腾讯系所有APP暂停更新!给所有产品人提了个醒

2021 年 11 月 28 日 人人都是产品经理

关注并将「人人都是产品经理」设为星标

每天早 07 : 45 按时送达

近期互联网行业不断有大事发生,前几日还传出【腾讯旗下所有APP不得新上架或更新新版本】的消息。针对这一事件,本文作者发表了自己的看法,与你分享。


全文共 4391 字,阅读需要 9 分钟

——————/ BEGIN /——————

今年以来,各互联网大厂的日子并不好过。

在反垄断政策下,阿里、美团先后遭遇大额处罚。

在数据安全政策下,滴滴公司至今还在接受调查。

在大家侵害用户权益下,一大批APP下载整改,甚至关停。

而就在近日,网传互联网巨头腾讯接到工信部信管局电话通知,要求腾讯旗下所有APP不得新上架或更新新版本,各应用商店和分发平台立即执行。

随后,腾讯回应称正持续升级APP对用户权益保护的各项措施,并配合监管部门进行正常的合规检测。在此期间,用户可正常下载使用APP现有版本。

从腾讯的回应看,「腾讯旗下所有APP不得新上架或更新新版本」的消息基本属实。

据进一步消息,按照有关部署,工信部对腾讯公司采取过渡性的行政指导措施,主要要求是,对于即将发布的APP新产品,以及既有APP产品的更新版本,上架前需经工信部组织技术检测,检测合格后正常上架。

根据工信部审查新规,要求11月24日至12月31日,所有APP上架前(包括版本变更)需通过工信部审查,预计审查一次需7天。

此次腾讯审查事件,大概率和最新生效的《个人信息保护法》、“524行动”有关。

今年11月1日起,《个人信息保护法》正式生效,监管部门加大了对各家企业、各家产品的用户数据合规监管。

11月5日,工信部发布《关于开展信息通信服务感知提升行动的通知》决定,自2021年11月至2022年3月,开展信息通信服务感知提升行动(简称“524”行动),聚焦APP侵害用户权益专项整治、优化企业个人信息处理规则和优化开屏弹窗信息展示方式等。

524行动有具体落地措施如下,并确定了具体整改完成时间:

1. 服务举措“五优化”

1)优化资费套餐设置展示方式(2021年12月底前完成)

2)优化双千兆服务宣传方式(2021年12月底前完成)

3)优化隐私政策和权限调用展示方式(2021年12月底前完成)

4)优化APP开屏弹窗信息展示方式(2021年12月底前完成)

5)优化网盘类服务提供方式(2021年12月底前完成)

2. 建立个人信息保护“双清单”

1)已收集个人信息清单

简洁、清晰列出APP(包括内嵌第三方软件工具开发包SDK)已经收集到的用户个人信息基本情况,包括信息种类、使用目的、使用场景等。

2)与第三方共享个人信息清单

简洁、清晰列出APP与第三方共享的用户个人信息基本情况,包括与第三方共享的个人信息种类、使用目的、使用场景和共享方式等

这两个清单需在APP二级菜单中展示,方便用户查询。

(2021年12月底前完成)

3. 服务能力“四提升”

1)提升跨区域通办能力(2021年12月底前完成)

2)提升携号转网服务能力(2021年12月底前完成)

3)提升客服热线响应能力(2022年3月底前完成)

4)提升APP关键责任链个人信息保护能力(2021年12月底前完成)

524后,网盘马上开展「不限速」的整改,阿里云、百度云被约谈督促落实电信网络诈骗防范治理工作等。

结合今年的「网络清朗」八大专享行动,一系列密集整改动作,有条不紊的开展。

腾讯这次过渡性的行政指导,可能属于《个人信息保护法》、“524行动”下抓典型。通过国内用户量最大的产品矩阵,启到警示和示范作用。

对于腾讯, 或并不是坏事。

这对用户来说,个人信息能得到更好的保护、个人权益能得到更好的行事,是好事。

对行业来说,有了更加明确、更加规范的行事准则,行业也将更加健康规范发展,避免劣币驱逐良币。

《个人信息保护法》的实施,意味牺牲个人信息换体验、大数据杀熟的时代已结束,大数据时代、数字世界,有法可依了。

至此,我国个人信息保护,到了史上最严时刻。

《个人信息保护法》,每个互联网都建议认真看看,这对我们开展产品设计、产品运营工作,提供了最基本的指导。

下面就《个人信息保护法》一些内容,结合产品设计案例,分享给大家。

希望对你开展产品、运营工作有帮助。也欢迎大家分享给身边的朋友。

1. 遵循知情、同意原则

个人信息处理者(平台、组织或个人)在取得个人的同意后,方可处理个人信息。基于个人同意处理个人信息的,该同意应当由个人在充分知情的前提下自愿、明确作出。

所谓知情,是指获取用户任何个人信息时,都需要告知用户获取哪些信息?用途是什么?通过什么方式获取?

比如需要用户授权手机地理位置,需要明确范围(地理位置)、用途(定位与导航)、方式(授权)。

所谓同意,是指需要用户主动点击同意、主动勾选,而不是产品界面默认。

2. 信息处理发生变更的,需要用户重新同意

个人信息的处理目的、处理方式和处理的个人信息种类发生变更的,应当重新取得个人同意。

比如业务调整,对用户的信息收集、使用有变化导致隐私政策有变化时,需要重新告知用户并取得同意。

3. 个人有权撤回其之前的同意

基于个人同意处理个人信息的,个人有权撤回其同意。个人信息处理者应当提供便捷的撤回同意的方式。

也就是用户之前同意了,用户可以反悔,容许用户“任性”。

这和容许用户退货一样,双11冲动买了很多东西,现在后悔了可以退。

4. 不能因拒绝授权而暂停服务

个人信息处理者不得以个人不同意处理其个人信息或者撤回同意为由,拒绝提供产品或者服务。处理个人信息属于提供产品或者服务所必需的除外。

比如,不能因为用户不授权地理位置权限,就拒绝为用户提供点餐功能。

不能因用户不登录,就不能查看APP中的资讯、商品等内容。

但是,用户不授权相机权限就不能拍照,这是可以的。因为拍照需要要相机权限。

5. 个人信息处理规则应公开,方便查阅和保存

个人信息处理者通过制定个人信息处理规则的方式告知用户的,处理规则应当公开,并且便于查阅和保存。

比如,个人中心或产品其他地方,能查阅用户协议、隐私政策、授权协议、信息处理规则等内容。

6. 多个平台处理用户信息时,独立约定各自权利和义务

两个以上的个人信息处理者共同决定个人信息的处理目的和处理方式的,应当约定各自的权利和义务。

比如,在借款时,有多方平台提供服务。这时需要各平台提供各自的协议。

7. 多个平台处理用户信息时出问题,承担连带责任

个人信息处理者共同处理个人信息,侵害个人信息权益造成损害的,应当依法承担连带责任。

用户也像平台那样,非常清楚的知道哪个服务是哪个主体提供的。

同时,多个平台联合对用户提供产品和服务,如果有盈利,共享收益。所以出问题承担连带责任,也是合理的。

没有只享受收益不承担责任的事。

8. 不能大数据杀熟

个人信息处理者利用个人信息进行自动化决策,应当保证决策的透明度和结果公平、公正,不得对个人在交易价格等交易条件上实行不合理的差别待遇。

这就是明确说,不能大数据杀熟。

9. 需要提供关闭「个性化推荐」的功能

通过自动化决策方式作出对个人权益有重大影响的决定,个人有权要求个人信息处理者予以说明,并有权拒绝个人信息处理者仅通过自动化决策的方式作出决定。

这就是说,所有做个性化推荐的产品或服务,都需要提供关闭「自动推荐」的功能。

比如抖音,应该提供「个性化推荐」关闭的服务。类似这样。

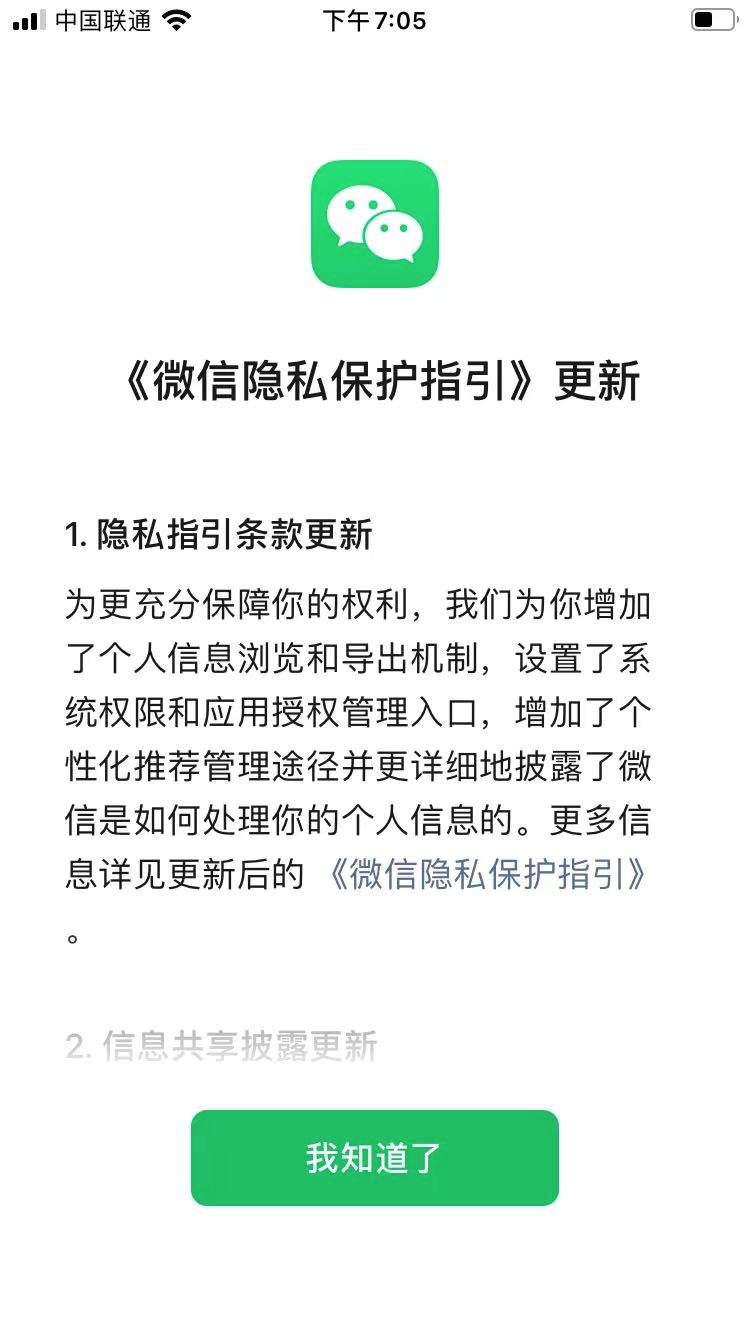
微信已在最新的8.0.16新版本中,提供了「个性化广告推荐」关闭功能。

10. 不敢处于什么目标,未经用户同意,不能公开用户信息

个人信息处理者不得公开其处理的个人信息,取得个人单独同意的除外。

用户的信息只用于业务开展,不向其他个人或主体显示。

比如,中奖后,如果没有取得用户同意,不能公开宣传。

公示用户活动参与信息,要打掩码。三方服务上报信息,不要用敏感信息。

11. 未成年保护从严

个人信息处理者处理不满十四周岁未成年人个人信息的,应当取得未成年人的父母或者其他监护人的同意。个人信息处理者处理不满十四周岁未成年人个人信息的,应当制定专门的个人信息处理规则。

如果你的产品或服务,对未成年开放,那对于未成年的信息处理,尤为注意。

需要专门有一套隐私协议、个人信息处理规则。

12. 可查阅、可复制、可转移

个人有权向个人信息处理者查阅、复制其个人信息。个人请求将个人信息转移至其指定的个人信息处理者,符合国家网信部门规定条件的,个人信息处理者应当提供转移的途径。

微信已在最新的8.0.16新版本中,提供了「导出个人信息」的功能。

方便你导出数据,进行查阅、转移。

13. 可更正、可补充、可删除

个人发现其个人信息不准确或者不完整的,有权请求个人信息处理者更正、补充。指定情况下,如产品已暂停服务,个人信息处理者应当主动删除个人信息;个人信息处理者未删除的,个人有权请求删除。

个人信息,需要提供修改、更新入口,修改或更新后,平台需要做好核对。比如更换手机号。

用户可进一步补充个人信息,这个很好理解。

这些情况下,平台需要对用户信息进行删除,或用户可要求平台删除:

1)处理目的已实现、无法实现或者为实现处理目的不再必要

2)个人信息处理者停止提供产品或者服务,或者保存期限已届满

3)个人撤回同意

4)个人信息处理者违反法律、行政法规或者违反约定处理个人信息

5)法律、行政法规规定的其他情形

14. 平台有「举证倒置」的义务

处理个人信息侵害个人信息权益造成损害,个人信息处理者不能证明自己没有过错的,应当承担损害赔偿等侵权责任。

今天我通过某中介买房,付了个首付,第二天就接到装修公司、贷款公司、家居公司的各种电话。我怀疑是你中介,泄露了我的信息,但我没有证据。但是中介公司,请你证明你没有泄露。如果你证明不了,你将承担赔偿责任。

非常赞的一个措施,这将极大降低消费者的举证难度。对各消费平台是非常大的震慑。

15. 规范数据跨境流动

对于数据跨境流动,这点非常严格,因为涉及国家安全。

如果是国际化产品,这点要尤其注意。

关于「个人信息跨境提供」具体内容,大家可看《个人信息保护法》。

16. 关于处罚,比垄断有过而无不及

情节严重的,由省级以上履行个人信息保护职责的部门责令改正,没收违法所得,并处五千万元以下或者上一年度营业额百分之五以下罚款。

2021年4月,阿里因为二选一,被处以2019年中国境内销售收入的4%,约182亿人民币的罚款。

2021年10月,美团同样因为二选一,被处以2020年中国境内销售收入的3%,约34亿人民币的罚款。

个人信息安全出严重问题,处上一年度营业额5%以下罚款。

以上,只是《个人信息保护法》中的部分内容,多数和产品设计有关。

《个人信息保护法》,建议每个互联网都建议认真看看,这对我们开展产品设计、产品运营工作,提供了最基本的指导。

这篇文章,建议你认真看看,也建议收藏、并分享给你身边的人。

—————— / END / ——————

产品经理培训产品运营培训企业内训服务

请在公众号后台回复「培训」了解更多

▼ 喜欢请分享&收藏,满意点个赞,最后点「在看」▼ 

登录查看更多
0

相关内容

腾讯:2022年十大数字科技应用趋势
专知会员服务
81+阅读 · 2022年1月13日
隐私计算应用白皮书, 54页pdf
专知会员服务
177+阅读 · 2021年12月18日
移动互联网应用程序(APP)个人信息保护治理白皮书
专知会员服务
21+阅读 · 2021年11月24日
移动应用(APP)个人信息保护白皮书
专知会员服务
17+阅读 · 2021年10月31日
专知会员服务
54+阅读 · 2021年9月11日
专知会员服务
23+阅读 · 2021年6月23日
这五款App被关停,你手机里有吗?
人人都是产品经理
0+阅读 · 2022年4月5日
不卖了!苹果宣布在俄罗斯停售所有产品
新智元
0+阅读 · 2022年3月2日
作业APP被下架,问题出在哪?
人人都是产品经理
0+阅读 · 2021年12月19日
除了《个人信息保护法》,还有这4部法律产品、运营必看
人人都是产品经理
0+阅读 · 2021年11月30日
国家自然科学基金
1+阅读 · 2015年12月31日
国家自然科学基金
0+阅读 · 2014年12月31日
国家自然科学基金
0+阅读 · 2013年12月31日
国家自然科学基金
1+阅读 · 2013年12月31日
国家自然科学基金
0+阅读 · 2012年12月31日
国家自然科学基金
0+阅读 · 2012年12月31日
国家自然科学基金
1+阅读 · 2012年12月31日
国家自然科学基金
0+阅读 · 2009年12月31日
Arxiv
0+阅读 · 2022年4月20日
Arxiv
0+阅读 · 2022年4月17日
Anomalous Instance Detection in Deep Learning: A Survey
VIP会员
相关VIP内容
腾讯:2022年十大数字科技应用趋势
专知会员服务
81+阅读 · 2022年1月13日
隐私计算应用白皮书, 54页pdf
专知会员服务
177+阅读 · 2021年12月18日
移动互联网应用程序(APP)个人信息保护治理白皮书
专知会员服务
21+阅读 · 2021年11月24日
移动应用(APP)个人信息保护白皮书
专知会员服务
17+阅读 · 2021年10月31日
专知会员服务
54+阅读 · 2021年9月11日
专知会员服务
23+阅读 · 2021年6月23日
相关基金
国家自然科学基金
1+阅读 · 2015年12月31日
国家自然科学基金
0+阅读 · 2014年12月31日
国家自然科学基金
0+阅读 · 2013年12月31日
国家自然科学基金
1+阅读 · 2013年12月31日
国家自然科学基金
0+阅读 · 2012年12月31日
国家自然科学基金
0+阅读 · 2012年12月31日
国家自然科学基金
1+阅读 · 2012年12月31日
国家自然科学基金
0+阅读 · 2009年12月31日
Top
微信扫码咨询专知VIP会员