技术丰富环境下的课堂教学活动设计研究

2017 年 8 月 16 日 MOOC

|全文共7632字,建议阅读时长5分钟 |

 

本文由《中国电化教育》杂志授权发布

作者:钱冬明、李如意、高幼萍

摘要

构建以电子书包为代表的技术丰富课堂环境,并在此基础上开展数字技术支持下的教育活动实践,是目前中小学开展智慧学习的实践热点。该文在上海市闵行区电子书包项目实践应用的背景下,研究针对教师难以在技术丰富环境下有效融入信息化技术开展教学这一困惑,以小学语文阅读优秀课堂实例为依据,通过分析 35节优秀教学课例视频,用自底向上的方式探索技术丰富环境下的课堂教学活动设计,从教学环节、实施方式、组织形式和教学时间四个维度出发,依据实践数据分析得出目前电子书包环境下语文阅读课教学活动的一般模式,从而为教师开展常态化教学提供参考。

关键词:技术丰富;电子书包;教学活动;语文阅读


一、引言


《关于“十三五“期间全面深入推进教育信息化工作的指导意见(征求意见稿)》中提出要“坚持深化应用”信息技术,并且“通过深化应用释放信息技术对教育教学改革和发展的作用”[1]。教育和技术的结合随着硬件装备、网络建设等不断发展变得越来越紧密。传统课堂教学也从一块黑板、一只粉笔到“PPT+投影”,并逐步转化到各种数字技术丰富的环境。电子书包因具有移动性、便捷性、价格低廉[2]等特性,使其成为技术丰富环境的最重要部分,在课堂教学中可供优先选择的技术助力,但目前电子书包的理论研究与应用实践研究,尤其是常态化的教学模式探索还不够充分,所以,技术丰富环境下的电子书包常态化教学仍然处于以试点为主的阶段。

 

作为教育信息化的新兴产品,电子书包成为一个新要素加入到数字课堂环境中,使得传统课堂教学活动模式发生了变化。通常的方法是通过单节有代表性的优秀教学课程案例开展教学方法的研究探索,随着区域性地开展电子书包的实验工作,通过对大量同类的课程的数据分析,来开展电子书包环境下的教学方式研究,将是一种新的途径。当前在电子书包试点学校中,使用电子书包开展教学活动,积累了大量的数据,其中有价值的数据正有待于进一步挖掘,通过提炼和分析学生使用电子书包的数据可以在教学过程中帮助师生更好地使用设备。作为教学过程中的核心环节,课堂是运用电子书包教学的最重要的环节之一。课堂教学活动作为一个完整的教学系统,它的过程中是由一个个相互联系、前后衔接的活动环节构成的。教师和学生在课堂教学活动中运用电子书包,使得电子书包成为教与学的活动过程中的技术助力,这是本文研究电子书包应用的关键问题。

2012年,上海市闵行区启动了以电子书包实践为核心的“数字化环境建设与学生学习方式变革的实践研究”项目,目前项目已经在65所学校开展了应用实验,一部分学校已经初步进入常态化教学。为了进一步推动电子书包项目从公开课式的试点到常态化的教学,从个别教师探索到全体教师普及,研究不同学科在电子书包环境下的课堂教学方式,成为一个很重要的环节。本文通过筛选出多节具有研究价值的电子书包环境下的课堂教学案例,然后选择合理的分析方法,对其进行多维度的分析,以期探究出电子书包环境下教学活动的一般规律,为常态化教学的开展奠定研究基础。为进一步聚焦学科,研究选择了小学语文阅读课为样例。


二、教学支持与研究现状

 

对于电子书包的理解,国外研究主要体现在“空间和设备”两个角度:计算机支持的数字化协作学习空间,或支持非正式学习的通用网络设施[3]。国内祝智庭教授提出过电子书包“实”与“虚”的两种隐喻[4]:“实”主要指硬件设备,硬件设备不单是课堂教学中个人便携式学习终端,还包括教室中配套的硬件环境;“虚”主要指应用服务,包含学习内容及相关服务支持。因此,要有效开展技术丰富环境下的电子书包课堂教学应用,需要运行稳定的硬件技术环境、合适的教学资源以及有效的支持服务。其中,课堂交互式电子显示设备、师生手持移动学习终端、教室无线网络是必要的硬件技术环境;教学资源和支持服务则包括配套电子教材、相关多媒体学习资源、课堂交互系统等。
 

在2012年后,关于电子书包的教学模式研究开始进入较大规模的教育理论和实践研究。通过以“电子书包”和“教学模式”为关键词,在中国知网(CNKI)上搜查相关文献,发现共有124条记录,其中从2012年开始出现较大增幅。在2012年到2015年期间,论文数量逐步递增,可知研究者开始意识到对于电子书包教学模式研究的重要性。研究者们已经开始进行初步的研究,而目前关于电子书包环境下的教学模式研究,多数为通用性的模式研究,例如翻转课堂教学模式[5]、探究式教学模式设计[6]、学案导学型教学模式[7]等。在这基础上,部分研究者围绕特定的理论指导思想,选择语文、数学、英语等学科进行教学实践尝试,提炼出通过型教学框架。其中针对语文学科的教学,杨甲寅结合地区电子书包项目实践经验,提出了“自主合作的导学课模式、读写互动的展示模式、随机应用的混合教学模式和因材施教的个性化教学模式”4种教学模式[8]。这几类教学模式主要根据科学理论和经验构想,倾向于宏观构想,设计出了电子书包环境下的教学模式,所以没有区分和鉴别特定学科(比如语文)丰富的课型,也没有设计和应用特定课例实践,这对于教育应用研究初级阶段来说,实战的实施指导意义稍显不足。

 

语文阅读课涉及到听、说、读、写这四项基本技能,是基础教育中语文学科最重要、最典型的课程类型。本文选定小学语文阅读课作为切入点,具体研究如何在小学语文阅读课中,结合语文阅读教学特性,合理使用电子书包以及相关技术,引导学生进行探究学习的课堂。相比于传统的语文课堂教学,电子书包环境的配置和功能能够丰富阅读课堂内容与形式,促进课堂交互深度,一定程度上记录教与学的过程。闵行区“电子书包”项目调查中,语文学科教师们表示,电子书包可以在四个方面支持开展课堂阅读教学,如图1所示。


三、研究过程

(一)样本选择和研究思路

 

目前,电子书包环境下的教学还没有成熟科学的理论方法,大部分还处于试点实验阶段。在闵行区“电子书包”项目的推进过程中,通过教师们和专家地不断研究,通过反复磨课、研讨等,每年都会产生一定数量的优秀电子书包教学课例,如表1所示。为进一步研究,各个课例资源包括课堂实录、课前的教学设计、课中的教学资源以及课后的教学反思。本研究就选择了小学语文学科阅读课的35节优秀教学课例资源开展分析研究。

 

本文的研究思路是先确定基于教学视频的分析方法,包括确定视频分析的框架,分析编码,推导出教学活动的框架;在此基础上,对分析结果进行聚合及总结;最后归纳出基于应用实践数据的有效教学活动框架。


(二)视频分析与编码
 

在课例分析阶段,需要通过梳理现有优秀教学课例,确定合适的分析框架,开展相应的分析统计,最终建构在电子书包环境下语文阅读课的教学活动框架。在视频分析设计阶段,依据教学活动框架的基本构成要素,结合课例的教学实践,确定分析维度:教学环节、实施条件、组织形式和教学时间,并设计相应的统计分析编码。

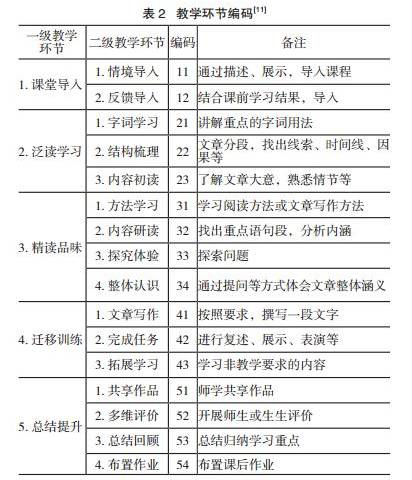
1.教学环节分析及编码

教学环节是指课堂教学过程当中课堂逐步推进的教学流程。本研究主要通过对35节优选的电子书包语文阅读课进行分析和梳理,依据阅读课教学理论环节[10],整理出二级的教学环节编码,如表2所示。通过将教学环节部分的二级分析维度进行了归纳和调整,合并有重叠的维度,剔除未出现、不适用的维度,补充和完善描述不准确的部分,得出基于视频课例的教学环节框架,并进行了编码,如表2所示。例如“12”指教师以反馈导入方式作为课程导入,“21”指以字词学习方式进行泛读学习。



2.实施条件分析及编码


实施条件一般指电子书包课堂教学过程中需要教学工具的支持条件,例如板书、教具、信息技术等。经过视频分析,结合语文阅读课的实施条件,共计有9项具有技术的教学常用功能,并分别为之编码,如表3所示。

 


3.教学组织形式分析及编码

电子书包环境下语文阅读课堂当中,有4种常用的课堂教学组织形式[13],如表4所示。同时,在信息技术的支持下,语文阅读课堂教学组织形式呈现多元状态,学生主体地位开始凸显。



4.课堂教学时间分析及编码

教学时间分析,以秒为基本单位,记录各个教学环节所需要的时间。根据以上教学活动要素分析及编码,完整记录的一节视频课例分析,如下页表5所示。


四、课例分析结果

按照上述分析方法,对35节课例视频进行分析和编码量化,并录入到EXCEL软件中,进行统计分析。每条记录包括单独教学环节、环节中的技术、组织形式和教学时间。对所有35节课例进行分析后,最终收集297条数据。通过EXCEL的统计分析,归纳出电子书包环境下语文阅读课的教学活动特性。在对课例视频分析的基础上,探究数据结果背后的原因,对授课教师和专家进行了调查,并获取了一定反馈。

(一)教学关联路径聚合分析

 

本研究中参考在线学习领域当中的学习风格路径分析法,采用教学路径聚合分析方法,来分析教师教学活动的选择情况。Berg的群体智能法思想指出,如果大量学习者频繁使用某条学习路径,则其他学习者采用该学习路径概率也会较大。由此,如果数据分析显示,有多节课采用某一条教学路径进行教学活动设计,那么可以推测,其他教师采用这种教学路径的可能性也就很大。依据分析课例视频编码信息,将课堂中的教学环节作为节点,节点之间的连接线表示从一个教学环节到另外一个教学环节的次序,为了更清晰地显示出群体智能,图中主要列出选课概率较高的教学路径,而忽略概率较小的教学路径。依据35节课例视频分析数据,得出关于教学关联路径聚合分析图,如图2所示。


从图2可知,随着信息技术介入,数字化资源提供学生以便捷、多元方式实现在课前自行阅读相关材料。在课堂教学开始的时候,有1/3教师选择反馈导入的方式,根据课前学生预习的情况,利用收集的反馈进行教学内容的引入。2/3教师则倾向于利用语言表述、资源展示等方式进行课堂导入。泛读学习阶段,是对课文整体进行基本了解,教师若选择了基于学生课前预习结果反馈进行导入(编码12),选择字词学习(编码21)的概率较低,相反教师若选择情景导入(编码11),则较高。精读品味阶段,主要是研读课文的重点内容,利用方法学习(编码31)或者探究学习(编码33),开展内容研读(编码32),逐步深入学习课文。与此同时,在电子书包环境下,学生进行探究学习的便捷性和可能性大大提高,相对应地就是探究学习的关联频次也相对较高。电子书包环境下,迁移训练成为了语文阅读课教学活动中的重要环节,当精读品味后,进入写作练习(编码41),往往会继续至共享作品(编码51)、多维评价(编码52)和总结回顾(编码53)环节;精读品味也会关联至完成任务(编码42)、拓展学习(编码43)。由此可见,当迁移训练环节以写作、任务为主开展时,往往会形成作品共享和教学评价。若课堂活动不设计相关的展示性环节,则教学重点集中在内容研读(编码32)和拓展学习(编码43),然后直接进入最后的总结提升环节。在总结提升阶段中,总结回顾(编码53)和布置作业(编码54)基本成为所有课例的必选活动。


(二)实施条件分析


依据视频分析,得出关于技术功能分析统计,如下页表6所示。通过分析可以得知,展示讲解(编码01)是使用频率最高的技术功能,阅读教材(编码05)则位于第二位。这两个技术功能均是具有代替纸质课本功能的作用,同时学习资源的多样性和数字性,通过动画、音视频形式,增加课堂学习的趣味性。通过阅读器等工具所具有的展示和标记等功能,能更好地帮助和支持学生开展有效学习。获取学生反馈功能(编码02)的使用频率比较高,这是电子书包开展教学的最有效功能,可以快速获取学生的学习情况。获取反馈常见的有两种方式:通过投票系统,获取反馈;通过屏幕分享系统,对个别学生答题情况进行屏幕汇聚和分享,从而获取学生的学习情况。这些具有电子书包优势的技术功能,使得课堂反馈效率大幅度提升,促进快速有效的学习效果诊断。结合教学环节的选择,可以发现探究体验(编码06)和共享交流(编码08)的采用频次较高,而表达创造(编码07)的频次较低。这表明在目前技术环境下,直接在数字终端进行快速和大量的书写,用户体验和技术支持还存在一定问题。多数课堂案例先用传统的纸笔书写,然后通过拍照上传分享。
 


(三)教学组织方式分析
 

电子书包环境下语文阅读课堂理论上已经具备了学生开展自主学习、合作学习的条件和支持。但从数据分析,发现目前语文阅读课中,教师的讲授式教学还是占主导地位,其次是学生的个别学习,分组教学和伙伴协作学习相对都比较低。教学组织形式频次统计如右图3所示。在信息技术的支持下,教师教学正在探索转向以学生为中心的教学方式,但目前还没留给学生充分的自主权,教师教学组织方式仍受到教师水平、班级人数等原因的限制。但从视频分析中也可以得出,虽然课堂中较少采用了分组教学和伙伴写作学习的形式,但是在讲授型课堂教学中已经有了很多数字化技术的元素。

 


(四)教学时间分析
 

小学一节课的教学时间通常控制在35-45分钟之间,依据视频分析,得出关于教学环节时间分配比例统计,如图4所示。经数据统计,在本研究分析的35节视频课例中,课堂导入环节和总结环节教学时长相对较短,平均分别占总课时的14.80%和12.53%;泛读学习和精读品味环节平均教学时长相加,近占总课时的50%,对于语文阅读课而言符合实际教学的课堂时间安排。特别是对于迁移应用环节,平均占26.28%。由此可推断,在电子书包环境下语文阅读课已经不拘泥于课文的学习,旨在学生运用能力上,根据教学环节中在迁移训练中将设计、共享、评价等多种方式训练学生的高阶思维。



五、应用案例

根据视频分析结果,从教学环节、实施方式、组织形式和教学时间四个维度出发,依据实践得出目前电子书包环境下语文阅读课教学活动开展的一般模式。最后,研究者和授课老师以一节语文阅读课《将相和》为例进行了教学模式的应用实践,教学实施过程如下:
 

课前预习:要求学生开展课文的初步阅读,认读生字词,并利用学习平台,学习和课文相关的视频资源,了解课文的背景。
 

课中教学:
 

(1)预习反馈,6分钟学生自主学习时间。结合预习情况,在教师的引导下,学生利用数字终端,开展自主阅读,探究课文的大意。
 

(2)内容再读,8分钟学生对比教学时间。教师利用大屏幕,对部分学生课前自学的结果进行对比讲解,引导学生反思自主学习的探索情况,从而进一步梳理课文结构,理解课文大意。
 

(3)精读感悟,10分钟讲授和合作学习时间。教师选择廉颇作为代表,分析人物和语言,利用学习平台发放任务单作为学习支架,学生通过小组合作学习的方式,参照教师的分析方法,对蔺相如人物和语言进行分析。

(4)交流共享,10分钟小组分享交流时间。通过小组汇报和小组互评,帮助学生分析、梳理和归纳蔺相如人物形象和语言特点。

(5)回顾小结,6分钟汇总和布置作业时间。教师从整体角度,汇总分析整篇课文的布局、人物、语言和课文大意。最后布置作业,让学生根据课堂学习到的人物语言性格特点的分析方法,开展课后的写话练习。

参考课例视频教学活动分析结果,案例结合选择合适的教学环节推进课堂,并借助了合适的教学实施工具,同时对于教学组织形式,有意实现多种教学组织形式的结合。本节课中分别采用了个别学习、分组学习和以教师提问引导为主的讲授型课堂教学形式。个别学习主要体现在课前预习、课中自主寻找文章重点字词句、学习有感情地朗读课文这些环节,在个别学习过程中,学生利用丰富的资源和数字终端开展探究性学习;小组学习主要用于小组合作探究,通过有感情朗读课文,利用标注、笔记功能,从语言描写中感受人物的性格品质;讲授式课堂教学过程中,教师主要利用学习平台来展示演示文稿,利用平台收取、共享学生写话练习的作品组织学生对他人的作品进行赏析和评价反馈。电子书包环境下,教师在课堂中实现获取多种反馈信息,更有针对性地设计、实施教学。同时让学生有合作探究的机会,并可以展示自我,形成以学生为中心的课堂。
 

六、反思和展望


电子书包教学应用已经走过了探索的初级阶段,目前最大的困难在于常态化的应用。如果不能进行常态化的应用,则电子书包所配置的大量设备、资源和精力将面临巨大的浪费。而要开展常态化的教育应用,除了软硬件环境、教学资源等条件外,最大的问题是教师要进行深度、有效的电子书包课堂教学,要学会如何设计课堂教学活动,如何有效利用电子书包带来的技术优势,运用相应的不同于以往传统的新的数字教学活动和教学方法。这就需要我们在微观细节层面,针对具体学科和课型,构建有利于既发挥电子书包的优势,又能实现教学目标的数字化教学活动设计,为教师开展基于技术丰富环境下的常态化教学活动,提供理论和实践的指导,从而推动电子书包在课堂教学中的有效应用。
 

本研究团队是依托上海市闵行区电子书包项目学科基地建设,从小学语文阅读课的课堂教学活动设计着手,初步探索出具有闵行区特色的小学语文阅读课的电子书包常态化教学模式。以此方法为例,研究团队正在数学等其他学科中,继续探索课堂实录数据分析支持下的学科常态化教学模式,并在此基础上研发相应的辅助备课软件,从而支持教师更好和更有效地开展电子书包教学活动。

 


作者简介:钱冬明:华东师范大学,副教授,研究方向为数字媒体、数字装备、评价和决策、数字教学应用。李如意:华东师范大学,硕士,研究方向为电子书包教学应用。高幼萍:华东师范大学,硕士,研究方向为信息化教学变革与创新。

项目基金:本文系国家科技支撑计划项目“学习资源数字出版关键技术与应用示范”之课题三“学习资源数字出版和电子书包标准研究与检测工具开发”( 项目编号:2015BAH33F03) 阶段性研究成果。


转载自:《中国电化教育》2017.6 总第365期

排版、插图来自公众号:MOOC(微信号:openonline)

 

有缘的人终会相聚,慕客君想了想,要是不分享出来,怕我们会擦肩而过~

预约、体验——新维空间站

《【会员招募】“新维空间站”1年100场活动等你来加入》

有缘的人总会相聚——MOOC公号招募长期合作者

《【调查问卷】“屏幕时代,视觉面积与学习效率的关系“——你看对了吗?》


本文编辑:慕编组成员(Lee)


产权及免责声明 本文系“MOOC”公号转载、编辑的文章,编辑后增加的插图均来自于互联网,对文中观点保持中立,对所包含内容的准确性、可靠性或者完整性不提供任何明示或暗示的保证,不对文章观点负责,仅作分享之用,文章版权及插图属于原作者。如果分享内容侵犯您的版权或者非授权发布,请及时与我们联系,我们会及时内审核处理。


了解在线教育,
把握MOOC国际发展前沿,请关注:
微信公号:openonline
公号昵称:MOOC

 


登录查看更多
0

相关内容

异质信息网络分析与应用综述,软件学报-北京邮电大学
FPGA加速系统开发工具设计:综述与实践
专知会员服务
69+阅读 · 2020年6月24日
专知会员服务
126+阅读 · 2020年6月12日
人机对抗智能技术
专知会员服务
214+阅读 · 2020年5月3日
大数据安全技术研究进展
专知会员服务
96+阅读 · 2020年5月2日
中科大-人工智能方向专业课程2020《脑与认知科学导论》
新时期我国信息技术产业的发展
专知会员服务
71+阅读 · 2020年1月18日
支持个性化学习的行为大数据可视化研究
在线学习体验影响因素结构关系探析
MOOC
7+阅读 · 2019年3月20日
人工智能在教育领域的应用探析
MOOC
14+阅读 · 2019年3月16日
3D Deep Learning on Medical Images: A Review
Arxiv
13+阅读 · 2020年4月1日
Arxiv
6+阅读 · 2019年7月11日
Arxiv
5+阅读 · 2018年12月18日
Relational Deep Reinforcement Learning
Arxiv
10+阅读 · 2018年6月28日
Arxiv
14+阅读 · 2018年5月15日
VIP会员
相关VIP内容
异质信息网络分析与应用综述,软件学报-北京邮电大学
FPGA加速系统开发工具设计:综述与实践
专知会员服务
69+阅读 · 2020年6月24日
专知会员服务
126+阅读 · 2020年6月12日
人机对抗智能技术
专知会员服务
214+阅读 · 2020年5月3日
大数据安全技术研究进展
专知会员服务
96+阅读 · 2020年5月2日
中科大-人工智能方向专业课程2020《脑与认知科学导论》
新时期我国信息技术产业的发展
专知会员服务
71+阅读 · 2020年1月18日
相关论文
3D Deep Learning on Medical Images: A Review
Arxiv
13+阅读 · 2020年4月1日
Arxiv
6+阅读 · 2019年7月11日
Arxiv
5+阅读 · 2018年12月18日
Relational Deep Reinforcement Learning
Arxiv
10+阅读 · 2018年6月28日
Arxiv
14+阅读 · 2018年5月15日
Top
微信扫码咨询专知VIP会员