天价IPO律师费2252万,董事长总经理等4人被抓,上市一年就要完蛋了?

2018 年 6 月 13 日 行业研究报告

提示点击上方"行业研究报告",关注本号。

行研君说

导语

上市刚满一年的天圣制药突发公告,称其副总王永红女士于2018年5月31日因涉嫌犯罪已被警方刑事拘留!至此,短短两个月时间,该公司董事长、总经理、两名副总已经全部被警方控制!

PS:打开微信,搜索微信公众号“行业研究报告”或者“report88”关注我们,点击“行业研究报告”微信公众号下方菜单栏,有你想要的!


来源:前瞻IPO(ID:qianzhanipo)


事件回顾:


一、2018年4月26日,公司公告:董事长失联,总经理代行董事长职务

公告称:公司被有关机构口头告知,董事长于3月24日被有关机关留置。


二、2018年5月7日,公司公告:总经理失联

公告称:公司于2018年5月5日被有关部门告知,公司总经理被有关部门留置。


 三、2018年5月11日,公司公告:一名副总被警方刑事拘留

公告称,公司接到副总经理李忠先生家属的通知,李忠先生于 2018 年 5 月 10 日因涉嫌犯罪已被公安机关刑事拘留。


 四、2018年6月5日,公司公告:又一名副总被警方刑事拘留

公告称,公司副总王永红女士于2018年5月31日因涉嫌犯罪已被警方刑事拘留!


事情似乎还没结束。


该公司高管是否会被警方团灭,我们拭目以待。


链接一:天圣制药


公司2001年成立于重庆,2017年5月上市,主营业务为药物研发和制造、中药材种植加工,2017年收入22亿,净利润2亿。


链接二:相关案件


根据天圣制药的招股说明书显示,重庆市陪陵中心医院、重庆市南川人民医院分别位列公司的第三大、第四大销售客户。


而剧据媒体报道,2017年8月,涪陵区中心医院原党委副书记、院长王晓波严重违纪被开除党籍和公职,重庆市纪委对重庆市南川区人民医院原党委副书记、院长李剑平严重违纪问题进行了立案审查。因此事儿哥推断,该公司高层的连续落马,或与重庆医药界的强力反腐有关联。


天圣制药董事长:从中学教师到身家20亿的上市公司老板


根据招股说明书披露,刘群曾任四川省长寿县双龙中学教师,申请上市时还任石岭村村委会主任。头衔、荣誉很多:享受国务院特殊津贴、全国人大代表、中国卫生法学会副会长、中国化学制药工业协会副会长,全国劳动模范、国家科技进步二等奖、全国扶残先进个人、重庆市搞震救灾先进个人、重庆市劳动模范等。


 (天圣制药董事长刘群在上市仪式上)


刘群持有天圣制药股份6864万余股,按公司最近一个交易日2018年4月2日收盘价31.03元计算,市值高达21亿元。


IPO天价律师费

天圣制药成立于2001年10月,2007年12月整体改制为股份公司。公司主要从事医药制造与医药流通,是集医药研发、制造及流通为一体的医药企业集团。2015年6月,天圣制药申报IPO,2017年4月10日,获发审委审核通过。2017年5月19日成功登陆深交所中小板,募资净额近11亿元。


笔者查看招股说明书,偶然发现天圣制药IPO的律师费竟然高达2252万元!



我国IPO近年律师收费大约区间在120万元至350万元之间,超过500万元的,很少。

 

2017年1月23日上市的中国银河证券(601881)募集资金净额高达39.54亿元,IPO律师费只有168万元。


同样是中小板公司,2017年4月27日上市的周大生珠宝(002867)募资净额14.6亿元,IPO律师费200万元。


明天(6月7日)发行的中信建投证券(601066)预计募集资金净额近21亿元,IPO律师费336万元。


2015年6月26日上市的国泰君安证券(601211),募资净额高达296亿元,是最近4年募资净额最高的公司,IPO律师费600万元。

 

而天圣制药募资净额不到11亿元,IPO律师收费2252万元,太夸张了!事出反常必有妖,天价律师费背后有什么妖?只能自己去想象了!


天圣制药的问题,势必会进一步提醒IPO预审员、发审委员们对医药企业的IPO审查,要高度重视商业贿赂问题。那些市场推广费异常的企业,很可能就是商业贿赂严重的企业。


重大资产重组仍在进行


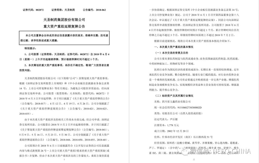
与高管接连出事形成对应的是,公司自4月初公布的重大资产重组却仍在正常推进。


据6月4日的最新公告,经深交所同意,公司股票于4日开市起继续停牌,继续停牌的时间预计不超过1个月,累计停牌时间自首次停牌之日起不超过3个月,即继续停牌时间原则上不超过2018年7月2日。

在4月3日天圣制药宣布董事长被留置的当天,天圣制药宣布停牌筹划重大资产重组事项。公司称,拟收购四川省玉鑫药业的股权,本次交易对手为玉鑫药业股东尹后健和冷莉。而据工商资料显示:尹后健、冷莉两人的股权均被质押给了长城华西银行股份有限公司什邡支行。5月9日公司披露的重大资产重组进展公告称,相关中介机构正在全力推进本次重大资产重组涉及的尽职调查、审计等各项工作。


值得一提的是,上市公司发行股票收购资产应当符合《上市公司重大资产重组管理办法》第四十三条第三项规定:上市公司及其现任董事、高级管理人员不存在因涉嫌犯罪正被司法机关立案侦查或涉嫌违法违规正被中国证监会立案调查的情形。


就上市公司董事长和总经理被协助调查一事,深交所在5月9日发出关注函。监管部门在内文中要求公司说明重组事项是否符合《上市公司重大资产重组管理办法》第四十三条第三项的规定。


公司则在后续的回复函里指出,公司董事长和总经理被相关部门留置的事项不属于被司法机关立案侦查或中国证监会立案调查的情形。不构成“上市公司及其现任董事、高级管理人员因涉嫌犯罪正被司法机关立案侦查或涉嫌违法违规正被中国证监会立案调查的情形”,上述事项不会导致公司重大资产重组不符合《上市公司重大资产重组管理办法》第四十三条第三项规定的情形。


天圣制药主要从事医药制造与医药流通业务,于2017年5月登陆资本市场。据2017年年报显示,天圣制药去年实现营业收入22.6亿元,同比增长8.36%;归属于上市公司股东的净利润2.49亿元,同比增长10.73%。



——END——


【PS:点击以下图片可查看内容】


投资&学习

课程 地点 价格 查看
私募类 北大中关新园 2.98万/年 详情
上市管理类 社科院研究生院 8.8万/年 详情

推荐阅读

他拿着菜刀走进教室,把400个混混送进了耶鲁哈佛!》


登录查看更多
0

相关内容

首次公开募股(Initial Public Offerings)是指企业透过证券交易所首次公开向投资者增发股票,以期募集用于企业发展资金的过程。
【微众银行】联邦学习白皮书_v2.0,48页pdf,
专知会员服务
170+阅读 · 2020年4月26日
广东疾控中心《新型冠状病毒感染防护》,65页pdf
专知会员服务
19+阅读 · 2020年1月26日
电力人工智能发展报告,33页ppt
专知会员服务
132+阅读 · 2019年12月25日
刘庆峰:无限风光在险峰
秦朔朋友圈
4+阅读 · 2019年2月6日
刘强东人设崩了,京东没崩
PingWest品玩
6+阅读 · 2018年11月20日
“光纤之父”高锟离世,感谢他的贡献
人工智能学家
3+阅读 · 2018年9月24日
已删除
雪球
6+阅读 · 2018年8月19日
刘强东清明节回湖南湘潭认祖,带给乡亲100亿“小礼物”
中国企业家杂志
7+阅读 · 2018年4月7日
噩耗再次传来!华为,挺住!
FinTech前哨
4+阅读 · 2018年2月4日
Arxiv
3+阅读 · 2018年9月12日
Arxiv
4+阅读 · 2017年11月4日
VIP会员
相关资讯
刘庆峰:无限风光在险峰
秦朔朋友圈
4+阅读 · 2019年2月6日
刘强东人设崩了,京东没崩
PingWest品玩
6+阅读 · 2018年11月20日
“光纤之父”高锟离世,感谢他的贡献
人工智能学家
3+阅读 · 2018年9月24日
已删除
雪球
6+阅读 · 2018年8月19日
刘强东清明节回湖南湘潭认祖,带给乡亲100亿“小礼物”
中国企业家杂志
7+阅读 · 2018年4月7日
噩耗再次传来!华为,挺住!
FinTech前哨
4+阅读 · 2018年2月4日
Top
微信扫码咨询专知VIP会员