最新《深度学习图像去燥》最新综述论文,39页pdf,Deep Learning on Image Denoising

2020 年 8 月 8 日 专知

【导读】图像去噪是学术工业关注的问题。最近广东深圳哈工大分院的研究人员撰写了最新图像去噪深度学习的综述论文,非常值得学习!

地址:

https://www.zhuanzhi.ai/paper/59b3e8f06c695cd65a31e4475ae8a493

简介:

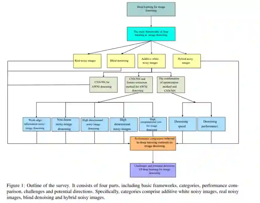
深度学习技术在图像降噪方面获得了极大的关注。但是,处理噪声的不同类型的学习方法有很大的差异。具体来说,基于深度学习的判别式学习可以很好地解决高斯噪声。基于深度学习的优化模型方法对真实噪声的估计有很好的效果。迄今为止,很少有相关研究来总结用于图像去噪的不同深度学习技术。在本文中,作者对图像去噪中不同深度技术进行了比较研究。我们首先对(1)用于加白噪声图像的深卷积神经网络(CNN),(2)用于真实噪声图像的深CNN,(3)用于盲目去噪的深CNN和(4)用于混合噪声图像的深CNN进行分类,这是噪声,模糊和低分辨率图像的组合。然后,又分析了不同类型的深度学习方法的动机和原理。接下来,将在定量和定性分析方面比较和验证公共去噪数据集的最新方法。最后,论文指出了一些潜在的挑战和未来研究的方向。

简要内容:

图像去噪的深度学习方法的基础框架:

  • 机器学习方法

  • 神经网络方法

  • 卷积神经网络方法

图像去噪中的深度学习技术:

  • 用于加白噪声图像的深卷积神经网络

  • 深度学习技术可实现真正的噪点图像降噪

  • 盲降噪的深度学习技术

  • 深度学习技术用于混合噪声图像去噪


便捷查看,请关注专知公众号(点击上方蓝色专知关注)

  • 后台回复“DLID” 就可以获取图像去噪的深度学习专知下载链接索引


专 · 知


专知,专业可信的人工智能知识分发,让认知协作更快更好!欢迎注册登录专知www.zhuanzhi.ai,获取5000+AI主题干货知识资料!
欢迎微信扫一扫加入专知人工智能知识星球群,获取最新AI专业干货知识教程视频资料和与专家交流咨询

点击“阅读原文”,了解使用专知,查看5000+AI主题知识资料

登录查看更多
2

相关内容

专知会员服务
101+阅读 · 2020年7月20日
最新《动态网络嵌入》综述论文,25页pdf
专知会员服务
138+阅读 · 2020年6月17日
最新《动态网络嵌入》综述论文,25页pdf
专知
37+阅读 · 2020年6月17日
零样本图像识别综述论文
专知
22+阅读 · 2020年4月4日
多模态深度学习综述,18页pdf
专知
50+阅读 · 2020年3月29日
【综述】生成式对抗网络GAN最新进展综述
专知
61+阅读 · 2019年6月5日
Arxiv
13+阅读 · 2020年8月3日
A Survey on Bayesian Deep Learning
Arxiv
64+阅读 · 2020年7月2日
A survey on deep hashing for image retrieval
Arxiv
15+阅读 · 2020年6月10日
Image Segmentation Using Deep Learning: A Survey
Arxiv
47+阅读 · 2020年1月15日
Arxiv
53+阅读 · 2018年12月11日
Arxiv
5+阅读 · 2018年10月11日
Image Captioning based on Deep Reinforcement Learning
A Survey on Deep Transfer Learning
Arxiv
11+阅读 · 2018年8月6日
Arxiv
14+阅读 · 2018年4月6日
VIP会员
相关VIP内容
专知会员服务
101+阅读 · 2020年7月20日
最新《动态网络嵌入》综述论文,25页pdf
专知会员服务
138+阅读 · 2020年6月17日
相关论文
Arxiv
13+阅读 · 2020年8月3日
A Survey on Bayesian Deep Learning
Arxiv
64+阅读 · 2020年7月2日
A survey on deep hashing for image retrieval
Arxiv
15+阅读 · 2020年6月10日
Image Segmentation Using Deep Learning: A Survey
Arxiv
47+阅读 · 2020年1月15日
Arxiv
53+阅读 · 2018年12月11日
Arxiv
5+阅读 · 2018年10月11日
Image Captioning based on Deep Reinforcement Learning
A Survey on Deep Transfer Learning
Arxiv
11+阅读 · 2018年8月6日
Arxiv
14+阅读 · 2018年4月6日
Top
微信扫码咨询专知VIP会员