透皮给药系统全球市场将达814亿美元,这20家企业都在作何努力?

2017 年 8 月 15 日 动脉网 杨娟

现代人生活压力大、作息不规律,是造成糖尿病、高血压等慢病高发的主要原因。治疗慢性疾病,最常规的方法就是口服和静脉输送药物,但这两种方法都有各自的弊端。


口服,药物进入血液的速度缓慢;静脉注射,除了疼痛,还有可能给患者带来感染的风险。所以近年来,患者和医生逐渐倾向于快速无痛的药物递送方法,比如透皮给药系统。


透皮给药系统(TDDS)是指在皮肤表面给药,使药物以恒定速率(或接近恒定速率)通过皮肤,进入体循环产生全身或局部治疗作用的新方法。


透皮递送虽然具有挑战性,但相对于口服、静脉或肠道等方式,它却有着显著的优势:


  • 避免肝脏的首过效应和药物在胃肠道的降解,减少用药的个体差异;

  • 透皮给药比口服给药更稳定地直接进入血液,药效更快、更好;

  • 维持恒定的有效血药浓度,避免了口服给药等引起的血药浓度峰谷现象,降低了毒副反应;

  •  使用方便,可持续控制给药速度,灵活给药(可随时中断),特别适合婴儿、老人和不易服药的病人。

 

814亿美元透皮给药市场,美国占主导地位


透皮给药是新发展起来的新型给药系统,鉴于其更人性化的给药治疗特点以及透皮技术的不断发展,现已成为制药行业发展最快的行业之一。根据Grand View Research公司的一份新报告,全球透皮给药系统市场预计到2024年将达到814亿美元。


2013-2024年 全球透皮给药系统市场预测及技术分析(来源:Grand View Research)

 

透皮技术的创新,如微针或机械阵列纳入透皮贴片,也让这个市场在未来几年变得有利可图。目前改善药物透皮吸收的技术,包括化学促渗剂、电穿孔技术、微针技术、离子导入技术、超声促渗技术、激光促渗技术和热穿孔技术等。

 

据Grand View Research的报告显示,以微针和机械阵列为导向的透皮给药产品最有增长潜力,其中机械阵列透皮给药系统预计将以超过12.5%的利润率增长。


另外,心血管领域将是透皮给药系统市场增长最快的应用领域,预计年均复合增长率将超过12%。透皮给药系统在心血管领域的治疗则主要用于心绞痛、高血压和充血性心力衰竭。

 

另外,在地区分布上,北美地区是最大的经皮给药系统市场。2015年,北美就占据了50%的市场份额。这主要在于该地区强大的技术研发实力和市场需求。亚太市场因医疗基础设施的快速发展和医疗保健支出的增长,也在以12%的复合增长率不断扩大。


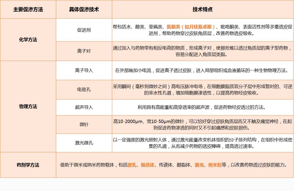
透皮给药系统主要的促渗技术介绍


由于皮肤角质层对药物透皮吸收的屏障作用,使得大多数药物,即便是一些剂量低、疗效高的药物,其透皮速率和渗透量也难以满足治疗的需求,是开发透皮给药制剂的重大障碍。因此,透皮给药系统的促渗方法成为了行业内研究的焦点。目前常用的促渗方法包括:化学方法、物理方法药剂方法。


这三种方法当中,化学和药剂学方法都比较传统。近年来,越来越多的行业专家开始对促进药物透皮吸收的物理方法感兴趣。物理促渗方法及时有效地扩大了可用于透皮给药的药物范围,特别是蛋白质类和肽类药物。


物理促渗方法可以通过控制外部力量,达到精密控制经皮吸收的目的。由此诞生出许多新型促透技术,其中包括离子导入、电致孔、超声导入、微针等。


离子导入


离子导入是在外部施加小电流的方式,促进离子透过皮肤,进入局部组织或血液循环的一种生物物理方法。离子导入能促进离子或非离子型药物,依赖于电化学电位梯度进入人体内。


在电流的影响下,皮肤组织易发生变化,使细胞间的脂质重排或改变组成,从而形成人工通路”,让带电粒子通过。离子电渗也能促进一些不带电荷的溶质透皮转运。

 

离子导入透皮给药系统适用于离子型和大分子多肽类药物的经皮给药,可通过调节电流的大小来控制药物经皮导入的速率。除电流强度之外影响离子导入的因素还有电场持续时间,介质的PH值,药物解离性质和电极等。


电致孔技术


电致孔采用瞬间(毫秒到微妙之间)高电压脉冲电场,在细胞膜脂质双分子层中形成暂时的、可逆的亲水性孔道,增加细胞膜渗透性,以提高药物经皮吸收的方法。这种方法具有普适性和无毒性,作用于完整的皮肤,且透皮渗透速率可严格控制。


主要表现为:

  • 应用瞬时电脉冲改变皮肤角质层脂质分子的定向排列,形成可渗透性的孔道,这种孔道是暂时的,当脉冲电场结束时,孔道关闭,皮肤渗透性便可恢复。

  • 电致孔技术在透皮给药过程中,除了电致孔引起皮肤渗透性增加外,荷电分子也受电场力的作用,在电场力作用下转运,两者何者为主,决定于外加脉冲电场的电学参数和药物的理化性质。

 

超声导入技术

 

超声导入,是一种利用具有高能量和高穿透率的超声波,促进药物经皮透过的方法。超声波增加药物的透皮吸收主要表现为以下4个方面:


1、致热作用,也称热效应。超声波在传播过程中,药物介质、皮肤、皮下组织能将超声波变化为热能,导致这些部位血管扩张,皮肤毛孔、汗腺导管口径扩大,破坏皮肤细胞膜的通透性,因而增加药物的吸收;


2、机械作用,也称机械影响、辐射压作用。超声波的高速振动,改变皮肤层结构,使角质层脂质双分子层在这种应力下变得无序化,增加渗透性;


3、对流运输,也称声微流。这种声微流能促使药物向皮肤、汗腺、毛囊的通道流动和转运,并能产生切变力,降低皮肤屏障,增加药物的扩散性;


4、空化效应,也称为空化反应、空化作用,是超声促渗的主要基质。在超声波的作用下,引起介质和细胞内分体分子、气泡的振动及气泡破裂形成的空隙和空囊称之为空化反应。这样形成的通道,大大增加了药物的经皮透过。


超声导入技术与化学促进剂相比安全性更高,超声停止后皮肤屏障功能恢复更快。与离子导入法相比选用药物范围广,不限于电离型和水溶性药物,超声波法可透过皮肤以下5cm,而离子导入法达到的深度不超过1cm,无电刺激现象,更适合于生物大分子药物。


微针给药技术

 

微针可以定义为高10-2000μm、宽10-50μm的针,具有给药意义的装置是微针阵列,即许多微针以阵列的方式排列在给药载体上。


微针的长度在几百微米到几毫米不等,它可以恰好穿过皮肤角质层而又不触及痛觉神经,在起到促进药物渗透的同时又不引起痛感和皮肤损伤


制造微针的材料主要有金属、硅、二氧化硅及可生物降解的聚合物等。不同材料的微针具有不同的特性和用途。


微针的类型可分为实心微针和空心微针两大类。其中,空心微针阵列具有注射器与经皮给药贴剂的双重点,适用于液态和治疗剂量要求更大的药物,特别适合核酸类、多肽类、蛋白疫苗等生物技术药物的给药。

 

微针最重要的优势在于它可以使大分子穿透角质层,并且相对于注射给药,它几乎无损伤性、无痛感,相当于皮下给药,易被患者接受。另外,通过微针给药,药物的剂量比较稳定且可控制。


激光微孔技术


激光微孔技术是以一定强度的激光照射人体,在一定范围和深度内,通过激光能量改变机体组织的分子排列结构,在组织中形成密集的孔道,使其发生组织学而非解剖学的改变,从而减少药物的透皮障碍,提高透过速率。


将皮肤反复(>100次)暴露在激光中,皮肤透过性将增加100倍以上,目前研究者认为,激光能更有效地促进药物转运。多项研究结果表明,此技术可使药物以很高的速率浸透生物膜的脂质双分子层结构,是一种非常吸引人的新技术。

 

全球透皮给药系统行业主要的参与者


全球透皮给药系统行业主要的参与者包括Novartis AG(诺华公司)、强生制药、Mylan Pharmaceuticals(迈兰制药)、4P Therapeutics、Transdermal Corporation和Echo Therapeutics等。动脉网整理了全球最主要的20家透皮给药企业,他们正在采用微针、贴剂、超声和激光等技术研发给药系统。

 

1、Novartis AG(诺华公司)


诺华公司是一家全球医疗保健公司,总部位于瑞士,于1996年建立。诺华致力于为患者和社会提供医疗保健解决方案,以满足其日益变化的需求。公司具有全球规模和创新能力的三大业务——创新药、眼科保健和非专利药。


 

2015年9月,诺华公司推出了用于治疗阿尔茨海默病的透皮贴剂。除了扩大其产品组合外,还为阿尔茨海默病患者提供了一种新的治疗方案。


2、强生旗下的ALZA公司


强生旗下的ALZA公司是药物递送系统领域的先驱,1968由Alejandro Zaffaroni博士创立,并于2001年被强生公司收购。


 

ALZA公司主要提供口腔、经皮、植入式和脂质体技术,并作用于超过20种处方药的药品递送系统上。公司研发了Macroflux透皮给药技术、隐型脂质体 ( STEALTH Liposomes) 技术、OROS渗透技术和DUROS植入式渗透型给药系统等7种透皮给药技术,帮助生物活性大分子和小分子复合物的持续给药,药效长达数日到1个月。


3、Mylan Pharmaceuticals(迈兰制药)


迈兰公司(Mylan)美国著名的制药厂商,是全球第二大医药原料供应商和第三大非专利药品生产商,于1961年成立,其前身为Mylan Laboratories,总部位于宾夕法尼亚州匹兹堡市。


 

作为北美最大的透皮给药系统(TDDS)生产商,Mylan致力于设计、开发和制造高品质创新型透皮给药系统,即通过皮肤递送药物的粘合剂贴剂,可治疗多种疾病。迈兰是第一个获得通用硝酸甘油、雌二醇和芬太尼透皮系统批准的企业。

 

4、Echo Therapeutics


Echo Therapeutics是一家位于美国费城的医疗器械公司,其在先进皮肤渗透技术方面拥有深厚专长。Echo开发的非侵入式连续血糖监测仪Symphony,采用了皮肤透析方式采集皮下组织液中的血糖浓度。


 

另外,Echo推出的Prelude SkinPrep透皮给药系统,是一种无针药物递送装置,作为增强皮肤渗透以及局部递送药物的平台。该平台搭上Symphony连续血糖监测仪,将会是一套完美的糖尿病管理方案。


5、Transdermal Specialties


Transdermal Specialties公司是药物和化妆品行业超声波活性贴剂递送系统的先驱。本公司开发了专利给药系统,打破了贴片技术的新局面。


 

该系统旨在规定的时间内生成可变强度和频率的超声波传输,以扩展皮肤孔隙,方便将药物输送到血液(U-Strip),以及将化妆品输送到皮肤下方(U-Wand)。


通过调整交替波形的时序来实现渗透的变化。其中,针对糖尿病研发的U-Strip超声波带,通过胰岛素贴片进行特殊的超声波传播,以扩大皮肤孔隙,使大分子药物能够穿透汗液孔,然后穿透血液。


6、4P Therapeutics


4P Therapeutics是美国一家专注于新型药物传递技术和治疗学研究与开发的私营公司。公司在开发广泛的透皮药物输送技术方面具有丰富经验,包括常规的透皮系统、用于递送水溶性小分子的新型透皮技术以及通过针注射递送肽、蛋白质、疫苗和大分子的透皮技术。


 

目前公司的重点是开发注射化合物的透皮系统。产品包括阻止滥用威慑芬太尼的透皮系统Defent,以及代替生育注射卵泡刺激激素的贴片给药系统FSH。


7、LaserLeap Technologies


成立于2001年的葡萄牙公司LaserLeap Technologies,将研究了20年的激光和超声波技术与创新材料相结合,推出了一套激光透皮给药系统。


 

这种透过给药专利技术,是将便携式激光器和脉冲转压力波材料结合,以产生高频超声波的方式辅助药物递送。压力波是无痛的,能够改变皮肤结构几分钟,让药物和化妆品输送拥有足够的时间。


简单来说,就是给皮肤开了一个通道,待药物输送完毕后,皮肤的自然弹性又会使其恢复到原来的位置,因此整个给药过程是非常安全的。LaserLeap渗透皮肤的方法,不仅能输送化妆品,还能透皮输送麻醉剂、皮肤癌药物、疫苗和生物技术药物等。


8、Nanomed Skincare(纳通生物)

 

苏州纳通生物纳米技术有限公司成立于2007年,位于苏州工业园区生物纳米科技园。公司专注于研发、生产、销售利用物理原理无创促进皮肤吸收的元件和系统产品。


 

纳通独有的SPE纳米晶片专利技术,致力于为人们提供安全温和、精准有效、按需缓控的促渗工具及方法,让护肤品能更精准有效地被吸收,渗透能力大约提高了10-20倍。SPE产品,是国际生物纳米领域最领先的科技结晶,前所未有地改变了皮肤对护肤品的吸收。


9、Prometheon Pharma


位于美国佛罗里达州的Prometheon Pharma公司开发了一种可生物降解的贴片,用于无分子药物(如胰岛素)的无针输送。公司的专利Topicon透皮给药技术,采用无针或微针的方式,为那些害怕打针的患者,提供了一种注射针剂的替代方案。

 


比如,针对糖尿病患者,公司推出了NoPricks无针胰岛素贴片,让那些需要每天注射胰岛素的患者,可以告别打针,实现透皮胰岛素递送,最高可7天连续透皮给药。通过降低频繁皮下注射的方式,有望改善药物依从性,减少并发症,从而改善糖尿病患者的临床结果和生活质量。该产品目前还在研发中,预计2018年正式推出。


10、Zosano Pharma


Zosano Pharma是一家位于美国私营制药公司,成立于2006年10月,位于美国加利福利亚州。公司拥有30多年的透皮给药经验,致力于通过头皮给药系统,让患者减轻口服药的限制,缓解病痛。



Zosano Pharma的给药系统由透皮胶粘剂和涂有专利配方药物的钛微注射剂组成。通过手持式施药器,将粘合剂施加到指定部位并控制好施药量。手持施药器在涂抹粘合剂的时候,微注射剂会渗透皮肤,让药物通过毛细血管快速溶解和吸收。目前,公司推出的甲状旁腺激素(PTH)透皮微注射给药系统已经完成了治疗严重骨质疏松症的2期临床试验。


11、Medherant


英国的Medherant公司正在为处方药和非处方药开发一种新型的的透皮药物递送贴片——TEPI。相比其他药物贴片和凝胶,TEPI拥有更高的药物负载能力,可释放更多的药物,延长给药时间。



目前大多数贴片技术的药物负载能力都有限,让患者通过皮肤得到的药物很少,疗效不佳。TEPI不仅药物剂量可调整,同时还增强了贴剂的粘性,而且也很容易去除清洗。现在Medherant公司主要用它来递送布洛芬和水杨酸甲酯。未来,该贴片将有更多的应用,包括以前不可用贴剂递送的药物。


12、Avro Life Science


2016年成立的加拿大公司Avro Life Science正在开发一种独特的透皮贴片,用于儿科递送抗组胺药。


 

整个北美洲有1/3的孩子患有季节性或宠物过敏症。Avro life science公司用这种最简单的贴剂方法,让孩子摆脱麻烦的药物,只需一片贴剂粘在皮肤上即可。产品由衬垫、药物、缓释膜和胶粘&渗透增强剂四层组成。衬垫保护贴片免受外部环境影响,缓释膜可控制药物缓慢释放。

 

13、MedPharm


MedPharm是世界领先的局部和透皮药物开发公司。其在透皮和局部(皮肤、指甲、鼻、肺和其他粘膜)制剂和药物递送系统方面拥有非常专业的知识,因而获得了国际认可。


 

该公司经营混合商业模式,拥有CRO业务和开发计划,其中包括MedSpray、MedRo和AquaRMed等新型局部和透皮药物递送系统的专利组合。MedPharm已经成功为其客户带来了许多透皮产品,具有使用各种透皮平台开发产品的经验,包括:贴剂、离子电渗疗法、透声电脉、微针、无针注射、热消融等。


14、Syntropharma


Syntropharma是一家英国新兴的制药公司,成立于2005年,专注于将通用化合物重新设计成适用于皮肤的贴片,来改善临床症状。


 

Syntropharma代表了新一代具有前瞻性思维的制药公司,通过使用透皮技术创造出创新和差异化的产品,并在治疗慢性疾病方面具有真正的临床优势。公司与世界一流的专家团队合作,共同开发透皮产品,其透皮给药贴片已被阿根廷监管机构批准使用。

 

15、Phosphagenics


Phosphagenics是一家澳大利亚的生物技术公司,成立于2004年,致力于研发新的药物递送系统,以增强药品的有效性和耐受性。



Phosphagenics开发的具有专利的药物输送系统TPM(Targeted Penetration Matrix定向渗透矩阵),是一个多功能、非侵入性、无刺激的递送技术。不同于其他药物渗透系统,TPM可以被调制,以控制递送的速率和位置。TPM可以配置成凝胶、贴剂、乳膏或喷雾系统,提供各种剂型以满足特定的需求。


16、Novopyxis


Novopyxis是美国一家开发新型抗炎治疗和干预措施的生物技术公司,由麻省理工学院几位科学家、工程师和数学家于2013年成立。公司目前研究的重点是治疗由ALS与囊性纤维化引起的神经和代谢疾病。


 

该公司推出一款手持式无针透皮给药系统(专利申请中),利用独特的流体物理学原理将大分子药物渗透到皮肤内部,并且将药物浓度提高60%。该技术已经得到NASA、美国退伍军人协会和布里格姆妇女医院等组织的支持。


17、TTS Pharma


TTS Pharma于2012年底成立,并通过收购Transdermal Technology & Systems (TTS) 有限公司作为其战略投资和企业重组的一部分,加强集团在欧洲和亚洲进行活动。在药物输送领域,该公司已经拥有25年多的经验,开发了多项专利技术。


 

该公司推出了世界上第一个伴随诊断(CDx)透皮贴片。伴随诊断是一种体外诊断技术,能够提供患者对靶向药物治疗的反应信息,以改善治疗措施和方案,降低治疗费用。伴随诊断贴片比单独的诊断测试或“盲目”处方在临床应用上更好。


18、Particle Therapeutics

 

Particle Therapeutics是一家位于牛津的药物输送公司,主要开发创新的颗粒配方和药物输送技术,以改善药物的功效和使用方法。



公司的第一个产品是预先装有胰高血糖素颗粒的一次性无针送货装置。该装置利用粒子治疗学,向严重低血糖的糖尿病患者提供胰高血糖素的紧急递送。该粒子治疗装置,是一种无针装置,压在患者皮肤上,通过按压按钮激活,可在几分钟内让低血糖患者恢复意识。


19、Pantec Biosolutions


Pantec Biosolutions是一家大型生物制药和研究透皮给药技术的公司,成立于2006年,位于瑞士和奥地利之间的袖珍国家列支敦斯登。公司专注于激光微孔透皮药物递送技术的研发。

 


Pantec Biosolutions基于这种激光微孔技术开发了两个设备:PLEASE专业版和私人版。专业版目前已获CE认证且上市销售,主要用于常规或美学皮肤科的办公室或诊所;私人版还在研发中,作为与大分子药物递送贴片技术相结合的一种装置,应用于不育治疗和其他领域。


20、Lohmann Therapie-Systeme  


Lohmann Therapie-Systeme (LTS)是德国的一家制药公司,始建于1984年,现在是创新透皮给药系统和口服药物市场的全球领导者。公司拥有约20多种品牌药物畅销全球。

 


在新的经皮技术的驱使下,LTS针对大分子和生物活性物质,推出了透皮递送微针贴剂。透皮贴片或经皮治疗系统(TTS)直接施加在皮肤上,将活性成分经皮肤吸收,并通过体内血流分布开来。近30年来这种创新贴剂,方便了许多患者的治疗。

 

虽然透皮给药技术为临床治疗提供了新的方案,但它也有一定的局限性:

  • 一是皮肤为人体天然的屏障,大部分的药物均难以足够量地透过这道屏障,所以透皮给药不太适合剂量大的药物;

  • 二是药物的分子量、极性、熔点均影响药物的透皮吸收;

  • 三是皮肤表面的微生物及皮肤中的酶对某些药物有降解作用。


未来透皮给药系统市场想要有大的发展,这些问题将是首先需要突破的。


文|杨娟

微信|sukcrieel

添加时请注明:姓名-公司-职位

后台发送关键词即可获得相关好文

网站、公众号等转载请联系授权

tg@vcbeat.net


近期推荐

 IPO回暖,上半年25家医药类企业登陆资本市场,总市值超1500亿

 从儿童医院到康复医疗,解读万科地产的6年医疗探索

 嘉和美康陈联忠:人性化、智能化和区域一体化,是电子病历发展的三大特性【电子病历和健康医疗大数据系列】

声明:动脉网所刊载内容之知识产权为动脉网及相关权利人专属所有或持有。文中出现的采访数据均由受访者提供并确认。未经许可,禁止进行转载、摘编、复制及建立镜像等任何使用。

登录查看更多
0

相关内容

AI创新者:破解项目绩效的密码
专知会员服务
35+阅读 · 2020年6月21日
德勤:2020技术趋势报告,120页pdf
专知会员服务
192+阅读 · 2020年3月31日
【德勤】中国人工智能产业白皮书,68页pdf
专知会员服务
309+阅读 · 2019年12月23日
2019中国硬科技发展白皮书 193页
专知会员服务
86+阅读 · 2019年12月13日
【大数据白皮书 2019】中国信息通信研究院
专知会员服务
138+阅读 · 2019年12月12日
IBM《人工智能白皮书》(2019版),12页PDF,IBM编
专知会员服务
22+阅读 · 2019年11月8日
【数字化】2019年全球数字化转型现状研究报告
产业智能官
29+阅读 · 2019年7月8日
医药零售行业报告
医谷
9+阅读 · 2019年7月8日
2018-2019中国智能手机品牌东南亚市场研究报告
行业研究报告
3+阅读 · 2019年5月14日
外泌体行业规模2030年预计将达22.8亿美元
外泌体之家
18+阅读 · 2019年3月26日
2017-2018年抗肿瘤药物行业研究报告
行业研究报告
7+阅读 · 2018年11月1日
智能语音成“AI四大项目” 千亿市场待开发
IT时报
3+阅读 · 2017年11月26日
人工智能与医疗,正成为人工智能时代重头戏
机器之能
6+阅读 · 2017年7月10日
Arxiv
4+阅读 · 2020年3月27日
Optimization for deep learning: theory and algorithms
Arxiv
106+阅读 · 2019年12月19日
Arxiv
11+阅读 · 2018年7月31日
Arxiv
6+阅读 · 2018年6月21日
VIP会员
相关VIP内容
AI创新者:破解项目绩效的密码
专知会员服务
35+阅读 · 2020年6月21日
德勤:2020技术趋势报告,120页pdf
专知会员服务
192+阅读 · 2020年3月31日
【德勤】中国人工智能产业白皮书,68页pdf
专知会员服务
309+阅读 · 2019年12月23日
2019中国硬科技发展白皮书 193页
专知会员服务
86+阅读 · 2019年12月13日
【大数据白皮书 2019】中国信息通信研究院
专知会员服务
138+阅读 · 2019年12月12日
IBM《人工智能白皮书》(2019版),12页PDF,IBM编
专知会员服务
22+阅读 · 2019年11月8日
相关资讯
【数字化】2019年全球数字化转型现状研究报告
产业智能官
29+阅读 · 2019年7月8日
医药零售行业报告
医谷
9+阅读 · 2019年7月8日
2018-2019中国智能手机品牌东南亚市场研究报告
行业研究报告
3+阅读 · 2019年5月14日
外泌体行业规模2030年预计将达22.8亿美元
外泌体之家
18+阅读 · 2019年3月26日
2017-2018年抗肿瘤药物行业研究报告
行业研究报告
7+阅读 · 2018年11月1日
智能语音成“AI四大项目” 千亿市场待开发
IT时报
3+阅读 · 2017年11月26日
人工智能与医疗,正成为人工智能时代重头戏
机器之能
6+阅读 · 2017年7月10日
Top
微信扫码咨询专知VIP会员