工信部报批汽车行业国家标准-道路车辆盲区监测BSD篇|厚势

2019 年 8 月 19 日 厚势


厚势按7 月 29 日,工信部对 3 项汽车行业推荐性国家标准进行报批公示,包括先进辅助驾驶系统 ADAS、道路车辆盲区监测 BSD 和乘用车车道保持辅助 LKA。本文为 BSD 篇。


本文件全文约 7500 字。可在厚势公号后台回复 BSD 下载国标 PDF 原文件。此外,ADAS 篇和 LKA 篇参见:

工信部报批汽车行业国家标准-先进驾驶辅助系统ADAS篇

工信部报批汽车行业国家标准-车道保持辅助LKA篇




道路车辆盲区监测(BSD)系统性能要求及试验方法
Road vehicles - Performance requirements and testing methods for Blind Spot Detection (BSD) System



前言


本标准按照 GB/T 1.1 -2009 给出的规则起草。
本标准由中华人民共和国工业和信息化部提出。
本标准由全国汽车标准化技术委员会(SAC/TC114)归口。

本标准起草单位:
  • 上海机动车检测认证技术研究中心有限公司

  • 中国汽车技术研究中心有限公司

  • 中国第一汽车股份有限公司

  • 东风商用车有限公司

  • 奇瑞汽车股份有限公司

  • 东软睿驰汽车技术(沈阳)有限公司

  • 上海海拉电子有限公司

  • 上海汽车集团股份有限公司技术中心

  • 博世汽车部件(苏州)有限公司

  • 神龙汽车有限公司

  • 通用汽车(中国)投资有限公司

  • 广州汽车集团股份有限公司汽车工程研究院

  • 戴姆勒大中华区投资有限公司

  • 北京汽车集团越野车有限公司

  • 上汽大众汽车有限公司

  • 浙江万安科技股份有限公司


本标准起草人:于峰、王兆、曹建永、孙航、吴杭哲、解瀚光、钱亚容、沈红荣、张春民、张磊磊、 胡睿、张奥、王鹏、胡旭辉、董尧、李易南、庄云龙、周建雄、陈锋。



道路车辆盲区监测(BSD)系统性能要求及试验方法


1.范围


本标准规定了汽车盲区监测(BSD)系统的一般要求、性能要求和试验方法。

本标准适用于安装有盲区监测系统的 M 和 N 类车辆。不适用于汽车列车、钗接式客车和专用作业车。



2.规范性引用文件


下列文件对于本文件的应用是必不可少的。凡是注日期的引用文件,仅注日期的版本适用于本文件。凡是不注日期的引用文件,其最新版本(包括所有的修改单)适用于本文件。

  • GB 4094 操纵件、指示器及信号装置的标志

  • GB 34660 道路车辆电磁兼容性要求和试验方法

  • GB/T 36606-2018 人类工效学车辆驾驶员眼睛位置



3.术语和定义


下列术语和定义适用于本文件。

3.1 盲区监测 blind spot detection;BSD


实时监测驾驶员视野盲区,并在其盲区内出现其他道路使用者时发出提示或警告信息。

3.2 试验车辆 subject vehicIe


按照本标准要求,进行 BSD 系统试验的被测车辆。

3.3 相邻区域 adjacent area


位于试验车辆左右两侧并与其相接的区域,见图 1。

注: 相邻区域是指试验车辆周围车道的区域。相邻区域的位置和大小根据试验车辆界定(不考虑车道标记).


注:
1一试验车辆:
2—左侧相邻区域:
3—右侧相邻区域。
图 1 相邻区域


3.4 目标车辆 target vehicIe


位于试验车辆相邻区域内的车辆。

3.5 盲区监测范围 detection coverage area


由左侧与右侧相邻区域组成的 BSD 系统监测区域。

3.6 横向距离 lateral distance


试验车辆车身最外缘(近目标车辆侧,不包括外后视镜)与目标车辆车身最外缘(近试验车辆侧,不包括外后视镜)之间的横向距离,见图 2。
 

说明:

1— 试验车辆;

2—目标车辆:

3—横向距离。

图 2 横向距离


3.7 纵向距离 longitudinal distance


试验车辆前部位于第九十五百分位眼椭圆的中心与目标车辆最前端之间的纵向距离,见图 3。


说明:
1 一试验车辆;
2—目标车辆:
3—纵向距离。
图 纵向距离

3.8 转向盲区监测 steering blind spot detection


在车辆转向过程中,实时监测驾驶员转向盲区,并在其盲区内出现其它道路使用者时发出警告信息。

3.9 自检 seIf-check


系统对自身故障进行检查的功能。

4 一般要求


4.1 概述


  • 在试验车辆直线行驶状态时,M、N 类车辆盲区监测系统应能探测试验车辆左、右相邻区域内的 目标车辆,并在其进入监测范围时发出警告

  • 在试验车辆右转行驶时,M2、M3、N2、N3 类车辆的盲区监测系统能够探测试验车辆右相邻区域 的目标车辆,并在可能发生碰撞危险时发出警告


4.2 系统开启与关闭


BSD 系统应具备手动开启或关闭的功能。

手动关闭时,应以符合 4.4.2 规定的指示信号发出状态指示。


4.3 激活要求


BSD 系统开启且处于非激活状态时,系统可检测目标车辆,但不应向驾驶员发出警告。BSD 系统激活时,系统至少能通过下列方式之一激活:

  • 启动激活

车辆启动后,系统自动启动并进入激活状态。
  • 最低速度激活

车辆速度达到系统设计的最低激活车速时系统自动激活。
  • 转向信号激活

系统接收到车辆发出的转向信号或判定其即将或正在进行转向操作时,自动激活目标转向区域一侧的系统功能。


4.4 人机交互要求


4.4.1 警告方式
系统应采用易被驾驶员感知的方式发出警告信息,并能清晰地指示目标车辆出现的一侧。警告指示信息应明显区分于车辆中其他系统的警告信息。

4.4.2 开启 / 关闭指示要求
系统应具有开启状态 / 关闭状态的指示。该指示应目视可见。

4.4.3 系统故障指示要求
系统应具有系统故障指示提醒功能,其提醒状态标识应能被驾驶员清晰观测。

4.5自检要求


系统至少应具备以下自检功能:

——检查相关电气部件是否正常运行
——查相关传感元件是否正常运行

自检时,不应出现明显的延迟;在发生电子、电器故障时,故障指示也不应出现明显的延迟。

4.6 其他


盲区监测系统的操纵件、指示器及信号装置的标志应符合 GB 4094 的相关要求。

盲区监测系统的效能不应受电磁场的不利影响,其电磁兼容性应符合 GB 34660 的要求。


5.性能要求


5.1 概述


5.1.1 Mi、M 类车辆盲区监测范围
Mi、M 类车辆盲区监测范围如图 4 所示,图中线条旨在更准确说明盲区监测警告要求,右侧、左侧和后部等描述参考试验车辆的行驶方向,图中所给出的所有尺寸均相对试验车辆而言,具体各线条含义如 下所示:

——线 A 平行于试验车辆后缘,并位于试验车辆后缘后部 30.0 m处
——线 B 平行于试验车辆后缘,并位于试验车辆后缘后部 3.0 m处
——线 C 平行于试验车辆前缘,并位于第九十五百分位眼椭圆的中心
——线 D 为试验车辆前缘的双向延长线
——E 平行于试验车辆的中心线,并位于试验车辆车身(不包括外后视镜)左侧的最外缘
——线 F 平行于试验车辆的中心线,并位于试验车辆车身左侧最外缘的左边,与左侧最外缘相距 0. 5 m
——线 G 平行于试验车辆的中心线,并位于试验车辆车身左侧最外缘的左边,与左侧最外缘相距  3.0 m

——H 平行于试验车辆的中心线,并位于试验车辆车身左侧最外缘的左边,与左侧最外缘相距 6.0 m

——J 平行于试验车辆的中心线,并位于试验车辆车身(不包括外后视镜)右侧的最外缘
——线 K 平行于试验车辆的中心线,并位于试验车辆车身右侧最外缘的右边,与右侧最外缘相距  0.5 m
——线 L 平行于试验车辆的中心线,并位于试验车辆车身右侧最外缘的右边,与右侧最外缘相距  3.0 m
——线 M 平行于试验车辆的中心线,并位于试验车辆车身右侧最外缘的右边,与右侧最外缘相距  6.0 m
——线 N 为试验车辆后缘的双向延长线
——线 0 平行于试验车辆后缘,并位于试验车辆后缘后部 10.0 m处



说明:
1— 试验车辆;
2—第九十五百分位眼椭圆的中心,参考 GB/T 36606-2018 定义,M 类车辆参考;
3—FCGB 围成的区域为直线工况下的车辆左侧盲区监测范围;
4KCLB 围成的区域为直线工况下的车辆右侧盲区监测范围。
图 4 Mi、M 类车辆盲区监测范围示意图


5.1.2 M2、M3、N2、N3 类车辆盲区监测范围
M2、M3、N2、N3 类车辆盲区监测范围如图 5 所示,图中线条旨在更准确说明盲区监测警告要求,右侧、 左侧和后部等描述参考试验车辆的行驶方向,图中所给出的所有尺寸均相对试验车辆而言,具体各线条 含义如下所示: 


——线 A 平行于试验车辆后缘,并位于试验车辆后缘后部 30.0 m 处
——线 B 平行于试验车辆后缘,并位于试验车辆后缘后部 3.0 m 处

——线 C 平行于试验车辆前缘,并位于后视镜的位置

——线 D 为试验车辆前缘的双向延长线

——线 E 平行于试验车辆的中心线,并位于试验车辆车身(不包括外后视镜)左侧的最外缘
——线 F 平行于试验车辆的中心线,并位于试验车辆车身左侧最外缘的左边,与左侧最外缘相距 0.5 m
——线 G 平行于试验车辆的中心线,并位于试验车辆车身左侧最外缘的左边,与左侧最外缘相距 3.0 m
——线 H 平行于试验车辆的中心线,并位于试验车辆车身左侧最外缘的左边,与左侧最外缘相距 6.0 m

——线 J 平行于试验车辆的中心线,并位于试验车辆车身(不包括外后视镜)右侧的最外缘

——线 K 平行于试验车辆的中心线,并位于试验车辆车身右侧最外缘的右边,与右侧最外缘相距 0.5 m

——线 L 平行于试验车辆的中心线,并位于试验车辆车身右侧最外缘的右边,与右侧最外缘相距 3.0 m

——线 S 平行于试验车辆的中心线,并位于试验车辆车身右侧最外缘的右边,与右侧最外缘相距 4.5 m

——线 M 平行于试验车辆的中心线,并位于试验车辆车身右侧最外缘的右边,与右侧最外缘相距 6.0 m
——线 N 为试验车辆后缘的双向延长线
——线 0 平行于试验车辆后缘,并位于试验车辆后缘后部 10.0 m 处


说明:
1— 试验车辆
2—后视镜位置
3FCGB 围成的区域为直线工况下的车辆左侧盲区监测范围
4KCLB 围成的区域为直线工况下的车辆右侧盲区监测范围
5—KCSB 围成的区域为右转工况下的车辆右侧盲区监测范围
图 5 M2、M3、N2、N3   类车辆盲区监测范围示意图


5.2 技术要求


5.2.1 目标车辆测试要求
盲区监测功能应覆盖左右两侧的相邻区域。直线行驶工况下目标车辆应为 6.2.1 规定的汽车或者摩托车,当目标车辆为汽车时,盲区监测系统应满足 6.4.2.1 规定的测试要求。

5.2.2 盲区监测功能的警告要求
5.2.2.1 左侧盲区警告要求
按 6.4.2 进行直线行驶工况试验,当目标车辆处于以下条件所列范围内时(见图 4、图 5),系统应发出左侧盲区警告:

——目标车辆的任何部位位于B线前面
——目标车辆完全位于C线后面
——目标车辆完全位于F线的左侧
——目标车辆的任何部位位于G线的右侧


如果目标车辆任何部位均未处于 A、D、E 和 H 四条直线交叉覆盖区域内,则不应发出左侧盲区警告。

5. 2.2.2 右侧盲区警告要求

按 6.4.2 进行直线行驶工况试验,当目标车辆处于以下条件所列范围内时(见图 4、图 5),系统应发出右侧盲区警告:


——目标车辆的任何部位位于 B 线前面
——目标车辆完全位于 C 线后面
——目标车辆完全位于 K 线的右侧
——目标车辆的任何部位位于 L 线的左侧
如果目标车辆任何部位均未处于 A、D、J 和 M 四条直线交叉覆盖区域内,则不应发出右侧盲区警告。
5.2.2.3 M2、M3、N2、N3 类车辆右转盲区警告要求
按 6.4.3 进行转向行驶状态试验,在试验车辆右转、目标车辆直线驶入 KCSB 围成右侧盲区监测区域 的过程中,当试验车辆前缘到达 6.4.3 所描述的最晚警告线 R 线时,盲区监测系统应发出警告。

5.2.3 系统响应

5.2.3.1 系统响应时间

当目标车辆从侧后方进入盲区监测范围时,从目标车辆进入盲区监测范围到系统发出警告的时间应不大于 300 ms。

5.2.3.2 可选盲区警告抑制

如果试验车辆正在超越目标车辆,且目标车辆从前方进入了监测范围,则可将盲区警告抑制一段时 间,警告抑制时间不应大于  2s。


6.试验方法


6.1 测试环境条件


6.1.1 试验应在水平、干燥、具有良好附着能力的混凝土或沥青路面上进行。
6.1.2 测试时的环境温度应为 -20 ℃~40℃
6.1.3 水平可视范围应确保能够在整个试验中清晰观察目标。

6.2 目标车辆


6.2.1 直线行驶试验目标车辆要求

目标车辆应为普通大批量生产的汽车或摩托车。目标车辆为汽车时,轴距应满足 2.0m~2.5m 的范围,作为替代,也可以采用表征参数能够代表车辆且适应系统传感器的柔性目标;目标车辆为摩托车时, 目标车辆的长度应为 2.0DT2.5ID,最宽点(不包括侧视镜)的宽度应为 0.7m~0.9m,高度(不包括挡风玻璃和驾驶员)应为 1.1 m~1.5 m。作为替代,也可以采用表征参数能够代表摩托车且适应系统传感器的柔性目标。


6.2.2 M2、M3、N2、N3 类车辆右转试验要求的目标车辆

目标车辆应为普通大批量生产的自行车,自行车的长度应为(1.8±0.2)m,高度(包含成年骑行者) 应为(1.7±0.2)。作为替代,也可以采用表征参数能够代表自行车且适应系统传感器的柔性目标。

6.3 试验测量系统


6.3.1 盲区警告试验测量系统
6.3.1.1 试验测量系统要求
试验测量系统应满足下列要求:

——完全独立于盲区监测系统
——能测量试验车辆后缘与目标车辆前缘之间的纵向距离(假设目标车辆位于试验车辆后方)
——能测量试验车辆前缘与目标车辆后缘之间的纵向距离(假设目标车辆位于试验车辆前方)
——能测量试验车辆最左边缘与目标车辆最右边缘之间的横向距离(假设目标车辆位于试验车辆左侧)

——能测量试验车辆最右边缘与目标车辆最左边缘之间的横向距离(假设目标车辆位于试验车辆右侧)

——能测量从目标车辆满足警告条件到发出警告的时间延迟


6.3.1.2 试验测量系统精度要求

试验测量系统应能达到如下精度:

a)距离测量精度应符合下列要求:

——距离小 2m 时,测量精度应小于等于 0.1 m
——距离大于等于 2m 且小于等于 10m 时,测量精度应小于等于 5%
——距离大于 10m 时,测量精度应小于等于 0.5nu

b)时间测量精度应符合下列要求:

——时间小于 200ms 时,测量精度应小于等于 20ms
——时间大于等于 200ms 且小于等于 1s 时,测量精度应小于等于 10%
——时间大于 1s 时,测量精度应小于等于 100 ms


6.4 盲区监测试验 


6.4.1 概述


M、N 类试验车辆应按 6.4.2 所述分别进行直线行驶工况左侧盲区监测警告、右侧盲区监测警告试验 并符合相应要求。
M2、M3、N2、N3类试验车辆按6.4.3进行右转试验并符合相应要求。

6.4.2直线行驶工况下的试验
6.4.2.1目标车辆(摩托车)识别试验
试验车辆以(40±2) km/h 匀速直线行驶,目标车辆(摩托车)以(55±5) km/h 由侧后方驶向并超越 试验车辆,行驶过程中应保持目标车辆(摩托车)车身的最外缘与试验车辆中心线之间的距离为 2.0 m~3.5m,见图 6。当目标车辆从侧后方行驶进入试验车辆盲区监测范围时,系统应发出警告,警告发出的时间不得晚于目标车辆前缘穿过图 4、图 5 所示 C 线。当目标车辆(摩托车)的前缘超越试验车辆图 4、 图 5 所示 C 线 3m 时,试验结束。

测试完成后应由试验车辆另一侧重复进行该试验。


图6目标车辆(摩托车)识别测试
6.4.2.2 直线道路并道试验
试验车辆以(50±2) km/h 匀速直线行驶,目标车辆以(50±2) km/h 匀速行驶并保持与试验车辆的横向距离为 6.0nT7.0m,见图 7。当目标车辆越过图 4、图 5 所示 B 线,完全在 C 线之后时,以 0.25 m/s~0. 75 m/s 的侧向速度分别从试验车辆侧后方进行变道,直至两车的横向距离为(1.5土0.3) m。变道完成后, 确保目标车辆仍然越过 B 线并且完全在 C 线之后,目标车辆至少保持直线行驶 300ms,然后变道返回最初车道线,试验结束。

测试完成后应由试验车辆另一侧重复进行该试验。

当目标车辆并道接近试验车辆时,盲区监测系统应该当满足:

  • 当目标车辆完全位于图 4、图 5 所示 H 线或 M 线外时,BSD 系统不能发出警告

  • 当目标车辆的任何部分位于试验车辆的盲区时,系统应发出警告,警告发出的时间不得晚于目 标车辆外缘穿过图 4、图 5 所示 L/G 线后 300ms。


图 7 车辆井道测试示意图


6.4.2.3 直线道路目标车辆超越试验车辆试验
试验车辆以(50+2) km/h 匀速直线行驶,目标车辆在相邻车道匀速直线行驶并保持与试验车辆的横 向距离为(L5±0.3) m,目标车辆以高于试验车辆的速度匀速行驶并超越试验车辆,见图 8。目标车辆跟据表 1 规定场景的车速行驶于试验车辆侧后方,当两车达到试验开始两车纵向距离时,试验开始;当目标车辆的前缘超越试验车辆图 4、图 5 所示 C 线 3m 时,试验结束。

测试完成后应由试验车辆另一侧重复进行该试验。

表 1 直线道路目标车超越试验车辆场景试验方案参数


当目标车辆接近试验车辆时,盲区监测系统应满足下列要求:

当目标车辆完全位于图 4、图 5 所示 A 线之后时,BSD 系统不应发出警告;
当目标车辆的任何部分位于试验车辆的盲区时,系统应发出警告,警告发出的时间不得晚于目标车辆前缘穿过 B 线后 300 ms.


图 8 直线道路目标车辆超越试验车辆测试示意图


6.4.2.4 目标车辆变道超越试验车辆测试

试验车辆以(50+2) km/h 匀速直线行驶,目标车辆以(60±2)km/h 同车道驶向测试车辆,见图 9。开始测试时,目标车辆与试验车辆相距大于 20m,当目标车辆距试验车辆图 4、图 5 所示 B 线 10m 时,目标车辆以 0.55m/s~0. 85m/s 的侧向速度从试验车辆侧后方进行变道至两车的横向距离在(1.5+0.3)m。变道完成后,目标车辆保持直线行驶,直至目标车辆完全超越试验车辆的前缘,当目标车辆的前缘超越试验车辆图 4、图 5 所示 C 线 3m 时,试验结束。测试完成后应由试验车辆另一侧重复进行该试验。


图 9 目标车辆变道超越试验车辆


当目标车辆的任何部分进入试验车辆的盲区时,系统应发出警告,且警告发出的时间不得晚于目标车辆外缘穿过图 4、图 5 所示 B 线或 F 线后 300ms。


6.4.2.5 直线道路双目标车辆超越试验车辆
试验车辆以(50±2) km/h 匀速直线行驶,目标车辆以(60±2) km/h 在相邻车道匀速直线行驶并保持与试验车辆的横向距离为(1.5±0.3)m,如图 10 所示。开始测试时,目标车辆距试验车辆图 4、图 5 所示  B线纵向距离大于 11m;当最前缘超越试验车辆 C 线 3m 时,试验结束。

  • 当目标车辆完全位于图 4、图 5 所示 A 线之后时,BSD 系统不应发出警告

  • 当双目标车辆的任何部分位于试验车辆的盲区时,系统应发出警告,警告发出的时间不得晚于目标车辆前缘穿过 B 线后 300ms。


图 10 直线道路双目标车辆超越试验车辆

6.4.3 M2、M3、N2、N3 类车辆右转的测试
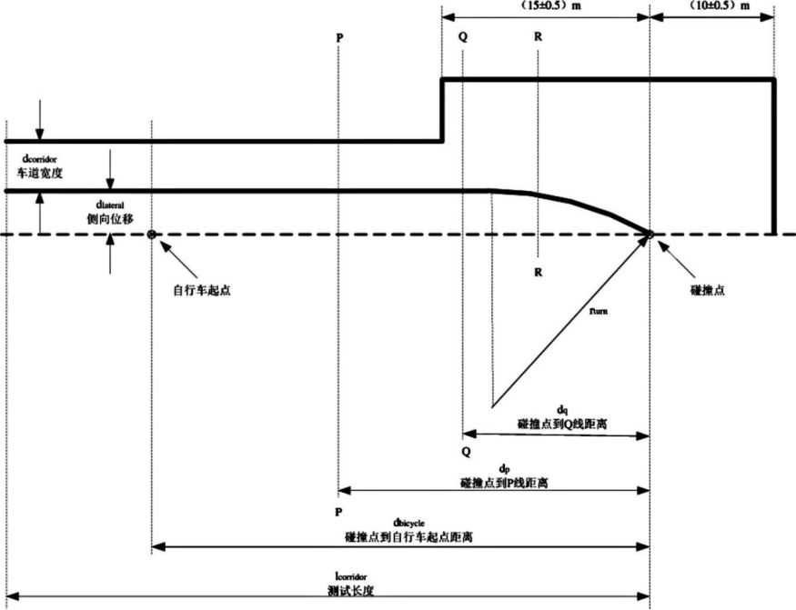
6.4.3.1 测试场景和车速设置


图 1 1  M2、M3、N2、N3  类车辆右转测试工况设置

表 2  M2、M3、N2、N3  类车辆右转测试试验设施布置和尺寸参数


使用标记线和自行车假人按照图 11 和表 2 规定的试验设施布置、尺寸参数建立一个 M2、M3、N2、N3  类车辆右转盲区监测报警测试场景。

6.4.3.2 M2、M3、N2、N3 类车辆右转弯测试
将试验车辆和自行车假人从各自的起始位置按照规定的试验车速进行测试,试验要求试验车辆前缘 在通过图 11 中 Q 线(误差在 0.5m 以内)的同时自行车假人通过图 11 中 P 线(误差在 0.5m 以内), 试验车辆在规定车速(土2km/h 的范围内)向右转向,朝设定的碰撞点行驶。自行车假人以规定的速度, 至少保证自行车假人车速稳定 8s 以上,沿着规定的路线向预定的碰撞点移动。

当试验车辆前缘穿过R线时,盲区监测系统应发出警告。300ms 后结束试验。根据表 2 规定的参数,重复上述试验,验证 M2、M3、N2、N3 类车辆盲区监测系统性能。



来源:工信部网站

编辑:啜小雪

入群:加微信号 autoHS,入厚势汽车科技群与行业专家讨论更多自动驾驶和新能源汽车行业信息



-END-


精选文章



为您对接资本和产业

新能源汽车 自动驾驶 车联网




联系微信:autoHS

或 183 0185 8119


点击阅读原文,查看文章「华为正式发布鸿蒙OS,2020年将满足车规级标准」

登录查看更多
1

相关内容

最新《深度学习自动驾驶》技术综述论文,28页pdf
专知会员服务
155+阅读 · 2020年6月14日
最新《智能交通系统的深度强化学习》综述论文,22页pdf
广东疾控中心《新型冠状病毒感染防护》,65页pdf
专知会员服务
19+阅读 · 2020年1月26日
新时期我国信息技术产业的发展
专知会员服务
71+阅读 · 2020年1月18日
2019中国硬科技发展白皮书 193页
专知会员服务
86+阅读 · 2019年12月13日
自动驾驶技术解读——自动驾驶汽车决策控制系统
智能交通技术
30+阅读 · 2019年7月7日
自动驾驶车辆定位技术概述|厚势汽车
厚势
10+阅读 · 2019年5月16日
自动驾驶汽车技术路线简介
智能交通技术
15+阅读 · 2019年4月25日
自动驾驶车载激光雷达技术现状分析
智能交通技术
17+阅读 · 2019年4月9日
【智能驾驶】史上最全自动驾驶系统解析
产业智能官
25+阅读 · 2017年8月21日
无人驾驶汽车
劲说
6+阅读 · 2016年8月26日
Generating Fact Checking Explanations
Arxiv
9+阅读 · 2020年4月13日
Arxiv
12+阅读 · 2019年1月24日
Self-Driving Cars: A Survey
Arxiv
41+阅读 · 2019年1月14日
UPSNet: A Unified Panoptic Segmentation Network
Arxiv
4+阅读 · 2019年1月12日
VIP会员
相关资讯
自动驾驶技术解读——自动驾驶汽车决策控制系统
智能交通技术
30+阅读 · 2019年7月7日
自动驾驶车辆定位技术概述|厚势汽车
厚势
10+阅读 · 2019年5月16日
自动驾驶汽车技术路线简介
智能交通技术
15+阅读 · 2019年4月25日
自动驾驶车载激光雷达技术现状分析
智能交通技术
17+阅读 · 2019年4月9日
【智能驾驶】史上最全自动驾驶系统解析
产业智能官
25+阅读 · 2017年8月21日
无人驾驶汽车
劲说
6+阅读 · 2016年8月26日
Top
微信扫码咨询专知VIP会员