19年腾讯、阿里、网易等各大厂实习生薪资曝光!

2019 年 5 月 5 日 互联网架构师

来源:网络

谈到大厂,待遇问题无疑是绕不开的一个话题。

就算没去大厂实习过,大多数同学印象中的大厂也应该是工资高、给钱痛快、福利待遇好吧!

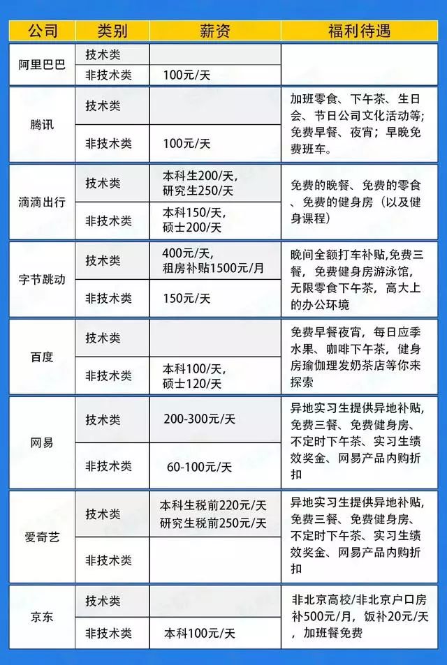
那么具体是怎么样,看下表!看下表!

非技术类  本科生

  • 工资最高的是字节跳动和滴滴出行:150元/天

  • 工资最低的是网易:60~100元/天

技术类  本科生

  • 工资最高的是字节跳动:400元/天

这里需要解释一下技术岗和非技术岗平均工资差别很大的原因是:整个行业的发展阶段和需求决定了现阶段对于研发和产品的刚性需求是很大的,技术岗的人才缺口很大,非技术岗的竞争非常激烈。

福利待遇方面

  • 网易、字节跳动、爱奇艺均三餐免费

  • 网易、字节跳动、京东、爱奇艺均有租房补贴

接下来就是大家最关心的一个问题:“大厂实习待遇怎么样?”(即大厂实习生炫富现场)

实习待遇

腾讯

据我在鹅厂不到一年的经验来看,我鹅厂一向是一视同仁的,各种节日福利,甚至体检团建,实习生和正式员工一样享有。这点我一直对鹅厂人性化的管理深以为敬。

待遇不单纯只有工资,实习生在公司福利上是和正式员工一样的,比如刚入职就参加年会抽了个iPhonex或者2888的红包啥的,比如公司提供的体检、内部课程、出差报销等等等等。

阿里

公司每天有18元的餐补,晚上有免费点餐券。前7天提供免费酒店住宿,然后1500元/月的住房补贴(如果跟学校在同一个城市好像就没有了)

网易

一日五餐,班车接送;杭研院约200元一天,游戏部门多很多,今年的情况是全职实习加起来逼近1w,而且外地还有每月1k的餐补。

是不是心动指数五颗星!

大厂实习福利待遇果然名不虚传!

那么问题来了:“大厂到底需要什么样的实习生呢?”

网上搜集了一些大致要求:

01.基础知识扎实(硬技能)

大厂的实习岗位中最多的就是技术、产品、运营、设计。这些岗位都需要具备基本的业务能力。

即大厂需要的是符合岗位需求,并且业务能力扎实的实习生。

2.技术岗

对于技术岗来说,就是要有比较好的计算机基础,掌握的编程语言越精越好。

如果你具备比较好的计算机基础素养,那么以后在拓展到其他领域业务的时候会更快上手。

技术岗一般都会要求实习生具备优秀的编码能力,熟悉Linux开发环境,熟悉Python/C++/Java/Scala语言,有扎实的数据结构和算法功底,熟悉机器学习、自然语言处理、数据挖掘中一项或多项。

另外就是最好有相关的项目,有项目简历也会更加丰满一些

3.产品岗

对于产品岗来说,需要会画原型图。制作原型能力是产品经理的必备能力。

需要掌握的硬技能包括:AXURE、数据分析、产品规划设计、相关行业的工作经验等。写文档在产品经理的工作中也占据很大的比重,技术需要按照文档来进行开发,测试需要按照产品经理给的文档来测试。

文档写的好不好,写的全不全面,很考验产品实习生的逻辑思维能力;语句通不通顺,很考验产品实习生的语言组织能力。

有相关实习经验更有优势

4.设计岗

对于设计岗来说,一定要有自己的作品集、设计过的作品。ps、AI这些软件都是必须要掌握的。

1、美术or设计相关专业,本科及以上学历。

2、精通Photoshop、Illustrator、Fireworks、Dreamweaver、Indesign等相关图形及图像处理软件;插画类要求精通SAI。

衣品、简历设计也很重要

5.一定基本素质(软技能)

沟通能力:有两个因素,一是思维是否清晰,能否有效的收集信息,并做出逻辑的分析和判断。

另一则是能否贴切的表达出(无论是口头还是书面)自己的思维过程和结果。之前和大厂的HR聊过,他们在面试中都会着重考察应聘者的沟通能力,实质上在考察思维能力和表达能力两个方面。

逻辑思考能力:要求实习生有一定的逻辑思维,做事情不要盲目,要有逻辑性、计划性、目的性。

抗压能力和责任心:大厂的工作节奏快,工作量大,这就需要实习生能够扛住压力,不要任务量一重就逃避或者敷衍完成工作。

6.公司和行业有一定了解

以前接触过一个同学,他211毕业,在学校各方面能力都不错,他在大三投了滴滴的寒假实习。

一路过关斩将进入了终面,本来以为这次实习机会手到擒来了。结果没想到面试官问他:“你知道滴滴什么时候收购的优步吗?”

这一个问题把他问蒙了,他磕磕巴巴说不出来,因为他真的不知道。后来面试官又继续问他滴滴公司相关的问题,他还是答不出来。

他的问题出在:他只在自己的业务能力上下功夫了,而没有多了解了解滴滴这个公司及行业知识,或者说了解了但是回头就忘了。最后他失去了这次实习机会,多可惜啊!

技术岗位这块可能不会要求很多,但是这块相关问题也确实曾经在面试中出现过,能了解一些是一些,加分项。

大家也面临着找实习的问题,想进大厂的同学一定要在投简历或者面试前对公司多一些了解,不求面面俱到,但是做技术的话最好了解下公司使用的技术栈、主要业务等。

7.其他重点

  • 有相关岗位实习经验、或者其他大厂实习经验,项目实战经验、岗位相关的比赛获奖等就更好啦。

  • 学历不是唯一,但是毋庸置疑它会让你更轻松的敲开面试的大门。没学历没能力,那公司为什么选择你?在某些程度上学历和自学/学习能力正相关,但学历也不是唯一。互联网的学历门槛不高,大厂没去你们学校宣讲也问题不大,网申很方便。基础、能力才是万能

找准方向一起努力吧~


推荐阅读:

欢迎加入我们的架构师社群

再见,Eclipse。

进了阿里,还是觉得自己很失败

看完本文有收获?请转发分享给更多人


想提升自己、获取优质资源,更多面试技巧和互推机会,欢迎加入我们的知识星球长按下面二维码,或者点击「阅读原文」加入

欢迎加入我们的架构师社群

谢谢老板,点个 在看↓

登录查看更多
9

相关内容

中国领先的在线游戏与互联网服务公司,主营以网易门户、163邮箱、《梦幻西游》、《魔兽世界》为代表的互联网产品与网络游戏。主要依靠在线游戏、在线广告服务创收。目前,网易门户流量位居全球互联网站第30,《梦幻西游》等三大游戏的用户数超过4.6亿,旗下8个邮箱品牌总用户数超过5亿。

20129月以来,公司先后发布《斩魂》、《武魂》以及《熊猫人之谜》等新游戏,进一步巩固其在网游行业的优势地位。作为中国第一批创立并上市的互联网公司,网易享有「中国暴雪」的称号。此外,网易离职员工创业成功者较其他互联网大公司更多,示范效应影响很大。

20006月,公司以「NTES」为代码正式登陆纳斯达克交易所。

打怪升级!2020机器学习工程师技术路线图
专知会员服务
99+阅读 · 2020年6月3日
【德勤】中国人工智能产业白皮书,68页pdf
专知会员服务
309+阅读 · 2019年12月23日
谷歌机器学习速成课程中文版pdf
专知会员服务
147+阅读 · 2019年12月4日
AI算法工程师需要哪些核心竞争力
AINLP
7+阅读 · 2019年6月23日
都是学 AI,为什么别人薪资比你高?
机器学习算法与Python学习
8+阅读 · 2018年11月5日
【全职&实习- 上海】量化岗位招聘公告
量化投资与机器学习
4+阅读 · 2018年7月3日
BAT内部薪资、等级大揭秘(史上最全)
九章算法
12+阅读 · 2018年6月25日
最低月薪过万,市场缺口5万人,今天免费带你入门
互联网架构师
5+阅读 · 2018年6月4日
机器学习/算法19家公司面试总结(内含薪资)
深度学习世界
12+阅读 · 2017年11月14日
Arxiv
30+阅读 · 2019年3月13日
Arxiv
15+阅读 · 2018年4月5日
Arxiv
4+阅读 · 2018年3月14日
VIP会员
相关资讯
AI算法工程师需要哪些核心竞争力
AINLP
7+阅读 · 2019年6月23日
都是学 AI,为什么别人薪资比你高?
机器学习算法与Python学习
8+阅读 · 2018年11月5日
【全职&实习- 上海】量化岗位招聘公告
量化投资与机器学习
4+阅读 · 2018年7月3日
BAT内部薪资、等级大揭秘(史上最全)
九章算法
12+阅读 · 2018年6月25日
最低月薪过万,市场缺口5万人,今天免费带你入门
互联网架构师
5+阅读 · 2018年6月4日
机器学习/算法19家公司面试总结(内含薪资)
深度学习世界
12+阅读 · 2017年11月14日
Top
微信扫码咨询专知VIP会员