【电力物联网】国家电网发布《泛在电力物联网白皮书2019》(附下载)

2019 年 10 月 27 日 产业智能官

2019年10月14日,国家电网有限公司在京召开发布会,发布《泛在电力物联网白皮书2019》(简称“《白皮书),指出将在2年内初步建成泛在电力物联网,最终目标是实现电力系统各环节万物互联、人机交互,形成“数据一个源、电网一张图、业务一条线”。

来源 | 综合报道(转载请注明来源)


根据《白皮书》,『泛在电力物联网』,就是围绕电力系统各环节,充分应用移动互联、人工智能等现代信息技术、先进通信技术,实现电力系统各个环节万物互联、人机交互,具有状态全面感知、信息高效处理、应用便捷灵活特征的智慧服务系统。通过泛在电力物联网建设,充分应用“大云物移智链”等现代信息技术、先进通信技术,实现电力系统各个环节万物互联、人机交互,实现“数据一个源、电网一张图、业务一条线”,广泛连接内外部、上下游资源和需求,打造能源互联网生态圈,适应社会形态,打造行业生态,培育新兴业态。


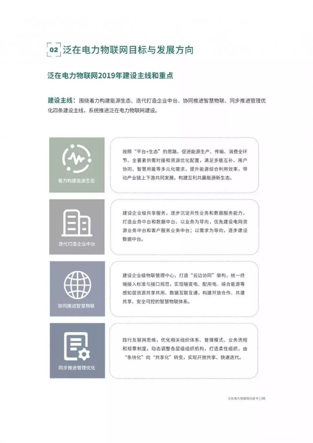
《白皮书》显示,泛在电力物联网建设分两个阶段:到2021年,初步建成泛在电力物联网;到2024年,建成泛在电力物联网。今年则重点围绕着力构建能源生态、迭代打造企业中台、协同推进智慧物联、同步推进管理优化4条主线,明确了57项建设任务和25项综合示范。


据悉,国家电网已经在部分地区和部分电力环节,尝试应用移动互联、人工智能等技术,让电网变得更“聪明”。例如在天津等地,构建以电为中心的综合能源服务体系,实现能源供需数据有效贯通和各类用能设备智能管控。一些示范项目将风、光、地热等能源综合利用,效率大幅提升,有效降低了单位产值平均能耗。在江苏等地,通过数字化转型全面提升电网的感知能力、互动水平和自愈能力。比如停电后能自动判断故障,在用户拨打报修电话前进行主动抢修;将企业和居民分散的可中断负荷集中起来,精准实时控制,在电网出现紧急事故时,立即切除部分负荷。在北京、上海等地,国网电动汽车公司试点实施电动汽车有序充电,在配电网、用户、充电桩以及电动汽车之间进行信息交互和分层控制,以动态调整充电时间和功率,既满足用户充电需求,又提升设备利用率。


我国泛在电力物联网的发展规划


01

建设目标

“数据一个源、电网一张图、业务一条线”


02

建设计划

泛在电力物联网的建设分为两个阶段:第一个阶段,到2021年初步建成泛在电力物联网。第二个阶段,到2024年建成泛在电力物联网。


03

建设重点

分布式光伏服务、综合能效服务、电动汽车服务、能源电商服务、数据商业化服务、线上产业链金融、电工装备服务。

我国泛在电力物联网的建设成就

感知层


成立了创建世界一流能源互联网企业领导小组和办公室,组建互联网部,设立“两院一中心”。确立了确立了泛在电力物联网建设的工作目标、三年规划和总体框架,明确了57项建设任务、25项综合示范工程和160项自行拓展建设任务,初步构建了技术标准和评价指标体系。


平台层


企业中台、智慧物联等关键性工作取得阶段性进展,“网上国网”、营配贯通、移动作业终端整合等质效提升类工作取得明显成效,新能源云、智慧能源综合服务、多站融合等业务创新试点有所突破。


应用层


在清洁能源消纳方面,今年1-8月,国家电网公司经营区域已累计消纳新能源电量3944亿千瓦时,同比增长15.9%。


在终端用能电气化方面,今年上半年,国家电网公司在机场、港口、景区等地,已累计推广7.5万个电能替代项目,实现替代电量850亿千瓦时,相当于减少散烧煤超过4700万吨,减排二氧化碳、二氧化硫、氮氧化物和粉尘等超过1亿吨。


在能源综合利用方面,天津北辰商务中心综合能源服务示范项目,风、光、地热等综合能源利用效率提升19%,有效降低单位产值平均能耗。


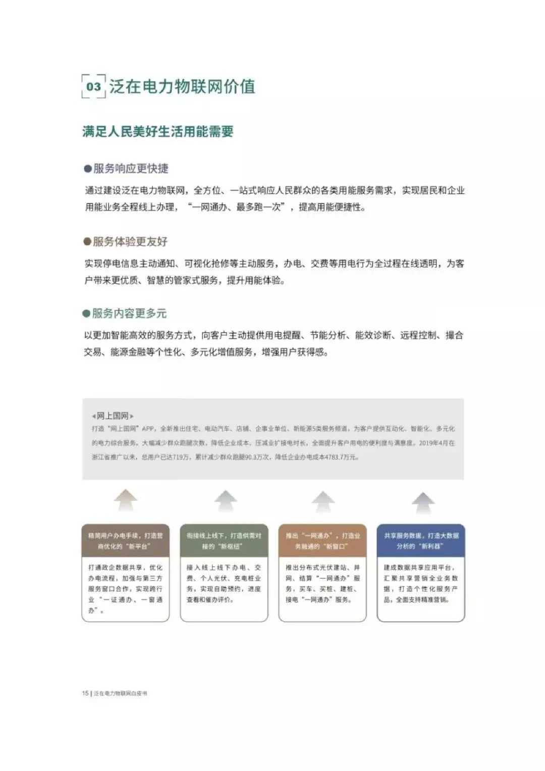
在电力服务方面,浙江全省应用“网上国网”以来,用户已达719万,减少群众跑腿90余万次,高压、低压业扩接电平均时长同比缩短27%和10%,降低企业办电成本超过4700万元。


在产业链带动方面,国网电商公司通过“国网小e”项目,带动上下游180余家中小微企业共同创业,新增就业1000余人,全年可转化1000个项目,累计转化交易金额突破10亿元。

《白皮书》如下


先进制造业+工业互联网




产业智能官  AI-CPS


加入知识星球“产业智能研究院”:先进制造业OT(自动化+机器人+工艺+精益)和工业互联网IT(云计算+大数据+物联网+区块链+人工智能)产业智能化技术深度融合,在场景中构建状态感知-实时分析-自主决策-精准执行-学习提升的产业智能化平台;实现产业转型升级、DT驱动业务、价值创新创造的产业互联生态链。


产业智能化平台作为第四次工业革命的核心驱动力,将进一步释放历次科技革命和产业变革积蓄的巨大能量,并创造新的强大引擎; 重构设计、生产、物流、服务等经济活动各环节,形成从宏观到微观各领域的智能化新需求,催生 新技术、新产品、新产业、新业态和新模式; 引发经济结构重大变革,深刻改变人类生产生活方式和思维模式,实现社会生产力的整体跃升。

产业智能化技术分支用来的今天,制造业者必须了解如何将“智能技术”全面渗入整个公司、产品、业务等商业场景中, 利用工业互联网形成数字化、网络化和智能化力量,实现行业的重新布局、企业的重新构建和焕然新生。

版权声明产业智能官(ID:AI-CPS推荐的文章,除非确实无法确认,我们都会注明作者和来源,涉权烦请联系协商解决,联系、投稿邮箱:erp_vip@hotmail.com。




登录查看更多
4

相关内容

物联网,英文名为Internet of Things,可以简单地理解为物物相连的互联网。物联网主要通过各种设备(比如RFID,传感器,二维码等)的接口将现实世界的物体连接到互联网上,或者使它们互相连接,以实现信息的传递和处理。互联网在现实的物理世界之外新建了一个虚拟世界,物联网将会把两个世界融为一体。
华为发布《自动驾驶网络解决方案白皮书》
专知会员服务
130+阅读 · 2020年5月22日
新时期我国信息技术产业的发展
专知会员服务
71+阅读 · 2020年1月18日
阿里巴巴达摩院发布「2020十大科技趋势」
专知会员服务
108+阅读 · 2020年1月2日
电力人工智能发展报告,33页ppt
专知会员服务
133+阅读 · 2019年12月25日
【德勤】中国人工智能产业白皮书,68页pdf
专知会员服务
310+阅读 · 2019年12月23日
【大数据白皮书 2019】中国信息通信研究院
专知会员服务
138+阅读 · 2019年12月12日
【白皮书】“物联网+区块链”应用与发展白皮书-2019
专知会员服务
94+阅读 · 2019年11月13日
【数字化】制造业数字化转型的实战路线图
产业智能官
40+阅读 · 2019年9月10日
【CPS】CPS应用案例集
产业智能官
85+阅读 · 2019年8月9日
【物联网】物联网产业现状与技术发展
产业智能官
15+阅读 · 2018年12月17日
《人工智能标准化白皮书(2018版)》发布|附下载
人工智能学家
18+阅读 · 2018年1月21日
天津市智能交通专项行动计划
智能交通技术
8+阅读 · 2018年1月18日
Arxiv
27+阅读 · 2018年4月12日
VIP会员
相关VIP内容
华为发布《自动驾驶网络解决方案白皮书》
专知会员服务
130+阅读 · 2020年5月22日
新时期我国信息技术产业的发展
专知会员服务
71+阅读 · 2020年1月18日
阿里巴巴达摩院发布「2020十大科技趋势」
专知会员服务
108+阅读 · 2020年1月2日
电力人工智能发展报告,33页ppt
专知会员服务
133+阅读 · 2019年12月25日
【德勤】中国人工智能产业白皮书,68页pdf
专知会员服务
310+阅读 · 2019年12月23日
【大数据白皮书 2019】中国信息通信研究院
专知会员服务
138+阅读 · 2019年12月12日
【白皮书】“物联网+区块链”应用与发展白皮书-2019
专知会员服务
94+阅读 · 2019年11月13日
相关资讯
【数字化】制造业数字化转型的实战路线图
产业智能官
40+阅读 · 2019年9月10日
【CPS】CPS应用案例集
产业智能官
85+阅读 · 2019年8月9日
【物联网】物联网产业现状与技术发展
产业智能官
15+阅读 · 2018年12月17日
《人工智能标准化白皮书(2018版)》发布|附下载
人工智能学家
18+阅读 · 2018年1月21日
天津市智能交通专项行动计划
智能交通技术
8+阅读 · 2018年1月18日
Top
微信扫码咨询专知VIP会员