案例分析:聊聊产品调研的套路

2018 年 6 月 13 日 人人都是产品经理


———— / BEGIN / ————


现在假设,你入职了一家新公司,你的boss大人看好短视频行业,想跟风做一款短视频产品,boss大人这时给你派任务了:“小A啊,你先做一下产品调研吧,到时咱俩讨论一下。”


好了,是时候展示产品调研的套路了。


一、明确调研背景和目的


在进行产品调研前,需要明确此次产品调研的目的,即通过调研的结论制定自己产品的策略,且通过调研,深入了解一个产品的运作方式。


如果我们之前不了解短视频行业以及短视频产品,那么通过此次的产品调研,我们的目的就是要充分了解当前短视频的行业现状、市场规模以及用户规模等,以及了解到市场内龙头产品的核心逻辑与流程。


最后,通过调研的结论制定产品的策略。


二、目标市场调研分析


在切入一个行业的时候,我们要充分了解行业的现状、市场规模、用户规模、用户特征和产业链地图。


我们可以通过艾瑞咨询网或易观数据等分析平台,找到要了解的行业报告,从中获取有用的信息。


以我们的案例为例,我们需要调研以下信息:


1. 短视频行业现状分析



通过易观数据的报告,我们可以看出:2017年为中国短视频行业爆发的一年。


2017年第三季度,短视频用户使用总时长同比增速达到311.3%,使用时长渗透率为4.1%,领跑其他所有的细分行业。



通过上图,我们可以看到,用户在短视频类产品的消费时长与人均单日启动次数是处于高位的。


短视频类产品占据用户大量的碎片化时间,可以看出:用户对短视频类产品的内容依赖性较大。


2. 短视频行业的市场规模



从上图可以看到,2017年短视频规模达57.3亿,同比增长为183.9%。


预计未来1-2年内,短视频将开放大量的商业化计划,流量变现也将带来较大的市场规模增长。


与此同时短视频内容营销质量的不断提升,内容变现也将出现较大机会。预计2020年短视频市场规模将超300亿。


3. 短视频行业的用户规模



从上图可以知道,2017年以来短视频市场整体的增速很强劲。


截止到2018年2月,短视频综合平台和短视频聚合平台的用户规模分别达到了4.035亿人与1.655亿人。

相对于我国的10亿网民,短视频还是有较大的成长空间的。


从折线图趋势也可以推断,短视频类产品的用户规模还会持续增长。


4. 短视频用户特征



从上图可以看出,短视频用户特征与全网用户分布还存在差异,存在增量空间。


5. 短视频行业产业地图



从行业产业链可以看出,整个短视频行业涉及到内容提供、内容监管、内容分发渠道、用户、广告主和服务提供商。


其中,内容提供包括MCN和PGC。


MCN,Multi-Channel Network,是舶来品,诞生于国外视频网站Youtube平台,是一种多频道网络的产品形态,将平台下不同类型和内容的优质PGC或UGC联合起来,以平台化的运作模式为内容创作者提供运营、商务、营销等服务,帮助PGC或UGC变现。


PGC,Partner Generated Content,专业生产内容。


分发渠道包括短视频平台、泛内容平台、电商平台等其他渠道。


我们未来要做的产品就是短视频平台产品。


通过产业链,我们也能明确将来要做的产品所位于产业链中的位置。


三、选择目标产品


在选择目标产品时,我们可以在产业链的划分区域中找到产品的所属位置,进行竞品划分:辨别一下哪些在将来会是我们产品很明确的竞争对手,哪些可能只是功能相似但与我们市场定位是不同的。


然后,根据要调研的问题,选择与问题相契合的核心流程做得出色的产品,包括一款该行业的龙头产品,两到三款黑马产品,对其进行全面分析。


在本案例中,由于受篇幅限制,我们就以一个产品的调研为例——抖音。


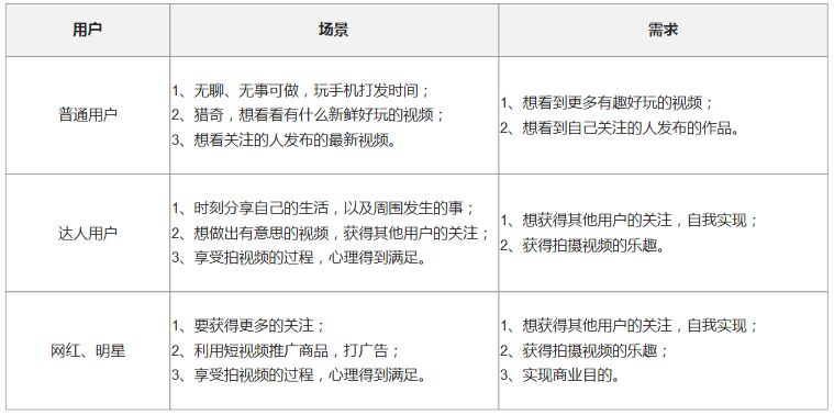
四、深度体验产品


体验产品的过程中,要着重体验产品设计的三要素:用户、场景、需求。


分析目标用户、使用场景以及满足了用户哪些需求等。在此过程中,要从用户的视角出发,找出产品的实现逻辑。


我们继续回到案例,确定抖音的用户、场景和需求。


抖音上的所有内容都是由用户创造,而连接用户的通道是视频。


所有用户行为都是围绕视频的制作、观看、点赞、评论来完成。



五、还原产品


做产品调研其实是在寻找产品的发展方向。


通过某一款竞品的发展模式和发展方向来定位自己的产品——包括应该怎样发展,甚至某个功能应该怎么做。


要在脑海中形成一个大概的产品样式,规划产品的发展方向或者产品的架构、产品的使用流程。


还原产品的核心流程才是最重要的,要重点关注产品是如何满足用户需求的。


从核心流程出发,找核心的页面,从而窥到产品的整体结构。还原产品就是在还原产品实现的逻辑、流程以及产品结构。


回到案例,现在还原抖音产品。


1. 抖音的核心逻辑如下:



从核心逻辑中可以看出:


用户与用户的互动行为的核心在于视频内容;抖音作为平台负责将优秀的内容推送至用户首页,用户在看到优质内容后可以进行关注、点赞、评论等操作;


抖音的突破点在于:如何让更多的人拍摄出更有意思的视频;帮助视频生产用户产出优质内容,从而吸引更多视频消费用户;


抖音团队发布一些运营活动(挑战等),可以吸引更多活跃用户积极参与。


2. 抖音的产品结构



抖音的一级菜单栏有五个,即:首页、关注、拍摄、消息、我。


其中“首页”以及“拍摄”两个模块内做了很多功能,聚集了抖音的核心功能,也符合产品核心逻辑中的“观看”、“拍摄”动作。


3. 核心流程



从核心流程可以看出:抖音提供了多种拍摄模式,拍摄速度,剪辑音乐,美颜/滤镜等,主流程涉及上传视频、拍摄和搜索歌曲等,符合其主产品逻辑。


六、分析产品


分析产品步骤主要涉及五个维度:


1. 产品信息架构,了解产品的整体构建思路;


2. 产品业务逻辑,把握产品的重点与核心点,迅速了解产品;


3. 产品迭代过程,分析产品的发展轨迹,从而有效规避一些错误的做法;


4. 产品的数据表现,了解产品的版本与用户数量之间的关系;


5. 产品的运营动作,发现产品的表现和重要程度。


通过第五步,我们了解了抖音的信息架构和业务逻辑,现在继续完成后续内容。


1. 抖音的迭代路径



从迭代路径中我们可以得出:


抖音在2017年5月份左右度过探索期,5月份之前的功能迭代主要为视频内容制作的优化以及视频分享的引流,运营活动几乎没有;


在2017年5月份之后产品进入缓慢增长期,期间运营动作增多,功能迭代主要为玩法的优化,社交功能的优化;


在2017年7月份左右产品进入高速成长期,运营动作频率加快,版本迭代方向为玩法的更新,体验优化。


2. 抖音的数据表现


(1)近三个月的实时排名



从数据可以看出,近三个月,抖音App在App Store中国区下载总榜中都处于前两名。


(2)近一年下载量趋势


从图中可以看出,抖音从2017年底时下载量逐渐增高,截止到2018年6月份,下载量维持在40万-60万之间。


(3)AppStore用户评价



从上图可以得出,抖音的用户评价是非常高的,我们通过筛选一些3星及以下的差评信息,可以总结出对应的问题:


  • 卡死、网络问题等bug;

  • 抖音定位为15秒短视频,无法照顾部分有15秒至5分钟左右短视频需求用户(抖音现在已经逐步增加短视频时间);

  • 审查机制会误判正常用户,且反馈渠道只有客服系统,但是客服系统抖音好像没有太过重视;

  • 手机号无法解绑与注销;

  • 去中心化的推荐算法与用户审美疲劳之间的界限还需要探索;

  • 广告视频的插入影响用户体验,导致部分用户反感。


我们从以上的用户负面反馈可以探索自身的产品今后的一些要做优化的方向,从而在竞品用户体验不好的点上优化自身的产品。


七、横向比较同类产品


通过以上的步骤,我们完成了对抖音的产品调研。


我们可以继续用同样的方法,调研其他的主要竞品。


将抖音与同类产品进行比较,找到产品之间的核心差异点,总结分析同类产品的优缺点。


短视频平台的竞品主要还有:美拍、快手、微视等产品。


我们挑选大概3个左右的产品,进行调研比较,总结出这些竞品的核心差异点与优缺点即可。


八、撰写调研分析报告


最后,通过上述一系列的分析,得出产品调研分析的结论,撰写产品调研报告,从而指导下一步产品的设计决策。


在写分析报告时,要有清晰明确的结论。


逻辑清晰地表达调研的过程和结论之间的关系,抓重点说正事。


调研报告中不要带有个人的感情色彩,要以中立的角度来描述,写出可读性强的调研报告。


九、推广报告


最后的最后,我们就可以通过邮件或其他的形式将报告分享给大家和boss,或者在公司内部建立调研报告的分享会,和boss、同事一起制定产品的战略。


十、总结


我们现在总结一下,产品调研的过程是:


明确调研背景和目的

目标市场调研分析

选择目标产品

深度体验产品

还原产品

分析产品

横向比较同类产品

撰写调研分析报告

推广报告


好的产品调研,一定是建立在清晰地梳理出功能的核心业务逻辑的基础上的。


我们在做产品调研时,不要只是专注于界面美不美观、交互好不好用,要学会深度的去挖掘一个产品背后的东西。


 ———— / END / ————


点击“阅读原文”下载APP

登录查看更多
0

相关内容

用来满足人们需求和欲望的物体或无形的载体。好的产品大家都喜欢
2020年中国《知识图谱》行业研究报告,45页ppt
专知会员服务
240+阅读 · 2020年4月18日
Python数据分析:过去、现在和未来,52页ppt
专知会员服务
103+阅读 · 2020年3月9日
【德勤】中国人工智能产业白皮书,68页pdf
专知会员服务
310+阅读 · 2019年12月23日
2019年人工智能行业现状与发展趋势报告,52页ppt
专知会员服务
124+阅读 · 2019年10月10日
2019社交行业研究报告
行业研究报告
5+阅读 · 2019年5月30日
2019年Q1中国互联网流量季度分析报告
艾瑞咨询
5+阅读 · 2019年5月15日
用户研究:如何做用户画像分析
产品100干货速递
45+阅读 · 2019年5月9日
Python数据分析案例实战
炼数成金订阅号
5+阅读 · 2019年5月9日
Deep Learning for Generic Object Detection: A Survey
Arxiv
14+阅读 · 2018年9月6日
Arxiv
4+阅读 · 2018年3月22日
VIP会员
相关VIP内容
2020年中国《知识图谱》行业研究报告,45页ppt
专知会员服务
240+阅读 · 2020年4月18日
Python数据分析:过去、现在和未来,52页ppt
专知会员服务
103+阅读 · 2020年3月9日
【德勤】中国人工智能产业白皮书,68页pdf
专知会员服务
310+阅读 · 2019年12月23日
2019年人工智能行业现状与发展趋势报告,52页ppt
专知会员服务
124+阅读 · 2019年10月10日
相关资讯
2019社交行业研究报告
行业研究报告
5+阅读 · 2019年5月30日
2019年Q1中国互联网流量季度分析报告
艾瑞咨询
5+阅读 · 2019年5月15日
用户研究:如何做用户画像分析
产品100干货速递
45+阅读 · 2019年5月9日
Python数据分析案例实战
炼数成金订阅号
5+阅读 · 2019年5月9日
Top
微信扫码咨询专知VIP会员