学习大纲:两周搭建Demo理解机器学习

2017 年 12 月 28 日 人人都是产品经理 于长弘

作者:于长弘

全文共 2292 字 4 图,阅读需要 6 分钟


———— / BEGIN / ————


很多互联网PM都想转型到人工智能产品经理,作者也一样,还是零编程基础、零算法基础、零AI实战经验。渴望对神经网络和机器学习理解得多一点,就亲自验证了一条有效的极简路径:40-50小时,学会搭建几种简单的神经网络。理解原理的同时,还能增强信心和兴趣。


对互联网PM来说,做Demo就是本能。虽然AIPM岗的职责不涉及代码操作,但目前还没有专用的Demo工具。所以用Python实操理解ML,是个踏实高效的切入口。


这套极简路径,总共有三步:


浅学Python–>入门Tensorflow–>入门Keras


一、浅学Python【20小时】


配置环境:


如果不想安装虚拟机,没Mac电脑,推荐Windows环境下用Python_3.5.4 + PyCharm_2017 编辑器。


学习节奏:


选用莫烦或小甲鱼的免费视频(约7小时),学到函数就停下,按心情决定是否把函数全学完。


下载一款APP:Python利器,有空就瞅几眼。再抽空看看与机器学习相关的文章,找找感觉。


牢记初心:


目的是理解ML,用Python操作Tensorflow、Keras构建神经网络。所以暂时不学爬虫、游戏等。多敲代码,不苛求闭眼睛敲出30行以上,熟悉语法就OK。


二、入门Tensorflow【25小时-重点】


配置环境:


用pip安装Tensorflow1.4_cpu版,和numpy、matplotlib、sklearn等类库,白天安装pip下载快。


学习节奏:


选用莫烦的Tensorflow入门免费教程,视频共5个小时。跟着老师敲代码,怕忘的地方用#标注,遇到不懂就上网查或问朋友。


时间分配:


主要时间用来理解ANN的结构,还有调试BUG。Pycharm可以智能提示语法BUG,困扰初学者的往往是逻辑BUG,比如哪个参数传错了。这种情况查一下原版教学代码,用文件对比工具找到原因,就可以解决问题。


执行标准:


理解Tensorflow的框架结构和操作思路,能读懂每行代码,顺利运行就OK。


第2个小时:能拟合出一条线性函数曲线


第3个小时:可以创建传说中的神经网络


第5个小时:可视化损失函数和神经网络



当我们输出了Graph时,一切都变得直观了。就这样一步步实现Tensorboard、过拟合、CNN、RNN、无监督等案例,整个人会越来越有信心。



20-30小时:我们能实现上图的LSTM。


可以一边操作,一边想象过程:比如点击上图中第一个隐藏层in_hidden,展开后能清晰地看到神经元和流动的张量。输入信号的shape先从3维转到2维,优化器参与梯度优化,shape从2维升到3维,最终将输出信号给到LSTM。


LSTM中每个cell选择性接收前一个cell的记忆和输入信号,再选择性输出给下个cell。


循环往复类似的过程,模型就拥有了长久记忆能力。


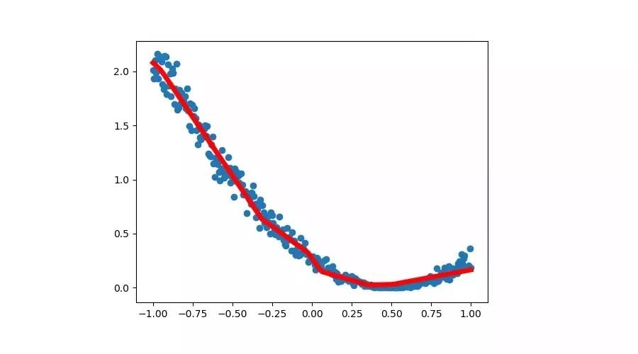
通过下面的结果图,可以直观地看到蓝线始终在学习红线的轨迹。经过不断的循环,蓝线最终拟合到接近红线的程度。



三、浅学Keras【5小时】


依然用莫烦的视频教程,比较简单就不细说了。


可能有人觉得学习50小时依然很长,都够玩120盘王者荣耀了。


也可以跨过Tensorflow直接上Keras,大约30小时内出模型。


这里作者还是推荐学习Tensorflow,有助于更深入理解细节。


以上就是入门神经网络Demo的三步走。


如果你与我一样是工作兼学习,只要每天投入4小时,坚持2-3周,就可以有这5项收获:


  1. 理解概念:张量、激励函数、优化器、损失函数、梯度下降、反向传播、学习率、批标准化等。

  2. 理解模型:CNN–>卷积、池化、全连接;RNN–>分类、回归、LSTM;非监督学习–>聚类、降维。

  3. 了解工程:采集标注、设计模型、构建模型、训练模型、测试调优等流程,有助于跟工程师更好地交流配合。

  4. 抽象能力:构建神经网络会思考数据的特征、模型的结构,不知不觉间就经历了抽象特征–>可视化的全过程。

  5. 类机器思维:本文的写作思路,就模仿了机器学习过程。以理解原理(result)为导向,从学习资源(data)中提取特征,对信息做过滤、降维处理。然后通过实践(training)优化认知(optimizer),再将个人推测(prediction)与真相对比印证(loss)。自从接触了AI,类机器学习的思维模式就开始赋能我生活、工作的场景。它帮助我不断进化,越来越高效。


四、写在最后


关于学习,我最在乎的就是速度,唯快不破!


现实中每条赛道终点幸存者寥寥无几,参赛者都在拼命减少犯错的可能性。


全民拼命的背景下,谁犯错少谁就胜出。


AI的范畴比较大,我转型的策略是先模拟项目、模拟Demo,“一石多鸟”的学习方式,保持较广的视野。而不是一头扎进某个深坑,管中窥豹,很久都爬不上船。


不管AI的泡沫何时被戳破,我们上船的速度都非常重要。速度决定我们未来能喝到啤酒,还是随泡沫一起被吹散。


我觉得要转型AI PM的、零AI基础的朋友们,可以先切入几个相对容易获取的能力维度:


  1. 产业、场景分析能力

  2. 大数据、知识图谱能力

  3. 理解机器学习、神经网络原理

  4. 理解NLP、CV、推荐系统等技术

  5. 理解常用算法


这也是为什么我复盘3周的学习后,先输出一篇场景分析,再输出本篇Demo。


这条路径受到前辈们的启发,很幸运地借鉴了@李杰克的经验,少走很多弯路。


欢迎朋友们提问和建议,转型路上,让我们一起加油吧!


———— / END / ————


作者:于长弘,微信公众号:AI小宇宙

本文由 @于长弘 原创发布于人人都是产品经理。未经许可,禁止转载


点击“阅读原文”下载APP

登录查看更多
5

相关内容

Google发布的第二代深度学习系统TensorFlow
【实用书】学习用Python编写代码进行数据分析,103页pdf
专知会员服务
198+阅读 · 2020年6月29日
【实用书】Python数据科学从零开始,330页pdf
专知会员服务
145+阅读 · 2020年5月19日
【资源】100+本免费数据科学书
专知会员服务
108+阅读 · 2020年3月17日
【新书】Pro 机器学习算法Python实现,379页pdf
专知会员服务
204+阅读 · 2020年2月11日
【机器学习课程】Google机器学习速成课程
专知会员服务
170+阅读 · 2019年12月2日
【电子书】让 PM 全面理解深度学习 65页PDF免费下载
专知会员服务
18+阅读 · 2019年10月30日
第二章 机器学习中的数学基础
Datartisan数据工匠
12+阅读 · 2018年4月5日
吴恩达机器学习课程
平均机器
9+阅读 · 2018年2月5日
TensorFlow实现神经网络入门篇
AI研习社
11+阅读 · 2017年12月11日
干货 | 从零开始入门机器学习算法实践
雷锋网
10+阅读 · 2017年11月30日
从0到1 | 0基础/转行如何用3个月搞定机器学习
机器学习算法与Python学习
3+阅读 · 2017年11月15日
如何用 3 个月零基础入门机器学习?
AI研习社
6+阅读 · 2017年9月27日
课程 | 12个适合机器学习入门的经典案例
入坑机器学习,这10个知识点你要了解!
THU数据派
5+阅读 · 2017年9月15日
Arxiv
4+阅读 · 2018年10月5日
Rapid Customization for Event Extraction
Arxiv
7+阅读 · 2018年9月20日
Arxiv
19+阅读 · 2018年6月27日
Arxiv
7+阅读 · 2018年6月1日
Arxiv
6+阅读 · 2018年3月29日
Arxiv
5+阅读 · 2018年1月30日
Arxiv
27+阅读 · 2017年12月6日
VIP会员
相关VIP内容
【实用书】学习用Python编写代码进行数据分析,103页pdf
专知会员服务
198+阅读 · 2020年6月29日
【实用书】Python数据科学从零开始,330页pdf
专知会员服务
145+阅读 · 2020年5月19日
【资源】100+本免费数据科学书
专知会员服务
108+阅读 · 2020年3月17日
【新书】Pro 机器学习算法Python实现,379页pdf
专知会员服务
204+阅读 · 2020年2月11日
【机器学习课程】Google机器学习速成课程
专知会员服务
170+阅读 · 2019年12月2日
【电子书】让 PM 全面理解深度学习 65页PDF免费下载
专知会员服务
18+阅读 · 2019年10月30日
相关资讯
第二章 机器学习中的数学基础
Datartisan数据工匠
12+阅读 · 2018年4月5日
吴恩达机器学习课程
平均机器
9+阅读 · 2018年2月5日
TensorFlow实现神经网络入门篇
AI研习社
11+阅读 · 2017年12月11日
干货 | 从零开始入门机器学习算法实践
雷锋网
10+阅读 · 2017年11月30日
从0到1 | 0基础/转行如何用3个月搞定机器学习
机器学习算法与Python学习
3+阅读 · 2017年11月15日
如何用 3 个月零基础入门机器学习?
AI研习社
6+阅读 · 2017年9月27日
课程 | 12个适合机器学习入门的经典案例
入坑机器学习,这10个知识点你要了解!
THU数据派
5+阅读 · 2017年9月15日
相关论文
Arxiv
4+阅读 · 2018年10月5日
Rapid Customization for Event Extraction
Arxiv
7+阅读 · 2018年9月20日
Arxiv
19+阅读 · 2018年6月27日
Arxiv
7+阅读 · 2018年6月1日
Arxiv
6+阅读 · 2018年3月29日
Arxiv
5+阅读 · 2018年1月30日
Arxiv
27+阅读 · 2017年12月6日
Top
微信扫码咨询专知VIP会员