相变冷却服发展趋势

2017 年 12 月 1 日 科技导报 邓军,何骞等

冷却服能够为高温作业人员提供降温保护,提高人体微气候区的舒适度。分析了各种类型冷却服(气体冷却服、液体冷却服和相变冷却服)的降温方式、原理、特点及研究进展,着重阐述了相变冷却服的关键技术及发展方向:研究易塑性、耐腐蚀性的封装材料和相应的封装技术,解决液相相变材料存在的变形、泄露及水蚀问题;将纳米技术与相变材料微胶囊结合,研制作用时间长、散热良好的复合相变材料,提高相变材料的导热系数;将相变冷却技术与其他技术相结合,开发作用效果可调控的新型冷却服,同时研制可快速激活相变材料的设备或新型材料,使相变材料能够快速蓄冷。


目前,中国各类高温矿井多达60多个,其中温度超过30℃的矿井有38个。随着浅部煤炭资源日趋减少,未来的开采主体将转向深部煤炭资源。因此,高温热害已成为继矿井瓦斯、火、煤尘、矿压、水之后第六大灾害,严重制约着深部煤炭资源的合理有效化开采。另一方面,像钢铁冶炼人员其周围的环境温度有时可达到50℃。长期处于高温环境使人容易产生疲劳、精神不振,影响作业效率,同时体内水盐代谢紊乱,一些生理系统会因高温大量失水,危害作业人员的身心健康和人身安全。因此,研究适用于高温环境的冷却服具有重要意义。

   


冷却服的分类

 

按服装结构分类

 

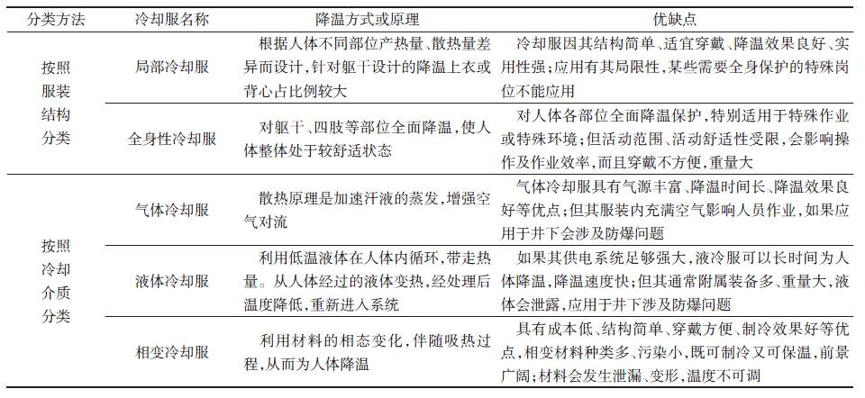
局部性冷却服。局部性冷却服是根据人体不同部位产热量、散热量差异而设计的。研究表明,身体基础代谢主要集中在头部和躯干,人体工作时,不同部位的出汗、散热强度不同,躯干部位的基础代谢最大,热容量最高。因此,在当前局部冷却服的研究中,针对头部设计的降温帽、针对躯干设计的降温上衣或背心占了很大比例。早期美国海军服装和织物研究所研制的适用于潜艇人员穿着的被动式降温背心,其降温原理是通过预先置于服装内侧的冷冻凝胶,将人体产生的热量带走,达到降低体温的目的;背心的冷冻凝胶由淀粉、水、酒精、活化剂等一系列原料按一定比例混合而成,-22~-18 时为胶状液体,热容量较大,柔软、贴身。郭宇称发明了一种无需另设电源的降温服,其主要实现方法是,首先设置冷源,在冷源与降温服之间布置导热介质流道,在导热介质流道与冷源之间设置温差发电片,一面朝向冷源,一面朝向导热介质流道;在导热介质流道中设置泵或风扇,导热介质可通过泵或直流风扇输送,泵或风扇通过导线与温差发电片连接,同时泵或风扇推动导热介质的能量由温差发电片提供。此装置利用冷源与导热介质之间的温差作为推动导热介质流动的能量,对于使用者而言无需另设电源,非常方便。

   

局部性冷却服因其结构简单、适宜穿戴、降温效果良好、实用性强等特点,普遍应用于生产与生活各个领域。

   

全身性冷却服。全身性冷却服的优点在于可以对躯干、四肢等部位全面降温,使人体整体处于较舒适状态。全身性冷却服一般适用于特殊作业或特殊环境,如航天航空工作人员、极端高热需要全身保护的环境、有毒有害气体的环境等。例如,张吉洲设计的一种既适用于高温环境又适应于低温环境,同时还可在有害气体的环境中使用的恒温防护服,此防护服由4部分组成,分别为服装本体、恒温源、空压机以及可在有害气体环境中使用的头盔,按人体造型特点在服装内设置有若干块带S形排列和螺旋形盘绕的液流管道的恒温板,采用双室双四通结构的分配器,将胸与左臂、背与右臂、两腿部安放的恒温板管道串接呈3个支回路,恒温源、分配器、恒温板之间均用软管连接,构成闭路循环系统,当恒温液体在闭路管道中循环流动时,服装内的温度保持平衡。但是,全身性冷却服也存在缺点,如应用于消防、井下采矿、轧钢等工作范围大、强度大的高温作业人员,会影响其工作效率、工作方便性、着装舒适性。

   

按降温介质分类

 

气体冷却服。气体冷却服属于主动式降温。气体冷却服首先由制冷装置将空气冷却,经过净化后,再通过管道或服装夹层将冷气排入服装内,流动的冷空气对人体进行散热降温,使得人体微气候区处于相对舒适的状态。其散热原理是加速汗液的蒸发,增强空气对流,从而达到降温目的。

   

按照散热方式的不同,气体冷却服分为蒸发型气体冷却服和对流型气体冷却服。蒸发型气体冷却服对通风温度没有要求,主要利用水气压梯度促进汗液蒸发散热。例如,英国的MK1K2及美国的MA-3型蒸发式全身通风服,人体在受热出汗时,其冷却效果好。对流型气体冷却服主要利用风流在微小空间内的对流作用把热量带走,要求通风气体温度低于平均皮肤温度,因此需提前对风进行预冷。USN开发的“制冷盔甲”背心式空调系统,采用空气调节器将经过调节的低温空气输入飞行服内的导管,为人体降温,这套系统可以把飞行员周边温度降低18℃;系统采用电池独立供电,与飞机的供电系统无关,即使飞行员离开后也可以使用。但在通常情况下,通风系统更好地发挥其通风散热效果是在人体出汗的状态下进行的,因此在冷源不充足时,通风温度不宜过低,应根据系统实际需求合理选取。而以微型风扇、涡流管技术为核心的冷却服也是气体冷却服的一大特色,例如曾彦彰等研发的微型风扇阵列系统人体降温服,柳源等等设计的气冷式个体防护服。

   

气体冷却服具有气源丰富、降温时间长、降温效果良好等优点。但是,气体冷却服也有自身的局限性,例如,服装夹层充满空气影响作业人员的灵活性、可操作性,从而影响井下作业效率;另一方面井下装置设备对防爆要求非常高,气体冷却服及其附属装备存在这方面的危险性。因此,若要在井下推广气体冷却服,还需进行大量深入的研究工作。

   

液体冷却服。液体冷却服同气体冷却服一样,属于主动式降温,通常在服装内部布置管路,然后将低温液体输入管路中,循环流动带走人体的热量,达到对衣内微环境降温的目的。液体冷却服的冷却介质主要有水、冰水混合物、相变乳状液及微胶囊乳状液等。液体冷却服一般由基础服装部分和预冷装置组成。

   

1962年,Burton等开发研制出世界第一件以水作为降温介质的液体冷却服,如图1所示。随后,液体冷却服被应用到美国宇航局(NASA)的阿波罗登月计划,而阿波罗液冷服奠定了现代冷却服发展的基础。

   

图1  第一件水冷服


20世纪70年代到80年代末期,个体冷却系统迅速发展,美国、德国、英国等国家研制出各种特色的液冷服,例如,德国(西德)德来格尔公司的冰水降温背心,美国的个体微气候制冷系统(IMCS)。在这之后,研制出以热管技术、半导体技术为核心的液体冷却服。例如,邢道明等研制的两款不同的冷却服,其结构不同但原理相似,均采用环路热管技术,实现了对人体微环境的主动式、低能耗、绿色环保的高效降温,结构如图2所示;文虎等发明的矿用半导体制冷降温防护服,结构如图3所示,该冷却服采用半导体为人体降温、水冷散热盒为半导体降温的方式,即半导体制冷片通过冷端制冷带走人体产生的热量,水冷散热盒中冷水循环流动带走半导体热端的热量,从而实现为井下作业人员降温的目的。经过几十年的发展,液体冷却服目前已经在多个领域得到应用。

   


图2  用于酷热环境下的冷却服


图3  矿用半导体制冷冷却防护服


相变冷却服。相变冷却服属于被动式降温,通常将相变材料置于服装内,通过材料相态的变化吸收人体的热量,实现对人体降温。以固-液相变材料为例,当穿着相变材料冷却服时,相变材料周围的温度(包括人体温度和外界温度)高于材料的相变温度时,相变材料融化从固态变为液态吸收热量,为人体降温;相反,当液态的相变材料周围温度低于其相变温度时,材料从液态变为固态放出热量,以保持人体正常体温,为人体提供舒适的“衣内微气候”环境,使人体始终处于舒适状态。因此,相变冷却服既可起到制冷作用,又能起到保暖作用。应用于冷却服的相变材料有冰、干冰、石蜡、水凝胶、吸水树脂等,其中以冰、水凝胶和石蜡的应用较为广泛。

   

相变冷却服具有成本低、结构简单、穿戴方便、制冷效果好等优点,同时相变材料种类多,包括有机相变材料、无机相变材料以及有机-无机混合相变材料,可以应用到工业、制冷、采矿冶金等各个领域,成为国内外学者研究的热点。此外,相变微胶囊在个体防护服中应用的研究也日趋增多,它是一种具有核壳结构的复合相变材料,而核壳结构就是应用微胶囊技术在固-液相变材料微粒表面包覆一层性能稳定的膜而制成的,微胶囊的储热、传热应用范围广,同时极大地提高了储热率和传热率。

   

以上是按照服装结构和降温介质对冷却服进行分类,还有按照制冷方式、应用范围、应用领域等进行划分,但基本包含在以上划分之内。各类冷却服特性对比如表1所示。

   

表1  各类冷却服特性对比



相变冷却服的发展

 

相变冷却服研究进展

 

相变冷却服在开发初期,研究者利用冰作为相变材料,待其融化后为人体降温。例如,金曼蓉等研制的高分子冰防护服,该防护服采用阻燃布或纯棉布制作,外层用布片缝制有若干个呈格子状排列的口袋,高分子冰袋放入其中;高分子冰袋为双层结构,装有含水蓄冰的高分子化合物,其结构如图4所示。20世纪90年代,美国Triangle公司申请了一项关于可逆相变材料纤维的专利,此专利所述的纤维本质是石蜡类碳氢化合物,利用微胶囊技术将此化合物包覆在直径为1.010.0 μm的微胶囊里,然后与聚合物溶液一起纺丝制得。Bennett等在海军消防服的口袋中放入凝胶,进行了降温研究。Outlast公司和Frisby公司利用微胶囊与聚合物溶液纺丝技术生产出腈纶纺织品,从而使蓄热调温微胶囊被广泛应用到纤维、织物和泡沫中,并进行量产和销售,实现了微胶囊织物技术的商业化。

   

图4  高分子冰防高温服装


近年来,相变冷却服包括相变材料、服装结构得到了全方位、多方面的发展。Yang等基于真空干燥冷却技术,提出一种新型冷却服,其降温能力可达373.1 W/m2Searle开发了一种蒸发冷却装置及与该装置连用的冷却服,被冷却的液体通过毛细作用被吸水材料吸收,然后通过容器壁进行散热,容器壁为肋片状可加以风扇辅助散热,冷却服的进水口、出水口分别与冷却装置的出水口、进水口相连,经测试该冷却服的降温效果良好。Almqvist发明了一种新型相变冷却服,其相变材料主要应用于四肢,可快速拆卸。该冷却服的创新在于有一个用于指示相变材料冷却能力的传感器和一个具有活化物质的便携式容器,传感器可根据材料温度不同显示不同的颜色,从而更科学地为使用者提示是否需要更换材料;便携式容器是独立呼吸装置的一部分,使用者可以把材料浸入其中使得相变材料再次活化制冷。此外,德国开发的降温背心,其外表与普通运动背心无较大差异,但背心夹层中分布排列着细小的水管,水管中降温介质温度为17℃,可以起到抵御高温、同时帮助运动员保持体能的作用,而关键在于背心外层采用隔热材料,可以阻止外界热量进入人体,延长降温时间。Ayers等发明了一种具有保暖性和冷却性的可逆服装,当人体穿着服装的一面时,通过捕获空气和人体的热量给人体加热,而当穿着另一面时,通过加速织物上的水分运动提供冷量,给人体降温。Lennart等研制出供消防员使用的相变冷却服,其降温效果良好,使用的相变材料为丙烯酸树脂高吸水性聚合物。

   

在国内,关平等、朱颖心等设计了以NaClKClCaCl2和水的混合物作为相变材料的冷却服,供工厂和医疗机构使用,为避免人体脏器官受冷,在头部、颈部、胸和肋部两侧将口袋布置成“门”字形。曹光荣设计了一种抗高温多功能消防服,该防护服将头套和上衣套连接在一起,利用束缚弹簧连接裤子套和上衣套,通过在不同夹层内添加石棉纤维、玻璃纤维达到抵抗高温的目的。杨铁兰等、王先鹏等通过将蓄冷模块装入口袋的形式,再结合不同的面料或款式结构,研制出各式个体降温防护服。周孟颖等设计了一种矿井用多功能防护服,其内侧设有隔冷板、隔冷袋,能消除蓄冷材料与人体直接接触时的不适感。该防护服结构如图5所示,防护服的上衣内侧均匀布置4个以上用于装相变材料的口袋,相变蓄冷材料为一种聚合物水凝胶,材料放冷均匀而且低温时较柔软。王云仪等以暖体假人的形式研究钢铁工人在热辐射下的人体温度变化情况,设计了一种以凝胶为蓄能降温材料的降温背心。于小航设计了一种带冰贴的水循环降温服,该降温服将冰贴缝制在服装中的固定位置,整个服装的下端布置水泵以及与水泵连接的进水口,水泵左右侧分别连接导线和出水管,整体结构如图6所示;主要应用于医疗行业,可有效地降低高温中暑人员体温和实施抢救。洪凯设计了一种适用于医疗领域的物理降温服,有效地将服装与降温水袋相结合,以冷热交换的方式为高烧病人降温,其特点是在腋下的水袋中增设体温感应探头,病人体温显示在降温服的温度显示屏上,这样就可以对儿童在穿衣时就进行物理降温,而且降温效果明显。

   

图5  一种矿井用多功能防护服


图6  一种带冰贴的水循环降温服


在研制和开发冷却服的过程中,服装的舒适性、合理性必须加以考虑。目前,已经形成了微气候测试评价、暖体假人评价、真人着装评价三阶段的评价系统。诸多研究者对服装及服装材质的舒适性、合理性进行了测试和评价。Choi等研究了在不同环境下相变材料用量对人体舒适性的影响。Ying等通过分析冷却服的热、湿的传递机制,提出相应的指数及测试方法来表征服装的热性能,从而考虑其舒适性及应用性。WangZhao等对降温服的热舒适性进行了较深入的探究。总之,对于冷却服从设计到生产,国内外已经形成了较完善的评价机制。

   

相变冷却服关键技术

 

相变冷却服因其系统简单、使用方便、没有电源、无防爆要求、材料相变范围宽、制冷效果好以及污染小等优势具有广泛的应用前景,成为国内外学者研究的热点。

   

相变材料在服装上的应用始于20世纪70年代的美国,以CO2为相变材料发生气-固相变为人体保温。20世纪80年代以后,研究人员通过不断的探索、尝试,将CaCl2·6H2OSrCl2·6H2O、聚乙二醇等应用于服装中,研究表明其具有一定的调温效果,但是由于经济可行性、穿着舒适性、可携带性等各种原因使其推广和应用方面仍具有一定困难。20世纪90年代以后,美国诸多公司将相变材料合成微胶囊应用于服装表面,能有效地为人体降温使人处于舒适状态;欧洲、日本等一些发达国家也进行了相关研究。中国也是在20世纪90年代以后开始进行将相变材料应用于服装上的研究,其中以清华大学、天津工业大学、东华大学的研究较为突出。张寅平等除了开发出相变材料冷却服外,还研究了如何提高相变材料的导热性等问题。20世纪末国内外研究者在相变材料开发应用上,取得了优异的成绩,相变材料已经在服装上有诸多应用。

   

然而,相变材料在应用过程中存在一些缺点和问题,因此在研究相变冷却过程中存在一些关键技术,如果能够把这些技术改进、结合、应用起来,对于相变降温服将会是重要突破。第一,相变材料在使用过程中从始态到末态,发生相变变形,同时相变材料存在液相泄露、水蚀、过冷、导热系数小等问题,这取决于相变材料的多功能封装和复合。第二,将纳米技术与微胶囊相结合,制备出纳米微胶囊材料,同时提高微胶囊本身的导热性和降温时间。第三,相变材料降温过程中温度一般不可调,因此寻找调温效果好的相变材料非常重要。第四,目前的相变冷却服到达冷却使用时间后,都是去专门地点或由专人更换材料,程序复杂,浪费时间。

   

基于以上所述,在研究相变冷却服的过程中可以从以下几个方面着手。第一,寻找耐腐蚀性、易塑性的封装材料,与良好的封装技术相结合,从封装技术上防止材料变形、泄露。第二,从封装袋研究,如对封装带进行特定打孔、塑封,增加材料散热面积,提高降温效果;此外根据不同场合选择不同的封装袋,在急需降温的环境中,采用导热较好的封装袋,使得材料加速融化,快速为人体降温,在热冲击适中但需要降温的环境中,采用具有隔热作用的封装袋,减慢材料融化延长降温时间。第三,寻求更高效实用的方法提高相变材料的导热系数,如在纳米胶囊里添加粒径更小的金属纳米粉末等;另一方面研制散热效果良好、续航时间长的复合相变材料。第四,研发能快速激活相变材料的新型材料或设备,当材料即将失效时快速将其激活,重新投入使用,既可以节约时间、又可提高作业效率。第五,将相变材料进行固封,即寻求与相变材料能够较好结合、又有不同导热系数的固体材料,它能够将融化后的液体相变材料包覆其中,即使为液体也不会外露;同时根据相变材料导热系数选择不同的应用场合。第六,研发基于相变材料的一种新型综合冷却服,既能结合相变材料的各项优点,又可加以辅助系统对温度也能进行调控及监测。此外,新型冷却服研究要结合热力学、服装卫生学、人机工程学等学科,以满足减轻负荷、冷却时间适宜、穿着舒适、容易操作、功能多样化等方面的要求,侧重人性化的设计,突出体现以人为本的理念。

   


结 论

 

国内外对于冷却服的研究已经取得丰硕的成果,应用于航天、军工、厂矿等多个领域,但目前问世的冷却服存在各自缺点,如系统复杂、携带不便、成本较高、热电制冷效率低、过冷及降温时间短等问题,要进一步在工业和民用方面的普及还需要进一步研究创新。

   

局部冷却服和全身性冷却服因其各自的特点,应用于不同的场所、不同的工作环境,为不同的人群提供个体降温防护装置。但它们各自的缺点也使得其在全面推广上比较困难,所以开发即易穿卸又易清理且活动范围广的综合性冷却服很有必要。

   

气体冷却服虽然具有降温效果好、气源丰富的优点,但其要在井下推广还需要做大量的研究工作。首先,气体冷却服服装夹层充满空气,影响井下人员作业;其次,井下装备的防爆工作要求较高,气体冷却服及其附属装备存在爆炸的可能性。

   

相变冷却服有着广阔的应用前景。寻求良好的封装材料和封装方法、提高相变材料的导热系数、研制散热效果好、续航时间长的复合相变材料,同时开发能快速激活相变材料的新型材料或设备,在基于相变材料的基础上研发既有良好降温效果又有温度控制功能的新型综合冷却服,进一步推动相变冷却服的发展。

   

参考文献(略)

 

(责任编辑  韩星明)


本文作者: 邓军,何骞,刘长春,肖旸,赵婧昱。

作者简介 邓军,西安科技大学安全科学与工程学院,教授,研究方向为煤矿重大灾害防治技术、安全工程及技术。
 

本文发表在2017年第21期《科技导报》,欢迎关注。本文部分图片来自互联网,版权事宜未及落实,欢迎图片作者与我们联系稿酬事宜。


 

《科技导报》

中国科协学术会刊

联系电话:010-62194182

欢迎投稿:lina@cast.org.cn


长按二维码 即刻关注

登录查看更多
0

相关内容

设计是对现有状的一种重新认识和打破重组的过程,设计让一切变得更美。
新时期我国信息技术产业的发展
专知会员服务
71+阅读 · 2020年1月18日
电力人工智能发展报告,33页ppt
专知会员服务
132+阅读 · 2019年12月25日
2019中国硬科技发展白皮书 193页
专知会员服务
86+阅读 · 2019年12月13日
【大数据白皮书 2019】中国信息通信研究院
专知会员服务
138+阅读 · 2019年12月12日
【上海交大】半监督学习理论及其研究进展概述
专知会员服务
71+阅读 · 2019年10月18日
2019年人工智能行业现状与发展趋势报告,52页ppt
专知会员服务
124+阅读 · 2019年10月10日
2019社交行业研究报告
行业研究报告
5+阅读 · 2019年5月30日
2019中国养老产业发展剖析与发展趋势分析报告
行业研究报告
8+阅读 · 2019年5月18日
YOSIA Webinar | 再生医学的前沿发展
未来论坛
4+阅读 · 2019年4月27日
云游戏行业发展趋势分析报告
行业研究报告
13+阅读 · 2019年3月24日
互联网+检验检测智能化成发展趋势
人工智能学家
7+阅读 · 2019年3月2日
【学科发展报告】无人船
中国自动化学会
28+阅读 · 2019年1月8日
海洋论坛丨水声目标识别技术现状与发展
无人机
26+阅读 · 2018年12月17日
【学科发展报告】生物信息学
中国自动化学会
11+阅读 · 2018年10月22日
图像美学质量评价技术发展趋势
科技导报
19+阅读 · 2018年6月25日
自动泊车系统发展现状及前景分析 | 厚势
厚势
22+阅读 · 2018年1月22日
Arxiv
29+阅读 · 2020年3月16日
CoCoNet: A Collaborative Convolutional Network
Arxiv
6+阅读 · 2019年1月28日
VIP会员
相关VIP内容
新时期我国信息技术产业的发展
专知会员服务
71+阅读 · 2020年1月18日
电力人工智能发展报告,33页ppt
专知会员服务
132+阅读 · 2019年12月25日
2019中国硬科技发展白皮书 193页
专知会员服务
86+阅读 · 2019年12月13日
【大数据白皮书 2019】中国信息通信研究院
专知会员服务
138+阅读 · 2019年12月12日
【上海交大】半监督学习理论及其研究进展概述
专知会员服务
71+阅读 · 2019年10月18日
2019年人工智能行业现状与发展趋势报告,52页ppt
专知会员服务
124+阅读 · 2019年10月10日
相关资讯
2019社交行业研究报告
行业研究报告
5+阅读 · 2019年5月30日
2019中国养老产业发展剖析与发展趋势分析报告
行业研究报告
8+阅读 · 2019年5月18日
YOSIA Webinar | 再生医学的前沿发展
未来论坛
4+阅读 · 2019年4月27日
云游戏行业发展趋势分析报告
行业研究报告
13+阅读 · 2019年3月24日
互联网+检验检测智能化成发展趋势
人工智能学家
7+阅读 · 2019年3月2日
【学科发展报告】无人船
中国自动化学会
28+阅读 · 2019年1月8日
海洋论坛丨水声目标识别技术现状与发展
无人机
26+阅读 · 2018年12月17日
【学科发展报告】生物信息学
中国自动化学会
11+阅读 · 2018年10月22日
图像美学质量评价技术发展趋势
科技导报
19+阅读 · 2018年6月25日
自动泊车系统发展现状及前景分析 | 厚势
厚势
22+阅读 · 2018年1月22日
Top
微信扫码咨询专知VIP会员