最新!曹雪涛团队已对17篇受质疑论文发表勘误,并表示不存在操纵数据

2020 年 3 月 22 日 学术头条

之前曹雪涛院士被曝多篇论文图片遭质疑闹得沸沸扬扬,那么现在事情的进展状况如何了呢?


通过在Pubpeer网站上检索, 截至到2020年3月17日,在曹雪涛团队64篇被质疑的论文中,作者已经对其中16篇论文中的质疑进行了回应(Author response),已经有17篇论文在杂志上发布了勘误(ERRATUM)。 以下是一些曹雪涛团队顶级期刊论文应对质疑的勘误情况:


01



Elisabeth M Bik的质疑:在图2A的ICAM-1行中,A20 / LacZ和A20 / LIGHT板块看起来彼此非常相似。尽管这些图看起来看起来很相似,但是所测量的百分比却有很大不同。


勘误:在2010年4月26日在线发表的这篇文章中,在校对修订过程中,图2a中出现了意外错误,当按照杂志排版的要求提交更高分辨率的图片时,导致ICAM-1 FACS染色图片与A20 / LacZ组和A20 / LIGHT组错误替换。现在,A20 / LacZ组的ICAM-1 FACS染色图片已替换为正确图片,即此处显示校正后的图2a。对于此错误给您带来的不便,我们深表歉意。


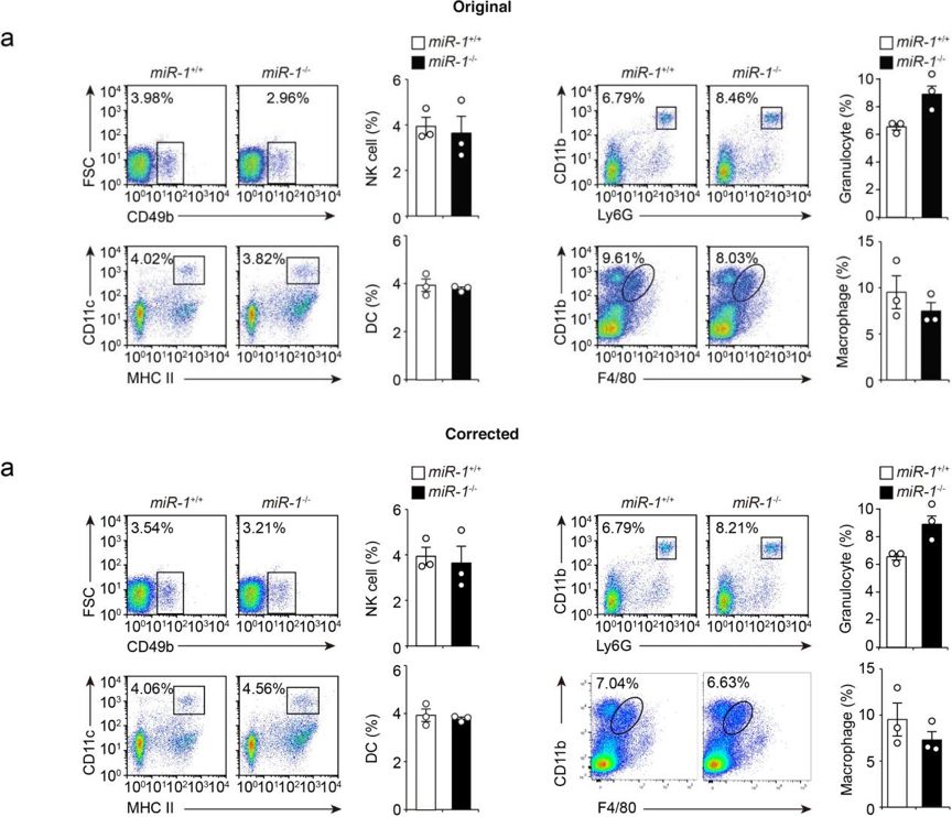
02



Elisabeth M Bik的质疑: 图3C。显示两个不同板块似乎显示出重叠区域。用红色框显示。


勘误: 一个PBS组的染色图像Rb1 FL / FL Lyz2cre 被意外选择为PBS组图像Rb1 FL / FL Lyz2cre +小鼠(原图3C的左底部)。修改后的图3C现在为来自原始数据源的Rb1 fl / fl Lyz2cre +小鼠的PBS组正确图像。此更改不会影响本文的结论。


03



Elisabeth M Bik的质疑: 图5.图5A(脾脏)和图5B(肠系膜淋巴结)的同型板块看起来非常相似。用红色框显示。作者可以检查一下吗?组装图形时可能会有混淆


勘误: 在图5b 的公开版本中,“ ISOTYPE”和“ Control-DC”组的数据呈现有误图像,以另一个独立实验的结果来代替已发表的实验。图5 的更正版本如下所示。


04



质疑: 从两个板块之间的相似性来看,它们可能显示来自同一只小鼠肺部的相邻组织切片,而不是来自两种不同品系的小鼠的相邻切片。


勘误:在图2d的已发布版本中,错误地显示了Prmt6 + / +小鼠的HE图像。现在已纠正了图2d。图2的更正版本如下所示。



05



质疑: 图5.代表不同治疗方法的几个板块看起来彼此意外地相似。虽然曝光时间可能略有不同,条带的形状和间距也似乎有所不同。用彩色框标示。


勘误: 在图5的公开版本中,错误地交换了图5a和图5d中的Stat3的条带,并且图5b中的β-肌动蛋白的条带被错误地呈现了错误的图像。现在已纠正了图5a,5b和5d。图5的更正版本如下所示。


06



质疑: 图3D,右侧板块。Medium/Medium板块看起来类似于CH/Medium板块。用红色框显示。作者可以检查一下吗?


勘误: 在图3D 的发布版本中,CFSE-Lovo / Medium板块中的CH和AdCtrl组的数据被错误地呈现为错误的图像。现在已纠正了图3D 。图3 的更正版本如下所示。


07



质疑: 图6A。DAC-7天和DAC = 14天的板块看起来非常相似。标有蓝色框。


勘误: 在本文的发行版本中,我们重复复制了DAC-7日的图像作为DAC-14日。下面提供校正后的图  6。为了避免混淆,修订了图例。


08





09



勘误: 在最初发布的这篇文章的版本中,图2a右下图重复了图2b左上图的流式细胞仪配置文件。正确的细胞计数图如下所示。


10



勘误: 在《STAT3结合长非编码RNA lnc-DC控制人类树突状细胞分化》报告中,补充材料的S12A错误地引入了图,来自同一样品lnc-DC RNAi-1的FACS图被意外地用于“无转染”和“ lnc-DC RNAi-1”图。此错误不会影响这项工作的解释或结论。补充材料已得到更正。


曹雪涛团队表示:尽管对图形组装过程中的错误感到遗憾,并为由此带来的任何不便表示歉意,但我们并未以任何方式操纵数据。这种无意的错误也与这项工作的科学结论无关。


参考链接:

https://pubpeer.com/search?q=xuetao+cao


《2020科技趋势报告》重磅发布点击下方图片跳转查看全文及解读!



点击阅读原文,查看往期精彩!

登录查看更多
0

相关内容

论文(Paper)是专知网站核心资料文档,包括全球顶级期刊、顶级会议论文,及全球顶尖高校博士硕士学位论文。重点关注中国计算机学会推荐的国际学术会议和期刊,CCF-A、B、C三类。通过人机协作方式,汇编、挖掘后呈现于专知网站。
【MIT-ICML2020】图神经网络的泛化与表示的局限
专知会员服务
43+阅读 · 2020年6月23日
还在修改博士论文?这份《博士论文写作技巧》为你指南
【斯坦福大学-论文】实体上下文关系路径的知识图谱补全
广东疾控中心《新型冠状病毒感染防护》,65页pdf
专知会员服务
19+阅读 · 2020年1月26日
安全和健壮的医疗机器学习综述,附22页pdf
专知会员服务
47+阅读 · 2020年1月25日
2019->2020必看的十篇「深度学习领域综述」论文
专知会员服务
275+阅读 · 2020年1月1日
周志华教授:如何做研究与写论文?
专知会员服务
161+阅读 · 2019年10月9日
你真的懂对抗样本吗?一文重新思考对抗样本背后的含义
GAN生成式对抗网络
6+阅读 · 2019年9月16日
《科学》(20190426出版)一周论文导读
科学网
5+阅读 · 2019年4月27日
泰国通过个人信息保护法
蚂蚁金服评论
16+阅读 · 2019年4月3日
《自然》(20190221出版)一周论文导读
科学网
6+阅读 · 2019年2月23日
深度学习有何局限?这篇论文探讨一二
专知
9+阅读 · 2019年1月26日
《科学》(20181012出版)一周论文导读
科学网
4+阅读 · 2018年10月14日
【解读】2017年ML/NLP论文发表情况(第八期免费赠书活动来啦!)
论文解析 | Google如何用CNN检查乳腺癌?
AI100
4+阅读 · 2017年12月21日
Arxiv
14+阅读 · 2020年1月27日
Arxiv
15+阅读 · 2019年11月26日
Few-shot Learning: A Survey
Arxiv
363+阅读 · 2019年4月10日
Arxiv
7+阅读 · 2018年1月30日
Arxiv
5+阅读 · 2017年4月12日
VIP会员
相关VIP内容
【MIT-ICML2020】图神经网络的泛化与表示的局限
专知会员服务
43+阅读 · 2020年6月23日
还在修改博士论文?这份《博士论文写作技巧》为你指南
【斯坦福大学-论文】实体上下文关系路径的知识图谱补全
广东疾控中心《新型冠状病毒感染防护》,65页pdf
专知会员服务
19+阅读 · 2020年1月26日
安全和健壮的医疗机器学习综述,附22页pdf
专知会员服务
47+阅读 · 2020年1月25日
2019->2020必看的十篇「深度学习领域综述」论文
专知会员服务
275+阅读 · 2020年1月1日
周志华教授:如何做研究与写论文?
专知会员服务
161+阅读 · 2019年10月9日
相关资讯
你真的懂对抗样本吗?一文重新思考对抗样本背后的含义
GAN生成式对抗网络
6+阅读 · 2019年9月16日
《科学》(20190426出版)一周论文导读
科学网
5+阅读 · 2019年4月27日
泰国通过个人信息保护法
蚂蚁金服评论
16+阅读 · 2019年4月3日
《自然》(20190221出版)一周论文导读
科学网
6+阅读 · 2019年2月23日
深度学习有何局限?这篇论文探讨一二
专知
9+阅读 · 2019年1月26日
《科学》(20181012出版)一周论文导读
科学网
4+阅读 · 2018年10月14日
【解读】2017年ML/NLP论文发表情况(第八期免费赠书活动来啦!)
论文解析 | Google如何用CNN检查乳腺癌?
AI100
4+阅读 · 2017年12月21日
Top
微信扫码咨询专知VIP会员