品牌到底要不要停更“双微一抖”?

2019 年 2 月 15 日 三节课



近期,就品牌是否要停更“双微一抖”一事,行业内引发了大规模的探讨。三节课常驻作者范米索也针对此事进行了研究,以下是她的一些思考,如文章内容有不妥之处,欢迎在留言区与米索交流。


这两天,杨不坏的一篇《停更双微一抖》引起了轩然大波,姜茶茶紧跟其后,出了一篇《为什么说90%的品牌微博和微信是垃圾》,也抨击了企业开设“双微一抖”的不合理性。


事实上,我很赞同文章里提到的一些企业官微存在的现象和弊病,但我们也应该理性的认识到,任何时候对于某一观点的诞生,都不要秉持以偏概全、盲目对号入座,甚至全盘否定的态度去看待。


基于上述观点,本文会着重围绕以下三个问题进行探讨:

1、为什么多数企业品牌做不好新媒体?

2、如何判断自己的品牌是否需要开设新媒体?

3、设立企业官微后,又该如何进行日常运营?


为什么多数企业品牌做不好新媒体?


我们都知道,企业对新媒体的趋之若鹜不是没道理的。新媒体这种形态,传播速度快、受众广泛、低成本高效,相比传统媒体而言,为企业品牌塑造带来了极大的便利。


企业在新媒体平台进行其品牌形象塑造,可以一改传统媒体严肃正经的传播风格,用活泼有趣的表达方式,让用户更易被理解。 


拿支付宝的微信订阅号来说,一家金融支付系统的官方微信订阅号,从标题到内容都是一种“带有情绪的生命体”,完全人格化了品牌形象。



再者,新媒体改变了传统媒体的传播模式,大大增加了企业与用户的直接互动。新媒体的出现,打破消费者的界限,用户可以对接受的消息进行反馈。


企业收集到了用户的反馈,能够迅速了解用户想法, 进而对自己的产品和相关业务进行改进,促进更好的消费体验。在互动期间,更是拉近了与用户的距离,巩固和提升用户的品牌忠诚度。 


我们以海尔的官微为例,因为故宫淘宝出了款“冷宫”冰箱贴。有用户@了一堆冰箱品牌,建议出一个外观是宫殿的迷你冰箱,其中只有海尔官方微博收到消息后转发并给出答复“容我考虑一下”。


海尔新媒体团队随后与冰箱制造部门联系,按照网友建议画出冷宫冰箱设计图,通过 3D 打印技术将“冷宫冰箱”制造出来,并且第一时间将产品和一封感谢信送到了当初提供想法的用户家里。 


这个案例的特殊之处在于,“冷宫”冰箱是通过新媒体这个窗口,完全依靠新媒体的互动,收集用户提供的意见和建议,沟通了生产者和消费者而制造出来的新产品。用户通过官方微博,参与到了企业产品的研发和设计中,成为新产品开发中的一个重要环节。



最后,传统媒体时代,如果企业要投放广告,往往面临费用昂贵且非精准宣传,投入高收益低。但企业开通双微去进行宣传不仅成本大幅降低且能形成垂直营销,精准运营。


如果企业将新媒体运作的好,那么对于展示自己企业形象、企业产品、积累用户和销售产品而言,都是百利而无一害。明明是一桩好事,但为什么大部分企业媒体运营者都叫苦不迭,企业官微内容更是不忍直视,无人问津呢?


归根结底,大多数企业对新媒体都缺乏正确的认知。“双微”建设依旧停留在如何增加粉丝量、提高转发、评论、点赞等阶段,而忽视了真正关键的因素:用户。 


三节课新媒体系列课程的讲师龙共火火(现学霸君新媒体负责人,前美丽说新媒体负责人。曾零基础搭建起学霸君500万新媒体矩阵,月流水破千万;曾在美丽说负责4000万量级的新媒体矩阵,年度统计超过99.10%的公众号)一个对新媒体玩法了然于胸的人,在这件事上的观点也很值得借鉴。他在《停更双微一抖?背后的12条冷静思考》里谈到:


新媒体发展迄今已经经历三个阶段,1.0阶段属于编辑时代,好的内容自然就有传播。2.0阶段是运营时代,大家集中去做粉丝,打通社交关系。3.0阶段随着小程序等出现,配合社群等,新媒体单独可以作为平台业务出现。绝大多数企业新媒体的认知还停留在2.0阶段,很多传统企业甚至还停留在1.0时代,认为新媒体只是一个单纯编辑做的事。



新媒体运营从1999年的BBS时代发展到现在,需要的技能点越加越多。

上图摘自龙共火火《高阶运营》


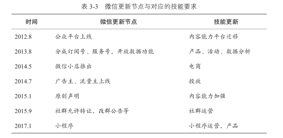
微信生态内来看,随着本身微信功能的迭代,对运营的技能点除了要求广度还要求深度。


上图摘自龙共火火《高阶运营》


其实,从火火提供的信息中,我们可以发现,新媒体虽看似入门门槛低,但要做好并不是一件容易的事,它需要具备多方面的能力。


然而,大多数企业的认知欠缺,导致信息仍停留在单向交流中, 重视用户的方式并非满足用户需求、为用户服务。同时制定错误KPI,要求运营者对粉丝量、阅读量负责。这就使得垃圾内容不断、造假刷粉等恶劣现象成风。


再者,多数品牌思想保守,不敢接受新事物的挑战。而诸如微博这类的媒介属性更偏性于娱乐化,碎片化,是一项大众娱乐和沟通的工具。许多品牌尤其是老品牌在大众面前形象一贯严谨,迁移到新媒体平台后,依旧保持刻板拒绝转型。


最后,品牌错误评估新媒体平台运作难度,缺乏专人团队运营,欠缺系统运作。虽然各大新媒体平台操作简便、易于 上手,但是要运营得当,发挥该平台的作用,仍需投入一定的精力,需要专员负责。


因此,做不好企业新媒体,是谁的过?


如何判断品牌是否要开设新媒体?


试想,你在什么情况下会跑去主动看某品牌的官微呢?


常见的如咨询、反馈、投诉关于产品的种种问题。再比如某品牌推出了惊艳设计理念的产品,好比去年的戴森卷发棒。品牌出了负面信息,掀起轩然大波,引发一票吃瓜群众的围观,好比前阵子D&G的辱华事件。


这么看来,似乎品牌真的没必要刻意去做开新媒体。然而到底要不要开设新媒体?我的回答是:可以要。


在社交媒体时代,建立新媒体账号是品牌与消费者沟通的捷径。


如果你所处的行业是教育服务类、咨询类、理财、健身、美妆类等产品,开设对你有利无害。这类型产品较多涉及到内容服务,而双微就较好的承担起了“官网”服务。消费者在产生疑惑、想要寻求咨询时,下意识会通过最常用的社交软件渠道去寻找目标。


如果你所处的行业是快消品、零售类(食品)、3C类产品,当然也需要。


在三节课新媒体运营P2系列课程中的企业新媒体章节里,讲师龙共火火清晰地界定了企业做新媒体的目的:


摘自三节课新媒体运营P2系列课程第二章节


企业做新媒体一般有三种目的,媒体品牌,产品服务和商品售卖。他在《停更双微一抖?背后的12条冷静思考》里提到:


媒体品牌为目的的公众号,因为本身就是传播为核心目的,受打开率下滑的影响较大。事实上以产品和销售为目的企业,正迎来最好的时代。产品为目的,因为小程序的加持,依然大把红利,比如小年糕,糖豆广场舞等。销售为目的,比如在微信生态中的拼多多,云集微店等。


因此,问题不在于要不要开设双微,而在于多数企业都没想清楚自己做新媒体的目的究竟是什么,目的决定了新媒体品牌的定位。而定位势必需要符合上述三者中的一者。


著名的诺贝尔奖获得者赫伯特·西蒙在对当今经济发展趋势进行预测时也指出:“随着信息的发展,有价值的不是信息,而是注意力。”这种观点被IT业和管理界形象地描述为“注意力经济”(the economy of attention)。 


进一步讲,注意力经济是指企业最大限度地吸引用户或消费者的注意力,通过培养潜在的消费群体,以期获得最大商业利益的一种特殊的经济模式。人的注意力是有限的,相对于无限的信息来说是稀缺的。 


如何吸引用户的注意力,并促使用户与传播者产生情感共鸣,将会形成巨大的经济影响力,并能够促使用户对品牌产生忠诚度。 


显然,新媒体是性价比最高的吸引用户注意力的渠道,不好好的利用起新媒体打造自己的品牌优势,难道还要在电视上投广告夺取用户注意刷存在感吗?


创建企业官微后,如何进行日常运营?


分析完了企业在尝试新媒体时易出现的问题以及如何判断是否要开设新媒体渠道后,接下来我们要来聊一下,企业到底该如何去运营“双微”。


如果你现在就面临这种困惑,希望你在看完上述剖析后,先思考如何解决问题而不是逃避甚至放弃问题。


这部分我们会简单的提炼出三节课新媒体P2系列课程中较为核心的章节,如下四大步骤,给予一些方法论指导各位去解决问题。



Step 1:确定公号类型


许多新媒体运营者不清楚自己负责的品牌究竟该如何去找到合适的方法做日常运营,其实不妨先去通过一些基础的方法找到自己公众号的定位。我们可以从以下三个方向去做相对的判断:



Step 2:通过市场分析,找到定位突破点


在确定完公众号类型后,接下来需要做个简单的市场调研,通过建立“积木模型”,从而找到突破点


什么是“积木模型”?简单来说,就是将户性别、年龄、地区、内容方向、收入特征、内容表现形式等标签组合在一起,视为几块“积木”,搭建起你的账号。


如下图所示,如果是创造“新积木”,需要我们去找到从未有人涉及过的新内容或领域;如果是在原有的用户范围内细分用户属性,我们就可以选择只服务好一类用户,比如说孕妇,中学生等;如果是在原有的内容范围内细分内容方向,那么就可以专门某一类内容,比如在时尚类内容种选择脸部护肤等等。



接下来,我们做一下简单的剖析:


  • 创造新积木


以时尚穿搭账号为案例,我们发现,在这个主题下,几乎所有账号都是以女性关注为话题。而“杜绍斐”(下图绿线)这个号,就瞄准了男性(直男)用户去做穿搭建议。因此,你可以看到它的积木模型如下图所示:男性,18~28岁,二三线城市,穿衣搭配,月收入1w以下。


而“1626潮流精选”(下图蓝线)的积木组合又不同于“杜绍斐”,它做了一线城市的男性商品选购方向的内容。因此,不要去贪图红海,不要认为微信红利殆尽,其实只要有心去搭建积木,就能组合出新的突破点撬动用户体量。



我们再来看课程中的另一个案例,“洪胖胖”这个账号,在内容表现形式上就走了真人漫画的路径,使得它成功在一些穿衣搭配账号里脱引而出。通过这个账号就可以看到,“积木模型”并不是固定不变的,只要你发现新的形式,都可以将其填入在积木框对应的条例,去勾画一条拟合自己品牌的路径。



  • 细分内容方向


如下图所示,如果拿穿衣搭配这个领域去细分,可以分出四大类,而“女神进化论”这个账号,就巧妙的利用了技术的手段去剖析穿搭技巧,如“为什么小个人女生穿大衣不好看?”一文中就把人体结构画清楚给你讲解骨架比例对视觉的影响。当你在看这个号的内容时,就会感受到专业和科学。



所以,你可以通过拆解一块“积木”,将其分解为“中积木”,甚至再去拆解为“小积木”,形成一个突破点。比如明星穿搭你还能去细分为港澳明星、日韩明星等。


总之,寻找突破点的方式就是切入市场找到“积木”,进行连线,判断资源是否充足,进而搭建自己的“积木模型”。


在确定定位后,我们该如何找到日常运营内容?


Step 3 :通过用户需求分析,确定运营方向


当我们搭建完“积木模型”后,我们需要对用户做进一步的了解,正确认识到他们的需求,进而对用户需求进行整理。



如上图所示,这里建议使用调查问卷完成初筛后,找出5个认真填写的用户,进行电话或者面访调查,例如:用户正常的生活场景和轨迹是怎样的、会关注那些新媒体,为什么、最近印象深刻的推文是什么等等。


做完上述事情后,建议再去研究50个以上目标用户的朋友圈,用户发布内容的类型、内容、关键词等。


当你调研完用户后,就可以使用下图所示的Better-Worse模型来进行需求整理:



我们以“星巴克”为例来解释一下这四点:

必备属性:你去星巴克买星冰乐,结果人家告诉你没有。

魅力属性:你去星巴克,发现给你做咖啡的是个帅哥,还在你杯子上画了颗笑脸。

期望属性:我希望星巴克能有沙发,但没有沙发坐凳子也可以。

无差异属性:你在星巴克门口放了娃娃机,对用户而言就无关。


再举一个例子——“夜听”,如下图所示,“夜听”这个账号是从16年开始火起来的,而它之所以能走红就是依赖于独特的音频,成功把自己与其他公众号区分开来,将自己的四大属性都较好的与用户需求做了匹配。



Step 4:通过后期运营,不断优化定位


那么,在搭建完better-worse模型,分析完毕自己账号的属性后,我们又该怎么去做后期的运营呢?

这里划重点:保证必备属性——提升期望属性——提升魅力属性。


我们还是以“夜听”为例,这个账号在2015年年末仅有十万粉丝,前期是依靠一个人的声音去打造了整体感觉,但在2016~2018年,粉丝数呈现指数级增长,达到3000万。


早期账号运营者刘筱的魅力属性其实只有20%,因为要保证每天输出就需要批量产,到了中期团队搭建成型后,属性值可能就达到了60%甚至80%。


所以,我们可以观察到“夜听”这个账号的前中后期分别先满足了必备属性,将自己的声音打磨好,包括与音乐的结合;到了中期,有了成型团队后,就可以将内容主题打磨的更精细,因此后期粉丝就可以飞速增长。



当你发现数据出现了一个提升,比如某篇内容的打开率出现了2~3倍的增长,包括用户对你的粘性变强(愿意互动留言),粉丝数量出现增长,也许你可能找到了自己的魅力属性。


所以,这里的定位是指通过内容而非活动等形式,得到真正意义上的提升,说明你完成了前期定位,但找到前期定位并不那么轻松,它需要看运气、实力和赛道。


因此,如果你做了一年公众号,发现自己内容打开率依旧很低,也没有用户互动,建议再下功夫重新去做定位,画一张表格,找到自己行业的必备属性,提升魅力属性和期望属性。


毕竟,前期定位的精准度,直接决定你后期内容产出的有效性。


总结


以上是我关于“停更双微一抖”这个话题的一些看法,最后,再稍作总结,希望可以给到大家一些思考和帮助:


  • 品牌设立新媒体,可以低成本精准挖掘潜在用户,并利用新媒体平台了解消费者对产品的意见,以此促进产品的改善和服务的提高,进而提升品牌的整体形象,增强品牌的市场竞争力。 


  • 大量品牌对新媒体的认知、理解欠缺。内容单一,甚至把官微当成了一个企业信息和产品发布的窗口,俨然把新媒体当成另外一个门户网站。“双微”考核仍以阅读、粉丝量为核心,设立无效KPI,以至于制造一堆对用户无用的信息垃圾。


  • 品牌想做新媒体需要摒弃一贯的冰冷严肃,以“人”的形象与用户建立人与人之间关系,而非一个冷冰的账号与用户的关系。通过维护与用户之间关系的用户资源运营能够带来用户价值的 变现。 


  • 在开设品牌官微前,请仔细想清楚自己做新媒体的目的是什么,目的决定了新媒体品牌的定位,而定位决定了品牌的内容,内容进而才能撬动用户,形成良性循环。


  • 2019年,好的内容,好的运营,好的平台会引来价值回归。


最后,引用火火老师之前推文中的一段话作为结尾:

正如狄更斯所说,现在是最好的时代,也是最坏的时代,这完全取决你的判断。在新媒体时代,你必须要独立的分辨什么是信号,什么是噪声,先看到,然后继续赶路。


注:本文仅为作者个人观点。


———— / END/ ————


作者:范米索,三节课常驻作者,专爱研究运营案例、挖掘有趣产品的90后。三节课3.3计划第一期成员。

整理、编辑:还是要继续更新内容的小青



双微一抖要不要停?

戳一下,看看大家的想法

👇

登录查看更多
0

相关内容

社会媒体
商业数据分析,39页ppt
专知会员服务
165+阅读 · 2020年6月2日
华为发布《自动驾驶网络解决方案白皮书》
专知会员服务
130+阅读 · 2020年5月22日
德勤:2020技术趋势报告,120页pdf
专知会员服务
192+阅读 · 2020年3月31日
Python数据分析:过去、现在和未来,52页ppt
专知会员服务
103+阅读 · 2020年3月9日
《人工智能2020:落地挑战与应对 》56页pdf
专知会员服务
197+阅读 · 2020年3月8日
【德勤】中国人工智能产业白皮书,68页pdf
专知会员服务
309+阅读 · 2019年12月23日
转岗产品经理,花了3个月都做不好需求工作
人人都是产品经理
10+阅读 · 2019年9月16日
我是怎么走上推荐系统这条(不归)路的……
全球人工智能
11+阅读 · 2019年4月9日
【干货】电商数据中台如何构建?
AliData
11+阅读 · 2019年4月4日
如何运营15万付费用户?
三节课
6+阅读 · 2019年2月28日
三安光电到底发生了什么?
商业人物
7+阅读 · 2019年1月28日
改了3次APP首页后,我的一些认知
从0到1
11+阅读 · 2019年1月13日
速成班出来的AI人才,老板到底要不要?
THU数据派
4+阅读 · 2018年1月27日
你以为自己真的了解用户画像?其实猫腻可多了
THU数据派
8+阅读 · 2017年7月12日
Arxiv
5+阅读 · 2019年4月21日
Arxiv
3+阅读 · 2018年12月19日
Conditional BERT Contextual Augmentation
Arxiv
8+阅读 · 2018年12月17日
Arxiv
5+阅读 · 2018年5月22日
Arxiv
6+阅读 · 2018年2月8日
Arxiv
3+阅读 · 2017年12月18日
Arxiv
4+阅读 · 2017年11月4日
VIP会员
相关VIP内容
商业数据分析,39页ppt
专知会员服务
165+阅读 · 2020年6月2日
华为发布《自动驾驶网络解决方案白皮书》
专知会员服务
130+阅读 · 2020年5月22日
德勤:2020技术趋势报告,120页pdf
专知会员服务
192+阅读 · 2020年3月31日
Python数据分析:过去、现在和未来,52页ppt
专知会员服务
103+阅读 · 2020年3月9日
《人工智能2020:落地挑战与应对 》56页pdf
专知会员服务
197+阅读 · 2020年3月8日
【德勤】中国人工智能产业白皮书,68页pdf
专知会员服务
309+阅读 · 2019年12月23日
相关资讯
转岗产品经理,花了3个月都做不好需求工作
人人都是产品经理
10+阅读 · 2019年9月16日
我是怎么走上推荐系统这条(不归)路的……
全球人工智能
11+阅读 · 2019年4月9日
【干货】电商数据中台如何构建?
AliData
11+阅读 · 2019年4月4日
如何运营15万付费用户?
三节课
6+阅读 · 2019年2月28日
三安光电到底发生了什么?
商业人物
7+阅读 · 2019年1月28日
改了3次APP首页后,我的一些认知
从0到1
11+阅读 · 2019年1月13日
速成班出来的AI人才,老板到底要不要?
THU数据派
4+阅读 · 2018年1月27日
你以为自己真的了解用户画像?其实猫腻可多了
THU数据派
8+阅读 · 2017年7月12日
相关论文
Top
微信扫码咨询专知VIP会员