紫燕百味鸡上市背后:全靠收割经销商,三年复合增长率仅10%|智氪

2022 年 7 月 31 日 36氪

经销商成为最大的财技“工具人”。


文| 刘玥婷
编辑|黄绎达
来源| 36氪财经(ID:krfinance

封面来源|视觉中国

7月7日,上海紫燕食品股份有限公司(下称“紫燕食品”)IPO首发过会,有望成为“佐餐卤味第一股”。届时,紫燕食品正式登陆A股主板,将成为继“卤味三巨头”绝味食品(603517.SH)、周黑鸭(1458.HK)、煌上煌(002695.SZ)之后,第四家上市的卤味企业。

近几年,在消费升级的驱动下,千亿规模的卤味市场逐渐从路边摊、夫妻小店向品牌化、时尚化的方向蜕变。在2020年疫情好转后需求复苏的刺激下,“卤味三巨头”的股价纷纷开启上行通道,2020年内最大涨幅均超150%,但随后又震荡下行。

绝味食品(603517.SH)股价走势  资料来源:wind,36氪整理
那么,相较于“卤味三巨头”,主打夫妻肺片的紫燕食品差异化具体体现在哪里?有哪些优劣势?紫燕食品此时上市是比较好的时间点吗? 
毛利率低但净利率高

以销售佐餐卤味为主要产品的紫燕食品在近年来收入稳步增长,2018-2020年,紫燕食品分别实现营业收入20.02亿元、24.35亿元和26.13亿元,三年年均复合增长率超10%。2020年,受疫情影响线下消费,紫燕食品的营收增速有所放缓,仅为7.31%。

横向对比来看,相较于有着“卤味三巨头”之称的绝味食品、周黑鸭、煌上煌,紫燕食品在营收规模及增速方面均排名靠前。对比营收规模,2020年绝味食品绝对领先,紫燕食品排名第二,高出煌上煌和周黑鸭2-4亿元。增速方面,2020年紫燕食品营收同比增长7.31%,高于同期的绝味食品(2.01%)和周黑鸭(-31.4%),低于煌上煌同期15.09%的收入同比。

2020年紫燕食品与同行营收规模对比,单位:亿元  资料来源:wind,36氪整理

营收结构方面,以佐餐卤制品为主,休闲卤制品为辅的紫燕食品,鲜货食品占据9成左右,拥有夫妻肺片等明星爆款单品,整禽类(百味鸡、藤椒鸡、甜皮鸭、熏香卤鹅)也常常成为消费者喜爱的“下酒菜”。大单品夫妻肺片的营收占比常年达3成以上,接着是整禽类营收占比近30%。也就是说这两类产品撑起了紫燕食品的半壁江山。而且二者的毛利占比更是接近8成,其中,2020年夫妻肺片毛利占比约37%,而整禽类毛利占比超40%。

2020年紫燕食品的营收和毛利润结构情况  资料来源:wind,36氪整理

但是紫燕食品的毛利率却不高,对比周黑鸭近60%、绝味食品和煌上煌35%左右的毛利率,紫燕食品的毛利率常年不足30%。究其原因,一方面在于,原材料不同于其他三家以鸭附件(如鸭脖/鸭锁骨等)为主,紫燕食品主要以牛肉、牛杂及整禽类为原材料,产品的成本支出相对更高

另一方面是紫燕食品的销售模式有别于其他三家,相较于以直营模式为主的周黑鸭,紫燕食品属于加盟形式,但又与绝味食品和煌上煌采取的扁平化单体加盟店不同的是,紫燕食品并不是直接加盟,而是以经销商为主的加盟模式,这就涉及到与经销商分利的问题,进一步压缩了毛利空间。

2018-2021H1紫燕食品与同行毛利率对比 资料来源:wind,36氪整理

费用方面,相较于“卤味三巨头”,紫燕食品的期间费用率整体较低。由于2021年会计准则变化,原本归属于销售费用科目的运输费用重分类至营业成本,为保证数据的可比性,将2020年和2021年上半年的运输费用包含在销售费用率内,经计算得,2020年紫燕食品调整后的销售费用率仅为6.79%,大幅低于同期周黑鸭和煌上煌的42.2%和15.5%。

2018-2021H1紫燕食品与同行销售费用率对比  资料来源:紫燕食品招股说明书,36氪整理

原因在于经销商模式的紫燕食品不用负责管理终端加盟门店,经销商承担了大量的宣传推广、门店管理等费用。而绝味食品和煌上煌要直接发展和管理加盟门店,周黑鸭的直营模式更需要支出较多的销售费用。所以,对比来看,紫燕食品节约了一定的费用支出,销售费用率较低。

净利润方面,2020年紫燕食品实现归母净利润3.89亿元,同比增长181.93%,净利率从2019年的5.95%提升至14.84%。这主要源于2019年非洲猪瘟疫情导致猪肉价格的快速上涨,拉动了牛类、禽类等产品的替代需求,紫燕食品通过提高出厂价6%左右来平抑原材料成本上升的影响。在2020年畜类原材料价格回落后,紫燕食品并没有立即降低产品价格,所以净利率在当年大幅走阔,叠加门店扩张带来销量的提升,在量价齐升下,紫燕食品的净利润得以大幅提升。

横向对比来看,相较于其他上市卤味企业,受益于产品定位和销售模式的差异化,2020年紫燕食品的净利率最高。但随后在2021年上半年被绝味食品和周黑鸭反超,这是由于紫燕食品在此期间进行产能整合,新建生产基地产生的制造费用有所上升,同时禽类、牛类原材料价格较2020年有所回升,进一步拉低了2021H1的净利率。

2018-2021H1紫燕食品与同行净利率对比  资料来源:wind,36氪整理

对比“卤味三巨头”,紫燕的产品定位与销售模式均不同

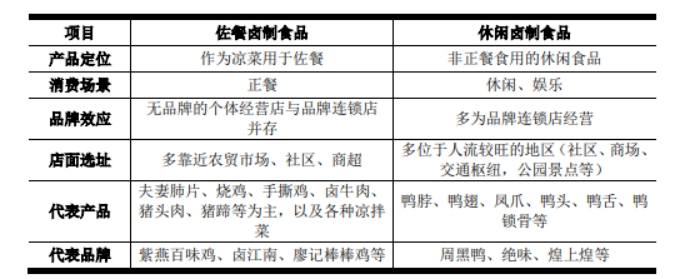
1)定位佐餐卤制品,消费场景多为家庭正餐

我国卤制食品具有深厚的文化积淀,最早可追溯到夏商时期,随后在各地饮食文化不断发展 与碰撞中,卤制食品发展出川卤、粤卤等多种卤制风味,川卤的五香味型成为最大众的一类。

近几年,在人均收入水平提升及消费升级的驱动下,卤制食品市场需求随之增加,在“懒人经济”的推动下,佐餐卤制品更是满足了家庭消费者对于口味、健康等核心诉求。

从细分行业来看,绝味食品等“卤味三巨头”定位于休闲卤制品,更多是以零食为消费场景,而紫燕食品的主品牌“紫燕百味鸡”属于佐餐卤制品,其产品定位和消费场景不同于休闲卤制品。

佐餐卤制品更像是一道下酒菜,从紫燕食品的广告语“带上紫燕,回家吃饭”也能看出来,佐餐卤味主要针对的是家庭正餐场景。通常,佐餐卤制品会设有靠近农贸市场或社区的门店,主要为方便C端消费者购买,满足主流家庭消费人群的正餐需求。

相比标准出品的休闲卤制品,佐餐卤制品在标准化的基础上会配有负责二次加工的门店师傅,主要负责切菜、加料、称重等。可根据顾客的饮食习惯现场调整佐料,以便满足终端消费者的个性化需求,如是否喜辣或有部分忌口的食材。

佐餐卤制品与休闲卤制品的差异  资料来源:紫燕食品招股说明书,36氪整理

有别于卤制品市场主流的鸭副产品,佐餐卤味在食材和口感上更为丰富,主要涵盖鸡、牛、猪等肉类及素菜制品。紫燕食品的爆款产品夫妻肺片属于川味名菜,由于紫燕百味鸡的主市场分布在华东地区,紫燕根据不同区域和市场的饮食习惯差异,通过自制配方改良了口味,以便符合当地的饮食文化,因此成为了可全国化复制的大单品。紫燕食品的产品还包括百味鸡、藤椒鸡、甜皮鸭等整禽类产品,也兼具了甜、咸、辣等多种口味,以便消费者挑选适合的“下酒菜”。

2020年紫燕百味鸡主要产品  资料来源:中信证券,36氪整理

因着正餐就食的特点,相较于以年轻消费者为主的休闲卤味,佐餐卤味覆盖的年龄层更广,而且具有相对刚性的需求属性,更看重熟客“复购”,单店的购买频次及客单价相对较高。据窄门餐眼数据,佐餐卤制品代表性品牌客单价均值为35.2元,高于休闲卤制品的25.7元。

对于紫燕食品而言,佐餐卤制品具有特殊风味,一定的成瘾性会使得客户粘性更高,再加上其产品对应的消费场景为家庭正餐,消费群体更为大众化。那么,多年沉淀的产品口碑和更为稳定的产品需求将会成为紫燕食品业绩的支撑点。

2)经销商模式下,门店数量爆发式增长

与绝味食品和煌上煌扁平化的直接加盟、周黑鸭的直营模式不同的是,紫燕食品在2016年将直接加盟模式调整为“公司—经销商—终端加盟门店—消费者”的经销商模式。这是由于紫燕食品初期在全国各区域设立了直营的区域销售管理团队,但随着业务规模的扩张,分散化的管理模式已不能适应公司的发展。

为了将重心放在产品端,且考虑到各个销售区域管理团队人员积累的经验及资源,公司鼓励该等人员从公司离职后成为经销商。事实上,这类“前员工经销商”确实“功不可没”,其销售占比长期达80%左右。

与采用直营模式或直接加盟的“卤味三巨头”相比,紫燕食品在“公司—经销商—终端加盟门店—消费者”的两级销售渠道下,从出厂到终端的利润,公司还要与经销商和加盟店之间进行分配,会进一步压低紫燕食品的毛利空间,这也是紫燕毛利率明显低于“卤味三巨头”的原因之一。

然而,在经销商模式下,公司与终端门店之间的业务关系主要为品牌授权使用以及产品配送,由经销商承担门店的销售、培训、管理及监督等工作。那么,于紫燕食品而言,经销商承担了大量的营销及门店管理等费用,紫燕食品因此节约了一定的费用支出,尤其是销售费用率低于“卤味三巨头”,故而减少了对净利率的侵蚀。

在销售模式改变后,经销商也有动力来扩张规模,所以紫燕食品的门店数量也迎来爆发式增长,2018-2021年紫燕百味鸡门店扩张的增速达20%以上。根据窄门餐眼数据,截至2021年底“紫燕百味鸡”门店已超过5400家,同期绝味食品、煌上煌和周黑鸭的门店数分别为13714家、4281家、2781家。

相较于绝味食品的上万家门店,紫燕食品的门店数量差距还很大,这是由于紫燕食品并非完全标准化出品,对门店师傅的要求更高一些,再加上其产品的原材料成本较高,导致紫燕食品的产品定价稍高一些,其客单价处于行业中上游水平,拓店的难度相对高于标准出品的绝味食品。

诚然,紫燕食品这类佐餐卤味并非完全标准化出品,那如何把控终端口味的一致性就尤为重要,而紫燕这种经销商模式对产品终端的质量把控相对较弱。紫燕也意识到了经销商模式的弊端,为规范门店出品的质量,紫燕承诺对门店临近保质期、质量不合格和不可销售的残渣予以退货,并设有监控来监督各个门店。

随着门店数量的增加,能不能长期把控好终端门店口味一致和食品安全问题,对紫燕食品来说非常重要。一方面是为了门店减少损耗、加强对成本的控制,更为重要的则是对“紫燕百味鸡”招牌的长期维护。

近年紫燕百味鸡门店数量  资料来源:招股说明书,36氪整理

目前,在消费升级的驱动下,出于对饮食多样性的需求,支撑了卤制品市场快速成长。从业绩归因来看,佐餐卤味的产品特点是业绩稳定的基石,门店扩张依然是支撑紫燕食品业绩增长的核心驱动力。

从门店布局来看,紫燕食品在华东地区的门店数量占比达60%以上,2020年华东地区贡献了约75%的收入,明显是紫燕食品的大本营。但伴随华东地区门店布局逐渐饱和,其他区域的门店扩张节奏或将成为紫燕食品的业绩增长动能。在加速拓店的过程中,紫燕食品可能会走上绝味食品向下沉市场布局的路径,但紫燕食品的客单价处于卤制品的中上游水平,渠道下沉过程中可能会面临不小的压力。

此外,在新零售业态的浪潮下,除天猫、京东、微信等主流电商平台,紫燕食品还开展了与盒马鲜生、叮咚买菜为代表的大型O2O生鲜电商的合作。主要出售标准化的气调锁鲜及真空包装产品,相比线下门店的半成品加工模式更易做到口味的一致性。

相较于传统线下门店,大型O2O生鲜电商的出现在很大程度上解决了消费者“懒”的痛点,再者,近几年疫情的反复直接影响到线下客流量,线上新零售逐渐成为餐饮品牌积极布局的第二增长曲线。

在这种模式下,于紫燕食品这类品牌公司而言,可以覆盖到更广泛的消费群体,但弊端在于这种渠道下的毛利率并不高,2020年紫燕食品预包装产品的毛利率在25.13%,低于鲜货食品的30.08%。

业绩方面,2020年紫燕食品的预包装产品收入占比约6%,虽然占比小,但2018-2020年CAGR达到74.27%,明显高于同期鲜货食品不到10%的增速,预包装产品有望成为紫燕食品业绩增长的另一大看点。

3)竞争格局分散,紫燕的先发优势明显

在我国人均可支配收入和购买力的持续提升下,卤制食品逐渐从路边摊、小作坊向品牌连锁店发展,其市场规模随之提升。据Frost & Sullivan数据及中金公司推算,2020年休闲卤制品零售额约908亿元,2015-2020年CAGR为11.7%,而同期佐餐卤制品零售额为1632亿元,2015-2020年CAGR为6.8%。可以看到,相较于休闲卤制品,佐餐卤制食品行业的市场规模更大,但是增速明显不足。

我国卤制食品行业企业数量众多,市场较为分散,从行业集中度看,2020年休闲卤制品CR5近20%,而佐餐卤制品CR5仅为4.1%。相较于休闲卤制品,佐餐卤制食品行业品牌化率和集中度均较低,主要还是以“路边摊”为主。

这是由于休闲卤制品的标准化程度更高、可复制性更强,而佐餐卤味需要门店现场简单加工,口味区域性特点较为明显,从区域向全国化扩张进行消费者培育所需的时间相对休闲卤制食品要长。

总之,佐餐卤制品的市场规模大,品牌化率和集中度较低,其中,紫燕食品的市占率为2.82%,超过行业第2-5名的卤江南、廖记棒棒鸡、留夫鸭和九多肉多的总和,已然做到了佐餐卤味行业的龙头。

紫燕食品投资价值几何?

关于佐餐卤味赛道的前景,在消费升级的驱动下,随着销售渠道和营销媒介的日益丰富,佐餐卤制品有望成为更多家庭的餐桌补充菜品。相较于传统的休闲卤制品,佐餐卤制品的消费群体更为大众化,客户粘性和复购率更高,口味及品类丰富度也更高一些,佐餐卤味行业的渗透率有望进一步提升。

而且,相较于其他餐饮企业,佐餐卤制品的产品以门店操作的标准化程度更高,对厨师的依赖度相对更低,单店可复制性强,行业集中度有望持续提高,目前市占率最高的紫燕食品居于优势地位。

于紫燕食品而言,夫妻肺片等大单品符合我国传统的饮食文化,广泛的消费群体和更高的复购率对需求形成了持续稳定的支撑。在经销商模式下,紫燕食品提高了开拓市场和渠道管理的效率,近几年紫燕百味鸡门店迅速扩张,在没有新大单品推出的情况下,门店扩张依然将是紫燕食品业绩增长的核心驱动力。

但是,经销商模式一定程度上弱化了公司对于门店产品质量的把控,非完全标准化的产品对保证口味的一致性要求更高一些,在现有的质控要求下,可能会造成一定的成本损失。而且,紫燕食品的门店集中于华东地区,由于各区域饮食差异及自身客单价较高,紫燕食品往其他区域拓店乃至渠道下沉的压力不小。

资本市场方面,待紫燕食品正式上市后,“卤味三巨头”的局面将被打破,卤味市场的竞争会更为激烈。参考卤味行业整体的估值水平,对比“卤味三巨头”绝味食品38.7X、煌上煌50.2X、周黑鸭22.8X的市盈率,结合紫燕食品本身的行业地位,市场可能会给予“佐餐卤味第一股”一定的龙头溢价。

*免责声明: 
本文内容仅代表作者看法。 

市场有风险,投资需谨慎。在任何情况下,本文中的信息或所表述的意见均不构成对任何人的投资建议。在决定投资前,如有需要,投资者务必向专业人士咨询并谨慎决策。我们无意为交易各方提供承销服务或任何需持有特定资质或牌照方可从事的服务。


36氪旗下公众号

真诚推荐你关注



来个“分享、点赞、在看”👇
经销商成为最大的财技“工具人”
登录查看更多
0

相关内容

创新药系列深度报告
专知会员服务
20+阅读 · 2022年9月13日
2022年中国汽车智能充电行业概览
专知会员服务
24+阅读 · 2022年8月18日
《2021-2022全球计算力指数评估报告》,46页pdf
专知会员服务
74+阅读 · 2022年3月25日
专知会员服务
16+阅读 · 2021年9月29日
专知会员服务
101+阅读 · 2021年8月8日
大数据白皮书(2020年), 72页pdf
专知会员服务
59+阅读 · 2020年12月31日
国家自然科学基金
0+阅读 · 2014年12月31日
国家自然科学基金
0+阅读 · 2014年12月31日
国家自然科学基金
0+阅读 · 2014年12月31日
国家自然科学基金
0+阅读 · 2012年12月31日
国家自然科学基金
0+阅读 · 2012年12月31日
国家自然科学基金
0+阅读 · 2011年12月31日
国家自然科学基金
0+阅读 · 2009年12月31日
国家自然科学基金
0+阅读 · 2009年12月31日
Arxiv
0+阅读 · 2022年9月30日
Arxiv
0+阅读 · 2022年9月28日
Arxiv
13+阅读 · 2019年2月28日
Arxiv
10+阅读 · 2018年3月22日
VIP会员
相关VIP内容
创新药系列深度报告
专知会员服务
20+阅读 · 2022年9月13日
2022年中国汽车智能充电行业概览
专知会员服务
24+阅读 · 2022年8月18日
《2021-2022全球计算力指数评估报告》,46页pdf
专知会员服务
74+阅读 · 2022年3月25日
专知会员服务
16+阅读 · 2021年9月29日
专知会员服务
101+阅读 · 2021年8月8日
大数据白皮书(2020年), 72页pdf
专知会员服务
59+阅读 · 2020年12月31日
相关基金
国家自然科学基金
0+阅读 · 2014年12月31日
国家自然科学基金
0+阅读 · 2014年12月31日
国家自然科学基金
0+阅读 · 2014年12月31日
国家自然科学基金
0+阅读 · 2012年12月31日
国家自然科学基金
0+阅读 · 2012年12月31日
国家自然科学基金
0+阅读 · 2011年12月31日
国家自然科学基金
0+阅读 · 2009年12月31日
国家自然科学基金
0+阅读 · 2009年12月31日
Top
微信扫码咨询专知VIP会员