行业|2018年无人机行业现状与发展趋势报告

2018 年 9 月 2 日 机器人大讲堂


IEEE选举进行时

中国科学院外籍院士、外专千人计划入选者、中国政府友谊奖获得者福田 敏男(Toshino Fukuda)正在竞选2019年IEEE总主席,此次是亚洲人首次竞选IEEE主席。福田教授多年来为中国与世界各国的学术交流及合作做出了巨大贡献,广大IEEE会员及机器人行业同仁们可以进行投票支持,扩大亚洲在IEEE的影响力。


IEEE网址:ieee.org/elections

投票:Directvote.net/ieee

投票时间:2018.8.15-2018.10.1  EDT USA时间下午1时,UTC时间下午5时 


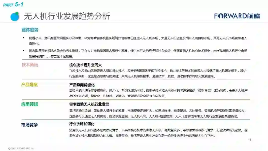
近日,中国产业咨询领导者(前瞻产业研究院)最新发布《2018年无人机行业现状与发展趋势报告》。报告显示,2015年我国无人机在各个领域开始了大规模的拓展,被称为“无人机元年”,市场规模达到了66.4亿元。其中,军用无人机市场规模为42.4亿元,民用无人机为24.0亿元。随着需求的增长和技术的更新,未来我国民用无人机发展较快,到2023年市场规模有望达968亿元,军用无人约为350亿元,总体上无人机行业市场规模将超过千亿,年复合增速超过60%,未来市场容量十分可观。



☞文章来源:前瞻产业研究院


推荐阅读
访问访谈

工程院院士 蔡鹤皋北航教授 文力丨深醒科技 袁培江深之篮 魏建仓丨 大然科技  张春松

企业报道

一飞智控丨深醒科技发那科柔宇科技优傲机器人宇树科技臻迪科技iRobot

前沿技术

①工业  缝纫机器人无人智能采矿机器人中国饺子生产线自动化车间MIT 建筑机器人 

②服务  索尼机器狗 Aibos叠衣机器人 FoldiMate日本 骑自行车机器人有触觉机械手 LUKE达芬奇机器人机器人乐队空中飞车日本护理机器人合集

③特种  丰田人形机器人水下机器人 探索号丨俄罗斯人形机器人 FEDOR美国重型机械 Guardian GT丨波士顿动Atlas 360度后空翻中国四足机器人 Laikago丨北理工 四轮足机器人佛罗里达研究院 “机械鸵鸟|大然  变胞机器人

④仿生  3D打印 仿生机器人 东京大学 流汗人形机器人柔性电池哈佛 柔软肌肉哈佛 RoboBee

往期讲座

英特尔 宋继强博士 | 中民国际 刘国清陈小平教授 |驭势科技 姜岩浙大 熊蓉教授|长江学者 孙立宁上海大学 无人艇专家团|新松总裁 曲道奎北航 王田苗教授|863专家 李铁军教授北邮 刘伟教授|清华 邓志东教授清华 孙富春教授|天津大学博导 齐俊桐哈工大 杜志江教授|长江学者 王树新甘中学教授 | 硅谷创客 赵胜

温馨提示

意向合作,文章转载, 均可联系堂博士

商务合作:13810423387(同微信)

内容合作:15611695072(同微信)


登录查看更多
0

相关内容

电气与电子工程师协会(Institute of Electrical and Electronics Engineers),简称IEEE,总部位于美国纽约,是一个国际性的电子技术与信息科学工程师的协会,也是全球最大的非营利性专业技术学会。
2020年中国《知识图谱》行业研究报告,45页ppt
专知会员服务
240+阅读 · 2020年4月18日
2019中国硬科技发展白皮书 193页
专知会员服务
86+阅读 · 2019年12月13日
2019年人工智能行业现状与发展趋势报告,52页ppt
专知会员服务
124+阅读 · 2019年10月10日
干货|2018中国人工智能商业落地研究报告
机器人大讲堂
3+阅读 · 2018年6月22日
重磅!人工智能即将进入产业爆发的拐点(PPT报告)
机器人大讲堂
5+阅读 · 2018年6月9日
干货|重磅推荐:中国人工智能趋势报告(全面深度)
机器人大讲堂
5+阅读 · 2018年4月6日
重磅|2017人工智能行业现状与发展趋势报告(34页PPT)
机器人大讲堂
8+阅读 · 2018年2月6日
Arxiv
4+阅读 · 2019年9月5日
Arxiv
6+阅读 · 2018年2月26日
Arxiv
10+阅读 · 2018年2月4日
VIP会员
相关VIP内容
2020年中国《知识图谱》行业研究报告,45页ppt
专知会员服务
240+阅读 · 2020年4月18日
2019中国硬科技发展白皮书 193页
专知会员服务
86+阅读 · 2019年12月13日
2019年人工智能行业现状与发展趋势报告,52页ppt
专知会员服务
124+阅读 · 2019年10月10日
相关资讯
干货|2018中国人工智能商业落地研究报告
机器人大讲堂
3+阅读 · 2018年6月22日
重磅!人工智能即将进入产业爆发的拐点(PPT报告)
机器人大讲堂
5+阅读 · 2018年6月9日
干货|重磅推荐:中国人工智能趋势报告(全面深度)
机器人大讲堂
5+阅读 · 2018年4月6日
重磅|2017人工智能行业现状与发展趋势报告(34页PPT)
机器人大讲堂
8+阅读 · 2018年2月6日
相关论文
Top
微信扫码咨询专知VIP会员