恒瑞白蛋白结合型紫杉醇——艾越®重磅上市:源于紫杉,超越紫杉

2018 年 11 月 26 日 肿瘤资讯
来源:肿瘤资讯

2018年8月,恒瑞医药重磅药物白蛋白结合型紫杉醇——艾越®获批上市,为我国肿瘤患者带来新的治疗选择和治疗机会。为庆祝艾越®重磅上市,恒瑞医药将于2018年12月2日在上海富悦大酒店举办恒瑞临床肿瘤学术研讨会暨艾越®全国上市会,届时将邀请肿瘤领域多位重量级专家进行学术分享,为大家奉上一场精彩的学术盛宴。

【传统紫杉类药物:耐受性差,使用不便】

紫杉醇是从植物红豆杉树皮中提取得到的二萜类化合物,广泛应用于乳腺癌、非小细胞肺癌、胰腺癌、卵巢癌等多种肿瘤。一直以来,紫杉类药物都是肿瘤化疗的重要选择,然而传统的紫杉类药物难溶于水,需要有机溶剂助溶,因此生物利用度降低、耐受性差、使用前需要激素预处理,较为不便。

【白蛋白结合型紫杉醇:高效低毒的全新剂型】

为了打破这些局限,白蛋白结合型紫杉醇应运而生。白蛋白结合型紫杉醇利用纳米技术,以白蛋白为载体替代传统有机溶剂,解决了水溶性问题,同时避免了多种不良反应。白蛋白结合型紫杉醇给药前不需预处理,无需特殊输液装置,只需30分钟即可迅速安全的注入体内,并快速到达肿瘤组织。因此,与传统紫杉类药物相比,白蛋白结合型紫杉醇更加高效低毒。

作用机制独特——主动转运,靶向肿瘤

白蛋白结合型紫杉醇利用白蛋白在体内的天然转运机制,以主动转运的方式穿过血管内皮细胞进入肿瘤间质。另外,等剂量白蛋白结合型紫杉醇与传统紫杉类药物相比,显示出更好的肿瘤组织靶向性,可改善药物耐受性。正是得益于“主动转运”和“肿瘤组织靶向性”的独特作用机制,白蛋白结合型紫杉醇能更多更快地聚集在肿瘤组织,增加化疗疗效同时降低毒副作用。

临床研究验证——疗效显著,安全性高

多项大型临床研究也进一步证实了白蛋白结合型紫杉醇的卓越疗效。CA012研究为白蛋白结合型紫杉醇与溶剂型紫杉醇治疗转移性乳腺癌的头对头Ⅲ期临床试验,结果显示白蛋白结合型紫杉醇能显著提高客观缓解率(ORR)、延长至疾病进展时间(TTP),3级感觉神经病变缓解时间更短且安全性、耐受性更好。CA024研究为不同剂量的白蛋白结合型紫杉醇一线治疗转移性乳腺癌的Ⅱ期临床试验,对照组为多西他赛。研究结果表明,白蛋白结合型紫杉醇同样显著提高ORR、PFS,4级中性粒细胞减少症发生率明显降低,感觉神经毒性改善时间显著缩短。

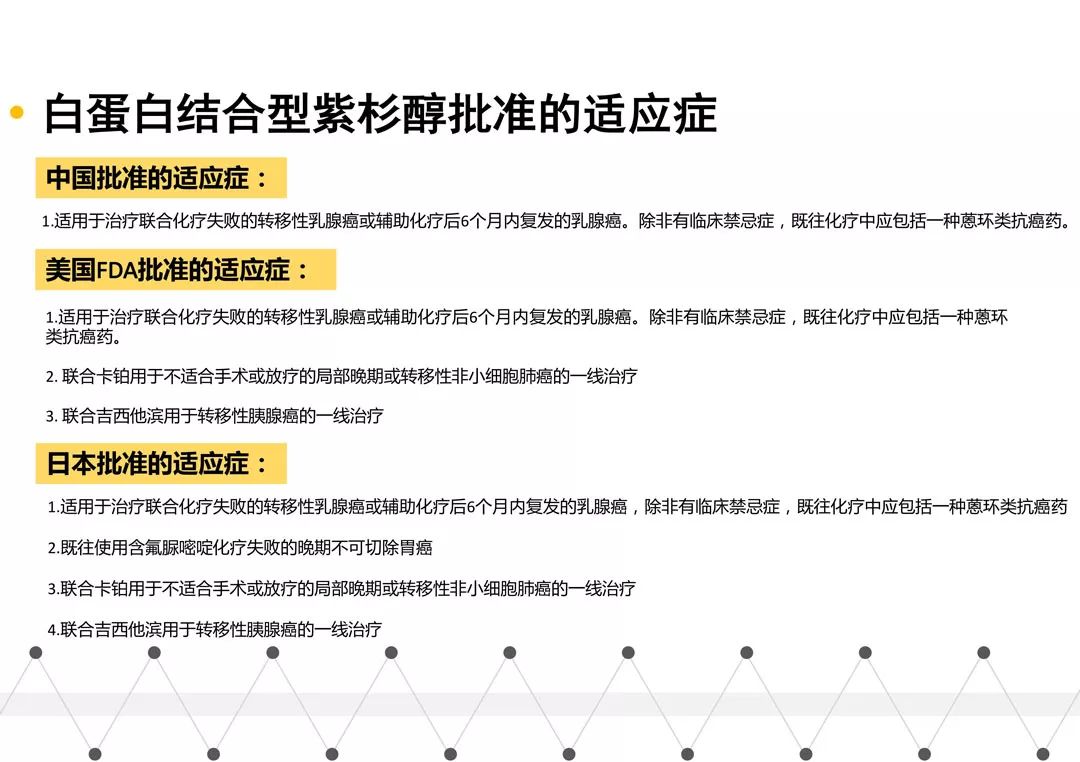
获批适应症广泛——源于紫杉,超越紫杉

通过剂型的改变和临床疗效的验证,白蛋白结合型紫杉醇在全球的适应症已从乳腺癌逐渐扩展到肺癌、胰腺癌和胃癌等多个瘤种。另外,临床研究显示,对于内脏转移的晚期乳腺癌,白蛋白结合型紫杉醇比传统的溶剂型紫杉醇起效更快、缓解率更高。如今,在NCCN指南中,白蛋白结合型紫杉醇已成为多种肿瘤的推荐治疗方案。 

【白蛋白结合型紫杉醇——艾越®重磅上市】

2018年8月,恒瑞医药重磅药物白蛋白结合型紫杉醇——艾越®获批上市,为我国肿瘤患者带来新的治疗选择和治疗机会。根据生物等效性研究评价,艾越®与Abraxane®(原研白蛋白结合型紫杉醇)具有生物等效性,并作为通过一致性评价的品种被纳入《中国上市药品目录集》,是肿瘤患者的化疗优选。

为庆祝艾越®重磅上市,恒瑞医药将于2018年12月2日在上海富悦大酒店(上海市松江区茸悦路208号)举办恒瑞临床肿瘤学术研讨会暨艾越®全国上市会,届时将邀请各领域权威专家进行学术分享,为大家奉上一场精彩的学术盛宴。

更多精彩,敬请期待!

41本肿瘤患者指南丛书

点击下方图片即可免费阅读


70个肿瘤相关临床试验招募患者


点击下方图片或识别图片二维码即可查看详情


登录查看更多
10

相关内容

具有动能的生命体。
【CVPR2020】时序分组注意力视频超分
专知会员服务
31+阅读 · 2020年7月1日
轻量级神经网络架构综述
专知会员服务
97+阅读 · 2020年4月29日
3D目标检测进展综述
专知会员服务
193+阅读 · 2020年4月24日
专知会员服务
32+阅读 · 2020年4月24日
专知会员服务
29+阅读 · 2020年3月6日
2019中国肿瘤免疫治疗会议(附最新版日程)
肿瘤资讯
11+阅读 · 2019年6月13日
【Blood】去甲基化治疗失败后,MDS应如何治疗?
浅谈外泌体抑制剂——鞘磷脂酶抑制剂GW4869
外泌体之家
8+阅读 · 2018年12月19日
Mesh R-CNN
Arxiv
4+阅读 · 2019年6月6日
Arxiv
8+阅读 · 2018年11月27日
Arxiv
5+阅读 · 2018年4月13日
VIP会员
相关主题
相关VIP内容
【CVPR2020】时序分组注意力视频超分
专知会员服务
31+阅读 · 2020年7月1日
轻量级神经网络架构综述
专知会员服务
97+阅读 · 2020年4月29日
3D目标检测进展综述
专知会员服务
193+阅读 · 2020年4月24日
专知会员服务
32+阅读 · 2020年4月24日
专知会员服务
29+阅读 · 2020年3月6日
Top
微信扫码咨询专知VIP会员