Netflix 基于 Redis、Kafka 和 Elasticsearch 构建高吞吐优先队列 Timesone

2022 年 10 月 23 日 InfoQ

作者 | Eran Stiller
译者 | 明知山
策划 | 丁晓昀

最近,Netflix 公布了它是如何构建 Timestone 的——一个高吞吐、低延迟的优先队列系统。Netflix 使用 Redis、Apache Kafka、Apache Flink 和 Elasticsearch 等开源组件来构建这个队列系统。Netflix 的工程师们表示,他们之所以要构建 Timestone,是因为他们无法找到满足其所有要求的现成解决方案。

其中一个需求是不需要在消费者端进行任何锁定或协调的情况下将某些工作项标记为不可并行。这一需求意味着在属于同一工作集的前一个项目完成之前,Timestone 不应该发送消息。Timestone 引入了“独占队列(Exclusive Queue)”的概念来实现这一目的。

Netflix 的软件工程师 Kostas Christidis 解释了独占队列的工作原理。

独占队列被创建后将与用户定义的独占键相关联——例如,“project”。所有发布到该队列的消息都必须在其元数据中携带此键。例如,带有"project=foo"的消息将被接收到独占队列中,不包含该键的消息将不会进入独占队列。在这个例子中,与独占键对应的值是“foo”,也就是消息的独占值。独占队列的约定是,在任何时间点,每个独占值最多只能有一个消费者。因此,如果我们示例中以“project-”为前缀的独占队列中有两个消息的键值对为“project=foo”,并且其中一个消息已经分配给了一个消费者,那么另一个消息就不能退出队列。

下图描绘了这个示例。

当 worker_2 发出出队列调用时,会收到 msg_2 而不是 msg_1,即使 msg_1 具有更高的优先级

来源:https://netflixtechblog.com/timestone-netflixs-high-throughput-low-latency-priority-queueing-system-with-built-in-support-1abf249ba95f

另一个需求是,在任何给定的时间,一条消息只能分配给一个消费者。这很重要,因为 Cosmos 种的工作负载往往是资源密集型的,并且可能扇出数千个动作,这个需求的目标之一便是减少资源浪费。这个需求排除了最终一致性解决方案,这意味着 Netflix 的工程师想要的是队列级别的线性一致性。

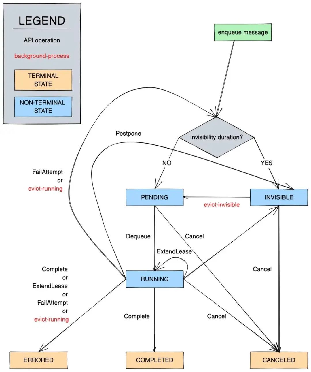
Netflix 工程师通过为每条消息维护一个消息状态来实现这一需求。当生产者将消息入队时,消息将被设置为“Pending”或“Invisible”状态,这取决于消息的超时设置(可选)。当消费者将挂起的消息从队列中取出时,它将获得该消息的独占租约,Timestone 将该消息设置为“Running”状态。在这个阶段,生产者可以将消息标记为“Completed”或“Cancelled”。每条消息最多可以尝试有限的取出次数,然后 Timestone 将其标记为“Errored”状态。下图说明了所有可能的状态转换。

来源:https://netflixtechblog.com/timestone-netflixs-high-throughput-low-latency-priority-queueing-system-with-built-in-support-1abf249ba95f

Timestone 服务器提供了一个基于 gRPC 的接口。所有 API 操作都在队列作用域内。所有修改状态的 API 操作都是幂等的。记录系统是一个 Redis 集群。在将响应发送回服务器之前,Redis 会将每个写请求持久化到事务日志中。在 Redis 内部使用了一个按优先级排序的排序集代表每个队列。消息和队列配置以散列值的方式存储。

Christidis 提到了 Netflix 工程师如何用 Redis 实现原子性:

几乎所有 Timestone 和 Redis 之间的交互都写在 Lua 脚本中。在大多数 Lua 脚本中,我们倾向于更新大量的数据结构。由于 Redis 保证每个脚本都是原子执行的,所以成功执行脚本意味着可以保证系统处于一致的(在 ACID 意义上)状态。

来源:https://netflixtechblog.com/timestone-netflixs-high-throughput-low-latency-priority-queueing-system-with-built-in-support-1abf249ba95f

为了实现可观察性,Timestone 捕获关于传入消息及其状态间转换的信息,并将其保存在 Elasticsearch 的两个二级索引中。当 Timtstone 服务器从 Redis 获得写入响应时,它将其转换为发送到 Kafka 集群的事件。有两个分别对应 Timestone 两个索引的 Flink 作业,消费来自相应 Kafka 主题的事件,并更新 Elasticsearch 中的索引。

Netflix 创建 Timestone 是为了满足其媒体编码平台 Cosmos 的需求。Timestone 还支持 Conductor——Netflix 的通用工作流编排引擎,作为大规模数据管道的调度器。

原文链接:

https://www.infoq.com/news/2022/10/netflix-timestone-priority-queue/?

声明:本文为InfoQ翻译,未经许可禁止转载。

点击底部阅读原文访问 InfoQ 官网,获取更多精彩内容!

今日好文推荐

60 岁周星驰招聘 Web3.0 人才,要求“宅心仁厚”;马斯克计划裁掉推特 75% 的员工;Linus 致开发者:不要再熬夜了 | Q 资讯

可能是最严重的云存储数据外泄事故之一:微软承认服务器错误配置导致全球客户数据泄露

上云“被坑”十年终放弃,寒冬里第一轮“下云潮”要来了?

编程神器Copilot逐字抄袭他人代码?GitHub 回应:相似,但不同......

登录查看更多
0

相关内容

Netflix 是一家美国公司,在美国、加拿大提供互联网随选流媒体播放,定额制DVD、蓝光光碟在线出租业务(在加拿大仅提供流媒体播放)。
【Manning新书】云计算安全指南:以AWS为例,311页pdf
专知会员服务
40+阅读 · 2022年9月11日
【Manning新书】Kafka实战,272页pdf,Kafka in Action
专知会员服务
62+阅读 · 2022年1月30日
【2020新书】实战R语言4,323页pdf
专知会员服务
102+阅读 · 2020年7月1日
【2020新书】Kafka实战:Kafka in Action,209页pdf
专知会员服务
69+阅读 · 2020年3月9日
【干货】大数据入门指南:Hadoop、Hive、Spark、 Storm等
专知会员服务
98+阅读 · 2019年12月4日
Presto on Apache Kafka 在 Uber的大规模应用
AI前线
0+阅读 · 2022年6月9日
一文搞懂redis
阿里技术
1+阅读 · 2022年3月24日
在.NET 6 中如何创建和使用 HTTP 客户端 SDK
新年第一天,3000台Apache服务器宕机
CSDN
0+阅读 · 2022年2月16日
MySQL 深潜 - 一文详解 MySQL Data Dictionary
阿里技术
0+阅读 · 2021年8月23日
国家自然科学基金
0+阅读 · 2013年12月31日
国家自然科学基金
0+阅读 · 2013年12月31日
国家自然科学基金
0+阅读 · 2012年12月31日
国家自然科学基金
0+阅读 · 2012年12月31日
国家自然科学基金
0+阅读 · 2012年12月31日
国家自然科学基金
0+阅读 · 2011年12月31日
国家自然科学基金
0+阅读 · 2009年12月31日
国家自然科学基金
1+阅读 · 2009年12月31日
Arxiv
0+阅读 · 2022年12月18日
Arxiv
0+阅读 · 2022年12月17日
Arxiv
0+阅读 · 2022年12月16日
Arxiv
0+阅读 · 2022年12月14日
Arxiv
15+阅读 · 2022年5月14日
Arxiv
31+阅读 · 2020年9月21日
已删除
Arxiv
32+阅读 · 2020年3月23日
VIP会员
相关VIP内容
相关资讯
Presto on Apache Kafka 在 Uber的大规模应用
AI前线
0+阅读 · 2022年6月9日
一文搞懂redis
阿里技术
1+阅读 · 2022年3月24日
在.NET 6 中如何创建和使用 HTTP 客户端 SDK
新年第一天,3000台Apache服务器宕机
CSDN
0+阅读 · 2022年2月16日
MySQL 深潜 - 一文详解 MySQL Data Dictionary
阿里技术
0+阅读 · 2021年8月23日
相关基金
国家自然科学基金
0+阅读 · 2013年12月31日
国家自然科学基金
0+阅读 · 2013年12月31日
国家自然科学基金
0+阅读 · 2012年12月31日
国家自然科学基金
0+阅读 · 2012年12月31日
国家自然科学基金
0+阅读 · 2012年12月31日
国家自然科学基金
0+阅读 · 2011年12月31日
国家自然科学基金
0+阅读 · 2009年12月31日
国家自然科学基金
1+阅读 · 2009年12月31日
相关论文
Arxiv
0+阅读 · 2022年12月18日
Arxiv
0+阅读 · 2022年12月17日
Arxiv
0+阅读 · 2022年12月16日
Arxiv
0+阅读 · 2022年12月14日
Arxiv
15+阅读 · 2022年5月14日
Arxiv
31+阅读 · 2020年9月21日
已删除
Arxiv
32+阅读 · 2020年3月23日
Top
微信扫码咨询专知VIP会员