重磅!2018年度国家科技三大奖揭晓,电气工程相关领域摘奖14项

2019 年 1 月 8 日 NE电气

上期内容:古长安|新能源,IEEE电力电子与分布式发电国际会议欢迎您,附赠新能源学术报告

高薪诚聘电气工程博士后

详情请按下方导引查阅,戳!戳!戳!



中共中央、国务院1月8日在人民大会堂举行2018年度国家科学技术奖励大会。哈尔滨工业大学刘永坦院士、中国人民解放军陆军工程大学钱七虎院士获2018年度国家最高科学技术奖。薛其坤院士团队完成的《量子反常霍尔效应的实验发现》摘取国家自然科学奖一等奖5名外籍科学家获得中华人民共和国国际科技合作奖。



2018年度共计颁发:国家自然科学奖38项,其中一等奖1项、二等奖37项;国家技术发明奖67项,其中一等奖4项、二等奖63项;国家科学技术进步奖173项,其中特等奖2项、一等奖23项、二等奖148项。


电气工程相关领域共斩获国家自然科学奖1项、国家技术发明奖3项、国家科技进步奖9项、创新团队一等奖1项。其中,中国工程院院士罗安教授领导的湖南大学电能变换与控制创新团队荣获国家科技进步奖——创新团队奖清华大学孙宏斌教授牵头的《复杂电网自律-协同自动电压控制关键技术、系统研制与工程应用》项目荣获国家科技进步一等奖;这一成果曾入选中国高校十大科技进展华中科技大学牵头完成的一项专用项目(内部公示)获国家科技进步二等奖。


罗  安

中国工程院院士

湖南大学教授



孙宏斌

IEEE Fellow、IET Fellow

清华大学教授


 
 

2018年度电气工程相关领域获奖目录


国家自然科学奖


国家技术发明奖


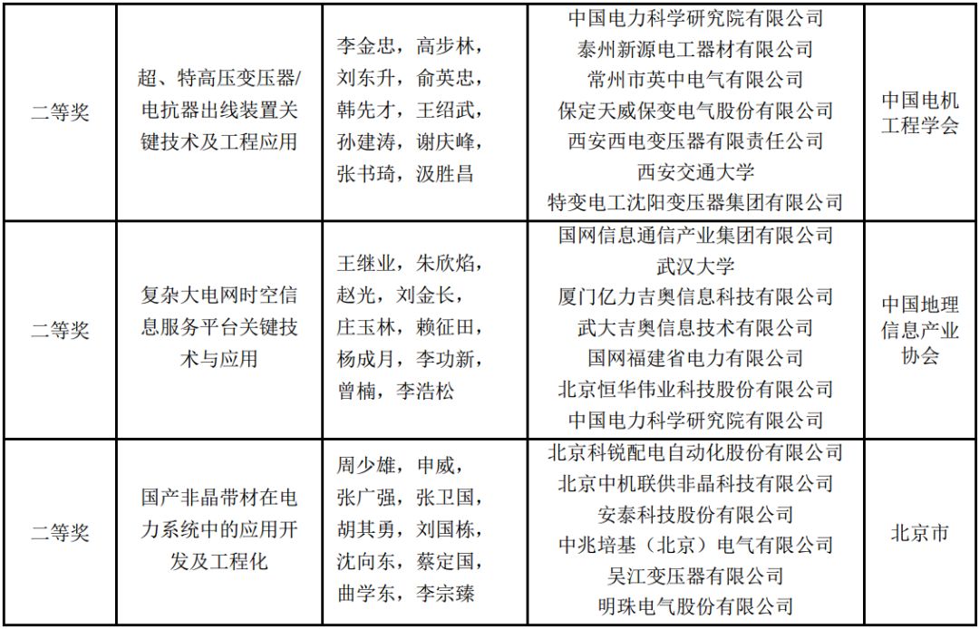
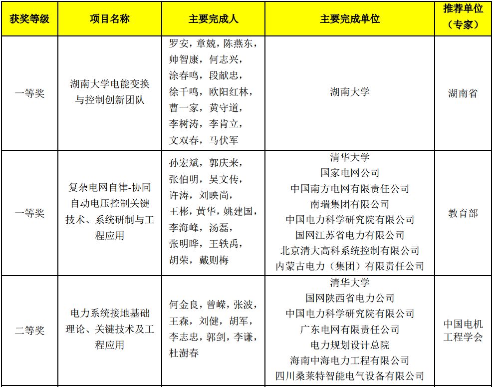
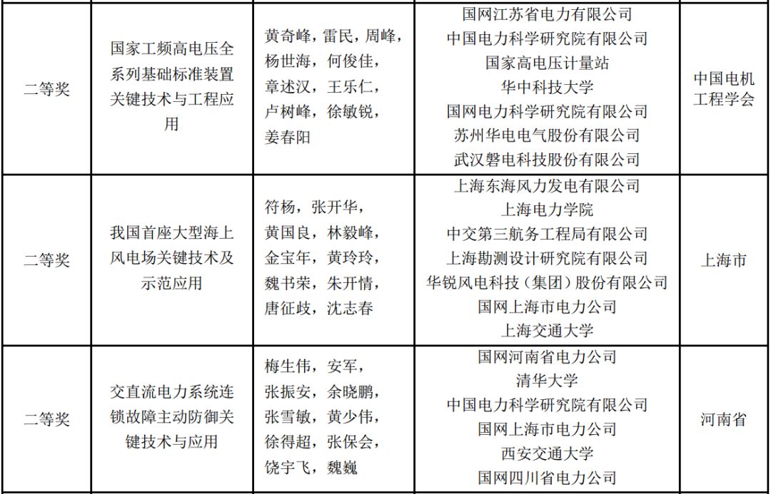
国家科技进步奖


近年来,国家三大奖的评审标准越来越严格,含金量逐年提升。以下是电工学科相关领域2018年度详细的获奖信息,其中华中科技大学牵头完成的一项专用项目仅内部公示


2018年度国家自然科学奖(电工学科)

(点击图片,放大阅读)


2018年度国家技术发明奖(电工学科)

(点击图片,放大阅读)


2018年度国家科技进步奖(电工学科)

(点击图片,放大阅读)


湖南大学电能变换与控制创新团队

罗安,章兢,陈燕东,帅智康,何志兴,涂春鸣,段献忠,徐千鸣,欧阳红林,曹一家,黄守道,李树涛,李肯立,文双春,马伏军


电能变换技术与装备是我国国防装备、工业制造等领域的核心动力与重要保障。湖南大学面向国际前沿和国家重大需求,1995年组建团队,秉承“装备改变品质、品质影响世界”的科研追求,取得了世界领先的高密度磁场电磁冶金系统,我国首套高精度大电流铜箔电解系统、首套海岛特种电源等核心成果,装备推广至国内外200多家企业,创造直接经济效益超过150亿元,获国家科技奖5项,培养出院士、杰青、长江等人才,形成了国际一流的创新团队。


湖南大学电能变换与控制创新团队


复杂电网自律-协同自动电压控制关键技术、系统研制与工程应用

主要完成人:孙宏斌、郭庆来、张伯明、吴文传、许涛、刘映尚、王彬、黄华、姚建国、李海峰、汤磊、张明晔、王轶禹、胡荣、戴则梅

主要完成单位:清华大学、国家电网公司、中国南方电网有限责任公司、南瑞集团有限公司、中国电力科学研究院有限公司、国网江苏省电力有限公司、北京清大高科系统控制有限公司、内蒙古电力(集团)有限责任公司


历经20余年持续研究和产学研用联合攻关,该项目提出了复杂电网主从分裂理论,构建了“自律协同”的复杂电网AVC技术体系,研制出世界上首套复杂电网AVC系统,大规模应用于我国电网,闭环控制了全国81%的水/火电、88%的220kV以上变电站和55%的集中并网风机/光伏,并出口至美国最大电网PJM,经济社会效益巨大。项目实现了现代电网电压控制“从人工到自动,从离线到在线”的跨越,入选2016年度中国高校十大科技进展。

正在北京市电力调控中心实际运行的AVC现场画面


网络化系统安全优化理论与方法及在能源电力等系统的应用

主要完成人:管晓宏、赵千川、翟桥柱、贾庆山、徐寅峰

主要完成单位:西安交通大学、清华大学


该项目围绕网络化系统安全优化的重大需求,深入研究问题共性,提出了系统安全性解析判定与控制的理论与方法,解决了电网巨量安全约束和控制解列难题;提出了终端多能源系统控制、调度和协调优化方法,解决了动态积分约束难题;提出了系统控制策略优化设计方法,发现最优策略结构,为在线优化控制提供了系统化方法;提出了包括水资源和水电网络化系统的在线应急调度策略,设计了信息不可完全预知条件下的在线优化策略。项目研究成果在多家企业得到实际应用,发表SCI期刊论文105篇,包括50多篇IEEE期刊长文,3篇入选ESI高被引论文,被专家学者引用1294次;部分成果获2015年中国自动化学会自然科学一等奖,2015 IEEE自动化科学与工程年会最佳大会论文奖和2014 WCICA最佳供应链论文奖。


 
 

延伸阅读


国家三大奖分别是指国家自然科学奖、国家技术发明奖和国家科学技术进步奖,它是为了奖励在科学技术进步活动中做出突出贡献的公民、组织,调动科学技术工作者的积极性和创造性,加速科学技术事业的发展,提高综合国力而设立的一系列奖项。2018年是《关于深化科技奖励制度改革的方案》进入正式实施阶段的第一年,在遵循现行《国家科学技术奖励条例》的前提下,2018年度国家科学技术奖积极推进落实了提名制、定标定额评审等改革措施和创新举措。特别是试行了一、二等奖独立投票机制,提名一等奖的项目评审落选后不再降格评为二等奖,提名二等奖的项目,特别优秀的可以破格提升为一等奖。受该政策影响,提名特等奖和一等奖项目数量大幅下降。

 

根据最好大学网给出的2013年至2017年中国高校获得国家“三大奖”(通用项目)统计数据来看,清华大学以第一完成单位共获奖39项,获奖总数位居全国高校第一,并且是唯一囊获了国家“三大奖”一等奖的高校。浙江大学以35项获奖数位居全国第二,其中包括了1项技术发明一等奖、1项科学技术进步特等奖和2项科学技术进步一等奖,成为了近五年来第一个以第一完成单位获得科学技术进步特等奖的高校。北京大学以26项获奖数位居第三。紧随其后的是获奖数23项的西安交通大学,西安交通大学还被授予了1项创新团队奖。在非985的211高校中,表现最为出色的是西安电子科技大学,共以第一单位获奖9项。

(上述数据引用自最好大学网)

 
 


👇👇👇

欢迎朋友圈转发

欢迎评论区留言

推荐阅读:点击标题阅读

远宽能源诚聘英才

关爱地球,从配电创新谈起

美的上海驱动控制中心招聘

ModelingTech助力远景风机研发测试

又一个机场down掉了,下一个会是谁?

朋友圈神秘降临一名中压配电守护专家!

技术前沿!电机驱动系统硬件在环仿真测试

基于PQZip数据压缩技术的电网大数据监测

电气工程与智能电网亟需攻克的五大核心技术

StarSim小步长实时仿真助力并联逆变器研究

基于EtherCAT总线的电力电子模块化控制方案

新工科?一文读懂电气名校是如何利用实时仿真技术玩转教学科研的

智能配电新主张,施耐德电气Smart Trihal智能干式变压器揭开神秘面纱

欢迎分享您的优质资源

投稿邮箱:xiongliansong@163.com

登录查看更多
0

相关内容

国家科学技术进步奖,是国务院设立的国家科学技术奖5大奖项(国家最高科学技术奖、国家自然科学奖、国家技术发明奖、国家科学技术进步奖、国际科学技术合作奖)之一。 国家科学技术进步奖主要授予在技术研究、技术开发、技术创新、推广应用先进科学技术成果、促进高新技术产业化,以及完成重大科学技术工程、计划等过程中做出创造性贡献的中国公民和组织。
电力人工智能发展报告,33页ppt
专知会员服务
132+阅读 · 2019年12月25日
2019中国硬科技发展白皮书 193页
专知会员服务
86+阅读 · 2019年12月13日
【白皮书】“物联网+区块链”应用与发展白皮书-2019
专知会员服务
94+阅读 · 2019年11月13日
重磅发布|清华大学创新领军工程博士长三角项目今年正式启动
清华大学研究生教育
7+阅读 · 2019年9月2日
榜单出炉!2018中国AI英雄风云榜揭晓十位AI领军人
A Survey on Bayesian Deep Learning
Arxiv
64+阅读 · 2020年7月2日
Directions for Explainable Knowledge-Enabled Systems
Arxiv
26+阅读 · 2020年3月17日
Arxiv
3+阅读 · 2018年4月3日
VIP会员
Top
微信扫码咨询专知VIP会员