携程回应“大数据杀熟”:系统Bug所致,已紧急修复并表示道歉、赔付

2019 年 3 月 12 日 InfoQ
作者 | InfoQ 编辑部

3 月 10 日,前 360 移动搜索负责人 @陈利人在一篇名为《携程的牌坊塌了》的文章中爆料,日前在携程购买了一张机票,总价为 17548 元;当他发现没有选择报销凭证退回重选时,提示已无票,重新搜索价格变成了 18987 元。而在海航官网同样的票价只需 16890 元。

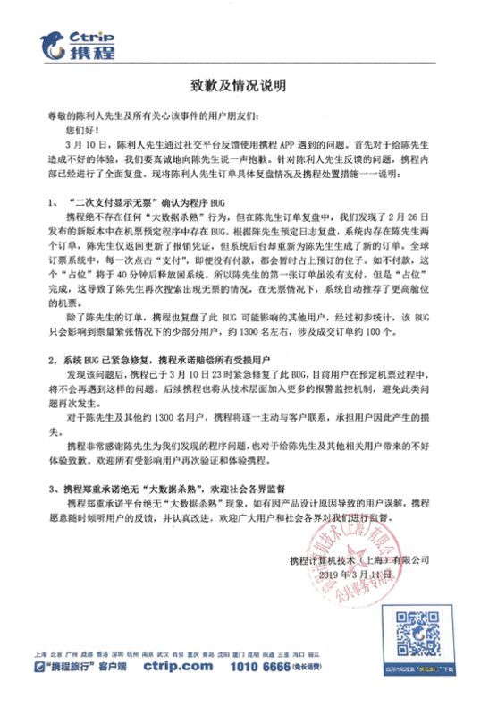
文章再一次将商家大数据杀熟的问题带到讨论中心,到 3 月 11 日携程问题已经上了微博热搜。携程在 3 月 11 日发布了致歉信。致歉信中携程方面表示,“二次支付显示无票”确认为程序 bug,携程绝不存在任何“大数据杀熟”行为。系统 bug 已紧急修复,携程承诺赔偿所有受损用户。

此前一年携程也遇到过类似的问题,当时携程 CEO 公开致歉过。2018 年 2 月 5 日,消费者王女士发现在携程退一张价格为 6415 元的机票,携程要收取 9262 元的退票费,退票费比机票价格还高。当时的事件也引起了大家热议,最后携程 CEO 孙洁于 3 月 30 日公开致歉,“携程向每一位在携程消费遇到过困扰的消费者及深消委,致以最诚挚的歉意。”当时携程方面解释称,在接到王女士取消定完并全额退款的要求后,客服部门在协调机票退订过程中,未严格按照流程规范操作,导致机票退票费用出现问题。

对于此次陈利人爆料的事件,微博上很多网友表示:为啥每次的 Bug 都是价格变贵,怎么就没有变便宜的时候?

也有网友表示曾经在携程购票时遇到只是跳转了一下支付链接票价就贵出近 1000 元的情况。

同时,也有网友表示在支付宝充话费时也遇到过同样的问题,以及飞猪、滴滴上也存在退出后重新搜索票价变高的问题,甚至在天猫上有同一件商品不同的人搜索出来显示价格不一样的问题。

对于此次事件你怎么看?



点个好看少个 bug 👇

登录查看更多
0

相关内容

携程旅行网 创立于1999年,总部设在中国上海,员工17000余人,目前公司已在北京、广州、深圳、成都、杭州、南京、厦门、重庆、青岛、沈阳、武汉、三亚、丽江、香港、南通16个城市设立分支机构,在南通设立服务联络中心。 成立至今陆续收购和投资:中软好泰、香港永安旅游、台湾易游、驴评网、驴妈妈、订餐小秘书、星程酒店、松果网、古镇网、途家网、鸿鹄顶级旅游、铁友网。

目前业务主要为:机票(国内/国际)、酒店(国内/海外/惠选/团购)、度假(旅游/票务/租车/邮轮)、商旅(企业商旅)、铁友网(动车/高铁)、订餐小秘书(订餐/婚宴)、社区(驴评网)、松果网、古镇网、途家网、鸿鹄顶级旅游、携程自由行杂志
最新《Deepfakes:创造与检测》2020综述论文,36页pdf
专知会员服务
65+阅读 · 2020年5月15日
【SIGMOD2020-腾讯】Web规模本体可扩展构建
专知会员服务
31+阅读 · 2020年4月12日
【WWW2020-UIUC】为新闻故事生成具有代表性的标题
专知会员服务
27+阅读 · 2020年3月18日
广东疾控中心《新型冠状病毒感染防护》,65页pdf
专知会员服务
19+阅读 · 2020年1月26日
奔驰女车主同意和解,舆情分析全事件
THU数据派
10+阅读 · 2019年4月17日
威胁情报驱动:F3EAD 之利用
计算机与网络安全
4+阅读 · 2018年12月28日
抖音完了!这次道歉也没用了
今日互联网头条
9+阅读 · 2018年7月2日
刘强东清明节回湖南湘潭认祖,带给乡亲100亿“小礼物”
中国企业家杂志
7+阅读 · 2018年4月7日
嘿,这是本应属于你的“红包”!
腾讯
3+阅读 · 2017年7月13日
Arxiv
6+阅读 · 2020年4月14日
Music Transformer
Arxiv
5+阅读 · 2018年12月12日
HAQ: Hardware-Aware Automated Quantization
Arxiv
6+阅读 · 2018年11月21日
Arxiv
3+阅读 · 2018年10月25日
Arxiv
6+阅读 · 2018年1月14日
VIP会员
相关资讯
奔驰女车主同意和解,舆情分析全事件
THU数据派
10+阅读 · 2019年4月17日
威胁情报驱动:F3EAD 之利用
计算机与网络安全
4+阅读 · 2018年12月28日
抖音完了!这次道歉也没用了
今日互联网头条
9+阅读 · 2018年7月2日
刘强东清明节回湖南湘潭认祖,带给乡亲100亿“小礼物”
中国企业家杂志
7+阅读 · 2018年4月7日
嘿,这是本应属于你的“红包”!
腾讯
3+阅读 · 2017年7月13日
相关论文
Top
微信扫码咨询专知VIP会员