人工智能的现状与未来(附PPT)

2019 年 3 月 27 日 人工智能学家

来源:网经科技

摘要:人工智能引领新的工业革命,需要正确理解其技术核心、学科定位、架构演进,当前深度学习和知识图谱成其左膀右臂,象征人类智谋的智能博弈在围棋后的下一个高地在哪里?走向人机融合的未来,人工智能将向什么方向演进发展,人类社会将面临哪些变革,需要我们从不同维度不断去研究思考。




未来智能实验室是人工智能学家与科学院相关机构联合成立的人工智能,互联网和脑科学交叉研究机构。


未来智能实验室的主要工作包括:建立AI智能系统智商评测体系,开展世界人工智能智商评测;开展互联网(城市)云脑研究计划,构建互联网(城市)云脑技术和企业图谱,为提升企业,行业与城市的智能水平服务。


  如果您对实验室的研究感兴趣,欢迎加入未来智能实验室线上平台。扫描以下二维码或点击本文左下角“阅读原文”



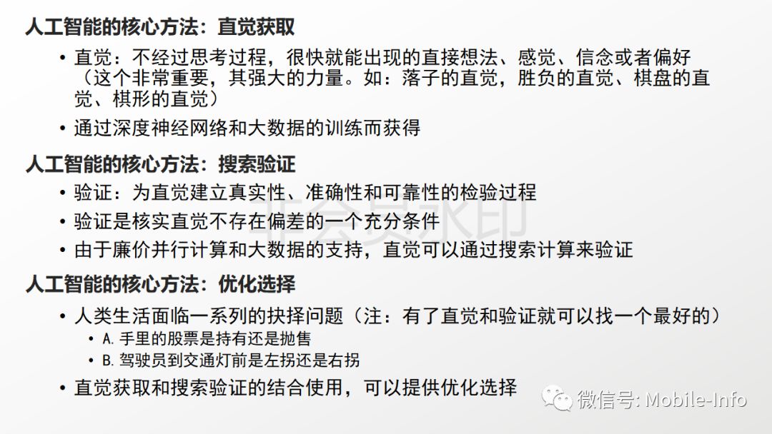
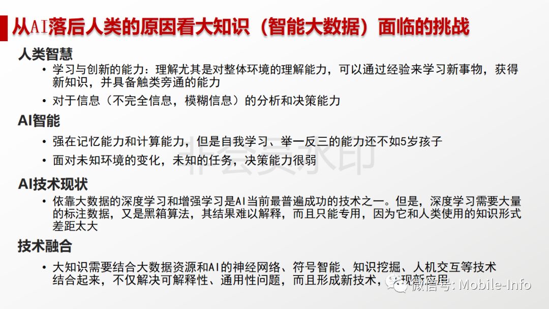
登录查看更多
76

相关内容

Microsoft PowerPoint,简称 PPT,是一个由Microsoft公司开发的演示文稿程序,是Microsoft Office系统中的其中一个组件,常用于会议、演讲的大屏幕演示。
商业数据分析,39页ppt
专知会员服务
165+阅读 · 2020年6月2日
少标签数据学习,54页ppt
专知会员服务
205+阅读 · 2020年5月22日
大数据安全技术研究进展
专知会员服务
96+阅读 · 2020年5月2日
Python数据分析:过去、现在和未来,52页ppt
专知会员服务
103+阅读 · 2020年3月9日
电力人工智能发展报告,33页ppt
专知会员服务
133+阅读 · 2019年12月25日
【德勤】中国人工智能产业白皮书,68页pdf
专知会员服务
310+阅读 · 2019年12月23日
2019年人工智能行业现状与发展趋势报告,52页ppt
专知会员服务
124+阅读 · 2019年10月10日
人工智能应用实践与趋势
人工智能学家
13+阅读 · 2019年9月20日
清华大学:人工智能之知识图谱(附PPT)
人工智能学家
73+阅读 · 2019年6月9日
AI产业链分布图曝光:1040个玩家,BAT率先步入应用
人工智能学家
4+阅读 · 2019年5月10日
重磅推荐:中国人工智能趋势报告(完整版)
人工智能学家
18+阅读 · 2019年2月27日
业界 | 清华发布《人工智能芯片技术白皮书(2018)》
人工智能学家
4+阅读 · 2018年12月12日
自然语言处理(NLP)前沿进展报告
人工智能学家
20+阅读 · 2018年9月30日
Learning in the Frequency Domain
Arxiv
11+阅读 · 2020年3月12日
Area Attention
Arxiv
5+阅读 · 2019年5月23日
Arxiv
12+阅读 · 2019年2月26日
Adversarial Transfer Learning
Arxiv
12+阅读 · 2018年12月6日
VIP会员
相关VIP内容
商业数据分析,39页ppt
专知会员服务
165+阅读 · 2020年6月2日
少标签数据学习,54页ppt
专知会员服务
205+阅读 · 2020年5月22日
大数据安全技术研究进展
专知会员服务
96+阅读 · 2020年5月2日
Python数据分析:过去、现在和未来,52页ppt
专知会员服务
103+阅读 · 2020年3月9日
电力人工智能发展报告,33页ppt
专知会员服务
133+阅读 · 2019年12月25日
【德勤】中国人工智能产业白皮书,68页pdf
专知会员服务
310+阅读 · 2019年12月23日
2019年人工智能行业现状与发展趋势报告,52页ppt
专知会员服务
124+阅读 · 2019年10月10日
相关资讯
人工智能应用实践与趋势
人工智能学家
13+阅读 · 2019年9月20日
清华大学:人工智能之知识图谱(附PPT)
人工智能学家
73+阅读 · 2019年6月9日
AI产业链分布图曝光:1040个玩家,BAT率先步入应用
人工智能学家
4+阅读 · 2019年5月10日
重磅推荐:中国人工智能趋势报告(完整版)
人工智能学家
18+阅读 · 2019年2月27日
业界 | 清华发布《人工智能芯片技术白皮书(2018)》
人工智能学家
4+阅读 · 2018年12月12日
自然语言处理(NLP)前沿进展报告
人工智能学家
20+阅读 · 2018年9月30日
相关论文
Top
微信扫码咨询专知VIP会员