【ChatGPT系列报告】当医药遇上ChatGPT

2023 年 4 月 4 日 专知

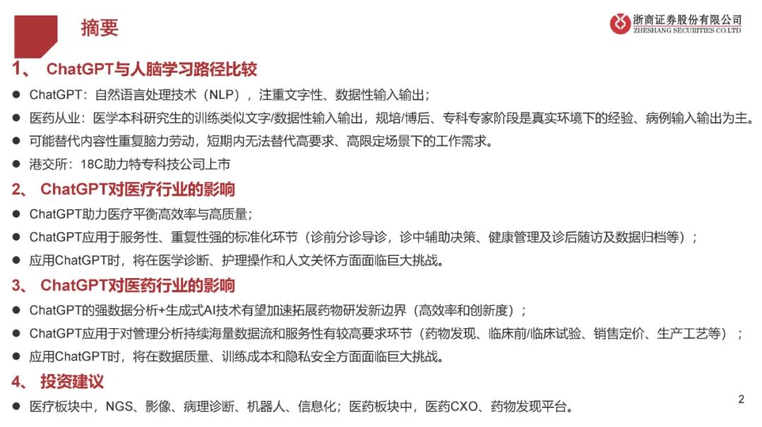
 1、ChatGPT与人脑学习路径比较

  ChatGPT:自然语言处理技术(NLP),注重文字性、数据性输入输出;

  医药从业:医学本科研究生的训练类似文字/数据性输入输出,规培/博后、专科专家阶段是真实环境下的经验、病例输入输出为主

  可能替代内容性重复脑力劳动,短期内无法替代高要求、高限定场景下的工作需求。

  港交所:18C助力特专科技公司上市

  2、ChatGPT对医疗行业的影响

  ChatGPT助力医疗平衡高效率与高质量;

  ChatGPT应用于服务性、重复性强的标准化环节(诊前分诊导诊,诊中辅助决策、健康管理及诊后随访及数据归档等);

  应用ChatGPT时,将在医学诊断、护理操作和人文关怀方面面临巨大挑战。

  3、ChatGPT对医药行业的影响

  ChatGPT的强数据分析+生成式AI技术有望加速拓展药物研发新边界(高效率和创新度);

  ChatGPT应用于对管理分析持续海量数据流和服务性有较高要求环节(药物发现、临床前/临床试验、销售定价、生产工艺等);

  应用ChatGPT时,将在数据质量、训练成本和隐私安全方面面临巨大挑战。


专知便捷查看

便捷下载,请关注专知公众号(点击上方蓝色专知关注)

  • 后台回复或发消息“CG39” 就可以获取《【ChatGPT系列报告】当医药遇上ChatGPT》专知下载链接

                       
专知,专业可信的人工智能知识分发 ,让认知协作更快更好!欢迎注册登录专知www.zhuanzhi.ai,获取100000+AI(AI与军事、医药、公安等)主题干货知识资料!
欢迎微信扫一扫加入专知人工智能知识星球群,获取最新AI专业干货知识教程资料和与专家交流咨询
点击“ 阅读原文 ”,了解使用 专知 ,查看获取100000+AI主题知识资料

登录查看更多
1

相关内容

ChatGPT(全名:Chat Generative Pre-trained Transformer),美国OpenAI 研发的聊天机器人程序 [1] ,于2022年11月30日发布 。ChatGPT是人工智能技术驱动的自然语言处理工具,它能够通过学习和理解人类的语言来进行对话,还能根据聊天的上下文进行互动,真正像人类一样来聊天交流,甚至能完成撰写邮件、视频脚本、文案、翻译、代码,写论文任务。 [1] https://openai.com/blog/chatgpt/
【ChatGPT系列报告】AIGC行业应用畅想,22页ppt
专知会员服务
152+阅读 · 2023年3月28日
【ChatGPT系列报告】ChatGPT的宏观视角,41页ppt
专知会员服务
127+阅读 · 2023年3月21日
【ChatGPT系列报告】百度文心一言报告,16页pdf
专知会员服务
164+阅读 · 2023年3月17日
【ChatGPT系列报告】ChatGPT如何改变银行业?
专知会员服务
141+阅读 · 2023年3月11日
【ChatGPT系列报告】AIGC空间广阔,行业应用大有可为
专知会员服务
112+阅读 · 2023年3月8日
【ChatGPT系列报告】ChatGPT:百度文心一言畅想,41页ppt
专知会员服务
219+阅读 · 2023年3月3日
【ChatGPT系列报告】AIGC & ChatGPT 发展报告,27页ppt
专知会员服务
362+阅读 · 2023年2月18日
AIGC行业深度报告:ChatGPT:重新定义搜索“入口”
专知会员服务
138+阅读 · 2023年2月10日
《自监督学习》最新报告,45页ppt
专知
1+阅读 · 2022年9月14日
国家自然科学基金
0+阅读 · 2014年12月31日
国家自然科学基金
0+阅读 · 2013年12月31日
国家自然科学基金
0+阅读 · 2013年12月31日
国家自然科学基金
0+阅读 · 2012年12月31日
国家自然科学基金
0+阅读 · 2012年12月31日
国家自然科学基金
7+阅读 · 2011年12月31日
国家自然科学基金
0+阅读 · 2011年12月31日
国家自然科学基金
5+阅读 · 2010年12月31日
VIP会员
相关VIP内容
【ChatGPT系列报告】AIGC行业应用畅想,22页ppt
专知会员服务
152+阅读 · 2023年3月28日
【ChatGPT系列报告】ChatGPT的宏观视角,41页ppt
专知会员服务
127+阅读 · 2023年3月21日
【ChatGPT系列报告】百度文心一言报告,16页pdf
专知会员服务
164+阅读 · 2023年3月17日
【ChatGPT系列报告】ChatGPT如何改变银行业?
专知会员服务
141+阅读 · 2023年3月11日
【ChatGPT系列报告】AIGC空间广阔,行业应用大有可为
专知会员服务
112+阅读 · 2023年3月8日
【ChatGPT系列报告】ChatGPT:百度文心一言畅想,41页ppt
专知会员服务
219+阅读 · 2023年3月3日
【ChatGPT系列报告】AIGC & ChatGPT 发展报告,27页ppt
专知会员服务
362+阅读 · 2023年2月18日
AIGC行业深度报告:ChatGPT:重新定义搜索“入口”
专知会员服务
138+阅读 · 2023年2月10日
相关基金
国家自然科学基金
0+阅读 · 2014年12月31日
国家自然科学基金
0+阅读 · 2013年12月31日
国家自然科学基金
0+阅读 · 2013年12月31日
国家自然科学基金
0+阅读 · 2012年12月31日
国家自然科学基金
0+阅读 · 2012年12月31日
国家自然科学基金
7+阅读 · 2011年12月31日
国家自然科学基金
0+阅读 · 2011年12月31日
国家自然科学基金
5+阅读 · 2010年12月31日
Top
微信扫码咨询专知VIP会员