【AI in 美团】深度学习在美团搜索广告排序的应用实践

2018 年 6 月 8 日 图灵教育

文章转载自美团技术团队

AI(人工智能)技术已经广泛应用于美团的众多业务,从美团App到大众点评App,从外卖到打车出行,从旅游到婚庆亲子,美团数百名最优秀的算法工程师正致力于将AI技术应用于搜索、推荐、广告、风控、智能调度、语音识别、机器人、无人配送等多个领域,帮助美团3.2亿消费者和400多万商户改善服务和体验,帮大家吃得更好,生活更好。


基于AI技术,美团搭建了世界上规模最大,复杂度最高的多人、多点实时智能配送调度系统;基于AI技术,美团推出了业内第一款大规模落地的企业应用级语音交互产品,为50万骑手配备了智能语音系统;基于AI技术,美团构建了世界上最大的菜品知识库,为200多万商家、3亿多件商品绘制了知识图谱,为2.5亿用户提供了精准的用户画像,并构建了世界上用户规模最大、复杂度最高的O2O智能推荐平台。


美团这个全球最大生活服务互联网平台的“大脑”是怎么构建的?从本周起,我们将连续发表“AI in 美团”系列文章,给大家全面揭开各项技术的内幕。


另外,业界第一部全面讲述互联网机器学习实践的图书《美团机器学习实践》也即将上市,敬请期待。


一、前言

在计算广告场景中,需要平衡和优化三个参与方——用户、广告主、平台的关键指标,而预估点击率CTR(Click-through Rate)和转化率CVR(Conversion Rate)是其中非常重要的一环,准确地预估CTR和CVR对于提高流量变现效率,提升广告主ROI(Return on Investment),保证用户体验等都有重要的指导作用。

传统的CTR/CVR预估,典型的机器学习方法包括人工特征工程 + LR(Logistic Regression)[1]、GBDT(Gradient Boosting Decision Tree)[2] + LR、FM(Factorization Machine)[3]和FFM(Field-aware Factorization Machine)[4]等模型。相比于传统机器学习方法,深度学习模型近几年在多领域多任务(图像识别、物体检测、翻译系统等)的突出表现,印证了神经网络的强大表达能力,以及端到端模型有效的特征构造能力。同时各种开源深度学习框架层出不穷,美团集团数据平台中心也迅速地搭建了GPU计算平台,提供GPU集群,支持TensorFlow、MXNet、Caffe等框架,提供数据预处理、模型训练、离线预测、模型部署等功能,为集团各部门的策略算法迭代提供了强有力的支持。

美团海量的用户与商家数据,广告复杂的场景下众多的影响因素,为深度学习方法的应用落地提供了丰富的场景。本文将结合广告特殊的业务场景,介绍美团搜索广告场景下深度学习的应用和探索。主要包括以下两大部分:

  • CTR/CVR预估由机器学习向深度学习迁移的模型探索。

  • CTR/CVR预估基于深度学习模型的线下训练/线上预估的工程优化。

二、从机器学习到深度学习的模型探索

2.1 场景与特征

美团搜索广告业务囊括了关键词搜索、频道筛选等业务,覆盖了美食、休娱、酒店、丽人、结婚、亲子等200多种应用场景,用户需求具有多样性。同时O2O模式下存在地理位置、时间等独特的限制。

结合上述场景,我们抽取了以下几大类特征:

  • 用户特征

    • 人口属性:用户年龄,性别,职业等。

    • 行为特征:对商户/商圈/品类的偏好(实时、历史),外卖偏好,活跃度等。

    • 建模特征:基于用户的行为序列建模产生的特征等。

  • 商户特征

    • 属性特征:品类,城市,商圈,品牌,价格,促销,星级,评论等。

    • 统计特征:不同维度/时间粒度的统计特征等。

    • 图像特征:类别,建模特征等。

    • 业务特征:酒店房型等。

  • Query特征

    • 分词,意图,与商户相似度,业务特征等。

  • 上下文特征

    • 时间,距离,地理位置,请求品类,竞争情况等。

    • 广告曝光位次。

结合美团多品类的业务特点及O2O模式独特的需求,着重介绍几个业务场景以及如何刻画:

  • 用户的消费场景

    • 附近”请求:美团和大众点评App中,大部分用户发起请求为“附近”请求,即寻找附近的美食、酒店、休闲娱乐场所等。因此给用户返回就近的商户可以起到事半功倍的效果。“请求到商户的距离”特征可以很好地刻画这一需求。

    • 指定区域(商圈”请求:寻找指定区域的商户,这个区域的属性可作为该流量的信息表征。

    • 位置”请求:用户搜索词为某个位置,比如“五道口”,和指定区域类似,识别位置坐标,计算商户到该坐标的距离。

    • 家/公司”: 用户部分的消费场所为“家” 或 “公司”,比如寻找“家”附近的美食,在“公司”附近点餐等,根据用户画像得到的用户“家”和“公司”的位置来识别这种场景。

  • 多品类

    • 针对美食、酒店、休娱、丽人、结婚、亲子等众多品类的消费习惯以及服务方式,将数据拆分成三大部分,包括美食、酒店、综合休娱、丽人、结婚、亲子等)。其中美食表达用户的餐饮需求,酒店表达用户的旅游及住宿需求,综合表达用户的其他生活需求。

  • 用户的行为轨迹

    • 实验中发现用户的实时行为对表达用户需求起到很重要的作用。比如用户想找个餐馆聚餐,先筛选了美食,发现附近有火锅、韩餐、日料等店,大家对火锅比较感兴趣,又去搜索特定火锅等等。用户点击过的商户、品类、位置,以及行为序列等都对用户下一刻的决策起到很大作用。

2.2 模型 

搜索广告CTR/CVR预估经历了从传统机器学习模型到深度学习模型的过渡。下面先简单介绍下传统机器学习模型(GBDT、LR、FM & FFM)及应用,然后再详细介绍在深度学习模型的迭代。

GBDT

GBDT又叫MART(Multiple Additive Regression Tree),是一种迭代的决策树算法。它由多棵决策树组成,所有树的结论累加起来作为最终答案。它能自动发现多种有区分性的特征以及特征组合,并省去了复杂的特征预处理逻辑。Facebook实现GBDT + LR[5]的方案,并取得了一定的成果。

LR

LR可以视作单层单节点的“DNN”, 是一种宽而不深的结构,所有的特征直接作用在最后的输出结果上。模型优点是简单、可控性好,但是效果的好坏直接取决于特征工程的程度,需要非常精细的连续型、离散型、时间型等特征处理及特征组合。通常通过正则化等方式控制过拟合。

FM & FFM

FM可以看做带特征交叉的LR,如下图所示:

从神经网络的角度考虑,可以看做下图的简单网络搭建方式:

模型覆盖了LR的宽模型结构,同时也引入了交叉特征,增加模型的非线性,提升模型容量,能捕捉更多的信息,对于广告CTR预估等复杂场景有更好的捕捉。

在使用DNN模型之前,搜索广告CTR预估使用了FFM模型,FFM模型中引入field概念,把n个特征归属到f个field里,得到nf个隐向量的二次项,拟合公式如下:上式中,fj 表示第j个特征所属的field。设定隐向量长度为k,那么相比于FM的nk个二次项参数,FFM有nkf个二次项参数,学习和表达能力也更强。

例如,在搜索广告场景中,假设将特征划分到8个Field,分别是用户、广告、Query、上下文、用户-广告、上下文-广告、用户-上下文及其他,相对于FM能更好地捕捉每个Field的信息以及交叉信息,每个特征构建的隐向量长度8*k, 整个模型参数空间为8kn+n+1。

Yu-Chin Juan实现了一个C++版的FFM模型工具包,但是该工具包只能在单机训练,难以支持大规模的训练数据及特征集合;并且它省略了常数项和一次项,只包含了特征交叉项,对于某些特征的优化需求难以满足,因此我们开发了基于PS-Lite的分布式FFM训练工具支持亿级别样本,千万级别特征,分钟级完成训练,目前已经在公司内部普遍使用),主要添加了以下新的特性:

  • 支持FFM模型的分布式训练。

  • 支持一次项和常数项参数学习,支持部分特征只学习一次项参数(不需要和其他特征做交叉运算),例如广告位次特征等。拟合公式如下:

  • 支持多种优化算法。

从GBDT模型切到FFM模型,积累的效果如下所示,主要的提升来源于对大规模离散特征的刻画及使用更充分的训练数据:

DNN

从上面的介绍大家可以看到,美团场景具有多样性和很高的复杂度,而实验表明从线性的LR到具备非线性交叉的FM,到具备Field信息交叉的FFM,模型复杂度(模型容量)的提升,带来的都是结果的提升。而LR和FM/FFM可以视作简单的浅层神经网络模型,基于下面一些考虑,我们在搜索广告的场景下把CTR模型切换到深度学习神经网络模型:

  • 通过改进模型结构,加入深度结构,利用端到端的结构挖掘高阶非线性特征,以及浅层模型无法捕捉的潜在模式。

  • 对于某些ID类特别稀疏的特征,可以在模型中学习到保持分布关系的稠密表达(embedding)。

  • 充分利用图片和文本等在简单模型中不好利用的信息。

我们主要尝试了以下网络结构和超参调优的实验。

Wide & Deep

首先尝试的是Google提出的经典模型Wide & Deep Model[6],模型包含Wide和Deep两个部分,其中Wide部分可以很好地学习样本中的高频部分,在LR中使用到的特征可以直接在这个部分使用,但对于没有见过的ID类特征,模型学习能力较差,同时合理的人工特征工程对于这个部分的表达有帮助。Deep部分可以补充学习样本中的长尾部分,同时提高模型的泛化能力。Wide和Deep部分在这个端到端的模型里会联合训练。

在完成场景与特征部分介绍的特征工程后,我们基于Wide & Deep模型进行结构调整,搭建了以下网络:

在搜索广告的场景中,上图的Part_1包含离散型特征及部分连续型特征离散化后的结果 (例如用户ID、广告ID、商圈ID、品类ID、GEO、各种统计类特征离散化结果等等)。离散化方式主要采用等频划分或MDLP[7]。每个域构建自己的embedding向量 (缺失特征和按照一定阈值过滤后的低频特征在这里统一视作Rare特征),得到特征的Representation,然后通过Pooling层做采样,并拼接在一起进行信息融合。

右侧的Part_2部分主要包含我们场景下的统计类特征及部分其他途径建模表示后输入的特征 (例如图片特征、文本特征等),和Part_1的最后一层拼接在一起做信息融合。

Part_3为多个全连接层,每个Layer后面连接激活函数,例如ReLu, Tanh等。

右上的Part_4部分主要包含广告曝光位次 (Position Bias)及部分离散特征,主要为了提高模型的记忆性,具有更强的刻画能力。Wide和Deep部分结合,得到最终的模型:

深度学习模型在图像语音等数据上有显著作用的原因之一是,我们在这类数据上不太方便产出能很好刻画场景的特征,人工特征+传统机器学习模型并不能学习出来全面合理的数据分布表示,而深度学习end-to-end的方式,直接结合Label去学习如何从原始数据抽取合适的表达(representation)。但是在美团等电商的业务场景下,输入的数据形态非常丰富,有很多业务数据有明确的物理含义,因此一部分人工特征工程也是必要的,提前对信息做一个合理的抽取表示,再通过神经网络学习进行更好的信息融合和表达。

在美团搜索广告的场景下,用户的实时行为有非常强的指代性,但是以原始形态直接送入神经网络,会损失掉很多信息,因此我们对它进行了不同方式描述和表示,再送入神经网络之中进行信息融合和学习。另一类很有作用的信息是图像信息,这部分信息的一种处理方式是,可以通过end-to-end的方式,用卷积神经网络和DNN进行拼接做信息融合,但是可能会有网络的复杂度过高,以及训练的收敛速度等问题,也可以选择用CNN预先抽取特征,再进行信息融合。

下面以这两类数据特征为例,介绍在Wide & Deep模型中的使用方式。

  • 用户实时行为

    • 行为实体 用户的实时行为包括点击商户(C_P)、下单商户(O_P)、搜索(Q)、筛选品类(S)等。商户的上层属性包括品类(Type: C_Type, O_Type)、位置(Loc: C_Loc, O_Loc)等。

    • Item Embedding 对用户的行为实体构建embedding向量,然后进行Sum/Average/Weighted Pooling,和其他特征拼接在一起。实验发现,上层属性实体(C_Type, O_Type, C_Loc, O_Loc)的表现很正向,离线效果有了很明显的提升。但是C_P, O_P, Q, S这些实体因为过于稀疏,导致模型过拟合严重,离线效果变差。因此,我们做了两方面的改进:

      1. 使用更充分的数据,单独对用户行为序列建模。例如LSTM模型,基于用户当前的行为序列,来预测用户下一时刻的行为,从中得到当前时刻的“Memory信息”,作为对用户的embedding表示;或Word2Vec模型,生成行为实体的embedding表示,Doc2Vec模型,得到用户的embedding表示。实验发现,将用户的embedding表示加入到模型Part_2部分,特征覆盖率增加,离线效果有了明显提升,而且由于模型参数空间增加很小,模型训练的时间基本不变。

      2. 使用以上方法产生的行为实体embedding作为模型参数初始值,并在模型训练过程中进行fine tuning。同时为了解决过拟合问题,对不同域的特征设置不同的阈值过滤。

    • 计数特征  即对不同行为实体发生的频次,它是对行为实体更上一层的抽象。

    • Pattern特征 用户最近期的几个行为实体序列(例如A-B-C)作为Pattern特征,它表示了行为实体之间的顺序关系,也更细粒度地描述了用户的行为轨迹。

  • 图片

    • 描述 商户的头图在App商品展示中占据着很重要的位置,而图片也非常吸引用户的注意力。

    • 图片分类特征  使用VGG16、Inception V4等训练图片分类模型,提取图片特征,然后加入到CTR模型中。

    • E2E model 将Wide & Deep模型和图片分类模型结合起来,训练端到端的网络。

从FFM模型切到Wide & Deep模型,积累到目前的效果如下所示,主要的提升来源于模型的非线性表达及对更多特征的更充分刻画。

DeepFM

华为诺亚方舟团队结合FM相比LR的特征交叉的功能,将Wide & Deep部分的LR部分替换成FM来避免人工特征工程,于是有了DeepFM[8],网络结构如下图所示:

比起Wide & Deep的LR部分,DeepFM采用FM作为Wide部分的输出,在训练过程中共享了对不同Field特征的embedding信息。

我们在部分业务上尝试了DeepFM模型,并进行了超参的重新调优,取得了一定的效果。其他业务也在尝试中。具体效果如下:

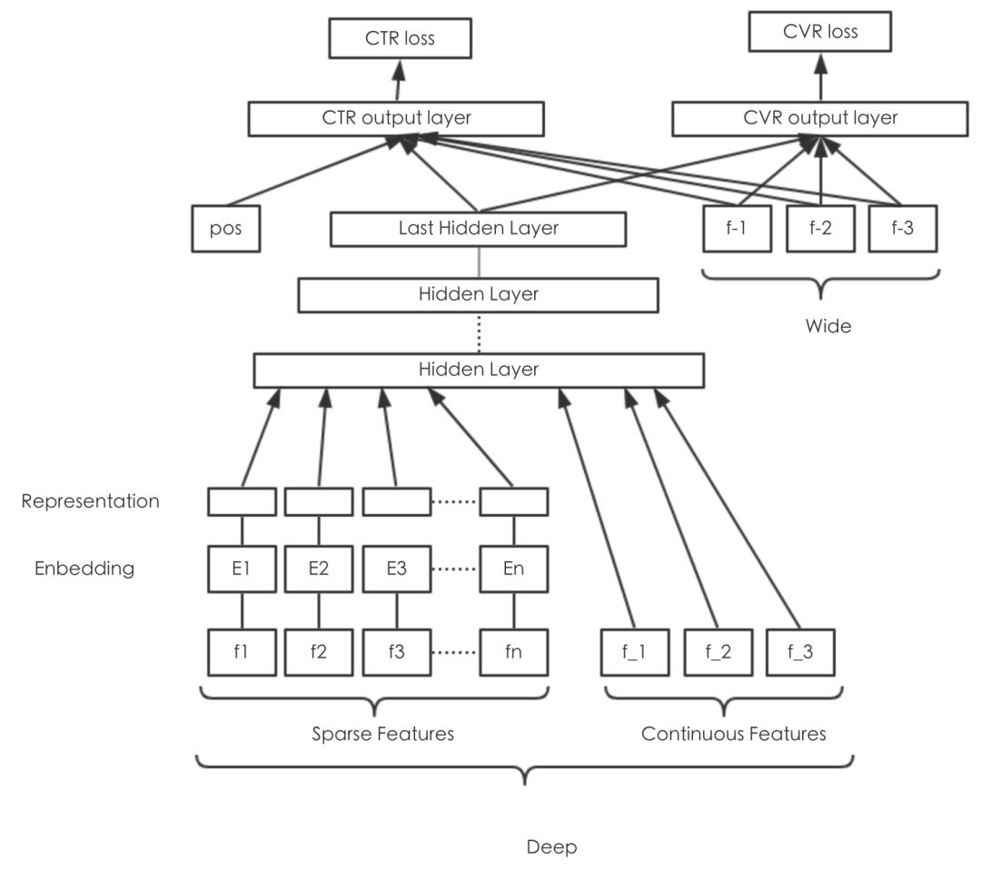
Multi-Task

广告预估场景中存在多个训练任务,比如CTR、CVR、交易额等。既考虑到多个任务之间的联系,又考虑到任务之间的差别,我们利用Multi-Task Learning的思想,同时预估点击率、下单率,模型结构如下图所示:

  • 由于CTR、CVR两个任务非常类似,所以采用“Hard Parameter Sharing”的结构,完全共享网络层的参数,只在输出层区分不同的任务。

  • 由于下单行为受展现位次的影响非常小,所以下单率的输出层不考虑位次偏差的因素。

  • 输出层在不同任务上单独增加所需特征。

  • 离线训练和线上预估流程减半,性能提升;效果上相对于单模型,效果基本持平:

近期,阿里发表论文“Entire Space Multi-Task Model”[9],提出目前CVR预估主要存在Sample Selection Bias(SSB)和Data Sparsity(DS)两个问题,并提出在全局空间建模(以pCTCVR和pCTR来优化CVR)和特征Transform的方法来解决。具体的Loss Function是:

网络结构是:

超参调优

除了以上对网络结构的尝试,我们也进行了多组超参的调优。神经网络最常用的超参设置有:隐层层数及节点数、学习率、正则化、Dropout Ratio、优化器、激活函数、Batch Normalization、Batch Size等。不同的参数对神经网络的影响不同,神经网络常见的一些问题也可以通过超参的设置来解决:

  • 过拟合

    • 网络宽度深度适当调小,正则化参数适当调大,Dropout Ratio适当调大等。

  • 欠拟合

    • 网络宽度深度适当调大,正则化参数调小,学习率减小等。

  • 梯度消失/爆炸问题

    • 合适的激活函数,添加Batch Normalization,网络宽度深度变小等。

  • 局部最优解

    • 调大Learning Rate,合适的优化器,减小Batch Size等。

  • Covariate Shift

    • 增加Batch Normalization,网络宽度深度变小等。

影响神经网络的超参数非常多,神经网络调参也是一件非常重要的事情。工业界比较实用的调参方法包括:

  • 网格搜索/Grid Search:这是在机器学习模型调参时最常用到的方法,对每个超参数都敲定几个要尝试的候选值,形成一个网格,把所有超参数网格中的组合遍历一下尝试效果。简单暴力,如果能全部遍历的话,结果比较可靠。但是时间开销比较大,神经网络的场景下一般尝试不了太多的参数组合。

  • 随机搜索/Random Search:Bengio在“Random Search for Hyper-Parameter Optimization”[10]中指出,Random Search比Grid Search更有效。实际操作的时候,可以先用Grid Search的方法,得到所有候选参数,然后每次从中随机选择进行训练。这种方式的优点是因为采样,时间开销变小,但另一方面,也有可能会错过较优的超参数组合。

  • 分阶段调参:先进行初步范围搜索,然后根据好结果出现的地方,再缩小范围进行更精细的搜索。或者根据经验值固定住其他的超参数,有针对地实验其中一个超参数,逐次迭代直至完成所有超参数的选择。这个方式的优点是可以在优先尝试次数中,拿到效果较好的结果。

我们在实际调参过程中,使用的是第3种方式,在根据经验参数初始化超参数之后,按照隐层大小->学习率->Batch Size->Drop out/L1/L2的顺序进行参数调优。

在搜索广告数据集上,不同超参的实验结果如下:

2.3 小结

搜索广告排序模型经历了从GBDT --> FFM --> DNN的迭代,同时构建了更加完善的特征体系,线下AUC累积提升13%+,线上CTR累积提升15%+。

三、基于深度学习模型的工程优化

3.1 线下训练

TensorFlow程序如果单机运行中出现性能问题,一般会有以下几种问题:

  1. 复杂的预处理逻辑耦合在训练过程中。

  2. 选择正确的IO方式。

剥离预处理流程

在模型的试验阶段,为了快速试验,数据预处理逻辑与模型训练部分都耦合在一起,而数据预处理包含大量IO类型操作,所以很适合用HadoopMR或者Spark处理。具体流程如下:

  1. 在预处理阶段将查表、join字典等操作都做完,并且将查询结果与原始数据merge在一起。

  2. 将libfm格式的数据转为易于TensorFlow操作的SparseTensor方式:

  3. 将原始数据转换为TensorFlow Record。

选择正确的IO方式

TensorFlow读取数据的方式主要有2种,一般选择错误会造成性能问题,两种方式为:

  1. Feed_dict 通过feed_dict将数据喂给session.run函数,这种方式的好处是思路很清晰,易于理解。缺点是性能差,性能差的原因是feed给session的数据需要在session.run之前准备好,如果之前这个数据没有进入内存,那么就需要等待数据进入内存,而在实际场景中,这不仅仅是等待数据从磁盘或者网络进入内存的事情,还可能包括很多前期预处理的工作也在这里做,所以相当于一个串行过程。而数据进入内存后,还要串行的调用PyArrayToTF_Tensor,将其copy成tensorflow的tensorValue。此时,GPU显存处于等待状态,同时,由于tf的Graph中的input为空,所以CPU也处于等待状态,无法运算。

  2. RecordReader 这种方式是tf在Graph中将读取数据这个操作看做图中一个operation节点,减少了一个copy的过程。同时,在tf中还有batch与threads的概念,可以异步的读取数据,保证在GPU或者CPU进行计算的时候,读取数据这个操作也可以多线程异步执行。静态图中各个节点间的阻塞:在一个复杂的DAG计算图中,如果有一个点计算比较慢时,会造成阻塞,下游节点不得不等待。此时,首先要考虑的问题是图中节点参数所存储的位置是否正确。比如如果某个计算节点是在GPU上运算,那么如果这个节点所有依赖的variable对象声明在CPU上,那么就要做一次memcpy,将其从内存中copy到GPU上。因为GPU计算的很快,所以大部分时间花在拷贝上了。总之,如果网络模型比较简单,那么这种操作就会非常致命;如果网络结构复杂,比如网络层次非常深,那么这个问题倒不是太大的问题了。

在这个Case中,因为需要提升吞吐,而不仅仅是在试验阶段。所以需要用RecordReader方式处理数据。

优化过程

  1. 将整体程序中的预处理部分从代码中去除,直接用Map-Reduce批处理去做(因为批处理可以将数据分散去做,所以性能非常好,2亿的数据分散到4900多个map中,大概处理了15分钟左右)。

  2. MR输出为TensorFlow Record格式,避免使用Feed_dict。

  3. 数据预读,也就是用多进程的方式,将HDFS上预处理好的数据拉取到本地磁盘(使用joblib库+shell将HDFS数据用多进程的方式拉取到本地,基本可以打满节点带宽2.4GB/s,所以,拉取数据也可以在10分钟内完成)。

  4. 程序通过TensorFlow提供的TFrecordReader的方式读取本地磁盘上的数据,这部分的性能提升是最为明显的。原有的程序处理数据的性能大概是1000条/秒,而通过TFrecordReader读取数据并且处理,性能大概是18000条/秒,性能大概提升了18倍。

  5. 由于每次run的时候计算都要等待TFrecordReader读出数据,而没用利用batch的方式。如果用多线程batch可以在计算期间异步读取数据。在TensorFlow所有例子中都是使用TFRecordReader的read接口去读取数据,再用batch将数据多线程抓过来。但是,其实这样做加速很慢。需要使用TFRecordReader的read_up_to的方法配合batch的equeue_many=True的参数,才可以做到最大的加速比。使用tf.train.batch的API后,性能提升了38倍。


此时,性能已经基本达到我们的预期了。例如整体数据量是2亿,按照以前的性能计算1000条/秒,大概需要运行55个小时。而现在大概需要运行87分钟,再加上预处理(15分钟)与预拉取数据(10分钟)的时间,在不增加任何计算资源的情况下大概需要2个小时以内。而如果是并行处理,则可以在分钟级完成训练。


3.2 线上预估


线上流量是模型效果的试金石。离线训练好的模型只有参与到线上真实流量预估,才能发挥其价值。在演化的过程中,我们开发了一套稳定可靠的线上预估体系,提高了模型迭代的效率。

模型同步

我们开发了一个高可用的同步组件:用户只需要提供线下训练好的模型的HDFS路径,该组件会自动同步到线上服务机器上。该组件基于HTTPFS实现,它是美团离线计算组提供的HDFS的HTTP方式访问接口。同步过程如下:

  1. 同步前,检查模型md5文件,只有该文件更新了,才需要同步。

  2. 同步时,随机链接HTTPFS机器并限制下载速度。

  3. 同步后,校验模型文件md5值并备份旧模型。

同步过程中,如果发生错误或者超时,都会触发报警并重试。依赖这一组件,我们实现了在2min内可靠的将模型文件同步到线上。

模型计算

当前我们线上有两套并行的预估计算服务。

  • 基于TF Serving的模型服务

TF Serving是TensorFlow官方提供的一套用于在线实时预估的框架。它的突出优点是:和TensorFlow无缝链接,具有很好的扩展性。使用TF serving可以快速支持RNN、LSTM、GAN等多种网络结构,而不需要额外开发代码。这非常有利于我们模型快速实验和迭代。

使用这种方式,线上服务需要将特征发送给TF Serving,这不可避免引入了网络IO,给带宽和预估时延带来压力。我们尝试了以下优化,效果显著。

  1. 并发请求。一个请求会召回很多符合条件的广告。在客户端多个广告并发请求TF Serving,可以有效降低整体预估时延。

  2. 特征ID化。通过将字符串类型的特征名哈希到64位整型空间,可以有效减少传输的数据量,降低使用的带宽。

TF Serving服务端的性能差强人意。在典型的五层网络(512*256*256*256*128)下,单个广告的预估时延约4800μs,具体见下图:

  • 定制的模型计算实现

由于广告线上服务需要极高的性能,对于主流深度学习模型,我们也定制开发了具体计算实现。这种方式可以针对性的优化,并避免TF Serving不必要的特征转换和线程同步,从而提高服务性能。

例如全连接DNN模型中使用Relu作为激活函数时,我们可以使用滚动数组、剪枝、寄存器和CPU Cache等优化技巧,具体如下:

    // 滚动数组
   int nextLayerIndex = currentLayerIndex ^ 1 ;
   System.arraycopy(bias, bOff, data[nextLayerIndex], 0, nextLayerSize);
   for (int i = 0; i < currentLayerSize; i ++) {
       float value = data[currentLayerIndex][i];
       // 剪枝
       if (value > 0.0) {
           // 寄存器
           int index = wOff + i * nextLayerSize;
           // CPU 缓存友好
           for (int j = 0; j < nextLayerSize; j++) {
               data[nextLayerIndex][j] += value * weights[index + j];
           }
       }
   }
   for (int i = 0; i < nextLayerSize; k++) {
       data[nextArrayIndex][i] = ReLu(data[nextArrayIndex][i]);
   }
   arrayIndex = nextArrayIndex;

优化后的单个广告预估时延约650μs,见下图:

综上,当前线上预估采取“两条腿走路”的策略。利用TF Serving快速实验新的模型结构,以保证迭代效率;一旦模型成熟切换主流量,我们会开发定制实现,以保证线上性能。

模型效果

借助于我们的分层实验平台,我们可以方便的分配流量,完成模型的小流量实验上线。该分层实验平台同时提供了分钟粒度的小流量实时效果数据,便于模型评估和效果监控。

四、总结与展望

经过一段时间的摸索与实践,搜索广告业务在深度学习模型排序上有了一定的成果与积累。接下来,我们将继续在特征、模型、工程角度迭代优化。特征上,更深度挖掘用户意图,刻画上下文场景,并结合DNN模型强大的表达能力充分发挥特征的作用。模型上,探索新的网络结构,并结合CNN、RNN、Attention机制等发挥深度学习模型的优势。持续跟进业界动态,并结合实际场景,应用到业务中。工程上,跟进TensorFlow的新特性,并对目前实际应用中遇到的问题针对性优化,以达到性能与效果的提升。我们在持续探索中。

参考文献

[1] Chapelle, O., Manavoglu, E., & Rosales, R. (2015). Simple and scalable response prediction for display advertising. ACM Transactions on Intelligent Systems and Technology (TIST), 5(4), 61.
[2] Friedman, J. H. (2001). Greedy function approximation: a gradient boosting machine. Annals of statistics, 1189-1232.
[3] Rendle, S. (2010, December). Factorization machines. In Data Mining (ICDM), 2010 IEEE 10th International Conference on (pp. 995-1000). IEEE.
[4] Juan, Y., Zhuang, Y., Chin, W. S., & Lin, C. J. (2016, September). Field-aware factorization machines for CTR prediction. In Proceedings of the 10th ACM Conference on Recommender Systems (pp. 43-50). ACM.
[5] He, X., Pan, J., Jin, O., Xu, T., Liu, B., Xu, T., … & Candela, J. Q. (2014, August). Practical lessons from predicting clicks on ads at facebook. In Proceedings of the Eighth International Workshop on Data Mining for Online Advertising (pp. 1-9). ACM.
[6] Cheng, H. T., Koc, L., Harmsen, J., Shaked, T., Chandra, T., Aradhye, H., … & Anil, R. (2016, September). Wide & deep learning for recommender systems. In Proceedings of the 1st Workshop on Deep Learning for Recommender Systems (pp. 7-10). ACM.
[7] Dougherty, J., Kohavi, R., & Sahami, M. (1995). Supervised and unsupervised discretization of continuous features. In Machine Learning Proceedings 1995 (pp. 194-202).
[8] Guo, H., Tang, R., Ye, Y., Li, Z., & He, X. (2017). Deepfm: A factorization-machine based neural network for CTR prediction. arXiv preprint arXiv:1703.04247.
[9] Ma, X., Zhao, L., Huang, G., Wang, Z., Hu, Z., Zhu, X., & Gai, K. (2018). Entire Space Multi-Task Model: An Effective Approach for Estimating Post-Click Conversion Rate. arXiv preprint arXiv:1804.07931.
[10] Bergstra, J., & Bengio, Y. (2012). Random search for hyper-parameter optimization. Journal of Machine Learning Research, 13(Feb), 281-305.

作者简介

薛欢,2016年3月加入美团,主要从事搜索广告排序模型相关的工作。
姚强,2016年4月加入美团,主要从事搜索广告召回、机制与排序等相关算法研究应用工作。
玉林,2015年5月加入美团,主要从事搜索广告排序相关的工程优化工作。
王新,2017年4月加入美团,主要从事GPU集群管理与深度学习工程优化的工作。

图书推荐

我们“美团技术团队”公众号之前已经发布过很多AI和算法方面的文章,但从中很难了解算法工程师完整的工作流程。

告诉大家一个好消息,美团算法团队多位技术专家集体编写的《美团机器学习实践》一书即将出版。这本书详细地讲述了最热门的人工智能技术如何应用于搜索、推荐、计算广告、风控、图像处理等各种场景,如何在美团这个全球最大生活服务互联网平台实际落地,敬请期待。


招聘信息


美团广告平台全面负责美团到店餐饮、到店综合(结婚、丽人、休闲娱乐、学习培训、亲子、家装)、酒店旅游的商业变现。搜索广告基于数亿用户、数百万商家和数千万订单的真实数据做挖掘,在变现的同时确保用户体验和商家利益。欢迎有意向的同学加入搜索广告算法组。简历请投递至:leijun#meituan.com


题图来源:Wikimedia

登录查看更多
4

相关内容

轻量级神经网络架构综述
专知会员服务
97+阅读 · 2020年4月29日
【华侨大学】基于混合深度学习算法的疾病预测模型
专知会员服务
97+阅读 · 2020年1月21日
【新书】傻瓜式入门深度学习,371页pdf
专知会员服务
194+阅读 · 2019年12月28日
【阿里技术干货】知识结构化在阿里小蜜中的应用
专知会员服务
98+阅读 · 2019年12月14日
【推荐系统/计算广告/机器学习/CTR预估资料汇总】
专知会员服务
88+阅读 · 2019年10月21日
【LinkedIn报告】深度自然语言处理的搜索系统,211页pdf
专知会员服务
109+阅读 · 2019年6月21日
从模型到应用,一文读懂因子分解机
AI100
10+阅读 · 2019年9月6日
《美团机器学习实践》—— 思维导图
图灵教育
22+阅读 · 2019年1月17日
携程个性化推荐算法实践
架构文摘
12+阅读 · 2018年1月18日
【深度学习】深度学习在美团点评的应用
产业智能官
3+阅读 · 2017年11月1日
【人工智能架构】深度解密京东登月平台基础架构
产业智能官
11+阅读 · 2017年9月26日
Arxiv
7+阅读 · 2018年1月31日
Arxiv
3+阅读 · 2017年12月14日
VIP会员
相关资讯
从模型到应用,一文读懂因子分解机
AI100
10+阅读 · 2019年9月6日
《美团机器学习实践》—— 思维导图
图灵教育
22+阅读 · 2019年1月17日
携程个性化推荐算法实践
架构文摘
12+阅读 · 2018年1月18日
【深度学习】深度学习在美团点评的应用
产业智能官
3+阅读 · 2017年11月1日
【人工智能架构】深度解密京东登月平台基础架构
产业智能官
11+阅读 · 2017年9月26日
Top
微信扫码咨询专知VIP会员