清华成北京赛赢家,旷视唐文斌分享本质创业 | 联想高校AI精英挑战赛

2017 年 11 月 29 日 量子位 专注报道AI
李根 发自 清华东南门 
量子位 报道 | 公众号 QbitAI

无论是过去还是现在,联想都在清华尝到甜头。

过去,清华毕业生是联想PC业务供应链的核心保障力量,也是前线研发的中坚。

联想集团高级副总裁、联想创投总裁贺志强说,联想管理层有不少来自清华的毕业生,比如中国区执行副总裁刘军学于自动化系,高级副总裁乔松来自计算机系。

 联想集团高级副总裁、联想创投总裁贺志强

现在,清华项目,也正在成为联想投资链中闪耀的明星。

联想创投天使投资的旷视Face++,刚以4.6亿美元刷新全球AI公司单轮融资纪录,是全球发展最快的AI公司之一。而旷视Face++的三位创始人:印奇、唐文斌和杨沐,均源自清华。

于是,当联想高校AI精英挑战赛北京站正式开幕,自然凭空就多了几分期待。

贺志强称,全球市值排名前五的企业,有3家都是学生在学校创造的。从微软、Google到Facebook,每一家都创下了超过5千亿美元的市值纪录。中国大学生创办的公司,未来也一定会跻身千亿美元行列。

北京站现场,这些项目让“老贺”进一步看到希望,因为每一个项目都立足当下,直指未来。

未来已来

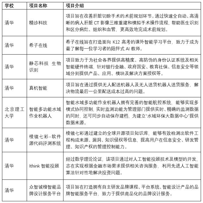
8大项目,7个来自清华。

据主办方联想创投介绍,北京赛区是本次大赛高校最密集的赛区之一,竞争也格外激烈,在初步层层筛选之后,才最后迎来这8支队伍,也可见清华在AI创业浪潮中的不俗实力。

项目方面,涵盖了医疗、教育、金融、广告、物流、计算机和信息安全等领域,全部立足当下,旨在解决现实问题。

 北京赛区项目合影

但都能让人心生“未来已来”之感。从AI识别、自主学习、防伪系统、场景模拟、自然语义解析、源代码测评、智能设计、大数据分析,以及无人驾驶等技术运用和展示,都在围绕技术方案实现创业创新。

 8支北京赛区晋级赛项目

最终,历时3小时的项目路演、评委点评、现场互相提问和打分评比。来自清华的主打改善肝脏切除手术的术前规划环节的“精诊科技”,凭借理念和扎实的实践检验,摘得了本站比赛的冠军,获得直通总决赛的资格,将和全国8所顶尖高校的Top1项目团队同台竞技。

 北京赛区第一名项目“精诊科技”

另外,同样来自清华大学的“静蕊科技”项目和“希子在线”项目,则凭借对各自细分垂直行业的深刻洞察,以及团队超前布局、过硬技术实力和市场洞察,获得了本站比赛的二等奖。

一定意义上,这可能也是这些项目从0到1过程中的首次公开亮相。这比6年前同样起步校园的旷视Face++,显然幸运很多。

唐文斌感慨,现在创业大环境更好,资本和各方面都更热,希望后来者可以做出更了不起的成绩。

这位旷视Face++联合创始人、CTO,此番也是应邀以大赛评委身份重返母校。他不仅对每一个项目给出中肯建议,也在最后真情流露,向学弟学妹分享了6年创业中积累的真实感悟。

旷视Face++创业法则

唐文斌核心分享了3点。

首先是教训之谈。他说技术创业不能“拿着锤子找钉子”,一定要先思考问题所在,这是旷视Face++曾经走过的弯路。

“今天很多同学都在谈技术和方法,但我觉得起初最关键的点是:你要更加关注用户价值,到底解决什么问题?都在什么场景下帮助他怎样解决问题?这比你怎么解决问题更重要。”

其次要多做灵魂拷问。创业中的每一步,不仅要埋头拉车,更要抬头看路,花时间停下来对自己做灵魂拷问。

“在每一个环节,为什么做这件事情?为什么不做?都要仔细想一想,即便没有答案,但在这个拷问过程中,你的方向就会更加明确,对于公司发展也会有更加清晰的方向认知。”

第三是“少即是多”。创业起步,不要一下子希望做很多事情,要做减法,先把最核心的一件事做好,等实力累积,再去谈全链条和解决方案,解决端到端的问题。

唐文斌还具体点评说,针对肝脏切除手术规划的项目“精诊科技”,三维成像、病理分析、AR呈现等对手术的帮助不言自明,但创业起步,一定要先判断哪个环节能带来最大价值,可不可以用减法心态做更少,把最具价值的环节做细做好,让产品更富竞争力。

这位旷视Face++联合创始人认为,这三点不仅是旷视科技6年创业中的核心感悟,也是一路发展壮大,从校园到社会,从中国到全球,能够所向披靡的关键原因。

联想“秘诀”

当然,关于旷视Face++的从0到1,其天使投资人联想创投也有一些隐而未宣的“秘诀”。

唐文斌回忆说,6年前正是App创业、社交网络创业大行其道之时,当时资本市场对于校园起步、技术创业的旷视Face++关注有限,但后来联想发现了他们,并“厮守”至今。

联想集团副总裁、联想创投董事总经理宋春雨,分享了背后的方法论。

首先,对于选中的早期项目,核心看长板。以旷视Face++为例,当时最大的长板就是这三个清华姚班毕业生的科研技术实力和算法设计理念。

其次,投资后分段制式给于战略帮扶。每个公司从0到1,从1到10,再从10到100,各阶段的策略都会不同,各个阶段都有重点需要关注的要务。比如高校和科研院所出身的项目,早期最关注的合伙人是否互搭互补,这些项目合伙人之前大多是同学、室友,思维方式趋同,对公司规范化管理经验匮乏,如何帮助创始团队看到企业运作中的挑战,非常重要。

最后,还要关注这些项目的工程落地和商业化方向。不仅要强调技术领先性,还要强调工程化落地能力,这对成长期的竞争助益良多。宋春雨透露,在旷视Face++成长过程中,对商汤等带来的竞争冲击,就有制定相应的策略,找到市场中最快最稳健的发展道路。

关于高校AI项目,联想创投董事总经理、联想创投加速器总经理梁颖,也分享了最新观察。

她认为目前高校AI创业各个学校和赛区,有种百花争鸣之感,与各地大背景息息相关。

比如在东北哈工大,围绕国防、工业,就会有不少成熟落地项目;在中科大,研究型、学术型项目就层出不穷;到上海交大,偏工程性的医疗相关项目,让人眼前一亮。

总而言之,每个学校、每个赛区,都有自己擅长的方向和领域。

此外,大趋势上,围绕AI技术展开的商业变革,已然势如破竹。虽然高校项目涉猎领域繁多,各有特点,但不论是医疗、出行、工业,教育,还是To B的、To C的,都有利用AI技术解决问题的大趋势。

最后是相较互联网和移动互联网的新特点——AI正在深入传统工业领域,与传统产业结合,生发出更多机会。比如部件性的技术、光学检测、玻璃检测、超声等方面的应用,都在带来新机会、新增长,而且AI+工业的项目,在商业变现上都更直接,前景更明朗。

值得注意的是,联想此次每到一所高校,都会随之签订战略合作协议。

作为负责人,梁颖也向量子位解释了背后想法。

“我们签的合作协议,一方面是从实习生到招聘,AI人才和AI培养,还有联合实验室,可以针对我们研究院推进,比如说我们在医疗领域和智能制造领域。还有一块是创新创业的孵化,联想创投本身是做早期的技术孵化,这一块我们会帮助这些项目,无论是导师还是孵化营,有创新学院和他们一起推动当地高校的创业创新,有很多方面在做。”

这位联想创投加速器总经理还说,与高校的联合实验室,联想不仅会投入真金白银,还会在数据、供应链等资源上提供帮助。

在联想内部看来,下一波千亿美金公司,肯定会诞生其间。

活动推荐

 点击图片阅读原文

即可报名和获取更多详情


联想全国高校AI精英挑战赛,面向全国征集优秀AI相关领域技术与应用。此次将在全国8大赛区、260所高校开启项目收集和沟通评判,最终入围总决赛的8支参赛队伍,将获得联想创投投资。

加入社群

量子位AI社群11群开始招募啦,欢迎对AI感兴趣的同学,加小助手微信qbitbot4入群;


此外,量子位专业细分群(自动驾驶、CV、NLP、机器学习等)正在招募,面向正在从事相关领域的工程师及研究人员。


进群请加小助手微信号qbitbot4,并务必备注相应群的关键词~通过审核后我们将邀请进群。(专业群审核较严,敬请谅解)

诚挚招聘

量子位正在招募编辑/记者,工作地点在北京中关村。期待有才气、有热情的同学加入我们!相关细节,请在量子位公众号(QbitAI)对话界面,回复“招聘”两个字。

量子位 QbitAI · 头条号签约作者

վ'ᴗ' ի 追踪AI技术和产品新动态


登录查看更多
0

相关内容

Face++TM是北京旷视科技有限公司旗下的新型视觉服务平台,Face++TM平台通过提供云端API、离线SDK、以及面向用户的自主研发产品形式,将人脸识别技术广泛应用到互联网及移动应用场景中,人脸识别云计算平台市场前景广阔。
华为发布《自动驾驶网络解决方案白皮书》
专知会员服务
130+阅读 · 2020年5月22日
2019中国硬科技发展白皮书 193页
专知会员服务
86+阅读 · 2019年12月13日
为什么AI公司都在一边融资,一边投资?
腾讯创业
6+阅读 · 2018年9月25日
厉害!这家AI公司12个月市值2100亿,市盈率仅46!
全球人工智能
5+阅读 · 2018年3月21日
高额融资「狂欢」背后的旷视科技
机器之能
4+阅读 · 2017年11月1日
2017人工智能创新公司50强出炉 旷视(Face++)上榜
Megvii旷视科技
3+阅读 · 2017年7月10日
Pluralistic Image Completion
Arxiv
8+阅读 · 2019年3月11日
Arxiv
5+阅读 · 2018年4月17日
VIP会员
相关VIP内容
相关资讯
为什么AI公司都在一边融资,一边投资?
腾讯创业
6+阅读 · 2018年9月25日
厉害!这家AI公司12个月市值2100亿,市盈率仅46!
全球人工智能
5+阅读 · 2018年3月21日
高额融资「狂欢」背后的旷视科技
机器之能
4+阅读 · 2017年11月1日
2017人工智能创新公司50强出炉 旷视(Face++)上榜
Megvii旷视科技
3+阅读 · 2017年7月10日
相关论文
Pluralistic Image Completion
Arxiv
8+阅读 · 2019年3月11日
Arxiv
5+阅读 · 2018年4月17日
Top
微信扫码咨询专知VIP会员