学分银行服务于农村社区教育的逻辑起点与路径探究——兼及农村社区教育学分的分类与应用途径

2019 年 2 月 3 日 MOOC

 | 全文共14840字,建议阅读时30分钟 |


本文由《远程教育杂志》杂志授权发布

作者:方素文

摘要

 

学分银行能够实现不同类别、不同层次教育间的衔接与沟通,有助于消除农村社区教育发展的不平衡、不充分问题,促进终身教育体系的构建和完善。从学分银行的内涵出发,借鉴国内外学分银行研究的理论和实践经验,结合我国农村社区教育实际,可以发现学分银行与农村社区教育的新型关系。“学分来源”和“学分类型”是学分银行服务于农村社区教育的两个逻辑起点,为了充分发挥学分的本土化、生产性、创新性、服务性和生活化等特点,学分银行服务于农村社区教育的现实路径主要有:服务于地域文化教育,服务于“三农”建设,服务于企业教育,服务于特殊教育,服务于学习者的个性化需求。

关键词:学分银行;社区教育;终身学习;逻辑起点;学分转换;路径探究


一、问题的源起

 

学分银行(Credit Bank)概念,伴随着终身学习理念的深入而引起许多国家的重视。终身学习从上世纪)0年代中期开始,成为联合国教科文组织及其他有关国际机构大力提倡、推广的理念和行动。199;年的罗马“首届世界终身学习会议”,使终身学习成为世界范围的共识。在终身学习理念的推动下,许多国家和国际组织都积极探索,实践符合构建终身学习体系目标要求的新型的学习制度。学分银行就是在终身学习理念推动下,在不同类型教育间(包括不同形式学历教育、非学历教育的不同课程),以学分认定、累积和转换为主要内容的一种新型的学习制度和教育管理制度[1]。

 

韩国是最早提出学分银行概念的国家,其创建初衷是面向未能上大学的人提供高等教育服务。之后,世界上许多国家借助于学分银行制度,对不同类型学习成果进行认证、累积与转换。如,“欧洲学分互认体系(ECTS)”,承认学生以往在欧洲不同大学获得的学分,允许学生在任何时间、以不同背景入校,提高学位和学历认可;加拿大汤普森河大学的开放学习学分银行,其目的是“通过建立学分银行机制,评价和记录非正式学习获得的知识和技能的学分,同时颁发基于学分的资格证书[2]”。

 

我国2010年颁布的《国家中长期教育改革和发展规划纲要(2010-2020年)》提出,要促进各级各类教育纵向衔接、横向沟通,搭建终身学习“立交桥”,为学习者的学习需求提供多次选择机会,满足个人在终身发展中对学习多样化的需求;同时,提出建立学习成果认证体系,建立学分银行制度[3]等观点。2015年,国家提出建立个人学习账号和学分累计制度,以畅通继续教育、终身学习通道。2016年,《教育部关于办好开放大学的意见》提出,要建设“学分银行”,实现学习成果积累和转换。上述战略性的观点,充分凸显了学分银行的价值、地位。

 

近年来,我国的学分银行实践分别从国家层面、区域层面、学校层面及企业层面等展开[4],并取得了阶段性的实践成果。以国家开放大学为代表的学分银行探索实践,设计出国家层面的学分银行制度框架,开通了“学银在线”平台。区域层面的学分银行建设,如,上海市、江苏省、浙江省的终身教育学分银行的实践,主要目的在于搭建终身教育“立交桥”,通过学习成果认证体系,促进区域内各级各类教育的衔接与贯通。其中,浙江省在《关于启动浙江省终身教育学分银行服务体系建设的通知》中,提出“建设地方特色终身学习项目,探索终身学习成果认定积累制度和终身学习激励机制[5]”,鼓励各级电大、社区学院积极参与试点探索和实践探索。

 

农村社区教育具有区域特点和地方特色,是“农村社区教育学分银行”经验和理论的重要探索基地与突破口。因此,本文以农村社区教育为切入点,探索区域学分银行的理论和实践,具有一定理论意义和实践价值。

 

二、学分银行与农村社区教育新型关系的探讨

 

从我们调查情况来看,目前,农村社区教育面临着“两难”的困境:一方面,存在着人民对公平而有质量的社区教育需求的日益增长和社区教育发展不平衡、不充分之间的矛盾(见图1),如,“二孩家庭”教育、老年人“居家养老”教育、“风险意识”教育等教育需求与日倶增,农村社区教育很难高质量地满足社会大众对教育的需求;另一方面,不记学习“成果”的教育培训,影响居民参与学习的积极性。因没有留下证书、成果等“印记”的教育培训,很难得到农民的认可并吸引农民参与。农民更青睐“短平快”“立竿见影”式的“自然”的教育培训。可见,只有让教育转化为看得见、摸得着的实实在在“成果”,才能激发农民参与社区教育的主动性。

 


解决“两难”困境,破解农村社区教育发展不平衡、不充分矛盾的途径,可以是多角度、多维度的。但是,“学习成果一居民参与教育的积极性一破解社区教育发展不平衡、不充分”,这三者之间存在较大的关联性。如果教育培训能带来可观的、实在的“成果”,将更容易对居民产生教育吸引,更有利于调动学习积极性,进而形成社区教育的外在力量,推动社区教育的深入发展。

 

纵观国内外学分银行的理论和实践经验,学分银行是记录学习“过程”,体现学习“成果”的一种独特的表述方式;学分银行是一种模拟或者借鉴银行的某些功能特点,对不同类型学习成果通过学分进行认证、累积、转换的一个形象化的表述。其目的是为学习者,尤其是大学校园之外的学习者,提供多次选择机会,在学习类别、内容、方式及时间等方面,趋于多样化、个性化和开放性[6]。

 

农村社区教育的主要对象是农民,农民的思想意识、生产性质、劳动特点等,决定着农村社区教育更具有多样性、开放性、随机性和非正式性特点。学分银行包容了多样化的、开放的、随机的和非正式的学习和教育,与社区教育理念相耦合,能够形成建立在终身教育理念之上的新型关系,凸显出新的价值。

 

(一)承载着终身教育的理念

 

学分银行与社区教育,共同承载着终身教育的理念。其中,学分银行是对学习者无论是通过正规还是非正规的学习途径所获得的学分,进行认证、转换和积累,并允许学习者将学分按照一定标准“兑换”学历、学位、职业或岗位证书乃至其他学习成果的管理模式[7]。学分银行视野下的社区教育,以人为本,立足于终身教育,落脚于不同类型学习之间的互认、衔接、融通,关注于人的全面、终身发展。“普通市民参与的各种学校教育以外的,只要是具有教育意义的终身学习活动,甚至包括文化娱乐休闲活动,也都可以有一个‘积累’或者‘过程’记录,乃至于给以认定[8]”。

 

例如,个体在日常工作、生产生活、文化体育、休闲娱乐中,随时随地自然的学习、提高、发展过程,包含发明创造、置业创新、成长体验、灵感顿悟、感恩奉献等各类有意义的学习活动过程,均可以学分的形式进行记载、存储和转换。这种学习成果新的表达方式和转换方式,能极大激励学习者自觉参与学习及有意义的活动,并在活动中产生更多的分享感、成就感、获得感和幸福感。

 

(二)不断凸显出新的价值

 

学分银行引进并融入农村社区教育,有利于厘清农村社区教育发展的现实路径,链接、贯通、协调各种类型教育,形成县域内教育“一盘棋”的协同发展理念,进而推动区域特色的学分银行建设深入发展。

 

1.理论价值

 

(1)有利于促进人的全面发展。教育在本质上是以促进人的全面发展为终极目标的社会活动。一个人(包括儿童、青少年、成人的基本学习需要包含两个方面:一是基本的学习手段(读、写、口头表达、演算和问题解决等);二是基本的学习内容(知识、技能、价值观念和态度)[9]。人的基本学习需要的满足,体现出建设后现代教育对人性的基本假设,即人具有创造性、接受性、成就性、奉献性、共享性及责任感、使命感等的要求和满足[10]。学分银行融入社区教育,是将一个人生命全程中的学习成果及所从事的具有教育意义的活动过程,记录在学分银行,有利于唤醒并激发人性,帮助学习者实现人生价值。

 

(2)有利于丰富学分银行理论。通过学分银行服务于农村社区教育的理论研究和实践探索,逐步形成具有农村区域特点和项目特色的学分银行实践,并升级为“农村社区教育学分银行”经验,最终,通过归纳、提炼,上升到理论高度,可形成对农村社区教育具有指导和借鉴意义的学分银行理论。

 

2.实践价值

 

(1)链接各种教育,使社区教育方式灵活多样。终身教育是“人在一生中受到的各种教育的总和,是社会各类机构和场所提供的一切正规、非正规和非正式教育的总和[11]”。尽管各种教育组织形式之间会出现交叉重叠现象,但终身教育却渗透到学校、家庭、组织、社区和社会的各个领域和工作、生产等各个场域中(见图2)。

 


其中,社区教育是实现终身教育的重要组织形式。“社区教育必须适应学习者多样化的学习需求,以及采取非正式与非正规的教育形式,才能针对社区教育的不同对象开展教育[12]”。农村地区尤其是边远地区的农民,参加正规学校教育的机会相对较少,他们对知识、技能的学习,往往通过非正式和非正规的随机学习获得。正如顾明远教授所说,“我们生活中学习到的许多知识并非有意为之,这种非正式学习是所有社会化经验的必然体验[13]”。

 

可见,社区教育方式的灵活性、多样性和创新性,充分满足了学习者的学习需求。学分银行以终身教育的理念整合正规教育、非正规教育、非正式学习等各种形式的学习活动,是各级各类教育的“连接点”和“融通点”,给社区教育形式的多元化创造了前提(见图3)。也就是说,通过学分银行,有效链接与贯通了各种教育,促进了社区教育方式更加灵活多样。

 


(2)协调各种教育,破解社区教育发展的不平衡问题。以“学分认定、累积和转换为基本功能[14]”的学分银行建设,需要政府部门、教育机构、合作伙伴等之间建立深层次的交流、协商和高层次的联盟。“社区教育的体制是社区内的各种教育因素和机构的整合、协调和互动[15]”。学分银行与社区教育体制建设,在于充分调动社会的共同参与、合作的积极性,汇聚县域内社区教育“一盘棋”的协同发展理念,通过顶层设计和合理布局,形成政府推动、社会联合的保障机制和教育合力,从而使现有的各类教育资源和社会教育力量有机整合,促进农村社区教育平衡与充分发展。

 

三、学分银行服务于农村社区教育的两个逻辑起点

 

通过分析学分银行的文献资料和研究历程,我们不难发现,学分银行是可以从多角度、多层次进行理论研究和实践探索的综合性理念。我国的学分银行类型也体现出多样性的特点,有市民学分银行、终身教育学分银行、企业学分银行、成人高校学分银行及联盟学分银行等;从学分银行的属性来看,学分银行机构、学分银行管理模式、学分银行制度等之间相互联系,并按一定逻辑组成系统的学分银行概念[16]。但是,无论是成立专门的学分银行机构,还是探索学分银行的管理模式及实施学分银行制度,关注的焦点都是终身教育“立交桥”的构建和对终身学习的促进。学分认定的科学性和学分转换的可靠性,也一直是学者和政府部门关注的课题,需要通过立法或发布规范性文件,或通过建立“资格框架”、“认证标准”和“协议”、“协作机制”等,来保障学分银行建设丰富的内涵和整体意义的实现。

 

可见,学分银行运用于农村社区教育是一项极其复杂的、庞大的、有机的工程,成为包含多种因素、成分的复杂系统。农村社区教育决定了其学分具有特定的适用对象和适用范围,并受这一对象或范围的制约,以保证其自身的适用性和合理性。因此,对“农村社区教育学分来源”和“农村社区教育学分类型”的科学确定,是学分银行应用农村社区教育必须解决的两个逻辑前提。

 

(一)农村社区教育的学分来源

 

借鉴国外学分银行和我国区域终身教育学分银行的实践经验,结合农村社区教育特点,我们将“学分银行”的视野落脚到“地域特色”,贯穿于“生产生活”和“经济社会的和谐发展”之中,将人民对美好生活的向往纳入到社区教育的主动服务之中。因此,农村社区教育的学分来源,体现出本土化、生产性、创新性、生活化、服务性等特点。

 

1.本土化学分来源:契合地域文化传承教育

 

“一方水土养一方人”。一方百姓在历史发展中创造出农耕文明和现代文明,积淀了浓厚优秀的地域文化,如,民俗民风、方言、传统工艺艺术及非物质文化遗产等。优秀传统文化是一个地方民族的凝聚力、归属感所在,农村社区教育与地域文化的高度契合,有利于民族整体素养的提升和文明的传承。

 

(1)“传承+”学分:营造地域文化传承氛围。参与优秀地域文化的挖掘、宣传教育,营造地域文化传承氛围,如,本土化的传统工艺艺术、民俗民风、方言、非物质文化遗产等的授课教学;师徒相带、示范并带动居民参与地域文化的教育学习、体验活动等,形成广泛的社会影响力。这种在文化经济融合发展过程中做出杰出贡献者,学分银行将记录他们的突出贡献,并转换成学分进行存储。

 

(2)“成长+”学分:促进学习者成长成才。学习者倾力于地方传统文化研究,通过不断自我学习,成长为“能工巧匠”“非遗传承人”等,学分银行记录他们拜师学艺、研究探索的学习以及成长成才过程,并转换成学分进行存储。

 

(3)“资源建设+”学分:促进优秀传统文化资源建设。参与富有乡土情结的本土化学习资源的梳理、编撰,推行“互联网+”社区教育,将优秀地域文化资源纳入到数字化学习平台[17]。利用大数据分析技术和个性化智能推送功能,为学习者及时推送优秀的地域文化学习资源,让学习者通过数字化学习平台习得传统技艺,感受并传承优秀的地域文化,让学习需求得到最大的满足,学分银行将记录这类学习资源建设者的贡献,转换成学分并存储。

 

2.生产性学分来源:对接工农业生产教育

 

因地制宜地开展农村社区教育,与“绿水青山就是金山银山”的生态发展理念相对接,将“粮食安全”、“三农”问题、“乡村振兴”等充分纳入农村社区教育范畴。

 

(1)“绿色生产+”学分:满足农村生态文明发展需求。在农业生产中,依托生态优势,挖掘并提炼植物生态种植和高品质、高附加值的“精品”农业培育技术;将“原生态”“慢生活”“文化游”等融入乡村旅游,构建富有韵味的农业景观,创建“诗意栖居”的高山古村落民宿,并将“孝仪持家”“耕读传家”等淳朴民风融入其中。在企业供给侧改革过程中深入研究,消除产能过剩,开创高成长性的“生态工业”。学分银行将记录农民在田间地头的生产研究、“精品”培育过程,记录推行工农业“绿色生产”、促进“农文旅”一体化发展者在乡村振兴中做出的贡献。

 

(2)“升级生产+”学分:满足企业对新技能、新技术的迫切需求。根据企业的岗位需求,开展相关岗位知识、岗位技能培训和体验学习。如,新员工的入职培训和岗前培训,老员工的技术升级培训,“创二代”、新生代企业家应对经济发展新常态等的培训,以及企业开展的面对新项目、新技术、新生产流程的体验学习及实践活动、问题模拟实训等过程。学分银行将记录上述培训、体验学习的全过程。

 

3.创新性学分来源:融合工农业创新发展教育

 

在信息化、智能化的新时代,通过创新提高工农业生产的现代化程度,改变传统的农耕劳作生产方式和生活方式,既增加了产品的附加值,又让居民腾出更多的时间和空间享受生活,提高生活质量。

 

(1)“信息化+”学分:满足农民农业信息化需求。创新“互联网+农业”经济,将本土化特色产品通过互联网推向市场,拓展销路。倡导“机器换人”,提升农业机械化、智能化程度,在传统制作模式中融入现代最新信息科学技术,促进农业向“机器换人”、“电子商务+”农业发展。学分银行将记录这些开拓创新者的示范成就及突出贡献,记录其提高农业现代化程度,升级“互联网+”经济,促进农业与信息技术融合,传统农业向新型现代农业发展的成就。

 

(2)“智能化+”学分:满足企业生产的智能化需求。在企业供给侧改革及企业转型升级过程中深入研究,将“人工智能”融入新产业,推进互联网、大数据、人工智能与实体经济的深度融合,实现技术、管理、商业模式和制造方式等的创新;在生产改革及技术创新中获得科技创新奖、进步奖、发明专利等。学分银行将记录上述主要贡献者在工业生产“智能化”进程中所做出的成效,并给予相应学分。

 

4.生活化学分来源:接轨市民的教育需求

 

弗莱彻(C.F.Fletcher)认为,“社区教育亦指把教育中心纳入为社会生活的主动服务中[18]”。只有贴近本地社区,与居民生产劳动、工作生活、社会发展相适应的社区教育,才更具有生命力,更能满足人们的需求。

 

(1)“适时教育+”学分:满足农民共享现代文明发展成果的需求。互联网、人工智能、大数据等正逐渐走向人们的生活,改变着人们的生活方式。但“网络新用语”“发展新理念”“政策新概念”“消费新支付”“信息新技术”等现代文明发展成果,却成为多数农民和老年人生活的困扰和享受幸福生活的障碍。因需施教,开展“适时教育培训”,通过(手机)消费体验、政策咨询、就业指导、理财服务等培训指导,帮助农民解决面临的新危机、新困惑,使之掌握生活新技能,升级生活新理念,共享现代文明发展新成果。学分银行将记录学习者参与的高度动态的、极具时效性的“适时教育”及获得的学习成就。

 

(2)“兴趣活动+”学分:满足居民丰富的文化精神生活需求。根据地方经济社会发展要求,结合市民的兴趣爱好,因地制宜地开展丰富多彩的社区教育活动,内容涵盖书画摄影、舞蹈书法、戏曲美术、传统工艺体验等的教育培训,让市民可以根据个人的兴趣、特长爱好参与学习与交流。通过学习交流、体验参与,习得知识,掌握技能,并进一步培养兴趣,开发个体的潜能。学分银行记录学习者的学习、体验过程,通过学分积累,激发学习者的学习积极性,丰富学习者的文化精神生活。

 

5.服务性学分来源:耦合社会教育服务需求

 

以社区教育为平台,鼓励社会对弱势群体开展教育补偿服务。通过教育服务,缩小个体差距,促进教育公平和经济社会的和谐发展。

 

(1)“社会服务+”学分:升级企业的社会服务能力。企业教育不仅具有教育职能、经济职能,而且应承担社会责任,提供社会服务。一方面,通过企业转型升级,创造出新的社会需求和新的社会价值;另一方面,通过公益事业服务社会,创造更大的社会价值。将乐善好施、扶危济困的传统美德,崇德向善的济世情怀融入企业文化,用责任、公益来反哺社会,服务社会。学分银行将记录企业人厚德载物、乐善好施的人文情怀和服务善举,促进经济社会的和谐发展。

 

(2)“特殊服务+”学分:满足弱势群体的教育需求。面向残疾人、失能者、智障者等“特殊群体”和“弱势群体”开展特殊的、个性化的补偿教育服务,缩小他们与正常人之间的差距;对农村边远地区的失学者、文盲等开展额外的“拾遗补缺”教育,帮助他们改善现实处境,创造向上流社会流动的机会;面向“特殊群体”因材施教,帮助他们健全和完善人格,重树生活自信。对参与特殊教育的工作者、社会志愿者,以及在特殊情况施以特殊服务的见义勇为者,包括在特殊岗位特殊时期做出特殊贡献者,学分银行将记录他们为社会所做的“特殊服务”及其“特殊贡献”。通过学分,唤醒社会更多“爱”的教育,促进教育公平。

 

(二)农村社区教育的学分类型

 

按照教育组织化、制度化程度的不同,教育一般可划分为正规教育(Formal Education)、非正规教育(Nonformal Education)或非正式教育(Informal Education)等几种类型。在联合国教科文组织汉堡教育研究所研究员戴维(R.H.Dave)看来,正规教育、非正规教育或非正式教育等所有教育形式与内容,都包含在终身教育的内涵之中,并指出,“终身教育借助于正规、非正规及非正式的教育形式,试图从横向(空间维度)和纵向(时间维度)全面地看待教育,使教育的所有形态和阶段统一起来[19]”。美国当代教育学家菲利普•库姆斯(Philip H.Coombs)也认为,“这些所有的教育形式联合在一起,才能形成一个为满足所有类别的人一从跨越幼年至青年再到老年的所有人生阶段的、不断増长与变化的学习需要,提供服务性的终身学习网络[20]。

 

可见,不同教育形式的组织化、制度化程度各异,也正是因此,才产生多种不同的教育评估方式,形成不同的教育结果。传统的学校教育已经形成了一整套相对完整、组织严密的教育管理制度,人们习惯于将发生在学校教室里的高度组织化、制度化的学习,认为是有价值的正规(正式)的学习,通过这种途径所取得的学习成果,往往以毕业证、学位证等证书的形式得以记载。“非正式学习成果,是相对于正式学习和正规学习成果形式而言的,从终身教育的角度理解,它是一种存在于日常工作与生活中的学习成果,常常以经验、技能、经历、作品、资格、资历或业绩等多种形式表现[21]”。这种非正式的贯穿于农民生产劳动和日常生活之中的学习,往往很难以证书的形式得以记载,常常没有引起足够的重视和得到应有的认可,但却构成了终身学习的重要组成部分。

 

因此,如果以证书作为学习成果的分类界限,那么,一个人的学习成果不外乎两大类,即证书类学习成果和非证书类学习成果。而农村社区教育学分也主要包含两大类:证书类学分和非证书类学分。

 

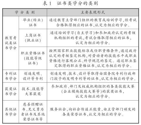
1.证书类学分

 

学习者在参与各级各类教育、培训、实践及其他途径的学习活动过程中,通过权威机构组织考试、竞赛及其他方式的评估所取得的各级各类证书,主要包含职业资格(技能等级)证书、毕业(结业)证书、专利证书、获奖证书、慈善捐赠证书等。证书类学分对应机构所颁发的各级各类证书,认定为相应的学分(见表1)。与非证书类学分相比,证书类学分更倾向于证书记载的“成果”,具有结果性、权威性等特点。

 


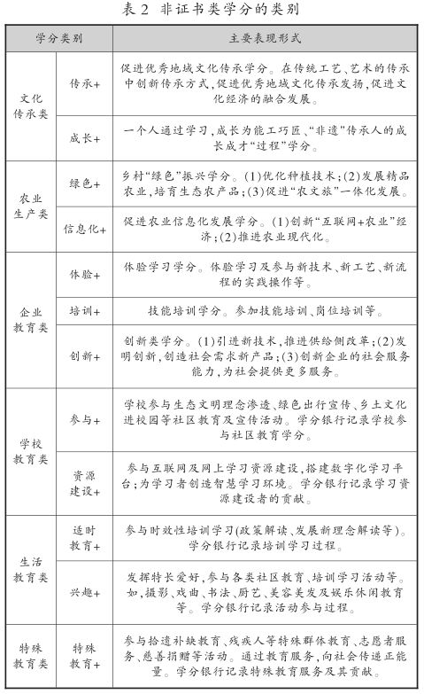
2.非证书类学分

 

“学习是指个人通过经历、实践、研究和参加教育活动,在信息、知识、理解力、态度、价值观、技能、能力或者行动方面的获取和调整[22]”。一个人的学习具有极丰富的内涵和外延,所谓“腹有诗书气自华”“近朱者赤,近墨者黑”等,表现出学习途径与学习成果的多样性和丰富性。其中,学习者个人在工作生活、生产劳动、娱乐休闲中提高自身素养(升级价值观,产生获得感、成就感等)的过程,是很难“量化”并被证书记载的,但实际上又对一个人产生了积极“影响”。学分银行记录学习者通过非正式学习、环境潜移默化的“影响”而得到提升的“过程”,并将这类学分归为非证书类学分。相对于整个学习历程来说,非证书类学分表现出阶段性、过程性,对学习者个人而言,具有参与性、成长性、发展性和分享感、收获感等特点(见表2)。

 


无论是证书类学分还是非证书类学分(见图4),都是对学习者通过正式学习或非正式学习获得的知识与技能,提供可评价的新途径,并以学分的形式得以认可和记载。学分运用于农村社区教育,不仅包含对参与农村社区教育的学习者学习成果和过程的认可、累积和转换,而且还为学习者通过非正式学习所获得的知识与技能,转化为正规教育的有效学分作铺垫,为学习者的继续教育学习、深造,积累“资格”、“机会”和高一级“证书”。这成为学习者参与教育学习的新激励。

 


四、学分银行服务于农村社区教育的现实路径

 

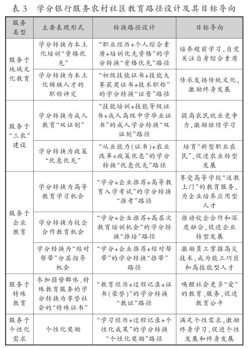
学分银行服务于农村社区教育,坚持以人为本,充分体现学分的本土化、生产性、创新性、服务性、生活化等特点。为了发挥学分的导向性、激励性等作用,可以将存入学分银行的学分,根据个人需要兑换成职业证书、深造学习“资格”、晋升机会、创业机遇等,还可以根据地方终身教育体系、学习型社会建设机构制定的激励机制,兑换相应奖励或终身学习产品[23],如,热门技能培训的入场券、特定资源的享用权及其他的社会消费等。基于前文的分析,我们认为学分银行服务于农村社区教育的现实路径主要有五种(见表3)。

 


(一)学分银行服务于地域文化教育,促进优秀地域文化的传承与发扬

 

文化是民族的血脉,是人民的精神家园。优秀地域文化集先辈们的勤劳、智慧、创造于一体,具有独一无二的价值内涵和精神力量,是“一方人”内心深处自信和自豪感所在。发挥学分的本土化特点和导向性作用,将优秀地域文化教育融入农村社区教育,通过教育升级居民文化传承意识,有助于培养文化认同,并从文化自觉走向文化自信。

 

1.搭建“职业经历+个人综合素质+培训优先资格”的学分转换“资格优先”路径

 

本土化、品牌化的传统工艺艺术、特色项目的培训,深受居民追捧,培训基地常常被学习者“挤爆”。如,2014年的缙云烧饼师傅培训,原计划开设6期共300人的培训,然而,仅开班至8月底就已超额培训了14期880人,且仍有近2600多位报名者处于“待培”状态,在培训基地门口甚至出现了大排长龙的现象。在这种情况下,学分银行成为缓解排队现象的有效途径。

 

与政府部门、教育、社区学院等联合,将学分银行引入特色技能培训,通过学分转换成地方特色工艺艺术、特色项目培训的“优先资格”。将居民的职业经历、技能、身心素质及对知识、技能、技术的先前学习和积累纳入学分,并根据学分排出培训的先后顺序,从而将学习者引向对自身综合素质和身心健康的自觉关注,及对自身拥有传统工艺艺术从师学艺的经历、实践和体验过程的关注,进而主动开展预习和超前学习。学分银行既保护了居民参与培训学习的积极性,又有助于缓解培训的“拥挤”。

 

2.搭建“初级技能证书+技能大赛获奖证书+技术职称”的学分转换“证晋”路径

 

与文化、人力社保局等政府部门联合,对特色化的“非物质文化遗产继承人”和“不再纳入到人社部门职业技能鉴定”的造纸工匠、纺织工匠等本土化的稀缺人才,设计专业技术职称晋升路径,将学分转换为相应的“技术职称”。

 

结合地方传统文化,在匠人、艺术家们参与培训学习取得的地方特色工艺、传统艺术等特色技能初级证书的基础上,开展传统工艺展示、技能大赛等活动,结合大师点评、综合测试,在比赛中成绩突出且达到相应技能要求者,可以获得高一级职业资格和专业技术职称。如,在“缙云烧饼师傅技能大赛”等竞赛中获得“中级师傅”“高级师傅”称号者,分别晋升为相应的“中级面点师”和“高级面点师”等职业资格和相应的专业技术职称。

 

通过“证晋”路径,既打开了传统老艺人、匠人的职称上升通道,又能帮助学习者取得参加“传统工艺艺术高级培训班”的培训学习机会,享受“工匠”“大师”的高水平授课指导和师傅间的互评互鉴的学习、体验活动,从而激励能工巧匠进阶高层次的学习和职称升级,促进终身发展。

 

(二)学分银行服务于“三农”建设,促进农业的转型发展

 

随着时代的发展,资源意识、环境意识、科技意识、创新意识、服务意识、社会责任感等正被逐渐纳入“三农”建设范畴,农业、农村、新型职业农民正被不断赋予新的内涵。学分银行通过发挥学分的生产性特点和导向性作用,来帮助新型职业农民就业创业,进而服务“三农”建设,促进乡村振兴,推动农业转型发展。

 

1.铺设“技能培训+技能等级证书+成人高级中学毕业证书”的成人学分转换“双证制”路径

 

与地方政府部门、教育机构等联合,开发农村劳动力素质培训的“双证制”培养模式,以提高农民的职业竞争能力。对参加教育培训的农民(新型职业农民),按培训计划修完对应课程,经考试合格者给予相应的学分,同时结合个人的先前学习和个人需要,将学分转换成相应的证书,如,职业资格证书、岗位技能培训证书、上岗证书及学历教育证书(成人高级中学毕业证书、结业证书)等。对仅初中毕业、未接受过全日制高中阶段正规学习的农民而言,证书是极富收获感和激励意义的,既提高了农民的就业竞争力,给农民创造更多的上岗就业、创业机会,又为农民的继续学习增加信心、增添了动力。

 

2.铺设“从业能力(证书)+农业改革+政策优惠”的学分转换“优惠优先”路径

 

支持培养新型职业农民,让有文化、高素质的年轻一代(大学生)留在农村,将独到的“农文旅”一体化发展理念运用于土地流转、新农村建设和农业发展,有助于促进乡村的振兴和繁荣。

 

与政府、财政等联合,将学分转换成享受政策“优惠”的资格。借鉴“美国农业部市场服务局(FarmService Agency)针对农民缺乏启动资金和应对突发事件的应急资金,并且无法从商业信贷机构获得商业贷款而提供的专项信贷”的政策举措[24],对学分累积前列,学习表现积极并具有带动或引领市民参与学习,带头开展“绿色发展”“特色发展”的“新型职业农民”给予政策、金融等的优惠支持,使他们享受创业贷款、农业专项贷款优惠,满足新型职业农民的资金需求和发展需求。

 

(三)学分银行服务于企业教育,促进企业的转型发展

 

借鉴“学分银行项目”和“学分银行计划”的经验[25],充分发挥学分的生产性、创新性等特点,发挥学分的导向性作用,通过制定学分认定、累积和转换的相应标准,将企业员工的先前经验、资历、体验学习、工艺改进、技术创新、技能比赛获奖、创造发明等,转换为学分,再根据学分生成参与深造学习、帮带学习、校企合作学习的机会。因此,通过学分,可以升级人力资源力量,促进企业转型发展。

 

1.设计“学分+企业推荐+高等教育入学考试”的学分转换“推考”路径

 

与地方成人高等院校联合,将企业教育学分转换为地方成人高等学校(电大、高职院校)的考试资格和学习机会。针对企业需求,开设相应的学历教育专业,开发适合企业发展需要、与职工岗位能力相匹配的专业和课程。由企业推荐参加高等教育入学考试,将学分转化为入学考试和学历教育资格,为企业一线职工提供专业岗位学习机会,以及理论学习与技能实训相结合的学习机会,享受高等学校“送教上门”的教育服务,解决员工的工学矛盾。通过学分转换,激励员工继续教育,为企业培养应用型人才。

 

2.设计“学分+企业推荐+高层次教育培训机会”的学分转换“推培”路径

 

“十九大”报告明确指出:“深化产教融合、校企合作”。与知名大学、知名企业合作,设计学分银行服务于“校企合作”的路径,将企业教育学分转换为进入知名大学、参加企业高层次进修学习的机会,以促进产教融合学习。或结合员工累积的企业教育学分,由企业推选优秀员工赴高等学府参加能力提升研修培训,将学分转化为进入知名高校培训学习的机会,接受知名专家的理论授课、技能指导等的学习培训,实现理论与实践的高度结合;与国内外知名企业合作,通过出国进修、模拟实践、参观考察等方式开展参观、体验学习,汲取知名企业的文化熏陶和先进理念,升级企业文化,提升员工的技能操作能力和技术创新能力,为面对世界性的新一轮产业调整和技术革新做准备,为实现工业制造“2025”模式和“两个一百年”战略目标奠定基础。

 

3.设计“学分+企业推荐+结对帮带”的学分转换“推带”路径

 

与行业、企业合作,根据员工的先前学习、个人资历及对企业知识、技能的学习掌握情况和所取得的学分情况,对员工进行“师徒帮带”式的“分层指导”。给新员工配备专业人员带教;给较为熟练阶段的员工配备员工师父,并且提供由行业师父指导学习的机会;能手阶段的员工由行业专家、企业骨干等进行“一对一”的带教、指导。通过零距离地汲取老员工的精湛技能、技术和老专家携带的工匠精神,帮助员工平稳度过新手期,快速进入技能熟练期,顺利升级技能,进而进入技能金字塔的塔尖。这种在企业内展开的、以生产为目的的教育和训练,有时会远比在大学里所进行的教育有力得多[26],可以较好地激励员工掌握高尖技术,成为能工巧匠和高品质技术技能型人才。

 

(四)学分银行服务于特殊教育,促进教育公平

 

2015年,联合国教科文组织发布的《教育2030行动框架》,以实现公平、全纳、高质量的教育,使人人获得终身学习机会为目标,提出了全球教育发展的七大目标。其中包含:到2030年,确保残疾人、原住民和弱势儿童等群体平等获取各级教育和职业培训机会;确保所有青年和大部分成年人、男性和女性,获得读写和计算能力;确保所有学习者获得促进可持续发展所需的知识和技能[27]。充分发挥学分的导向性、服务性作用,让社区教育成为实现这一目标的重要途径,进而构建“教育经历+过程记录+证书(荣誉)”的学分转换“教证”路径。

 

与教育部门、行政部门和社会机构携手,将参与特殊教育的学分转换为社会瞩目的“荣誉证书”。如,面向弱势群体开展的特殊教育服务学分,包含为边缘地区农民开展的“拾遗补缺”教育学分,为贫困地区、失学儿童伸出援助之手,给予经济援助、学习资源援助等“慈善捐赠”服务学分,企业家的“慈善服务”学分等,转换为相应的“特殊教育贡献证书”“慈善捐赠证书”等;社会志愿者及在特殊时期施以特殊服务的见义勇为者,在特殊岗位做出特殊贡献者,他们因“特殊服务”“特殊贡献”所获得的学分,转换为相应的证书或荣誉,如,“见义勇为者证书”“特殊贡献证书”“突出贡献证书”等。

 

(五)学分银行服务于学习者个性化需求,促进人的个性化发展

 

社区教育群体的全员化、复杂化,决定了学习者学习基础、学习动机、学习偏好等的差异性和学习需求的个性化。借鉴日本“学校、家庭与区域”相联合的“三位一体”育人模式[28],结合地域文化、特色经济、政策等基本情况,在学校、家庭与社区之间建立相互支持、相互配合的友好合作教育伙伴关系,充分发挥学分的激励性作用。因材施教,设计学分银行“奖励超市”和个性化“奖励产品”,建立高度匹配学习者需求的学分转换“个性化奖励”策略,将学分转换为个性化的学习需求,最大程度地满足学习者的学习心愿。为此,可以探索“学习经历+过程记录+个性化成果”的学分转换“个性化奖励”路径。

 

“运用合理的物质奖励和以归属感为核心特征的精神奖励,在一定程度上,有助于激发人们的成功感和实践、创造的欲望[29]”。从教育的角度来看,奖励不仅关注受教育者行为的结果,更加关注他们行为背后的动机和整个执行过程。

 

个性化奖励更关注学习与期望、需要的关系,构成了教育活动重要的奖励方式,其目的是激发学习兴趣,树立学习自信,促进有效学习的发生。学分银行的学分转换为个性化奖励,对学习者起到外在的定向、引导和支持性作用,有利于学习兴趣、自信、自我效能感的培育,从而形成终身受益的健康人格特质。

 

对中小学生而言,名人名家成为多数学生心目中的偶像和向往,在参与“非遗项目进校园活动”中,表现突出的中小学生,可以将学分转换为获得与“非遗传承人”“民间老艺人”面对面学习交流的机会,以及传统工艺、技术参观、体验学习的机会。当今社会,大多数年轻人都有追星梦,看一场电影,赏一段浪漫的爱情故事,已成为年轻人生活中不可或缺的一部分,“一张电影票”可以成为年轻人最有情调的奖励。因此,可以将年轻人参与的志愿者服务、献爱心活动等的学分,转换为电影票、大型演唱会入场券等,给予个性化奖励。而银龄之星、绿谷学习之星等,对老年朋友来说,或许是一种最好的精神激励。景点门票,超市购物优惠卡、购书卡、大型文艺演出、大型比赛活动等的优惠券,也符合大多数市民的“口味”。因此,可以将市民参与文化娱乐活动、地方民俗文化宣传活动、文娱比赛等获得的学分,转换为优惠券、购物卡等。

 

五、结语

 

学分银行的构建是一项庞大的、复杂的系统工程,涉及多方面、多维度的因素。从学分银行的内涵和功能目标来看,学分银行在终身教育体系构建中,承担着“立交桥”的作用;从组织机构来看,学分银行建设离不开政府部门、教育机构、社会组织等的参与和支持;从制度和机制建设来看,不仅需要政府政策和终身学习制度的建立、完善和推动,而且需要相应的机制保障和支撑;从教育形式看,学校的正规教育、非正规教育及各种途径的非正式学习,只要有利于终身学习、个性发展的,其教育及其成果都将被纳入、涵盖。

 

学分银行建设是一个值得深入研究的课题,其在政府职能、法规建设、政策保障、体制机制建设、联盟合作、服务体系建设等方面的改革[30]和一体化建设问题,大量的无序的教育培训成果的统一价值衡量“尺度”问题[31]等宏观、中观、微观方面问题亟待解决。可见,构建完善的学分银行体系还有漫长的路要走,“分步走”或“不同取向的路径”,可能是构建学分银行通常采用的方式[32]。

 

农村社区教育只有“边研究边试点,待运作成熟后再逐步推广[33]”,率先在自身的“试验田”内尝试并“积极探索各种职业培训证书转化为学习课程的论证标准,探索民众文化休闲教育学习成果积累机制[34]”,探索学分兑换成奖励或终身学习产品等激励机制,才能聚合民众对社区教育的信心,并创造学习的机会。同时,要联合政府部门打好“组合拳”,努力构建覆盖全县域的社区教育学分银行服务体系,既使各种学习成果得到沟通互认,破解人民日益増长的社区教育需求和社区教育发展的不平衡、不充分之间的矛盾;又使学分银行扎根于社区教育,并以因地制宜的方式走向社会,“走进”学习者的学习历程,成为学习者终身学习的符号。

 


基金项目:本文系2017年浙江省教育厅一般科研项目“具身学习视野下的地域文化建设——以缙云烧饼为例”(项目编号:Y201737683);浙江省现代远程教育学会2016年度重点研究课题“学分银行激励社区教育策略研究——以缙云县社区教育为个案”(项目编号:DES-16Z18)阶段性成果之一。

作者简介:方素文,硕士,浙江广播电视大学缙云分校副教授,主要研究方向:管理学、终身教育等。

 

转载自:《远程教育杂志》2018年第6期

排版、插图来自公众号:MOOC(微信号:openonline)


新维空间站相关业务联系:

刘老师 13901311878

邓老师 17801126118


微信公众号又双叒叕改版啦

快把“MOOC”设为星标

不错过每日好文

喜欢我们就多一次点赞多一次分享吧~


有缘的人终会相聚,慕客君想了想,要是不分享出来,怕我们会擦肩而过~

《预约、体验——新维空间站》

《【会员招募】“新维空间站”1年100场活动等你来加入》

有缘的人总会相聚——MOOC公号招募长期合作者



产权及免责声明 本文系“MOOC”公号转载、编辑的文章,编辑后增加的插图均来自于互联网,对文中观点保持中立,对所包含内容的准确性、可靠性或者完整性不提供任何明示或暗示的保证,不对文章观点负责,仅作分享之用,文章版权及插图属于原作者。如果分享内容侵犯您的版权或者非授权发布,请及时与我们联系,我们会及时内审核处理。


了解在线教育,
把握MOOC国际发展前沿,请关注:
微信公号:openonline
公号昵称:MOOC

   

登录查看更多
0

相关内容

制度是包括为社会生活提供稳定性和意义的强制性、规范性和文化认同性要素所构成的社会活动和资源。
人机对抗智能技术
专知会员服务
214+阅读 · 2020年5月3日
大数据安全技术研究进展
专知会员服务
96+阅读 · 2020年5月2日
【斯坦福新课】CS234:强化学习,附课程PPT下载
专知会员服务
124+阅读 · 2020年1月15日
2019中国硬科技发展白皮书 193页
专知会员服务
86+阅读 · 2019年12月13日
人工智能在教育领域的应用探析
MOOC
14+阅读 · 2019年3月16日
终身教育百年:从终身教育到终身学习
MOOC
21+阅读 · 2019年3月5日
思维发展型课堂的概念、要素与设计
MOOC
4+阅读 · 2018年12月18日
Talking-Heads Attention
Arxiv
15+阅读 · 2020年3月5日
OD-GCN: Object Detection by Knowledge Graph with GCN
Arxiv
4+阅读 · 2019年9月30日
Arxiv
20+阅读 · 2019年9月7日
Self-Attention Graph Pooling
Arxiv
5+阅读 · 2019年4月17日
Arxiv
24+阅读 · 2017年3月9日
Arxiv
5+阅读 · 2016年10月24日
VIP会员
相关VIP内容
相关论文
Talking-Heads Attention
Arxiv
15+阅读 · 2020年3月5日
OD-GCN: Object Detection by Knowledge Graph with GCN
Arxiv
4+阅读 · 2019年9月30日
Arxiv
20+阅读 · 2019年9月7日
Self-Attention Graph Pooling
Arxiv
5+阅读 · 2019年4月17日
Arxiv
24+阅读 · 2017年3月9日
Arxiv
5+阅读 · 2016年10月24日
Top
微信扫码咨询专知VIP会员