成为VIP会员查看完整内容
VIP会员码认证
首页
主题
发现
会员
服务
注册
·
登录
0
二哈登上《科学》封面:雪橇犬的前世今生,9500年前已与人类为伴
2020 年 6 月 28 日
学术头条
狗,是人类最好的朋友。无论是作为家庭成员,亦或是工作伙伴,狗在全世界人类生活中都扮演着重要的角色。许多考古迹象也表明,早在人类刀耕火种的古老年代里,狗就已经被驯化。然而,
狗从哪里来,不同种类狗的起源仍然是一个未解的谜题。
哈士奇,是西伯利亚雪橇犬的别称,在我们现代人的印象里,是一种酷爱拆家、蠢萌傻楞的狗狗,因此也常常被人戏称为“二哈”,但值得一提的是,
哈士奇以其卓著的耐力和坚韧不拔的精神成为了世界上最杰出的三大雪橇犬之一
,与爱斯基摩犬、格陵兰犬齐名。
雪橇犬不仅为在极地生活的人类提供了极大的交通便利,还在人类探索极地的活动中发挥了重要作用。那么,哈士奇等雪橇犬的血统又起源于何方?
近日,丹麦哥本哈根大学健康与医学学院的研究人员在国际顶尖学术期刊
Science
杂志上发表了题为:Arctic-adapted dogs emerged at the Pleistocene-Holocene transition 的研究论文,
该论文还被选为当期封面论文。
这项研究表明雪橇犬的起源要比我们想象中要久远,适应北极环境的时间也比我们之前认为的要早得多。此外,研究人员还发现,
现代雪橇犬的祖先已经和人类一起工作生活了9500多年。
尽管经过了几十年的研究,但对于狗是在何时何地被首次驯养并成为人类最亲密的伙伴之一,人们仍未达成共识。在西伯利亚地区,旧石器时代晚期的早期人类遗迹显示雪橇犬在当时已然存在,这也促使科学界去探索雪橇犬的起源和发展。
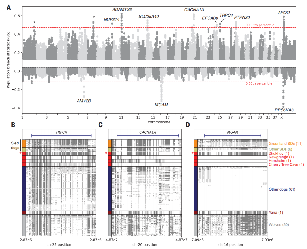
在此项研究中,研究人员从西伯利亚的佐霍夫岛(Zhokhov Island)上发掘到的一只9500年前的狗身上提取DNA,并生成基因组(“Zhokhov”, 9.6x coverage)。值得注意的是,这只来自9500年前Zhokhov犬被认为是最早的家养犬之一。
研究人员进一步对33000年前的西伯利亚狼和10只现代格陵兰雪橇犬进行了基因组测序。紧接着,研究小组将这些基因组与来自世界各地的狗和狼的基因组进行比较后发现,现代雪橇犬——如哈士奇、阿拉斯加和格陵兰犬的大部分基因组与Zhokhov犬重叠。
这意味着现代雪橇犬和Zhokhov犬在9500年前的西伯利亚有着共同的起源,并且在很早之前就已经分化成各种雪橇犬。更有趣的是,
在这之前,我们一直认为雪橇犬只有2-3千年的历史,这一发现颠覆了之前对于雪橇犬历时的认知。
研究人员还发现:与Zhokhov犬相比,现代雪橇犬与其他种类的犬有更多的基因重叠,但具体的分化事件仍有待进一步研究。然而,在现代雪橇犬中,格陵兰犬脱颖而出——其基因组与其他种类的狗重叠最少,这意味着格陵兰犬可能是世界上最古老的雪橇犬。
文章的主要作者Mikkel Sinding博士说道:“我们可以看到,现代雪橇犬的大部分基因组与Zhokhov犬的基因是相同的。因此,它们与这只古老的狗的关系比与其他狗和狼的关系更密切,这表明现代雪撬犬的起源要比我们想象的更早。”
除此之外,此项研究还发现了雪橇犬与其他狗之间的差异,即雪橇犬不像其他狗那样,对富含糖和淀粉的食物有相同的适应性基因,反而对高脂肪饮食(北极地区饮食更偏向高脂肪)更为适应,其机制与北极熊和爱斯基摩人十分相似。
总而言之,哥本哈根大学的研究人员将9500年前的Zhokhov犬与现代雪橇犬的基因组进行比较发现:雪橇犬起源时间远比我们之前认为的更早,并且经过长期的演化,雪橇犬已经极为适应极地环境。
论文链接:
https://science.sciencemag.org/content/368/6498/1495
点击
阅读原文
,查看更多精彩!
喜欢本篇内容,请点
在看
登录查看更多
点赞并收藏
0
暂时没有读者
0
权益说明
本文档仅做收录索引使用,若发现您的权益受到侵害,请立即联系客服(微信: zhuanzhi02,邮箱:bd@zhuanzhi.ai),我们会尽快为您处理
相关内容
哥本哈根大学
关注
0
哥本哈根大学(丹麦语:Københavns Universitet),位于丹麦王国的首都哥本哈根,是丹麦历史最悠久的大学,也是规模第二大的大学之一。在读学生总数约4万人,超过半数为女性。此外,还有逾一万教职员工。哥本哈根大学的校园散落在市区里和城市周边,最古老的部分则位于哥本哈根古城区。哥本哈根大学是斯堪的纳维亚地区第二古老的大学,它和位于日德兰半岛的奥胡斯大学同为丹麦享有国际声誉的教育与科研机构。哥本哈根大学孕育了世界著名童话大师安徒生,存在主义哲学先驱克尔凯郭尔;她培养了第一个发现超新星的人和第一个测定光速的天文学家;这里有电磁理论的先驱,也有量子理论的创始人;她科学地阐述了人脑的结构和肌肉的肌理,寻找到了地球和生命最久远的证据。
【ICMR2020】持续健康状态接口事件检索
专知会员服务
18+阅读 · 2020年4月18日
【ICML2020投稿论文-CMU-DeepMind-Google】用于评估跨语言泛化的大规模多语言多任务基准
专知会员服务
14+阅读 · 2020年3月27日
【牛津DeepMind】从Word2Vec到BERT:上下文嵌入(Contextual Embeddings)综述论文
专知会员服务
85+阅读 · 2020年3月18日
【帝国理工学院】医疗影像中「因果性」至关重要,Glocker这52页ppt讲述医疗机器学习因果性
专知会员服务
51+阅读 · 2020年3月15日
【哈佛大学】美国对新冠肺炎COVID-19住院和ICU床位的需求:来自中国城市的教训
专知会员服务
29+阅读 · 2020年3月11日
新型冠状病毒肺炎流行病学特征的最新认识
专知会员服务
29+阅读 · 2020年3月6日
AAAI2020最新「可解释人工智能XAI」230页PPT从基础理论到工业应用、实际挑战和经验教训
专知会员服务
256+阅读 · 2020年2月8日
【Nature机器智能子刊新论文】学习作为概念系统的无监督对齐
专知会员服务
11+阅读 · 2020年1月18日
纽约大学AI Now研究所发布《AI Now 2019 年度人工智能报告》, 100页pdf
专知会员服务
36+阅读 · 2019年12月18日
【Nature Medicine】人工智能与医学结合的最新综述,附13页PDF
专知会员服务
107+阅读 · 2019年1月7日
推荐算法的“前世今生”
新榜
6+阅读 · 2019年8月23日
Nature子刊:最先进的人工神经网络离人类水平还有多远?
新智元
9+阅读 · 2019年8月23日
Nature 一周论文导读 | 2019 年 6 月 6 日
科研圈
7+阅读 · 2019年6月16日
Nature 一周论文导读 | 2019 年 5 月 30 日
科研圈
15+阅读 · 2019年6月9日
100年前没人信他,但他仅1项研究便远程摧毁万架飞机……
人工智能学家
3+阅读 · 2018年12月3日
【控制科学与工程学科史】控制论:或关于在动物和机器中控制和通信的科学
中国自动化学会
7+阅读 · 2018年9月28日
排查中国千人计划学者,美对华科技限制再次升级
算法与数学之美
6+阅读 · 2018年9月19日
人间充质干细胞来源的外泌体通过逆转胰岛素抵抗和缓解β细胞损伤从而减轻II型糖尿病
外泌体之家
8+阅读 · 2018年7月30日
登上《Cell》封面的AI医疗影像诊断系统:机器之心专访UCSD张康教授
机器之心
7+阅读 · 2018年4月1日
【人工智能】人工智能在深度学习领域的前世今生
产业智能官
5+阅读 · 2017年11月24日
MaskFlownet: Asymmetric Feature Matching with Learnable Occlusion Mask
Arxiv
6+阅读 · 2020年3月24日
Eliciting Knowledge from Experts:Automatic Transcript Parsing for Cognitive Task Analysis
Arxiv
3+阅读 · 2019年6月26日
Revisiting Graph Neural Networks: All We Have is Low-Pass Filters
Arxiv
7+阅读 · 2019年5月23日
Convolutional Self-Attention Network
Arxiv
6+阅读 · 2019年4月8日
UPSNet: A Unified Panoptic Segmentation Network
Arxiv
4+阅读 · 2019年1月12日
Music Transformer
Arxiv
5+阅读 · 2018年12月12日
Attributed Network Embedding for Incomplete Structure Information
Arxiv
3+阅读 · 2018年11月28日
PPF-FoldNet: Unsupervised Learning of Rotation Invariant 3D Local Descriptors
Arxiv
9+阅读 · 2018年8月30日
Zero-Shot Detection
Arxiv
7+阅读 · 2018年3月19日
Analyzing Uncertainty in Neural Machine Translation
Arxiv
6+阅读 · 2018年2月28日
VIP会员
自助开通(推荐)
客服开通
详情
相关主题
哥本哈根大学
论文
极大
健康
大学
覆盖
相关VIP内容
【ICMR2020】持续健康状态接口事件检索
专知会员服务
18+阅读 · 2020年4月18日
【ICML2020投稿论文-CMU-DeepMind-Google】用于评估跨语言泛化的大规模多语言多任务基准
专知会员服务
14+阅读 · 2020年3月27日
【牛津DeepMind】从Word2Vec到BERT:上下文嵌入(Contextual Embeddings)综述论文
专知会员服务
85+阅读 · 2020年3月18日
【帝国理工学院】医疗影像中「因果性」至关重要,Glocker这52页ppt讲述医疗机器学习因果性
专知会员服务
51+阅读 · 2020年3月15日
【哈佛大学】美国对新冠肺炎COVID-19住院和ICU床位的需求:来自中国城市的教训
专知会员服务
29+阅读 · 2020年3月11日
新型冠状病毒肺炎流行病学特征的最新认识
专知会员服务
29+阅读 · 2020年3月6日
AAAI2020最新「可解释人工智能XAI」230页PPT从基础理论到工业应用、实际挑战和经验教训
专知会员服务
256+阅读 · 2020年2月8日
【Nature机器智能子刊新论文】学习作为概念系统的无监督对齐
专知会员服务
11+阅读 · 2020年1月18日
纽约大学AI Now研究所发布《AI Now 2019 年度人工智能报告》, 100页pdf
专知会员服务
36+阅读 · 2019年12月18日
【Nature Medicine】人工智能与医学结合的最新综述,附13页PDF
专知会员服务
107+阅读 · 2019年1月7日
热门VIP内容
开通专知VIP会员 享更多权益服务
《运用大语言模型支持空天防御系统工程项目》2025最新208页
《美空军转型:打造分布式空战力量以应对大国竞争》2025最新报告
消耗性无人机:认识战争演变中的技术特性与本质特征
《人体状态多模态推断·美陆军报告:风险环境下的认知追踪研究》2025最新100页
相关资讯
推荐算法的“前世今生”
新榜
6+阅读 · 2019年8月23日
Nature子刊:最先进的人工神经网络离人类水平还有多远?
新智元
9+阅读 · 2019年8月23日
Nature 一周论文导读 | 2019 年 6 月 6 日
科研圈
7+阅读 · 2019年6月16日
Nature 一周论文导读 | 2019 年 5 月 30 日
科研圈
15+阅读 · 2019年6月9日
100年前没人信他,但他仅1项研究便远程摧毁万架飞机……
人工智能学家
3+阅读 · 2018年12月3日
【控制科学与工程学科史】控制论:或关于在动物和机器中控制和通信的科学
中国自动化学会
7+阅读 · 2018年9月28日
排查中国千人计划学者,美对华科技限制再次升级
算法与数学之美
6+阅读 · 2018年9月19日
人间充质干细胞来源的外泌体通过逆转胰岛素抵抗和缓解β细胞损伤从而减轻II型糖尿病
外泌体之家
8+阅读 · 2018年7月30日
登上《Cell》封面的AI医疗影像诊断系统:机器之心专访UCSD张康教授
机器之心
7+阅读 · 2018年4月1日
【人工智能】人工智能在深度学习领域的前世今生
产业智能官
5+阅读 · 2017年11月24日
相关论文
MaskFlownet: Asymmetric Feature Matching with Learnable Occlusion Mask
Arxiv
6+阅读 · 2020年3月24日
Eliciting Knowledge from Experts:Automatic Transcript Parsing for Cognitive Task Analysis
Arxiv
3+阅读 · 2019年6月26日
Revisiting Graph Neural Networks: All We Have is Low-Pass Filters
Arxiv
7+阅读 · 2019年5月23日
Convolutional Self-Attention Network
Arxiv
6+阅读 · 2019年4月8日
UPSNet: A Unified Panoptic Segmentation Network
Arxiv
4+阅读 · 2019年1月12日
Music Transformer
Arxiv
5+阅读 · 2018年12月12日
Attributed Network Embedding for Incomplete Structure Information
Arxiv
3+阅读 · 2018年11月28日
PPF-FoldNet: Unsupervised Learning of Rotation Invariant 3D Local Descriptors
Arxiv
9+阅读 · 2018年8月30日
Zero-Shot Detection
Arxiv
7+阅读 · 2018年3月19日
Analyzing Uncertainty in Neural Machine Translation
Arxiv
6+阅读 · 2018年2月28日
大家都在搜
PINN
蓝牙安全攻防
2025最新文献
人类控制
扩散模型
WOS
国防科技创新
突防
朱克爱德华兹家族
滴滴司机调度系统实践
Top
提示
微信扫码
咨询专知VIP会员与技术项目合作
(加微信请备注: "专知")
微信扫码咨询专知VIP会员
Top