四万字全面详解 | 深度学习中的注意力机制(二)

2020 年 11 月 13 日 AINLP

NewBeeNLP原创出品  

公众号专栏作者@蘑菇先生 

知乎 | 蘑菇先生学习记


 前情提要四万字全面详解 | 深度学习中的注意力机制

目前深度学习中热点之一就是注意力机制(Attention Mechanisms)。Attention源于人类视觉系统,当人类观察外界事物的时候,一般不会把事物当成一个整体去看,往往倾向于根据需要选择性的去获取被观察事物的某些重要部分,比如我们看到一个人时,往往先Attend到这个人的脸,然后再把不同区域的信息组合起来,形成一个对被观察事物的整体印象。

「同理,Attention Mechanisms可以帮助模型对输入的每个部分赋予不同的权重,抽取出更加关键及重要的信息,使模型做出更加准确的判断,同时不会对模型的计算和存储带来更大的开销,这也是Attention Mechanism应用如此广泛的原因」

在上一篇文章中,我们分享了seq2seq以及普通attention网络,今天来看看Attention机制的各种变体。

Attention Variants

本部分介绍Attention机制的各种变体。包括但不限于:

  • 「基于强化学习的注意力机制」:选择性的Attend输入的某个部分
  • 「全局&局部注意力机制」:其中,局部注意力机制可以选择性的Attend输入的某些部分
  • 「多维度注意力机制」:捕获不同特征空间中的Attention特征。
  • 「多源注意力机制」:Attend到多种源语言语句
  • 「层次化注意力机制」:word->sentence->document
  • 「注意力之上嵌一个注意力」:和层次化Attention有点像。
  • 「多跳注意力机制」:和前面两种有点像,但是做法不太一样。且借助残差连接等机制,可以使用更深的网络构造多跳Attention。使得模型在得到下一个注意力时,能够考虑到之前的已经注意过的词。
  • 「使用拷贝机制的注意力机制」:在生成式Attention基础上,添加具备拷贝输入源语句某部分子序列的能力。
  • 「基于记忆的注意力机制」:把Attention抽象成Query,Key,Value三者之间的交互;引入先验构造记忆库。
  • 「自注意力机制」:自己和自己做attention,使得每个位置的词都有全局的语义信息,有利于建立长依赖关系。

Reinforcement-learning based Attention

  • NIPS2014: Recurrent Models of Visual Attention [1]
  • ICLR2015: Multiple Object Recognition with Visual Attention [2]

NIPS2014论文应该是最早的Attention雏形,虽然和我们通常所说的、广泛应用于Seq2Seq的Attention机制不太一样,但是还是值得提一下。这是Google DeepMind2014年提出的一篇计算机视觉领域的文章,适用于处理图像序列或帧序列来进行场景感知或处理(例如Video Caption)。

其动机在于随着分辨率提高,计算量不断增长,神经网络难以在实时应用场景中,快速处理这么大的计算量。借鉴人类视觉系统的特点,即,为了理解某个场景,并不是一下子处理整个场景,而是Focus到某些关键的位置上,然后联合起来构建出整个场景信息。故本篇论文利用RNN处理图像序列,并使用「强化学习」来训练模型,使得模型能够学习attention决策。即,针对实时的场景,基于过去的信息和任务的需要选择下一个要focus的感知区域。这个和人类的感知方式比较相似,也是我们最早理解的Attention机制。

但是,上文所述的广泛应用于Seq2Seq中的Attention不大一样。人类的注意力机制实际上是可以节省计算资源的,注意只需要集中到某些区域,可以忽略大部分区域。Recurrent Models of Visual Attention中的做法和这个是一样的。

然而,下文即将要介绍的应用于Seq2Seq模型模型的Attention就不是这样的了。实际上,下文所述Attention模型,需要把每一个部分都观察的仔仔细细(每部分权重都要算一下),才能进一步决策到底需要focus到哪些部分,这和人类的视觉系统不相符,更像是memory,而不是attention(实际上attention可以理解为一种「短期记忆」,即根据短期记忆在输入特征上分配attention;memory也是另外一种非常重要的机制),然而,这并不妨碍注意力机制的有效性。

Global & Local Attention

  • EMNLP2015: Effective Approaches to Attention-based Neural Machine Translation [3]

以往的文章,主要将attention应用于不同场景中,而这篇文章提出了新的attention架构,引入了Global Attention和Local Attention的概念。

Global Attention和上文的Soft Attention几乎一样,即计算上下文向量时,和所有的encoder隐状态向量求alignment;而Local Attention是Soft Attention和Hard Attention的权衡,既拥有Soft Attention可微分,容易使用反向传播来优化的优点,又拥有Hard Attention复杂度低的优点,除此之外,还不需要强化学习方法进行训练。

首先定义,

  • Encoder得到的源语句单词 的隐状态为:
  • Decoder中目标语句单词 的隐状态为:
  • 对每一个目标单词 ,使用Attention机制计算的上下文向量为
  • Attention机制中的对齐模型为 (前面文章中都是使用 , 即 「前一个时间步」的Decoder隐状态和Encoder隐状态来计算对齐权重)。

首先是Global Attention,如下图所示:

Global Attention中上下文向量 的计算路径为:

  • 对齐模型计算:

    是源语句单词的位置。

    具体可以采用:

  • 上下文向量计算:

    注意图中,框起来的部分作者称为Attention Layer。

接着是Local Attention,如下图所示:

Local Attention的引入是为了解决Global Attention中Attend到源语句中所有的词,一方面复杂度高,另一方面很难翻译长序列语句。Local Attention首先根据目标词的隐状态 计算源语句中的「对齐位置」(中心) ,然后使用以该位置为中心的窗口 内的源语句单词 ,来计算Attention的权重,计算时使用以 为中心的高斯核函数进行衰减。具体如下:

  • 「对齐位置模型」 是源语句长度。只与t时刻Decoder状态 有关。
  • 对齐权重模型: , 也就是在global Attention对齐模型基础上加了高斯函数指数衰减。

计算上下文向量时,同上文,即对窗口内的encoder隐向量进行加权,即

计算得到上下文向量后,本文直接将 concat在一起,并计算经过attention后的隐状态

再将上述attention后的隐状态输入到一个softmax全连接层,得到预测目标值:

按照上述方式来看,每个目标输出单词的预测值,没有利用已经预测的输出单词(embedding)作为输入,也没有利用目标词位置前一时刻的decoder隐状态 ;只利用了当前时刻Decoder隐状态 (上下文向量计算中的权重也主要依据这个计算的)。也就是说,每个目标词位置的attention决策是独立的(只和 本身相关)。

然而在机器翻译当中,通常要维护一个覆盖集,即源语句中哪些单词被翻译过了;同理,在神经机器翻译中,我们在翻译一个目标词时,同样需要关注哪些源语句单词已经被翻译了。因此,作者提出了一个Input-feeding approach,把Decoder端前一时刻attention「后」的隐状态和前一时刻预测的输出单词的embedding连接起来,作为下一时刻的输入。(这个和传统Attention的几乎没差别)

本文的贡献主要是Local Attention以及提出的各种各样的Alignment函数,其余都和前面的工作大同小异。现总结下Alignment函数如下图所示:

Multi-dimensional Attention

  • AAAI2018:DiSAN: Directional Self-Attention Network for RNN/CNN-Free Language Understanding [4]

在Baisc Attention中,对于每个查询,每个key对应的value都有一个权重值,即每个查询会对应一个1-D的Attention weight向量。而Multi-dimensional Attention会产生更高维度的Attention矩阵,旨在捕获不同特征空间中的Attention特征。

实际上主要区别在于,之前每个value向量对应一个权重Alignment Score,加权的时候实际上是利用了广播机制,value每个元素feature都乘上该权重;现在修改为在feature-level,每个元素特征都乘上不同的权重系数,因此Alignment Score是和Value同维度数的向量,即右图中的 。做法很简单,使用MLP对齐的时候,MLP输出层神经元数量等于Value维度数即可,例如这篇文章中使用

其他方式如下:( )

Multi-Source Attention

  • NAACL-HLT2016:Multi-Source Neural Translation [5]

这是2016发表在NAACL-HLT的一篇文章。文章使用英语,德语,法语三种语言建立了一种多源(三语言)机器翻译模型。Intuition在于,如果一篇文章被翻译成了另一种语言,那么就更加倾向于被翻译成其他语言。这样的观点对机器翻译任务有一定的启发,将原本的单一源语言替换为多种源语言,应该可以取得更好的效果。

如英语中的“bank”一词原本可以翻译为河岸或是银行,如果源语言中有德语词汇“Flussufer”(河岸)作为帮助,则自然可以精确得到法语中“Berge”(河岸)这样的翻译结果。基于这样的思想,作者在原有的seq2seq+attention模型的基础上做了修改,引入更多源语句,建立一种多源的翻译模型。模型结构如下:

左侧是两种不同语言的源语句,每种语言的源语句都有一个自己的encoder,且结构一样。问题的关键在于如何将两种语言encoder的东西combine在一起,并和decoder的表示进行对齐求attention。

由于作者采用了LSTM,因此同时考虑了hidden state和cell state的combination。核心工作就是图中黑色部分的combiners。combiners的输入是两个源语句最后时刻encoder得到的hidden state 和cell state ,输出是单个hidden state 和单个cell state 。(以往的工作似乎没有把encoder的cell state给decoder,从图中还可以看出,两个encoder中,每一层得到的两个源语句的hidden state和cell state都需要经过combiners)

  • 最基本的combiner:对于hideen state,就是把两个encoder的隐状态concat起来,再做一个线性变换+tanh激活: 。对于cell state,直接相加:

  • LSTM variant combiner:

    唯一要提的就是, 作为输入,每个encoder得到的cell state各自对应一个自己的遗忘门。

到目前为止,都不涉及到attention。上文得到的 只是作为decoder的初始输入(前一时刻的输入,以前的Seq2Seq模型,似乎cell state没有传给decoder)。

至于attention,作者做了很小的改动。采用的是EMNLP2015: Effective Approaches to Attention-based Neural Machine Translation[6]中的Local Attention。

在这个基础上,让decoder的隐状态同时和两个encoder得到的隐状态进行对齐,并各自计算得到一个上下文向量, ,注意这个c是上下文向量,跟上文所述cell state无关。最后计算Decoder的Attentional Hidden State时,使用 。也就是之前只使用1个上下文向量,这里面使用两个上下文向量。

下面是实验的一个case:

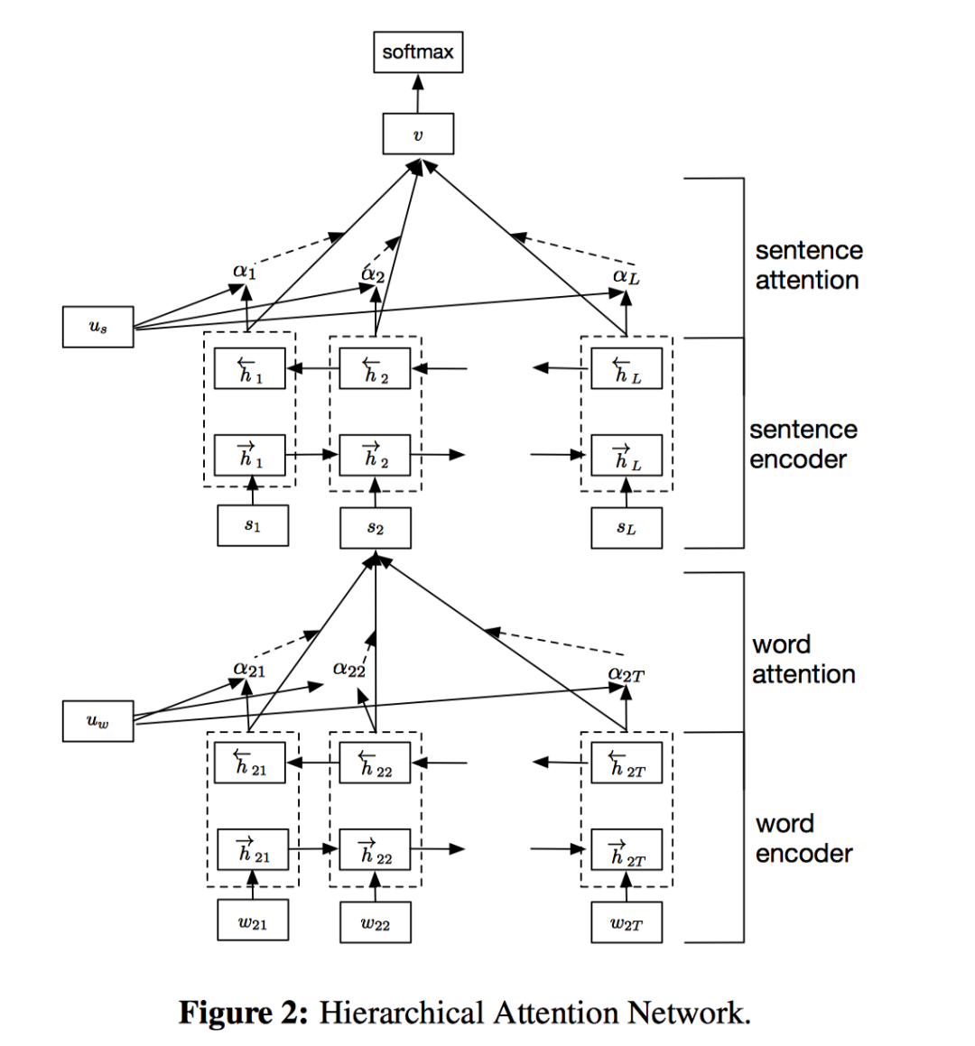
Hierarchical Attention

  • NAACL-HLT2016:Hierarchical Attention Networks for Document Classification [7]

文本分类是一项基础的NLP任务,在主题分类,情感分析,垃圾邮件检测等应用上有广泛地应用。其目标是给「每篇」文本分配一个类别标签。本文中模型的直觉是,不同的词和句子对文本信息的表达有不同的影响,词和句子的重要性是严重依赖于上下文的,即使是相同的词和句子,在不同的上下文中重要性也不一样。就像人在阅读一篇文本时,对文本不同的内容是有着不同的注意度的。而本文在attention机制的基础上,联想到文本是一个层次化的结构,提出用词向量来表示句子向量,再由句子向量表示文档向量,并且在词层次和句子层次分别引入attention操作的模型。

模型结构如上图所示,

  • 词先经过Bidirectional RNN(GRU)提取到word annotation,然后经过1个MLP得到word annotation对应的隐表示(这一步在Basic Attention中没有),
  • 然后使用该隐表示和全局的 「word-level上下文隐向量」 进行对齐,计算相似性,得到softmax后的attention权重,
  • 最后对句子内的词的word annotation根据attention权重加权,得到每个句子的向量表示。
  • 接着,将得到的句子表示同样经过Bidirectional RNN(GRU)提取sentence annotation,再经过MLP得到对应的隐表示,接着将其和全局的 「sentence-level上下文隐向量」 进行对齐计算,得到句子的attention权重,最后加权sentence annotation得到文档级别的向量表示。得到文档表示后再接一个softmax全连接层用于分类。

这里最有趣的一点是,全局的「word-level上下文隐向量」 和全局的的「sentence-level上下文隐向量」 ,是随机初始化的,且也是通过模型进行学习的。这二者就像专家一样,是高级咨询顾问。为了得到句子的向量表示,我们询问 哪些词含有比较重要的信息?为了得到文档的向量表示,我们询问 哪些句子含有比较重要的信息?

Attention over Attention

  • ACL2017:Attention-over-Attention Neural Networks for Reading Comprehension [8]

比较巧妙,但很容易理解,直接上图:

两个输入,一个Document和一个Query,分别用一个双向的RNN进行特征抽取,得到各自的隐状态 。(Embedding Layer+Bi-GRU Layer)。接着要计算document和query之间「每个词」的相似性得分,

然后基于query和doc的隐状态进行dot product,得到doc和query的attention关联矩阵 (Document所有词和Query所有词和之间的关联矩阵,行是Document,列是Query)。然后按列(column)方向进行softmax操作,得到query-to-document的attention值 ,表示t时刻的query 「word」的document-level attention。按照行(row)方向进行softmax操作,得到document-to-query的attention值 ,表示t时刻的document 「word」的query-level attention,再对 按照列方向进行累加求平均得到averaged query-level attention值 ,(可以证明,按列对 平均后仍然是概率分布),这个求平均的操作可以理解为求query-level每个词和document所有词的平均关联性。

最后再基于上一步attention操作得到 ,再进行attention操作,即attention over attention得到最终的attended attention ,即Document每个词都有一个attended attention score。

预测的时候,预测词典中每个词的概率,将词w在document中出现的位置上对应的attention值进行求和。例如图中Mary出现在Document首尾,故把这两个attention score相加,作为预测的概率。

文章的亮点在于,引入document和query所有词pair-wise的关联矩阵,分别计算query每个词document-level attention(传统的方法都只利用了这个attention),和document每个词的query-level attention,对后者按列取平均得到的averaged query-level attention。进一步,二者点乘得到attended document-level attention,也即attention-over-attention。

这个和上文层次化Attention有点像。

ok,今天就到这儿啦,敬请期待下一篇~我是蘑菇先生,欢迎大家到我的公众号『蘑菇先生学习记』一起交流!

本文参考资料

[1]

NIPS2014: Recurrent Models of Visual Attention: https://papers.nips.cc/paper/5542-recurrent-models-of-visual-attention.pdf

[2]

ICLR2015: Multiple Object Recognition with Visual Attention : https://arxiv.org/abs/1412.7755

[3]

EMNLP2015: Effective Approaches to Attention-based Neural Machine Translation: http://aclweb.org/anthology/D15-1166

[4]

AAAI2018:DiSAN: Directional Self-Attention Network for RNN/CNN-Free Language Understanding: https://arxiv.org/pdf/1709.04696.pdf

[5]

NAACL-HLT2016:Multi-Source Neural Translation: http://www.aclweb.org/anthology/N16-1004

[6]

EMNLP2015: Effective Approaches to Attention-based Neural Machine Translation: http://aclweb.org/anthology/D15-1166

[7]

NAACL-HLT2016:Hierarchical Attention Networks for Document Classification: http://www.aclweb.org/anthology/N16-1174

[8]

ACL2017:Attention-over-Attention Neural Networks for Reading Comprehension: https://arxiv.org/pdf/1607.04423.pdf


- END -


由于微信平台算法改版,公号内容将不再以时间排序展示,如果大家想第一时间看到我们的推送,强烈建议星标我们和给我们多点点【在看】。星标具体步骤为:

(1)点击页面最上方"AINLP",进入公众号主页。

(2)点击右上角的小点点,在弹出页面点击“设为星标”,就可以啦。

感谢支持,比心

欢迎加入AINLP技术交流群
进群请添加AINLP小助手微信 AINLPer(id: ainlper),备注NLP技术交流

推荐阅读

这个NLP工具,玩得根本停不下来

征稿启示| 200元稿费+5000DBC(价值20个小时GPU算力)

完结撒花!李宏毅老师深度学习与人类语言处理课程视频及课件(附下载)

从数据到模型,你可能需要1篇详实的pytorch踩坑指南

如何让Bert在finetune小数据集时更“稳”一点

模型压缩实践系列之——bert-of-theseus,一个非常亲民的bert压缩方法

文本自动摘要任务的“不完全”心得总结番外篇——submodular函数优化

Node2Vec 论文+代码笔记

模型压缩实践收尾篇——模型蒸馏以及其他一些技巧实践小结

中文命名实体识别工具(NER)哪家强?

学自然语言处理,其实更应该学好英语

斯坦福大学NLP组Python深度学习自然语言处理工具Stanza试用

关于AINLP

AINLP 是一个有趣有AI的自然语言处理社区,专注于 AI、NLP、机器学习、深度学习、推荐算法等相关技术的分享,主题包括文本摘要、智能问答、聊天机器人、机器翻译、自动生成、知识图谱、预训练模型、推荐系统、计算广告、招聘信息、求职经验分享等,欢迎关注!加技术交流群请添加AINLPer(id:ainlper),备注工作/研究方向+加群目的。


阅读至此了,分享、点赞、在看三选一吧🙏

登录查看更多
0

相关内容

Attention机制最早是在视觉图像领域提出来的,但是真正火起来应该算是google mind团队的这篇论文《Recurrent Models of Visual Attention》[14],他们在RNN模型上使用了attention机制来进行图像分类。随后,Bahdanau等人在论文《Neural Machine Translation by Jointly Learning to Align and Translate》 [1]中,使用类似attention的机制在机器翻译任务上将翻译和对齐同时进行,他们的工作算是是第一个提出attention机制应用到NLP领域中。接着类似的基于attention机制的RNN模型扩展开始应用到各种NLP任务中。最近,如何在CNN中使用attention机制也成为了大家的研究热点。下图表示了attention研究进展的大概趋势。
注意力机制综述
专知会员服务
83+阅读 · 2021年1月26日
LinkedIn最新《注意力模型》综述论文大全,20页pdf
专知会员服务
138+阅读 · 2020年12月20日
专知会员服务
325+阅读 · 2020年11月24日
专知会员服务
56+阅读 · 2020年11月17日
【ST2020硬核课】深度学习即统计学习,50页ppt
专知会员服务
67+阅读 · 2020年8月17日
【SIGIR 2020】 基于协同注意力机制的知识增强推荐模型
专知会员服务
91+阅读 · 2020年7月23日
注意力机制模型最新综述
专知会员服务
271+阅读 · 2019年10月20日
注意力机制介绍,Attention Mechanism
专知会员服务
171+阅读 · 2019年10月13日
深度学习详解
人工智能学家
5+阅读 · 2019年4月25日
自然语言处理中注意力机制综述
黑龙江大学自然语言处理实验室
11+阅读 · 2019年2月26日
深度学习中Attention Mechanism详细介绍:原理、分类及应用
深度学习与NLP
10+阅读 · 2019年2月18日
注意力机制(Attention)最新综述论文及相关源码
人工智能学家
30+阅读 · 2018年11月17日
注意力机制(Attention Mechanism)在自然语言处理中的应用
深度学习中的注意力机制
人工智能头条
16+阅读 · 2017年11月2日
Talking-Heads Attention
Arxiv
15+阅读 · 2020年3月5日
Arxiv
6+阅读 · 2019年4月4日
Music Transformer
Arxiv
5+阅读 · 2018年12月12日
Arxiv
22+阅读 · 2018年8月30日
Arxiv
6+阅读 · 2018年5月18日
Arxiv
7+阅读 · 2018年4月24日
Arxiv
4+阅读 · 2017年7月25日
VIP会员
相关VIP内容
注意力机制综述
专知会员服务
83+阅读 · 2021年1月26日
LinkedIn最新《注意力模型》综述论文大全,20页pdf
专知会员服务
138+阅读 · 2020年12月20日
专知会员服务
325+阅读 · 2020年11月24日
专知会员服务
56+阅读 · 2020年11月17日
【ST2020硬核课】深度学习即统计学习,50页ppt
专知会员服务
67+阅读 · 2020年8月17日
【SIGIR 2020】 基于协同注意力机制的知识增强推荐模型
专知会员服务
91+阅读 · 2020年7月23日
注意力机制模型最新综述
专知会员服务
271+阅读 · 2019年10月20日
注意力机制介绍,Attention Mechanism
专知会员服务
171+阅读 · 2019年10月13日
相关资讯
深度学习详解
人工智能学家
5+阅读 · 2019年4月25日
自然语言处理中注意力机制综述
黑龙江大学自然语言处理实验室
11+阅读 · 2019年2月26日
深度学习中Attention Mechanism详细介绍:原理、分类及应用
深度学习与NLP
10+阅读 · 2019年2月18日
注意力机制(Attention)最新综述论文及相关源码
人工智能学家
30+阅读 · 2018年11月17日
注意力机制(Attention Mechanism)在自然语言处理中的应用
深度学习中的注意力机制
人工智能头条
16+阅读 · 2017年11月2日
相关论文
Talking-Heads Attention
Arxiv
15+阅读 · 2020年3月5日
Arxiv
6+阅读 · 2019年4月4日
Music Transformer
Arxiv
5+阅读 · 2018年12月12日
Arxiv
22+阅读 · 2018年8月30日
Arxiv
6+阅读 · 2018年5月18日
Arxiv
7+阅读 · 2018年4月24日
Arxiv
4+阅读 · 2017年7月25日
Top
微信扫码咨询专知VIP会员