基于学生行为分析模型的高校智慧校园教育大数据应用研究

2019 年 1 月 11 日 MOOC

| 全文共5185字,建议阅读时10分钟 |

 

本文由《中国电化教育》杂志授权发布

作者:李有增 曾浩

摘要

 

随着高校信息化建设的发展,“校园大数据”被越来越多的人关注,将大数据技术和教育资源相结合,是互联网时代信息科技带给智慧校园建设的新思路、新方法和新途径。然而在智慧校园建设中还存在着现有数据标准不统一、数据孤岛现象突出、数据资源利用不到位等问题。为有效解决以上问题,该文设计开发了校园大数据分析平台,并构建包含学生基本信息、课堂学习、课外学习、校园生活、娱乐五个维度的学生行为分析模型,将校园大数据技术运用到学校的科研、教学、管理和服务等各个方面,促进学校综合治理能力的全面提升。最后,以北京某高校智慧校园建设实践为例,从学校宏观决策、校园管理和服务、个性化教学、贫困生分析与资助等不同角度开展大数据应用的效果分析。经在该校应用试验效果看,基于学生行为分析模型的高校智慧校园教育大数据应用值得在教育领域普遍推广。

关键词:智慧校园;大数据;个性化教学;学习行为分析


一、研究背景

 

习近平同志指出:“教育兴则国家兴,教育强则国家强。”我国一直都高度重视教育事业的发展,党的十九大报告中也明确提出“优先发展教育事业”。多年来的教育信息化建设,支撑和引领了我国教育现代化发展,有力推动了教育理念更新、模式变革和体系重构。

 

随着大数据、物联网、移动互联网等新型信息技术的广泛应用,高校信息化已经从“数字化”走到了“智慧化”的路口[1],迈入了一个新的阶段-智慧校园[2][3]。其中,大数据作为智慧校园建设的关键支撑技术[4],对智慧校园建设具有无可替代的作用[5]。大数据是指那些规模大到传统的软件工具无法采集、存储和分析的数据集[6],拥有“4V”特点(即Volume,Varity,Velocity,Value)[7]。大数据服务学校管理领域关键在于启发和辅助决策[8]。智慧校园所建设的各类系统数据全部汇聚到大数据交换平台之中,将海量的异构多维校园数据进行接入、共享、分发和挖掘应用。通过大数据综合分析,掌握校园里师生的行为规律和学校的整体运行水平,对学校整体教学科研形势和发展态势整体研判、动态监测,从被动应对到主动服务转型,实现源头发现、智慧服务。

 

《教育信息化十年发展规划(2011-2020年)》[9]明确提出,“学校教育教学方式的变革要在学生多样性、个性化学习方面的改变上取得突破”[10];“到2020年形成与国家教育现代化发展目标相适应的教育信息化体系,教育信息化强调的是信息技术在教育教学中的普及和广泛应用”[11]。而校园大数据的出现,为支持个性化教学和管理带来了可能,也提供了强大的技术支撑[12]。通过对每一个学生个体的日常行为习惯和学习行为特征数据进行挖掘分析,为校园综合治理提供数据支撑,初步构建科学管理、个性服务、智慧应用的校园治理新模式。

 

、研究问题

 

2013年开始,我国很多研究者开始开展大数据技术在教育领域的应用研究[13],徐鹏、沈学珺等多名学者都开始关注教育与大数据技术的关系和面临的挑战等问题[14]。而从2014年开始,“教育大数据”首次作为文章关键词出现在众多研究文献中。蒋东兴、王晓光等大量学者也将教育大数据研究的重点开始转向数据如何深度应用和推进教学改革等课题上。而在近年来教育数据应用和实践过程中,仍然存在着现有数据标准不统一、数据孤岛现象突出、数据资源利用不到位等问题。因此,本文所提校园大数据应用的研究内容主要包括以下几个方面。

 

(一)整合高校基础数据资源


对高校基础数据进行有效整合,建设各类标准数据库,包括学生信息、教师信息、一卡通消费数据、图书馆借阅数据等基础数据的整合。

 

(二)实现对全校各类信息资源的共享


打破学校内部各职能部门之间的信息壁垒。建立规范化的数据共享协同机制,优化资源在部门间的转换、调度。

 

(三)开展校园大数据深度应用


对各类学校教学和管理数据进行多维度的复杂应用、分析、挖掘和展示,将这些数据精细化地分析、系统化地归类,利用这些数据找到真正影响教育的重要因素,进而提供更加科学合理的教学指导和管理服务。

 

三、校园大数据分析平台

 

为研究解决以上关键问题,校园大数据分析平台采用多层架构,将大数据处理、数据交换与共享、基于关系型和统计型大数据存储、权限管理、大数据分析挖掘进行有效整合,贯通校园大数据管理和应用的各个环节,从而适应于多维异构环境下校园大数据处理要求,实现海量数据的高效管理。

 

如图1所示,在统一的分布式存储之上数据平台通过YARN(Hadoop 资源管理器)提供统一的资源管理调度,结合LDAP(Lightweight Directory AccessProtocol),轻量目录访问协议)提供完备的权限管理控制,不同的部门可以按需创建计算集群访问其授权数据,包括基于Spark计算框架的SQL类统计分析应用与数据挖掘类应用,以及基于MapReduce计算框架的应用等。同时,平台通过使用Hbase结合SQL计算执行引擎,为用户提供基于SQL的高并发的查询以及分析能力。在数据导入与交换方面,数据平台提供多样的数据导入与交换形式,包括Sqoop提供与关系型数据库的数据交换以及Kafka消息队列集群接收实时流数据。校园大数据分析平台具备以下大数据服务能力。

 

(一)从不同异构数据源同步数据的能力


例如学校各部门系统的建设技术方案和技术路线不尽相同,需要有能力汇聚数据且方法简易可行;

 

(二)向异构数据源共享数据的能力


能适应学校各部门的不同需求,根据共享数据的分类用不同的方式共享数据;

 

(三)易于在线扩容的能力


在建设初期的投入成本可控,随着项目后期需求的增加,容易扩展系统容量和处理能力;

 

(四)处理海量数据分析的能力


例如能基于海量一卡通消费信息统计分析出学生的用餐、打水、洗澡等行为规律,从门禁数据中分析出行异常行为,以便更好地服务;

 

(五)进行海量数据挖掘的能力


例如能挖掘出具有异常行为特征的学生之间的关联关系和关键重点人群的联系网络图;

 

(六)海量数据高并发查询检索的能力


例如提供基础数据给学校各部门查询检索,能支持同时几千人在线查询;

 

(七)支持实时流数据接入与分析能力


例如根据门禁刷卡数据和人脸识别数据分析人流密度变化与预警;

 

(八)平台有开放性,能支持各种主流标准接口,例如标准SQL2003和PL/SQL便于应用开发和应用移植。

 

依托校园大数据分析平台,本文构建了一种以学生日常行为的五个关键指标为分析维度的学生行为分析模型,并基于学生个性化行为序列节点分析方法开展校园大数据应用。

 


四、学生行为分析模型

 

本文所采用的学生个性化行为序列节点分析方法首先以个性心理学[15][16]和学习分析理论[17]等为基础,构建学生行为分析模型,并通过基于频繁模式树的数据挖掘算法分析挖掘出每一位学生的知识掌握水平、学习方式偏好、课外兴趣、娱乐生活等个性化情况,从而实现更加个性化的校园管理和服务。

 

具体来说,通过对中、美、英三国高校学生事务管理的对比研究[18][19],依托个性心理学、学习分析理论和大学生事务管理学[20]等相关理论,我们构建了多维时空下基于校园时空大数据的学生行为分析模型(如图2所示)。该模型涵盖学生在校期间的吃、住、行、学、娱等个人行为关键信息,从而为教育、服务和管理等高校学生事务管理提供科学的数据支撑。学生个性化行为序列节点分析法则是基于该模型中的学生基本信息、课堂学习、课外学习、校园生活、娱乐五个维度来评估和分析每一名学生的日常行为情况,依托相关的系统数据库,对学生行为信息进行分类汇聚,并运用校园大数据技术进行离散点分析和聚类分析,从而形成实现更加科学合理的校园综合治理。

 


如下页表1所示,学生行为分析模型中的每个分析维度都有相应的评价指标,同时通过对应数据库提供数据支撑。以学生课堂学习维度为例,依托选课数据、上课数据、作业数据、课程平时成绩、课程期末成绩和互动交流评价数据等数据资源,将学生知识掌握水平、综合素质和成绩评价等作为课堂学习行为分析项。其中,学生的知识掌握水平则重点分析学生对于所学课程的掌握和应用的能力和水平,兼顾其图书借阅信息的分析;综合素质则包含学生科研能力、创新能力、艺术修养、心理健康、班级活动等。学生的成绩评价基于课程平时成绩、期末成绩、试验成绩以及实习成绩综合评判。通过对学生课堂学习行为的分析,将具有相同学习兴趣和能力水平的学生进行聚类,从而为不同民族、不同学习偏好、不同能力水平的学生提供差异化、个性化的课堂教学辅导服务、学习推荐以及校园优质服务。

 


五、应用分析

 

通过在北京某高校开展智慧校园建设的实践,我们以该校良乡校区作为试验对象,采用本文所提出的基于学生行为分析模型的校园大数据分析方法,开展校园大数据应用。

 

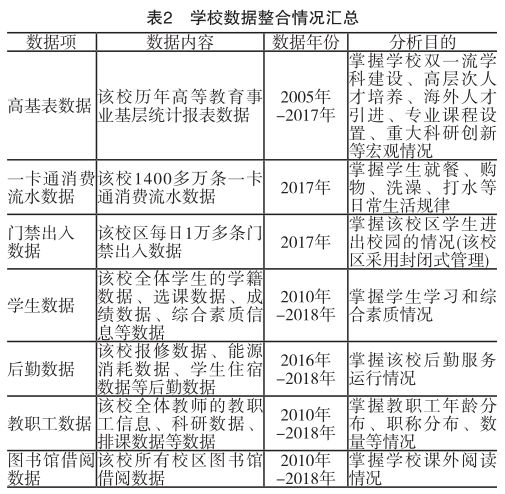
通过整合该校相关数据资源(如表2所示),我们开展了以下几个方面高校智慧校园教育大数据的挖掘分析与应用。

 


(一)为学校发展决策提供科学依据

 

通过对该校的历年高基表数据进行提取、清洗、去噪、整合等,形成能够支持高基表数据分析应用的数据仓库,为校领导日常管理及对外信息发布提供统一、规范、准确、及时的统计数据,为学校双一流学科建设、高层次人才培养、海外人才引进、专业课程设置、重大科研创新等战略管理决策提供数据支撑(如图3所示)。

 

以近10年教职工职称变化情况为例(如图4所示),通过大数据分析可以发现,该校专任教师数量逐年增加,教辅人员及工勤人员逐年递减,这要求学校应加大对科研教育方面的投入,做好教师教育的保障工作。

 

(二)实现科学化校园管理和服务

 

通过对该校1400多万条一卡通消费流水数据进行数据挖掘和关联分析(如下页图5所示),可以从学生消费频次、图书馆刷卡次数、学生教室刷卡打水时间、宿舍门禁刷卡数据等一卡通的海量数据中挖掘分析出一个学生的在校和外出习惯、图书借阅、晚自习时间等有价值的行为信息,使学校对学生的学习生活情况有了更加理性、清晰的认识,引导高校形成健康科学的学生培养模式和教学生活管理方式。

 


以该校学生生活习惯分析结果为例,学校可在学生早餐、中餐、晚餐和打水洗澡的高峰时段,通过增加窗口、延长营业时间、设立人流疏导屏等方式来减少人员聚集、等待时间过长等现象。此外,我们基于门禁数据对学生夜间未按时归校、长时间离校未归等异常情况进行预警;基于学生一卡通消费数据分析出受欢迎菜品、餐厅及窗口等学生就餐喜好情况,从而为相关食堂改进提供更加科学合理的建议。

 

(三)个性化的教学和管理

 

我们通过对该校师生教学互动和学生学习过程的大数据进行数据挖掘和关联分析,挖掘分析出一个学生的学习生活行为信息,勾勒出每一名学生的“个性化行为画像”(如图6所示),从而指导学校按照依据每一名学生的“个性化行为画像”,针对每一名学生提供个性化的教学和管理,不断优化完善教学方式和指导方法。

 


(四)贫困学生分析与资助

 

在个性化管理服务方面,通过校园大数据技术,我们开展了自动筛选受资助对象等大数据应用服务,如图7所示。在该应用实践中,我们通过设定相应的受资助对象寻找策略,基于该校61961名学生在去年3月至5月的一卡通消费数据,依托两个关键参数(消费金额小于10元,消费次数大于10次)找寻该校受资助对象。通过数据分析,可以发现3、4、5月份都是刷卡消费的金额小于等于10元且消费总次数大于10次为1人,因此推测受资助对象为生命科学学院的一名专业硕士。以此为依据,通过学校学生工作处对该名学生的情况进行核实,开展诸如经济资助、心理疏导等关爱行动,提供勤工助学岗位,避免学生因生活费用不足引起的就读困难或心理问题的发生。通过以上措施,该名贫困生的学习生活状况得到了很大的改善。

 


在该校智慧校园建设和实践过程中,学校也逐步建立了一套完整的校园数据应用管理制度体系,同时明确由数字校园管理中心负责校园大数据的汇聚、共享和应用管理工作,其它各部门和院系则按权限开展相关应用工作。这些规章制度的建立,也为校园教育大数据的应用提供了有力的制度保障。经在该校应用试验效果看,基于学生行为分析模型的高校智慧校园教育大数据应用值得在教育领域普遍推广。

 

六、结语

 

众多高校都把智慧校园作为其信息化建设的重点内容,校园大数据技术作为最重要的技术支撑,可有效提升校园信息化建设水平和建设效果。本文所提出的基于学生行为分析模型的校园大数据应用,对海量、异构、多维的校园数据进行清洗、整合、挖掘和应用,从中提取出潜在的、有价值、极具潜在应用价值的信息,为学校的教学、科研、后勤、管理、安保等各项工作提供科学的数据支撑,这对于实现教育强国梦想具有重要的现实意义。

 


作者简介:李有增:副研究员,研究方向为智慧校园、智慧教育、人才培训。曾浩:博士,高级工程师,研究方向为智慧校园、智慧城市、大数据。


转载自:《中国电化教育》2018年第7期

排版、插图来自公众号:MOOC(微信号:openonline)


新维空间站相关业务联系:

刘老师 13901311878

邓老师 17801126118


微信公众号又双叒叕改版啦

快把“MOOC”设为星标

不错过每日好文

喜欢我们就多一次点赞多一次分享吧~


有缘的人终会相聚,慕客君想了想,要是不分享出来,怕我们会擦肩而过~

《预约、体验——新维空间站》

《【会员招募】“新维空间站”1年100场活动等你来加入》

有缘的人总会相聚——MOOC公号招募长期合作者



产权及免责声明 本文系“MOOC”公号转载、编辑的文章,编辑后增加的插图均来自于互联网,对文中观点保持中立,对所包含内容的准确性、可靠性或者完整性不提供任何明示或暗示的保证,不对文章观点负责,仅作分享之用,文章版权及插图属于原作者。如果分享内容侵犯您的版权或者非授权发布,请及时与我们联系,我们会及时内审核处理。


了解在线教育,
把握MOOC国际发展前沿,请关注:
微信公号:openonline
公号昵称:MOOC

   

登录查看更多
24

相关内容

计算机视觉中运动行为分析就是在不需要人为干预的情况下,综合利用计算机视觉、模式识别、图像处理、人工智能等诸多方面的知识和技术对摄像机拍录的图像序列进行自动分析,实现动态场景中的人体定位、跟踪和识别,并在此基础上分析和判断人的行为,其最终目标是通过对行为特征数据的分析来获取行为的语义描述与理解。运动人体行为分析在智能视频监控、高级人机交互、视频会议、基于行为的视频检索以及医疗诊断等方面有着广泛的应用前景和潜在的商业价值,是近年来计算机视觉领域最活跃的研究方向之一。 它包含视频中运动人体的自动检测、行为特征提取以及行为理解和描述等,属于图像分析和理解的范畴。从技术角度讲,人体行为分析和识别的研究内容相当丰富,涉及到图像处理、计算机视觉、模式识别、人工智能、形态学等学科知识。
人机对抗智能技术
专知会员服务
214+阅读 · 2020年5月3日
大数据安全技术研究进展
专知会员服务
96+阅读 · 2020年5月2日
基于深度学习的多标签生成研究进展
专知会员服务
147+阅读 · 2020年4月25日
【教程推荐】中科大刘淇教授-数据挖掘基础,刘 淇
专知会员服务
82+阅读 · 2020年3月4日
中科大-人工智能方向专业课程2020《脑与认知科学导论》
【大数据白皮书 2019】中国信息通信研究院
专知会员服务
138+阅读 · 2019年12月12日
[综述]基于深度学习的开放领域对话系统研究综述
专知会员服务
80+阅读 · 2019年10月12日
支持个性化学习的行为大数据可视化研究
人工智能在教育领域的应用探析
MOOC
14+阅读 · 2019年3月16日
终身教育百年:从终身教育到终身学习
MOOC
21+阅读 · 2019年3月5日
Talking-Heads Attention
Arxiv
15+阅读 · 2020年3月5日
Meta-Learning to Cluster
Arxiv
17+阅读 · 2019年10月30日
Conceptualize and Infer User Needs in E-commerce
Arxiv
3+阅读 · 2019年10月8日
Deep Learning for Deepfakes Creation and Detection
Arxiv
6+阅读 · 2019年9月25日
Conditional BERT Contextual Augmentation
Arxiv
8+阅读 · 2018年12月17日
Arxiv
4+阅读 · 2017年7月25日
VIP会员
相关VIP内容
人机对抗智能技术
专知会员服务
214+阅读 · 2020年5月3日
大数据安全技术研究进展
专知会员服务
96+阅读 · 2020年5月2日
基于深度学习的多标签生成研究进展
专知会员服务
147+阅读 · 2020年4月25日
【教程推荐】中科大刘淇教授-数据挖掘基础,刘 淇
专知会员服务
82+阅读 · 2020年3月4日
中科大-人工智能方向专业课程2020《脑与认知科学导论》
【大数据白皮书 2019】中国信息通信研究院
专知会员服务
138+阅读 · 2019年12月12日
[综述]基于深度学习的开放领域对话系统研究综述
专知会员服务
80+阅读 · 2019年10月12日
相关论文
Talking-Heads Attention
Arxiv
15+阅读 · 2020年3月5日
Meta-Learning to Cluster
Arxiv
17+阅读 · 2019年10月30日
Conceptualize and Infer User Needs in E-commerce
Arxiv
3+阅读 · 2019年10月8日
Deep Learning for Deepfakes Creation and Detection
Arxiv
6+阅读 · 2019年9月25日
Conditional BERT Contextual Augmentation
Arxiv
8+阅读 · 2018年12月17日
Arxiv
4+阅读 · 2017年7月25日
Top
微信扫码咨询专知VIP会员