洞悉2020年数据团队建设,我们和清华、领英一起搞了个大事情,你也可以参与!

2020 年 6 月 2 日 机器之心
我的公司是否需要独立的数据团队?
我该何时、怎么样建设自己的数据团队?
数据团队的价值如何衡量?
疫情之下,数据团队又受到哪些影响?

加入我们,一起透析数据团队建设全景!

数据驱动时代, 数据团队 作为一家公司的核心竞争力所在,正在受到越来越多高管、从业者和投资人的关注。而目前,相对公司中的财务、运营等已经规模化的组成,数据团队还是不少公司可有可无的部分,即使是一些已经建立了独立数据团队的公司,其运作方式以及与其他团队的协作仍然处于探索阶段。

2017 年起,清华数据科学研究院联合大数据文摘发布了首份 顶级数据团队建设全景报告》。《报告》囊括 50,000 余条网络招聘数据分析、1,000 余份问卷调查和 10 余位海内外数据团队负责人深度访谈综合而成,致力于盘点数据团队建设现状,回答数据团队发展中面临的问题,力求为行业内数据团队的组建和高校数据人才的培养提供指导性意见。

2018 年 9 月,第二份 顶级数据团队建设全景报告 也重磅发布 ,调研囊括 110,000 + 条海内外网络数据分析、1,000 + 份调查问卷内容,和 8 位海内外业界大咖深度访谈内容,从数据团队本身、技术从业者和高校三个方向,给出了一幅顶级数据团队建设图景。

在之前的课题基础上, 今年,我们将继续联合清华数据科学研究院,并邀请领英作为数据合作方,继续 “数据团队” 的话题 。除了继续关注 AI 转型浪潮中数据团队的变革情况,以及数据从业者的自我建设之外,今年的报告也将从疫情、数据团队全球输入输出情况等更多独特的视角,进一步探索数据团队的全景建设。


如果你是——

  • 数据团队的一员、和数据团队一起工作,或者希望了解其他数据团队的发展现状和未来


那么恳请你花费 5 分钟时间点击 “阅读原文” 填写问卷,帮助我们完成这次调研


如果你是——

  • 相关领域数据科学团队负责人


希望分享自己的团队建设经验给更多读者,我们诚挚的邀请您作为深度访谈嘉宾,与我们的记者和研究员就相关话题深入沟通。相关专访内容将作为重点专题,在《数据团队建设全景报告》中呈现。请将您的需求和团队介绍发给我们

问卷参与者将在 2 个月后,通过邮箱收到 2020 年《顶级数据团队建设全景报告》 完整版 PDF,包含此次问卷全部数据分析、2020 年数据类招聘信息分析、顶级机构数据团队负责人访谈等内容。

  • 为保证结果尽量准确,我们恳请你认真完成本次调研

  • 本次调研匿名进行,不涉及任何个人信息,所留邮箱仅用于获取完整版报告,请放心填写。


接下来,文摘菌将带你回顾之前两份《 顶级数据团队建设全景报告 》的部分精彩内容:

人工智能大背景下的数据团队建设

人工智能正在成为时代重要议题,也对数据团队建设产生了重要影响。部分数据团队也已经承担或者计划开展人工智能相关工作。

据调研问卷结果显示,人工智能技术已经成为一半以上数据从业者所在机构的战略性议题。八成以上从业者考虑在未来工作中更频繁使用人工智能相关技术。


在人工智能项目实施上,18% 的机构直接由原有数据团队实施,14% 的机构为数据团队转型的 AI 团队实施,22% 的机构新建 AI 团队实施项目,10% 的机构将这一工作外包出去。


Python 为数据从业者使用最多的数据分析工具, 但 C、C++、JS 含金量最高

根据数据相关职位描述中要求的编程语言信息以及相对应的薪资水平,我们计算出了每种编程语言的“技能含金量指数”。

从数据分析结果来看,Python 可以说是数据从业者中最受欢迎的编程语言,问卷调研的受访者中,超过 7 成在工作中需要使用 Python。

但大量的使用者也拉低了该语言的含金量。相反,使用人数占比相对较少的 C、C++ 和 JavaScript 在市场上更具薪资竞争力。


多数数据从业者愿意承担相关技术责任,
监管机构和团队管理者更应该对技术后果负责

数据从业者是否应该在技术之外分出心力,了解技术背后更深的影响呢?这一在战争年代常引发巨大争议的话题,在数据安全和人工智能威胁日渐严重的今天,又被重新提上辩论场。

针对 “开发者是否应该考虑代码的道德性?”,“如果需要为不正当的用途写代码,你会写吗?” 两个问题,多数从业者选择为自己的技术/代码结果负责。

开发人员或可以成为抵御不道德代码和数据安全的最后一道防线。

在我们的问卷反馈中,针对 “你认为谁应该为使用大数据与人工智能技术带来的道德问题承担主要责任” 这一问题,36% 的受访者选择了政府 / 监管机构,30% 选择了管理者、19% 选择了技术人员。


在 2018 年 Stack Overflow 针对同一问题的全球调研中,近半数开发人员认为,机器学习和人工智能算法背后的创造者和技术人员最应该对人工智能所带来的社会问题负责。
 
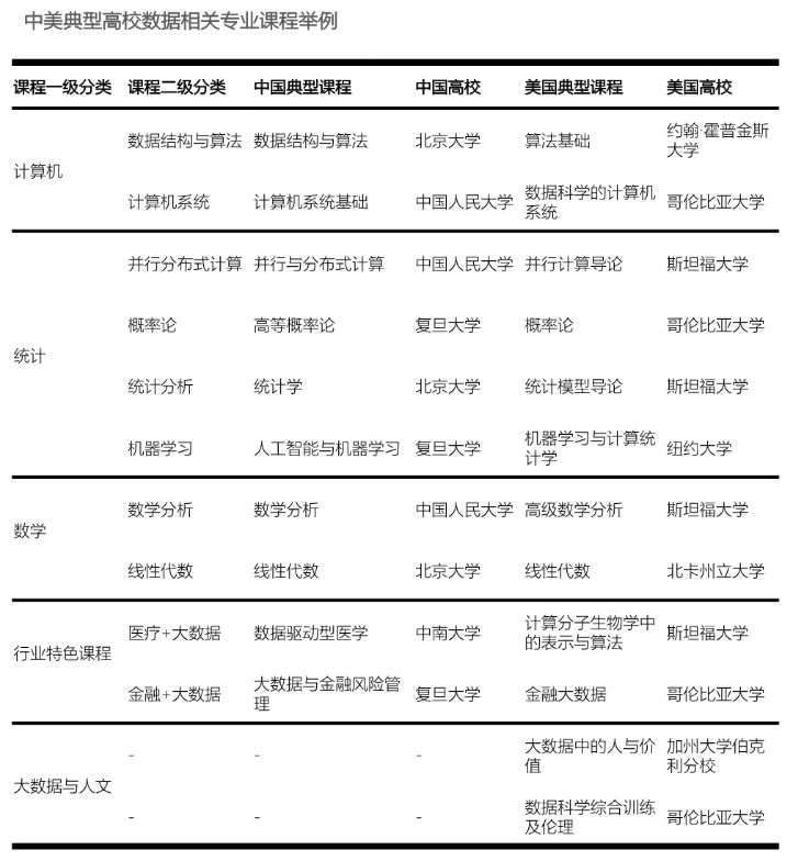
高校传授技能与市场需求匹配存在偏差:
高校注重基础学科,市场更看重实操技能

通过对比国内高校传授技能和公司技能需求,我们发现高校课程设计十分重视包括计算机系统、数据结构、高等数学等基础课程,然而这些基础学科能力并不常出现在市场招聘需求中。


组建高效数据团队

顶级数据团队一般具有相似的特征:所在组织或机构数据驱动战略明确,数据团队运作高效。高层需要设置清晰的数据团队建设目标并将数据纳入决策流程;数据团队的高效运作则需要优秀的团队领导、合理的组织架构和多样化的人才。

1、高层重视

“一个公司能否有领先市场的发展,决策者的眼界非常重要,高管对数据是否敏感,能否下决心把数据推动做好,决定了这个公司的前景和竞争力。”

——时任 LinkedIn 用户增长部门数据科学团队负责人 周洋

2、嵌入式工作

“我希望团队在满足业务增长需要的前提下,能保持一个扁平的架构。我会鼓励自己的团队成员与业务部门尽可能多的泡在一起,争取嵌入式的工作,主动研究业务,寻求数据驱动的机会。”

——时任猎聘首席数据官 单艺

3、Quick Wins

“我鼓励数据团队一旦有了新想法,便去说服同伴,组成 2-3 人的小团队把这个想法实现出来。再自下而上扩展影响圈,不断完善想法,直至一个新数据应用场景的出现,变成产品。”

——【友盟 +】时任首席数据官 李丹枫

参与 2020 年报告,点击文末 “阅读原文” 或扫码填写问卷。



电脑浏览器填写问卷请用以下链接:https://wj.qq.com/s2/5881984/302b/

登录查看更多
0

相关内容

数据分析是指用适当的统计方法对收集来的大量第一手资料和第二手资料进行分析,以求最大化地开发数据资料的功能,发挥数据的作用。
【德勤】中国人工智能产业白皮书,68页pdf
专知会员服务
309+阅读 · 2019年12月23日
2019中国硬科技发展白皮书 193页
专知会员服务
86+阅读 · 2019年12月13日
DARPA | 世界上最大的“5G+AI+仿真”探索项目
走向智能论坛
32+阅读 · 2019年7月29日
【中台】腾讯的中台逻辑
产业智能官
14+阅读 · 2019年7月22日
清研实践|清华深研院师生赴澳洲墨尔本六所高校开展数据科学访问
半路转型做人工智能,谁说不可行?
AI前线
3+阅读 · 2018年2月28日
《人工智能标准化白皮书(2018版)》发布|附下载
人工智能学家
18+阅读 · 2018年1月21日
预言|李开复预见2018:明年会有一批AI公司倒闭
机器人大讲堂
6+阅读 · 2017年12月15日
一个人的企业安全建设之路
FreeBuf
5+阅读 · 2017年7月7日
Adversarial Transfer Learning
Arxiv
12+阅读 · 2018年12月6日
Paraphrase Generation with Deep Reinforcement Learning
CoQA: A Conversational Question Answering Challenge
Arxiv
7+阅读 · 2018年8月21日
Arxiv
7+阅读 · 2018年6月8日
Arxiv
3+阅读 · 2018年5月11日
Arxiv
6+阅读 · 2018年4月21日
Arxiv
13+阅读 · 2018年1月20日
VIP会员
相关资讯
DARPA | 世界上最大的“5G+AI+仿真”探索项目
走向智能论坛
32+阅读 · 2019年7月29日
【中台】腾讯的中台逻辑
产业智能官
14+阅读 · 2019年7月22日
清研实践|清华深研院师生赴澳洲墨尔本六所高校开展数据科学访问
半路转型做人工智能,谁说不可行?
AI前线
3+阅读 · 2018年2月28日
《人工智能标准化白皮书(2018版)》发布|附下载
人工智能学家
18+阅读 · 2018年1月21日
预言|李开复预见2018:明年会有一批AI公司倒闭
机器人大讲堂
6+阅读 · 2017年12月15日
一个人的企业安全建设之路
FreeBuf
5+阅读 · 2017年7月7日
相关论文
Adversarial Transfer Learning
Arxiv
12+阅读 · 2018年12月6日
Paraphrase Generation with Deep Reinforcement Learning
CoQA: A Conversational Question Answering Challenge
Arxiv
7+阅读 · 2018年8月21日
Arxiv
7+阅读 · 2018年6月8日
Arxiv
3+阅读 · 2018年5月11日
Arxiv
6+阅读 · 2018年4月21日
Arxiv
13+阅读 · 2018年1月20日
Top
微信扫码咨询专知VIP会员