CCL 2021技术评测研讨会日程及获奖名单

2021 年 12 月 3 日 哈工大SCIR

“第二十届中国计算语言学大会” (The Twentieth China National Conference on Computational Linguistics, CCL 2021)技术评测研讨会将于2021年12月4日下午在线举行,全程对外开放,欢迎参与探讨相关技术发展与资源共享。

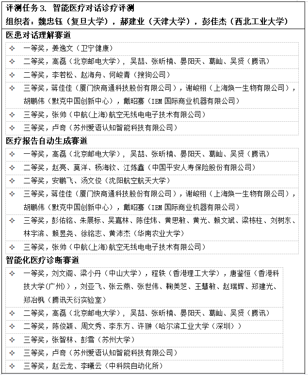
自2017年起,技术评测成为CCL大会的重要组成部分。CCL2021协同承办单位共组织五项技术评测任务:“跨领域句法分析”、 “中文空间语义理解”、“智能医疗对话诊疗”、“图文多模态幽默识别”和“无监督中文分词”,吸引了近700支队伍报名参赛。经过激烈角逐,38支队伍脱颖而出在各任务中获奖。感谢参与和支持CCL技术评测的所有人。

评测研讨会日程及获奖名单如下。

CCL 2021评测主席:林鸿飞(大连理工大学),宋巍(首都师范大学)

本期责任编辑: 

本期编辑:朱文轩



哈尔滨工业大学社会计算与信息检索研究中心

理解语言,认知社会

以中文技术,助民族复兴

登录查看更多
5

相关内容

计算语言学(Computational Linguistics)是历史最悠久的出版物,专门研究语言的计算和数学特性以及自然语言处理系统的设计和分析。这本备受推崇的季刊为大学和工业界的语言学家、计算语言学家、人工智能和机器学习研究者、认知科学家、语言专家和哲学家提供有关语言研究各个方面的计算方面的最新信息。 官网地址:http://dblp.uni-trier.de/db/journals/coling/
专知会员服务
56+阅读 · 2021年5月10日
自然语言处理顶会COLING2020最佳论文出炉!
专知会员服务
24+阅读 · 2020年12月12日
大会预告 | 第一届中国情感计算大会
哈工大SCIR
0+阅读 · 2021年6月1日
评测 | 2020 年全国知识图谱与语义计算大会评测任务征集
报名 | 首届事理图谱研讨会
哈工大SCIR
18+阅读 · 2019年7月5日
国家自然科学基金
3+阅读 · 2018年6月30日
国家自然科学基金
1+阅读 · 2016年12月31日
国家自然科学基金
0+阅读 · 2015年4月20日
国家自然科学基金
1+阅读 · 2012年9月30日
国家自然科学基金
0+阅读 · 2012年8月29日
国家自然科学基金
0+阅读 · 2012年4月30日
国家自然科学基金
1+阅读 · 2012年3月31日
国家自然科学基金
6+阅读 · 2011年12月31日
国家自然科学基金
4+阅读 · 2011年8月31日
国家自然科学基金
0+阅读 · 2011年4月30日
Arxiv
0+阅读 · 2022年4月20日
Invertible Mask Network for Face Privacy-Preserving
Arxiv
0+阅读 · 2022年4月19日
VIP会员
相关VIP内容
专知会员服务
56+阅读 · 2021年5月10日
自然语言处理顶会COLING2020最佳论文出炉!
专知会员服务
24+阅读 · 2020年12月12日
相关基金
国家自然科学基金
3+阅读 · 2018年6月30日
国家自然科学基金
1+阅读 · 2016年12月31日
国家自然科学基金
0+阅读 · 2015年4月20日
国家自然科学基金
1+阅读 · 2012年9月30日
国家自然科学基金
0+阅读 · 2012年8月29日
国家自然科学基金
0+阅读 · 2012年4月30日
国家自然科学基金
1+阅读 · 2012年3月31日
国家自然科学基金
6+阅读 · 2011年12月31日
国家自然科学基金
4+阅读 · 2011年8月31日
国家自然科学基金
0+阅读 · 2011年4月30日
Top
微信扫码咨询专知VIP会员