快讯 | 2017年9月R新包一览

2017 年 10 月 27 日 R语言中文社区 Joseph Rickert

2017年9月份,在官方CRAN发布了222个新包,以下为从中选取的部分R新包,主要包括六个类别:

1. 计算方法

2. 机器学习

3. 科学相关

4. 统计相关

5. 工具类

6. 可视化


一.  计算方法

1. DES v1.0.0:   实现了面向事件的离散事件模拟方法.

2. JuliaCall 0.9.3:  提供了R与Julia的接口,支持相关操作.

3. Rlinsolve v0.1.1:  实现了稀疏线性方程组的迭代求解,包括使用雅可比、高斯-赛德尔、连续的超松弛和SSOR方法和非平稳、克里洛夫子空间方法的基本固定迭代解.

4. sdpt3r v0.1:   实现了Toh、Todd和Tutuncu的SDPT3方法,解决了半定线性规划问题,该包中包含了多个实践案例,便于大家的学习.

5. VeryLargeIntegers v0.1.4:  在不损失精度的情况下,提供了多个处理任意大整数的工具.

二.  机器学习

1. bnclassify v0.3.3:  实现了从数据中学习离散贝叶斯网络分类器的算法.


2. DMRnet v0.1.0:  为回归和分类问题提供模型选择算法,在该算法中,预测因子可以是数值和分类的.

3. ELMSurv v0.4: 实现了一个进行生存分析的学习器.

4. fastrtext v0.2.1: 提供了针对Facebook的快速文本库的数据接口,可以进行相关的文本处理和分类.

5. FSelectorRcpp v0.1.8:  基于多区间离散化的稀疏矩阵支持,通过Rcpp实现了基于熵的特征选择算法.

6. googleLanguageR v0.1.0: 提供了谷歌云机器学习API接口,支持进行文本和语音任务学习.

7. leabRa v0.1.0: 实现了Leabra(本地的、错误驱动的和关联的、生物现实的算法),允许构建具有生物学现实意义的人工神经网络,并在一个框架内实现监督和非监督学习的平衡.

8. lime v0.3.0: Python包的一个端口,它试图通过训练本地模型来解释黑盒模型的结果.

9. slowraker v0.1.0:  实现了RAKE算法,可以在没有任何训练数据的情况下从文档中提取关键字

10. udpipe v0.1.1: 提供一个自然语言处理工具包,进行词语切分、词类标记及原始文本的依赖性分析等.

三.  科学相关

1. afpt v1.0.0:  实现了克莱因·赫伦巴内等人所描述的空气动力模型,并对脊椎动物飞行的飞行成本进行了估计和建模.

2. soundgen v1.1.O:  提供了用于声音合成和声学分析的工具.

四.  统计相关

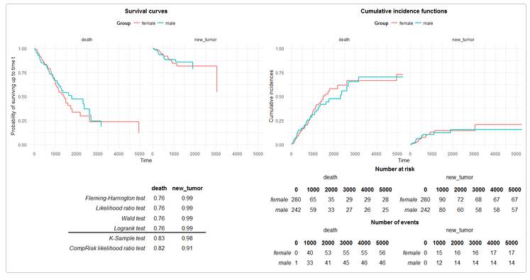
1. cr17 v0.1.0:  提供分析竞争风险模型的工具,包括测试组之间的差异(灰色和灰色),以及生存的可视化和累积的发生率曲线.

2. EAinference v0.2.1: 提供了对高维数据的统计推断的估计方法.

3. fdAnova v0.1.0:  提供对单变量和多变量功能数据的方差检验过程进行分析的函数.

4. geex v1.0.3: 提供了一个通用的、灵活的框架,用于估计参数和经验的夹层方差估计的一组无偏估计方程.

5. mosaicModel v0.3.0: 提供评估、显示和解释统计模型的功能,目标是将模型的操作从模型的特定架构抽象出来.

6. odr v0.3.2: 提供了在固定预算和成本结构下的多级随机试验中最小化治疗效果差异的样本分配方法,以及在不适应成本和预算的情况下进行电力分析.

7. mvord v0.1.0: 提供了一个灵活的框架,用于拟合多变量回归模型.

8. OultiersO3 v0.2.1: 提供了识别数据集变量的所有组合的潜在异常值的方法.

9. powerlmm v0.1.0: 采用分析和模拟的方法,针对缺失数据进行多级的纵向研究学习.

10. randnet v0.1:  为一类随机网络模型提供模型选择和参数优化程序.

11. threshr v1.0.0: 提供了部分函数,针对为在极端值模型中阈值的选择,主要基于Northrop, Attalides and Jonathan的方法.

12. tscount v1.4.0: 提供针对广义线性模型的计数时间序列的模型拟合和评估、预测和干预分析方法.

五. 工具类

1. basictabler v0.1.0:  提供部分有用的函数,通过数据框、矩阵创建和操作表格(逐行或者逐列),并且可以通过HTML、HTML widgets或者Excel展示.

2. bigstatsr v0.2.2: 使用文件支持的矩阵提供可伸缩的统计工具.

3. keyring v1.0.0: 提供一个独立于平台的API来访问操作系统的凭据库.

4. re2r v0.2.0: 提供了一个针对谷歌正则表达式引擎接口,其在匹配大量文本时速度非常快.

5. tibbletime v0.0.2: 是tibble包的一个扩展,支持创建时态感知的tibble对象.

六. 可视化

1. egg v0.2.0:  提供了许多函数对ggplot2图形进行展示优化,以下为一个简单示例.

2. ggridges v0.4.1:  ggplot2 包的扩展,支持绘制山脊线,可以进行基于时间和空间的变化的可视化.

3. linemap v0.1.0: 提供了通过曲线创建地图的函数,以下为一个简单示例.


备注:本文由黄小伟翻译,限于个人水平,错误在所难免,请大家多指导!



登录查看更多
0

相关内容

【ICML2020-哈佛】深度语言表示中可分流形
专知会员服务
13+阅读 · 2020年6月2日
【普林斯顿大学-微软】加权元学习,Weighted Meta-Learning
专知会员服务
40+阅读 · 2020年3月25日
【教程推荐】中科大刘淇教授-数据挖掘基础,刘 淇
专知会员服务
82+阅读 · 2020年3月4日
【NeurIPS 2019的主要趋势】Key trends from NeurIPS 2019
专知会员服务
12+阅读 · 2019年12月19日
【课程推荐】普林斯顿陈丹琦COS 484: 自然语言处理课程
专知会员服务
85+阅读 · 2019年12月11日
34个最优秀好用的Python开源框架
专知
9+阅读 · 2019年3月1日
机器之心年度盘点:2018年重大研究与开源项目
机器之心
20+阅读 · 2018年12月30日
10月机器学习开源项目Top10
机器学习算法与Python学习
3+阅读 · 2018年10月30日
15款免费预测分析软件!收藏好,别丢了!
七月在线实验室
11+阅读 · 2018年2月27日
MATLAB畅销书主编的寒假系列课(送100G资料包),最后 70 个报名名额!
机器学习算法与Python学习
6+阅读 · 2018年1月26日
GitHub最著名的20个Python机器学习项目!
深度学习世界
9+阅读 · 2018年1月8日
GitHub最著名的20个Python机器学习项目
全球人工智能
9+阅读 · 2017年12月7日
手把手教你搭建caffe及手写数字识别
七月在线实验室
12+阅读 · 2017年11月22日
贝叶斯网络入门
论智
15+阅读 · 2017年11月19日
Geometric Graph Convolutional Neural Networks
Arxiv
10+阅读 · 2019年9月11日
Arxiv
4+阅读 · 2018年12月20日
Arxiv
5+阅读 · 2018年5月28日
Arxiv
5+阅读 · 2018年5月21日
Arxiv
3+阅读 · 2018年3月28日
Arxiv
11+阅读 · 2018年3月23日
VIP会员
相关VIP内容
【ICML2020-哈佛】深度语言表示中可分流形
专知会员服务
13+阅读 · 2020年6月2日
【普林斯顿大学-微软】加权元学习,Weighted Meta-Learning
专知会员服务
40+阅读 · 2020年3月25日
【教程推荐】中科大刘淇教授-数据挖掘基础,刘 淇
专知会员服务
82+阅读 · 2020年3月4日
【NeurIPS 2019的主要趋势】Key trends from NeurIPS 2019
专知会员服务
12+阅读 · 2019年12月19日
【课程推荐】普林斯顿陈丹琦COS 484: 自然语言处理课程
专知会员服务
85+阅读 · 2019年12月11日
相关资讯
34个最优秀好用的Python开源框架
专知
9+阅读 · 2019年3月1日
机器之心年度盘点:2018年重大研究与开源项目
机器之心
20+阅读 · 2018年12月30日
10月机器学习开源项目Top10
机器学习算法与Python学习
3+阅读 · 2018年10月30日
15款免费预测分析软件!收藏好,别丢了!
七月在线实验室
11+阅读 · 2018年2月27日
MATLAB畅销书主编的寒假系列课(送100G资料包),最后 70 个报名名额!
机器学习算法与Python学习
6+阅读 · 2018年1月26日
GitHub最著名的20个Python机器学习项目!
深度学习世界
9+阅读 · 2018年1月8日
GitHub最著名的20个Python机器学习项目
全球人工智能
9+阅读 · 2017年12月7日
手把手教你搭建caffe及手写数字识别
七月在线实验室
12+阅读 · 2017年11月22日
贝叶斯网络入门
论智
15+阅读 · 2017年11月19日
相关论文
Geometric Graph Convolutional Neural Networks
Arxiv
10+阅读 · 2019年9月11日
Arxiv
4+阅读 · 2018年12月20日
Arxiv
5+阅读 · 2018年5月28日
Arxiv
5+阅读 · 2018年5月21日
Arxiv
3+阅读 · 2018年3月28日
Arxiv
11+阅读 · 2018年3月23日
Top
微信扫码咨询专知VIP会员