Science重磅:体内检测!CRISPR基因编辑脱靶位点检测新方法

2019 年 4 月 24 日 中国生物技术网

| 作者:柯力(南开大学)

CRISPR-Cas基因编辑技术在基因和细胞治疗上具有极大前景,成为当前最受广大科研人员关注基因编辑工具。但是,guide RNA引导时非特异性碱基配对产生的脱靶效应(off-target effects)一直是阻碍CRISPR-Cas基因编辑技术真正走向临床应用的巨大屏障。

2019年3月1日,Science杂志同期在线发表两篇论文,分别在小鼠和水稻中证实胞嘧啶碱基编辑器会引入大量脱靶位点,诱导DNA突变发生。无独有偶,4月18日,Nature杂志在线发表了单碱基编辑开创者之一,来自麻省总医院的病理学教授J.Keith Joung领导的研究论文,该研究证实:单碱基编辑器不仅导致DNA突变,还会产生大量的RNA突变,影响高达35%-58%基因的表达!因此,如何提高CRISPR-Cas基因编辑系统的特异性成为亟待解决的问题。

除了提高CRISPR-Cas编辑系统的特异性,开发普适、高敏、无偏倚并且能够体内监测脱靶效应的方法也是CRISPR技术走向临床过程中必须关注的一环。

2019年4月19,Science杂志同期正式发表了基因编辑领域3篇Report,其中两篇正是上文3月1日在线发表的文章,而另一篇题为:Unbiased detection of CRISPR off-targets in vivo using DISCOVER-Seq,来自加州大学伯克利分校(现居瑞典苏黎世联邦理工学院)的科学家Jacob E. Corn开发了一套检测Cas脱靶位点的新方法。这正是一种普遍适用的方法,它通过检测细胞和生物体中DNA修复因子的招募过程,无偏倚地对脱靶位点进行识别。

CRISPR-Cas基因组编辑在治疗上的应用拥有巨大的潜力,但准确地检测由Cas核酸酶介导的DNA双链断裂(DSB)的在靶和脱靶情况的难度依旧巨大(1)。目前存在的方法可以在体外或严格的细胞模型中鉴定脱靶位点,但是这些方法都有巨大的局限性,比如大量的假阳性以及不能在体内编辑过程中应用。在这里,作者发展了一套名为DISCOVER-Seq(discovery of in situ Cas off-targets and verification by sequencing)的方法,可无偏倚地应用于原代细胞与体内编辑过程中的脱靶位点识别和Cas活性的分子鉴定。

我们都知道,CRISPR基因组编辑依赖于Cas诱导的特异位点的切割,以及随后的DSB的修复过程。因此作者推断监测DSB修复过程可以用来追踪基因组编辑进而检测脱靶位点

因此,作者首先研究了一系列DNA损伤修复蛋白,通过ChIP-Seq评价其鉴定Streptococcus pyogenes Cas9(SpCas9)靶向特定位点的能力。然后作者很惊喜地发现了MRN复合物的MRE11亚单位,它能紧密地分布在Cas切割部位,而且更好的是,已经存在一个商用抗体能够同时检测小鼠和人类蛋白。绝大多数MRE11 ChIP-Seq reads能够在预测的Cas9切割位点精确地停止,分辨率可达单碱基。除了Cas9核酸酶,作者也测试了MRE11针对其他基因组编辑酶的性能,发现它能被轻易地招募到Cas12a (Cpf1)编辑位点。因此,MRE11的 ChIP-Seq可以在分子水平上保持不同基因组编辑酶的细胞活性。作者将MRE11 ChIP-Seq与定制软件BLENDER (blunt end finder, https://github.com/staciawyman/blender v1.0.1,)结合起来,形成DISCOVER-Seq系统用于Cas9脱靶位点的活体识别。

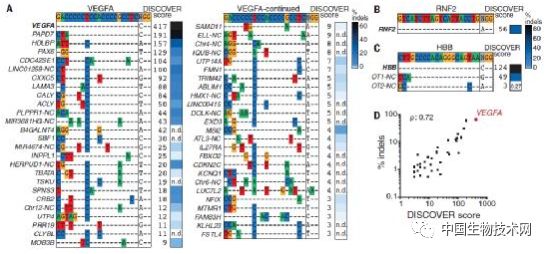
为了测试DISCOVER-Seq在无偏差脱靶位点检测的性能,作者使用了两类gRNAs,一类是已经被充分表征的gRNAs——VEGFA_site2(2)和Pcsk9-gP(3),另一类是确定没有脱靶位点的gRNAs靶向RNF2、Pcsk9-gM和有两个脱靶位点的HBB靶点gRNA(4)。DISCOVER-Seq为VEGFA_site2确定了57个脱靶位点,为Pcsk9-gP确定了45个脱靶位点,随后通过扩增子下一代测序(amplicon- NGS)分别对其进行了实锤验证。结果表明:所有被DISCOVER-Seq识别并测试的脱靶位点indel率均高于背景值(>0.1%)。进一步使用没有脱靶位点的gRNAs对DISCOVER-Seq进行了测试。结果表明:DISCOVER-Seq对这些gRNAs进行了正确的鉴定,没有发现假阳性

酶的特异性,当使用一个高保真Cas9核酸酶突变体时,DISCOVER-Seq也正确地识别到更少的脱靶位点。在多种环境下,DISCOVER score都与最终的indels频率高度相关。

作者也使用DISCOVER-Seq和GUIDE-Seq分别对K562细胞中VEGFA_site2 gRNA脱靶位点进行检测,结果发现了大量的重叠,以及各自特有的位点。结果表明:与GUIDE-Seq相比,DISCOVER-Seq与indel率的相关性更强,并且确定了DISCOVER-Seq的灵敏度阈值为0.3%。

由于试剂的毒性,诱导多能干细胞(iPSCs)和其他原代细胞往往不适于脱靶位点检测。作者测试了DISCOVER-Seq在病人特异来源的iPSCs中脱靶位点检测的能力。作者首先使用HiFi-Cas9核糖核酸蛋白(RNPs),编辑了来自一个HSPB1显性抑制杂合突变的Charcot-Marie-Tooth (CMT)患者的iPSCs。值得一提的是,这一具有挑战性的应用要求分别针对患者具有的野生型(WT)或突变体(Mut)等位基因进行特异性的编辑,以敲除突变的等位基因,同时保留WT。

使用DISCOVER-Seq检测WT guide的编辑情况,识别了靶上和靶外的HSPB1,其中一个位于9号染色体上的重复区域,而Mut guide只识别到了目标位点。这个结果表明:DISCOVER-Seq有能力在病人来源的细胞中进行临床前脱靶位点识别检测,甚至确定等位基因特异性

在体内基因组编辑过程中识别CRISPR-Cas的脱靶位点是临床翻译的一个障碍。DISCOVER-Seq依赖于内源性DNA修复因子,因此在体内编辑过程检测脱靶位点理论上是可行的。作者使用混杂的Pcsk9-gP gRNAs在小鼠体内比较测试了DISCOVER-Seq与一种目前常用的检测方法——VIVO,即是用纯化的DNA鉴定出推测的脱靶位点并使用扩增子NGS进行详尽地验证。首先,利用腺病毒感染合并递送Pcsk9-gP和Cas9或单独递送Cas9,发现4天后indels显著出现。随后,对24、26、48小时处死的小鼠和4天后处死的小鼠进行了DISCOVER-Seq实验。Pcsk9-gP gRNAs靶向编辑的肝脏在递送24小时后,靶向切割位点的DISCOVER分数最高,并随时间下降,而在非靶标位置的肺部不能检测到明显信号。通过整体读取的方式对不同动物之间细微差异进行分析,DISCOVER-Seq发现了36个基因座,其中27个基因座可以独立扩增进行indel验证,indel率在0.9%~78.1%之间。与之相对的,VIVO体外检测方法检测到的结果中的超低频率脱靶位点完全不能被DISCVOER seq检测到,而且,由DISCOVER-Seq检测到并且被NGS验证过的脱靶位点中,有17个都未被VIVO排名优先,这是因为它们在VIVO近3000次命中和假阳性中已经丢失。

尽管目前已有的体外脱靶位点检测方法非常敏感,但它们容易出现广泛的假阳性。此外,基因组DNA从影响Cas9活性的环境中被剥离,如染色质状态和修饰,也对结果的真实性造成影响(56)。相比之下,这项新研究开发的DISCOVER-Seq技术是一种无偏倚检测基因组编辑脱靶位点的通用方法,仅用一步即可原位测量脱靶位点。它通过直接测量DSBs,提供了对发生在基因编辑结果出现之前的事件的洞察,甚至可以识别之前难以检测的易位和大片段删除(7)。更可喜的是,它在体内和患者来源的iPSCs中的良好表现提示了基因治疗中通过患者活检样本实时监测体内临床编辑过程的可能性。

CRISPR-Cas基因编辑系统给我们带来了遗传疾病基因治疗的希望,而脱靶效应则是其真正应用到临床的拦路虎。提高基因编辑工具的特异性以及实现各种环境下对脱靶位点的精准、实时检测是解决脱靶问题的两个重要方面。这项研究新建立的脱靶位点检测方法,推进了基因编辑中脱靶问题的解决,使得基因治疗手段解决遗传问题向临床治疗更进一步!

参考文献:

1.W.-J. Dai et al., Mol. Ther. Nucleic Acids 5, e349 (2016).

2.S. Q. Tsai et al., Nat. Biotechnol. 33, 187–197 (2015).

3.P. Akcakaya et al., Nature 561, 416–419 (2018).

4.M. A. DeWitt et al., Sci. Transl. Med. 8, 360ra134 (2016).

5.R. Clarke et al., Mol. Cell 71, 42–55.e8 (2018).

6.X. Chen et al., Nucleic Acids Res. 44, 6482–6492 (2016).

7.M. Kosicki, K. Tomberg, A. Bradley, Nat. Biotechnol. 36, 765–771 (2018).

中国生物技术网诚邀生物领域科学家在我们的平台上,发表和介绍国内外原创的科研成果。


注:国内为原创研究成果或评论、综述,国际为在线发表一个月内的最新成果或综述,字数500字以上,并请提供至少一张图片。投稿者,请将文章发送至weixin@im.ac.cn


本公众号由中国科学院微生物研究所信息中心承办

微信公众号:中国生物技术网

回复关键词热点”可阅读热点专题文章,包括“施一公”、“肠道菌群”、“肿瘤”、“免疫”和“健康”

近期热文

直接点击文字即可浏览!

1、补牙或将成为历史?

2、科学你慢慢学,中医我先治病去了

3、科学告诉你应该多久洗一次澡

4、新证据:喝咖啡能延长寿命!

5、据说,这是生物医学硕士博士生的真实的生活写照
6、一顿早餐到底有多重要?
7、情商也是把双刃剑!高情商或让你更脆弱
8、施一公:压死骆驼的最后一根稻草,是鼓励科学家创业!
9、“科学禁食法”真能降低重大疾病风险
10、睡眠科学家揭示出8种睡好觉的秘诀

11、有志者事竟成!2型糖尿病成功被逆转

12、每周两半小时,任何形式的锻炼都可以使你更长寿

13、喝醉以后,你以为睡一觉就没事儿了?!

14、仰卧起坐等或将成为延寿运动?

15、冥想、瑜伽、太极等不仅能够改善身心健康...



登录查看更多
0

相关内容

专知会员服务
29+阅读 · 2020年3月6日
【学科交叉】抗生素发现的深度学习方法
专知会员服务
25+阅读 · 2020年2月23日
Nature 一周论文导读 | 2019 年 8 月 1 日
科研圈
8+阅读 · 2019年8月11日
Science 一周论文导读 | 2019年4月26日
科研圈
3+阅读 · 2019年5月5日
Science:脂肪细胞外泌体对巨噬细胞发挥调节功能
外泌体之家
19+阅读 · 2019年3月7日
Nature 一周论文导读 | 2019 年 2 月 14 日
科研圈
7+阅读 · 2019年2月24日
3D Deep Learning on Medical Images: A Review
Arxiv
13+阅读 · 2020年4月1日
Arxiv
5+阅读 · 2019年6月5日
W-net: Bridged U-net for 2D Medical Image Segmentation
Arxiv
20+阅读 · 2018年7月12日
Arxiv
3+阅读 · 2017年7月6日
VIP会员
相关资讯
Nature 一周论文导读 | 2019 年 8 月 1 日
科研圈
8+阅读 · 2019年8月11日
Science 一周论文导读 | 2019年4月26日
科研圈
3+阅读 · 2019年5月5日
Science:脂肪细胞外泌体对巨噬细胞发挥调节功能
外泌体之家
19+阅读 · 2019年3月7日
Nature 一周论文导读 | 2019 年 2 月 14 日
科研圈
7+阅读 · 2019年2月24日
相关论文
3D Deep Learning on Medical Images: A Review
Arxiv
13+阅读 · 2020年4月1日
Arxiv
5+阅读 · 2019年6月5日
W-net: Bridged U-net for 2D Medical Image Segmentation
Arxiv
20+阅读 · 2018年7月12日
Arxiv
3+阅读 · 2017年7月6日
Top
微信扫码咨询专知VIP会员