BAT机器学习面试1000题(516~520题)

2018 年 10 月 12 日 七月在线实验室

点击上方     蓝字关注七月在线实验室




BAT机器学习面试1000题(516~520题)


516题

下图是同一个SVM模型, 但是使用了不同的径向基核函数的gamma参数, 依次是g1, g2, g3 , 下面大小比较正确的是


A、g1 > g2 > g3


B、g1 = g2 = g3


C、g1 < g2 < g3


D、g1 >= g2 >= g3E. g1 <= g2 <= g3



点击下方空白区域查看答案

正确答案是:C


解析:

所谓径向基函数 (Radial Basis Function 简称 RBF), 就是某种沿径向对称的标量函数。 通常定义为空间中任一点x到某一中心点xc之间欧氏距离的单调函数 , 可记作 k(||x-xc||), 其作用往往是局部的 , 即当x远离xc时函数取值很小。


最常用的径向基函数是高斯核函数 ,形式为 k(||x-xc||)=exp{- ||x-xc||^2/(2*σ^2) } 其中xc为核函数中心,σ为函数的宽度参数 , 控制了函数的径向作用范围。由radial basis: exp(-gamma*|u-v|^2)可知, gamma越小, 模型越简单, 平滑度越好, 分类边界越不容易过拟合, 所以选C。




517题

假设我们要解决一个二类分类问题, 我们已经建立好了模型, 输出是0或1, 初始时设阈值为0.5, 超过0.5概率估计, 就判别为1, 否则就判别为0 ; 如果我们现在用另一个大于0.5的阈值,  那么现在关于模型说法, 正确的是 : 


1 模型分类的召回率会降低或不变 

2 模型分类的召回率会升高 

3 模型分类准确率会升高或不变 

4 模型分类准确率会降低


A、1


B、2


C、1和3


D、2和4


E、以上都不是



点击下方空白区域查看答案

正确答案是:A


解析:

精确率, 准确率和召回率是广泛用于信息检索和统计学分类领域的度量值,用来评价结果的质量。下图可以帮助理解和记忆它们之间的关系, 其中精确率(precision)和准确率(accuracy)都是关于预测效果的描述. 召回率是关于预测样本的描述。


精确率表示的是预测为正的样本中有多少是真正的正样本。那么预测为正就有两种可能了,一种就是把正类预测为正类(TP),另一种就是把负类预测为正类(FP), 也就是P = TP / (TP + FP)。 


准确率表示的是预测的正负样本有多少是真实的正和负, 预测正确的数量占全部预测数量的比例, 也就是A = (TP + TN) / (TP + FP + TN + FN) = (TP + TN) / 全部样本。


召回率表示的是样本中的正例有多少被预测正确了。那也有两种可能,一种是把原来的正类预测成正类(TP),另一种就是把原来的正类预测为负类(FN), 也就是R = TP / (TP + FN)。 


精确率和召回率二者计算方法其实就是分母不同,一个分母是预测为正的样本数,另一个是原来样本中所有的正样本数。 


提高分界阈值大于0.5, 则预测为正的样本数要降低, 相当于把图中圆圈变小, 按下图则可计算



召回率的分子变小分母不变, 所以召回率会变小或不变; 

精确率的分子分母同步变化, 所以精确率的变化不能确定;

准确率的分子为圆内绿色加圆外右侧矩形面积所围样本, 两者之和变化不能确定; 分母为矩形所含全部样本不变化, 所以准确率的变化不能确定; 

综上, 所以选A。




518题

“点击率问题”是这样一个预测问题, 99%的人是不会点击的, 而1%的人是会点击进去的, 所以这是一个非常不平衡的数据集. 假设, 现在我们已经建了一个模型来分类, 而且有了99%的预测准确率, 我们可以下的结论是


A、模型预测准确率已经很高了, 我们不需要做什么了


B、模型预测准确率不高, 我们需要做点什么改进模型


C、无法下结论


D、以上都不对



点击下方空白区域查看答案

正确答案是:C


解析:

如寒老师所说,类别不均衡的情况下,不要用准确率做分类评估指标,因为全判断为不会点,准确率也是99%,但是这个分类器一点用都没有。 


详细可以参考这篇文章:https://www.analyticsvidhya.com/blog/2016/03/practical-guide-deal-imbalanced-classification-problems/





519题

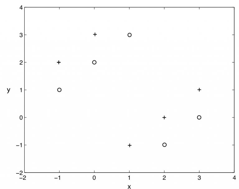
使用k=1的knn算法, 下图二类分类问题, “+” 和 “o” 分别代表两个类, 那么, 用仅拿出一个测试样本的交叉验证方法, 交叉验证的错误率是多少:


A、0%


B、100%


C、0%到100


D、以上都不是



点击下方空白区域查看答案

正确答案是: B


解析:

knn算法就是, 在样本周围看k个样本, 其中大多数样本的分类是A类, 我们就把这个样本分成A类. 显然, k=1 的knn在上图不是一个好选择, 分类的错误率始终是100%。





520题

我们想在大数据集上训练决策树, 为了使用较少时间, 我们可以


A、增加树的深度


B、增加学习率 (learning rate)


C、减少树的深度


D、减少树的数量



点击下方空白区域查看答案

正确答案是:C


解析:

增加树的深度, 会导致所有节点不断分裂, 直到叶子节点是纯的为止. 所以, 增加深度, 会延长训练时间.决策树没有学习率参数可以调. (不像集成学习和其它有步长的学习方法)决策树只有一棵树, 不是随机森林。




题目来源:七月在线官网(https://www.julyedu.com/)——面试题库——笔试练习——机器学习



今日推荐


我们的【深度学习集训营第二期】火热报名中。从TensorFlow起步实战BAT工业项目。11月13日起正式上课,为期一个多月,努力5周,挑战年薪40万,甚至更多薪!


这么好的机会,还在等什么,报名即送三门课程,《机器学习工程师 第八期》、《深度学习 第三期》、《TensorFlow框架案例实战》,更好的助力您学习深度学习集训营课程。且2人及2人以上组团报名,可各减500元,想组团者请加微信客服:julyedukefu_02


挑战高薪,从现在开始~


 更多资讯

 请戳一戳

往期推荐

伤不起的三十岁,干不动的程序员要何去何从?

【Github 6K星】BAT头条滴滴小米等名企AI工程师笔经面经 + 算法/机器学习/深度学习/NLP资源汇总

一图概览整个深度学习的核心知识体系(建议收藏)

起薪30万,你还在愁找不到工作?

11个 AI 和机器学习模型的开源框架,做项目一定用的上!

作为一个开发,我犯过的错……

拼团,咨询,查看课程,请点击 【阅读原文

↓↓↓ 
登录查看更多
0

相关内容

深度学习自然语言处理概述,216页ppt,Jindřich Helcl
专知会员服务
216+阅读 · 2020年4月26日
【伯克利】再思考 Transformer中的Batch Normalization
专知会员服务
41+阅读 · 2020年3月21日
【经典书】精通机器学习特征工程,中文版,178页pdf
专知会员服务
360+阅读 · 2020年2月15日
【机器学习课程】Google机器学习速成课程
专知会员服务
170+阅读 · 2019年12月2日
BAT机器学习面试1000题(721~725题)
七月在线实验室
11+阅读 · 2018年12月18日
BAT机器学习面试1000题(716~720题)
七月在线实验室
19+阅读 · 2018年12月17日
BAT机器学习面试题1000题(376~380题)
七月在线实验室
9+阅读 · 2018年8月27日
BAT机器学习面试题1000题(331~335题)
七月在线实验室
12+阅读 · 2018年8月13日
BAT机器学习面试题1000题(316~320题)
七月在线实验室
14+阅读 · 2018年1月18日
BAT机器学习面试题及解析(266-270题)
七月在线实验室
6+阅读 · 2017年12月13日
BAT题库 | 机器学习面试1000题系列(第211~215题)
七月在线实验室
9+阅读 · 2017年11月22日
BAT题库 | 机器学习面试1000题系列(第196~200题)
七月在线实验室
17+阅读 · 2017年11月16日
BAT题库 | 机器学习面试1000题系列(第191~195题)
七月在线实验室
6+阅读 · 2017年11月15日
BAT机器学习面试1000题系列(第76~80题)
七月在线实验室
5+阅读 · 2017年10月13日
Reasoning on Knowledge Graphs with Debate Dynamics
Arxiv
14+阅读 · 2020年1月2日
Arxiv
5+阅读 · 2018年6月12日
Arxiv
6+阅读 · 2018年4月24日
Arxiv
7+阅读 · 2018年3月22日
VIP会员
相关VIP内容
相关资讯
BAT机器学习面试1000题(721~725题)
七月在线实验室
11+阅读 · 2018年12月18日
BAT机器学习面试1000题(716~720题)
七月在线实验室
19+阅读 · 2018年12月17日
BAT机器学习面试题1000题(376~380题)
七月在线实验室
9+阅读 · 2018年8月27日
BAT机器学习面试题1000题(331~335题)
七月在线实验室
12+阅读 · 2018年8月13日
BAT机器学习面试题1000题(316~320题)
七月在线实验室
14+阅读 · 2018年1月18日
BAT机器学习面试题及解析(266-270题)
七月在线实验室
6+阅读 · 2017年12月13日
BAT题库 | 机器学习面试1000题系列(第211~215题)
七月在线实验室
9+阅读 · 2017年11月22日
BAT题库 | 机器学习面试1000题系列(第196~200题)
七月在线实验室
17+阅读 · 2017年11月16日
BAT题库 | 机器学习面试1000题系列(第191~195题)
七月在线实验室
6+阅读 · 2017年11月15日
BAT机器学习面试1000题系列(第76~80题)
七月在线实验室
5+阅读 · 2017年10月13日
Top
微信扫码咨询专知VIP会员