现行21种税中,公司需要交的有哪些?

2018 年 11 月 4 日 行业研究报告

提示点击上方"行业研究报告"关注本号。

行研君说

导语

目前我国现行21个税种,根据公司所处的行业及涉及的业务缴税也不同。下面我们将这些税种做一个分类说明,对照自身业务就会明白到底该交哪些税,就简单明了啦。

PS:我们运营的备用号 行研资本(ID:report18)为很多老朋友提供了另一处空间,欢迎大家同时关注!


来源:小智 IPO智库(ID:ipobaba)


1

                                               

一般公司都会涉及的税种有如下7个

增值税、城市维护建设税、教育费附加、地方教育费附加、印花税、个人所得税、企业所得税。

增值税:现在已经全面营改增了,所以只要有开展业务,增值税是每个公司都需要交的。可能有的公司是免税,那属于税收优惠的范畴,但申报还是必须的。


增值税税率:只用记住2个算式:6+10=16;2+3=5。

怎么理解?

6+10=16,常见的一般纳税人税率为:6%,10%,16%。(好记吧)

咋区分呢?

6%:一般来说,吃喝玩乐住加金融服务!

现代服务,围绕制造业、文化产业、现代物流产业等提供技术性、知识性服务的业务活动。包括研发和技术服务、信息技术服务、文化创意服务、物流辅助服务、鉴证咨询服务、广播影视服务、商务辅助服务和其他现代服务。

10%:你搬不走的、搬不动的、就是用拖车都没办法的,加上国内到处跑的。

提供交通运输、邮政、基础电信、建筑、不动产租赁服务,销售不动产,转让土地使用权等。

16%:剩下的,都属于它~~

2+3=5,咋理解?

征收率啊~

针对小规模纳税人和简易办法征收的一般纳税人

5%:搬不走的、搬不动的、就是用拖车都没办法的,加上人力资源派遣。个人出租住房,应按照5%的征收率减按1.5%计算应纳税额。

3%:剩下的都是它。

最后,还有一个2%的独行侠

1.一般纳税人销售自已使用过的不得抵扣且未抵扣进项税额的固定资产,按照简易办法依照3%征收率减按2%,征收增值税。(如2009年1月1日之前购入的固定资产,特殊情况除外)

2.小规模纳税人(除其他个人外,下同)销售自己使用过的固定资产,减按2%征收率,征收增值税。

3.纳税人销售旧货,按照简易办法依照3%征收率减按2%,征收增值税。(但不包括自己使用过的物品)


城市维护建设税、教育费附加、地方教育费附加:这是个影子税种,紧跟增值税和消费税,乘以税率就可以了。教育费附加、地方教育费附加目前针对小微企业有税收优惠,申报时根据自身情况选择减免。


城市维护建设税2018年10月19日中华人民共和国城市维护建设税法(征求意见稿),取消1%的税率。城市维护建设税的计税依据为纳税人实际缴纳的增值税、消费税税额,以及出口货物、劳务或者跨境销售服务、无形资产增值税免抵税额。纳税人所在地在市区的,税率为7%;纳税人所在地不在市区的,税率为5%。


教育费附加、地方教育费附加:教育费附加征收率统一为3%,不存在地区差异


印花税:印花税的征税范围虽然有限,仅是列举的合同和账薄,但每一个公司开业必须设置账薄,需要投入注册资本、需要签订一些合同。这些业务都少不了印花税的身影。根据《关于对营业账簿减免印花税的通知》(财税〔2018〕50号)相关规定,自2018年5月1日起,对按万分之五税率贴花的资金账簿减半征收印花税,对按件贴花五元的其他账簿免征印花税。


个人所得税:对于公司来说,本身不缴纳个人所得税。但是员工工资以及股东分红需要缴。公司是法定的扣缴义务人,也是要负责任的,所以不可掉以轻心。


应纳税所得额=税前工资收入金额-基本减除费用-专项扣除(五险一金个人缴纳部分)-专项附加扣除(子女教育、继续教育、大病医疗、住房贷款利息或住房租金、赡养老人)-法定其他扣除(税优健康险、税延养老险、企业年金个人缴纳部分等)

应纳税额=应纳税所得额*税率-速算扣除数 

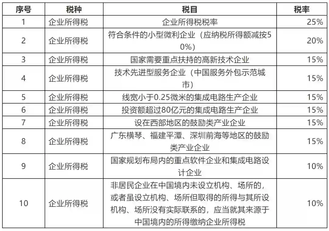
企业所得税:一个公司,有了盈利肯定是需要缴纳企业所得税的,分公司虽然不是自己算,但也需要总公司计算分配后自行缴纳。


企业所得税适用税率表

自2018年1月1日起,当年具备高新技术企业或科技型中小企业资格(以下统称资格)的企业,其具备资格年度之前5个年度发生的尚未弥补完的亏损,准予结转以后年度弥补,最长结转年限由5年延长至10年。


企业开展研发活动中实际发生的研发费用,未形成无形资产计入当期损益的,在按规定据实扣除的基础上,在2018年1月1日至2020年12月31日期间,再按照实际发生额的75%在税前加计扣除;形成无形资产的,在上述期间按照无形资产成本的175%在税前摊销


自2018年1月1日至2020年12月31日,对年应纳税所得额低于100万元(含100万元)的小型微利企业,其所得减按50%计入应纳税所得额,按20%的税率缴纳企业所得税。 前款所称小型微利企业,是指从事国家非限制和禁止行业,并符合下列条件的企业:

 (一)工业企业,年度应纳税所得额不超过100万元,从业人数不超过100人,资产总额不超过3000万元;

 (二)其他企业,年度应纳税所得额不超过100万元,从业人数不超过80人,资产总额不超过1000万元。


2


特殊行业需要缴纳的3个税种

如果企业的经营涉及国家规定的特殊货物,那就需要加征税,加征有的是在生产环节,有的是在销售环节,还有在收购环节。当然只会在一个环节征收。如下:

消费税:如果公司经营的货物有如下商品:烟、酒及酒精、化妆品、贵重首饰及珠宝玉石、鞭炮焰火、成品油、汽车轮胎、摩托车、小汽车、高尔夫球及球具、高档手表、游艇、木制一次性筷子、实木地板、电池、涂料。多数货物是在生产环节加征一道消费税,但是金银首饰是在零售环节征收。


资源税:如果公司开采销售的是以下货物:原油、天然气、煤炭、其他非金属矿原矿、黑色金属矿原矿、有色金属矿原矿、盐。对部分省市直接取用地表水、地下水的单位和个人开征了水资源税。具体查询当地税务机关的通知。


烟叶税:对收购烟叶的单位,加收一道烟叶税。不是销售环节,而是收购环节。烟叶税的计税依据为纳税人收购烟叶实际支付的价款总额,烟叶税的税率为百分之二十。


3


如果一个公司持有房产土地,或买卖房产土地,涉及的税种会有以下5种:


契税:公司在购买房子或土地使用权时缴纳。


耕地占用税:占用耕地建房或从事其他非农业建设,需要缴纳此税。


房产税:公司持有房产或出租房产,缴纳此税。


城镇土地使用税:公司占用城市、县城、建制镇、工矿区范围内的土地,缴纳此税。


土地增值税:如果公司有偿转让国有土地使用权及房屋产权并取得增值性收入,需要缴纳此税。

如果一个公司购买车辆,涉及的税种会有以下2种:


车辆购置税:在公司购买车辆的时候缴纳。

汽车购置税计算方法:1.8及1.8排量以上,买车价格/1.17(增值税率百分之17)*10%等于购置税额。1.6及1.6以下的购置税是7.5%。


车船税:公司持有车船时缴纳。

2018年全国各地车船税税目税额表

如果一个公司直接排放如下污染,涉及的税种会有:


环境保护税:这是今年新增加的一个税种,如果公司直接排放大气污染物、水污染物、固体废物和噪声,则需要按规定缴纳环保税。

(一)应税大气污染物的应纳税额为污染当量数乘以具体适用税额。

(二)应税水污染物的应纳税额为污染当量数乘以具体适用税额。

(三)应税固体废物的应纳税额为固体废物排放量乘以具体适用税额。

(四)应税噪声的应纳税额为超过国家规定标准的分贝数对应的具体适用税额。

应税大气污染物、水污染物的污染当量数,以该污染物的排放量除以该污染物的污染当量值计算。每种应税大气污染物、水污染物的具体污染当量值,依照《中华人民共和国环境保护税法》所附的《应税污染物和当量值表》执行。




企业向污水集中处理场所、生活垃圾集中处理场所排放应税污染物;在符合环保标准的设施、场所贮存处置固体废物,不属于直接排放,是不用纳税的。


企业可以对照一下自己的经营业务即可知道自己涉及哪些税。依法纳税是每个公民与企业的义务,要按时足额缴纳。



——END——


【PS:点击以下图片可查看内容】


投资&学习

课程 地点 价格 查看
私募类 北大中关新园 2.98万/年 详情
管理类 清华大学 2.98万/年 详情
上市类 社科院研究生院 8.8万/年 详情


推荐阅读

刘强东:我请你来不是让你证明我错了!职场铁律,老板和员工必看!

登录查看更多
0

相关内容

优健康,您掌上的健康风险管理专家,基于中国体检第一品牌美年大健康和全国公立医院的健康大数据,为您打造一款全面掌握自身身体状况,进行有效健康管理的神器!
商业数据分析,39页ppt
专知会员服务
165+阅读 · 2020年6月2日
Python数据分析:过去、现在和未来,52页ppt
专知会员服务
103+阅读 · 2020年3月9日
【机器学习课程】Google机器学习速成课程
专知会员服务
170+阅读 · 2019年12月2日
重磅!2019中国经济研判,涉及20个敏感问题…
笔记侠
10+阅读 · 2019年2月17日
如何迅速提高公司估值?
计算广告
5+阅读 · 2018年5月16日
噩耗再次传来!华为,挺住!
FinTech前哨
4+阅读 · 2018年2月4日
Neural Architecture Optimization
Arxiv
8+阅读 · 2018年9月5日
Arxiv
10+阅读 · 2018年2月4日
VIP会员
相关VIP内容
商业数据分析,39页ppt
专知会员服务
165+阅读 · 2020年6月2日
Python数据分析:过去、现在和未来,52页ppt
专知会员服务
103+阅读 · 2020年3月9日
【机器学习课程】Google机器学习速成课程
专知会员服务
170+阅读 · 2019年12月2日
相关资讯
重磅!2019中国经济研判,涉及20个敏感问题…
笔记侠
10+阅读 · 2019年2月17日
如何迅速提高公司估值?
计算广告
5+阅读 · 2018年5月16日
噩耗再次传来!华为,挺住!
FinTech前哨
4+阅读 · 2018年2月4日
相关论文
Top
微信扫码咨询专知VIP会员