ARM中国上演“甄嬛传”,董事长吴雄昂再遭“罢免”仍拒不交权,430名员工联名支持;宁德时代供货商IPO了,市值30亿|科技周报

2022 年 4 月 30 日 创业邦杂志

科技周报,为你精选过去一周(4.24~4.30)最值得关注的「科技」新闻


整理|巴里
编辑|子钺

大公司&大事件

【大疆宣布暂停俄罗斯乌克兰业务】 大疆正在对全球业务进行合规风险复审。在复审期间,大疆将暂时中止在俄罗斯和乌克兰的所有商业活动。大疆正在就此事与相关的客户、合作伙伴及其他相关方进行沟通。(澎湃新闻)



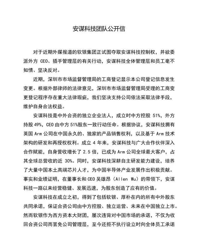
【ARM中国变更法定代表,董事长吴雄昂仍不交权】 已持续近两年的安谋中国换帅接近尾声。4月29日,英国芯片架构企业ARM在中国的合资公司安谋科技(中国)有限公司(下称安谋中国)宣布,其董事会依据公司章程及相关法律法规通过一致决议,聘任刘仁辰与陈恂为安谋中国联席CEO,并依法完成工商登记。

安谋中国表示,刘仁辰与陈恂将共同带领团队,确保公司运作如常,并与Arm公司保持紧密合作。深圳市市场监督管理局的商事登记簿查询显示,安谋中国的法定代表人已变更为刘仁辰。

4月29日,另一份标有安谋中国且盖有公章的声明则称,深圳市市场监督管理局受理的工商变更登记程序存在重大法律瑕疵,将采取法律手段维护自身合法权益。这一声明系吴雄昂方面发出。 此外,安谋科技管理层及430多名员工还联名签署了团队公开信,表示拒绝被软银实际控制,跟随吴雄昂坚定不移地走自主自强发展道路。 (财新)



【华为发布一季度经营业绩,收入同比下降14%】 4月28日,华为发布2022年第一季度经营业绩,实现销售收入1310亿元人民币,同比减少14%,净利润为56亿元,同比减少66.66%。净利润大幅减少,部分是因为去年一季度,华为曾收到一笔6亿美元的专利许可费。华为轮值董事长胡厚崑表示,一季度的整体经营结果符合预期,消费者业务受到较大影响,ICT基础设施业务实现稳定增长,华为在研发上仍在加大投入。(澎湃)


【联想控股2021年高管薪酬下降超七成】联想控股年度报告显示,去年全年实现销售收入4898.72亿元,同比增长17%。联想控股主要管理层2021年薪酬总计人民币4736.3万元,较2020年减少13838.6万元,降幅为74.5%。(新京报)



【苹果第二财季营收增长9%,大中华区仅增长3.5%】4月29日,苹果公司发布截至3月26日的2022财年第二财季业绩,苹果该季度营收为972.78亿美元,同比增长9%;净利润为250.10亿美元,同比增长6%。第二财季,苹果大中华区营收达183.4亿美元,同比增长3.5%。(财联社)



【高通二财季手机芯片营收同比增长56%】4月27日,高通于美股盘后发布了截至3月27日的2022财年第二财季财报。高通该季度实现营收111.58亿美元,同比增长41%,净利润为36.61亿美元,同比增长68%。其中,高通手机芯片业务营收同比增长56%,为63.25亿美元,在公司总营收中占比接近57%。(华尔街见闻)



【谷歌母公司ALPHABET第一季度营收680.1亿美元】4月27日电,谷歌母公司ALPHABET第一季度营收680.1亿美元,每股收益24.62美元,运营利润200.9亿美元。(财联社)



【Facebook一季度日活回升】4月27日盘后,Meta发布2022年一季度财报,当季收入同比增长7%至279.08亿美元,净利润同比下降21%至74.65亿美元,摊薄后每股收益为2.72美元/股。一季度,Facebook的每日平均活跃人数在上个季度首次下降后出现回升,达19.6亿人。Meta旗下的社交软件Facebook、Instagram、Messenger、WhatsApp等整体的每日平均活跃人数为28.7亿人,环比上升1.7%,同比上升6%。(财联社)


【华为轮值董事长胡厚崑:没有自建芯片工厂的计划】 华为轮值董事长胡厚崑表示,虽然面临芯片断供,但华为没有自建芯片厂的计划,产业分工是有要求的。华为依旧寻求有质量的生存,活不下来一切都是空的。(新浪科技)


【荣耀回应“筹资450亿美元计划2022年上市”:不属实】有消息称荣耀筹资450亿美元计划2022年上市,荣耀回应称该消息不属实。早些时候,彭博社援引知情人士说,荣耀正在与投资者就上市前的一轮融资进行谈判,可能会选择国内上市,但还没有决定。(澎湃新闻)


【赵明回应卸任荣耀总经理:谣言】 针对“卸任总经理,董事职务”的消息,荣耀CEO赵明回应称系谣言。他在微博上表示:正在开管理团队会议,竟然网传“被离职”了。澄清一下:我仍是荣耀终端有限公司的董事和CEO。



【vivo 回应造车传闻】近日,维沃移动通信有限公司公开了自动驾驶相关专利,引发网友对于vivo下场造车的猜测。vivo 投资管理总经理朱贵堂23 日回应造车传闻,称到目前为止,公司还是希望专注做手机及周边生态链产品。(时代财经)


【腾讯高级副总裁谈元宇宙:现在讨论细节还太早】 腾讯高级副总裁马晓轶表示,现在讨论元宇宙的细节还太早,一些关键技术会在2025年至2027年之间大规模面世,而真正铺开来做,要等到2030年。(21财经)


【滴滴布局自动驾驶卡车】有汽车供应商称,该公司正与滴滴对接自动驾驶卡车Robotruck项目合作。另一位接近滴滴的人士也表示,滴滴自动驾驶卡车Robotruck项目大约在1年半之前搭建团队,由CTO韦峻青带队,团队主要在北京,广州和上海也有办公室。(第一财经)


【北京开启乘用车无人化运营试点 百度小马智行再获测试资格】 4月28日,北京市智能网联汽车政策先行区开展国内首个乘用车无人化运营试点。百度、小马智行成为首批获得无人化示范应用道路测试通知书的企业,此后可在示范区内开展无人化运营,运营区域约为60平方公里。(科技日报)



【北京健康宝遭源自境外的网络攻击】 4月28日,在北京市疫情防控发布会上,北京市委宣传部对外新闻处副处长隗斌表示,当天,北京健康宝在使用高峰期间遭受到网络攻击,经初步分析,网络攻击源头来自境外,北京健康宝保障团队进行了及时有效应对,受攻击期间,北京健康宝相关服务未受影响。(新华网)


【菜鸟:在京无人车可执行无接触配送】 菜鸟通过调集在京和周边物流力量,统筹协调自有的仓库、菜鸟直送(丹鸟)快递、菜鸟驿站、小蛮驴无人车等,支持北京居民的生活物资配送。(IT之家)



【SpaceX首个“全私人”团队返回地球】 据美国全国广播公司消息,美东时间4月25日下午1时许,美国太空探索技术公司(SpaceX)首个“全私人”宇航团队返回地球,在太空旅行17天后,“龙”飞船在佛罗里达海岸附近溅落。(海客新闻)


【SpaceX星链卫星互联网获夏维夷航空公司订单】 夏维夷航空公司宣布成为“第一家选择SpaceX星链的美国主要航空公司”,将在空中为乘客提供免费互联网连接,预计明年开始在选定飞机上安装产品。(新浪科技)


【马斯克:Boring company计划建超级高铁运输系统】 特斯拉CEO马斯克称,未来几年隧道公司Boring company将尝试建造一个运转的超级高铁(Hyperloop)运输系统。从已知的物理角度来看,这是从一个城市中心到另一个城市中心(距离不到2000英里)的最快的可能方式。(新浪财经)


【半导体巨头安森美上海全球配送中心复工申请已获批】 公司在做复工准备,会尽快复工。据了解,安森美在上海市第二批重点企业复工复产“白名单”上。(澎湃新闻)


【曝台积电今年可获苹果170亿美元订单】 据半导体行业消息人士透露,台积电预计将在2022年获得苹果5000亿新台币(170.24亿美元)的订单,高于2021年的4054亿新台币。(IT之家)


【苹果称不送充电器已节省55万吨矿石】 苹果公司近日公布了两年来的环保成绩单:通过重新设计,苹果彻底淘汰了包覆iPhone盒体的塑料膜,减少了600吨塑料用量;不再随附充电器,据估计,苹果已节省55万吨的铜、锡和锌矿石。(Tech星球)


【Meta首家线下商店两周后开业】 Meta Platforms公司在官网宣布,将于5月9日在美国加州伯林盖姆开设旗下第一家实体零售店“Meta Store”。消费者可以在现场试用视频通话设备Portal、智能眼镜Ray-Ban Stories以及虚拟现实头显Quest 2。(新浪财经)


【芯片等部件短缺,宝马雷根斯堡工厂将停产一周】 该工厂生产宝马1系、3系轿车以及电动汽车。报道称,来自乌克兰的芯片和电线出现供应问题。(财联社)


【CVC资本和KKR等公司考虑竞购东芝】 据知情人士,包括CVC资本和KKR在内的收购公司正在考虑竞购东芝,贝恩资本也一直在考虑是否出手。谈判尚处于早期阶段。(金融界)


新产品&新技术

【iPhone14或延迟发布】 据半导体行业消息人士透露,苹果的零部件制造商和设备组装商因受疫情影响,iPhone14或延迟发布。此外,知名苹果爆料人Mark Gurman指出,还未发布的iPhone 14系列最大变化或在于屏幕尺寸,非Pro产品线将首次迎来6.7英寸大屏型号。(新浪科技)


【vivo发布X80系列手机,起售价3699元】 vivo第二代双芯旗舰vivo X80系列正式面市,除了自研芯片V1升级V1+,X80标准版还搭载4nm天玑9000芯片,vivo X80Pro则搭载新一代高通骁龙8和天玑9000双芯。(环球网)



【两款吉利手机外观专利获授权】 吉利手机关联公司湖北星纪时代科技有限公司申请的两项“手机”外观专利获授权。摘要显示,本外观设计产品的用途为移动通讯或人机互联,设计要点在于形状。(IT之家)



【Hi nova 9z 5G手机正式发布,1799元起】 Hi nova 9z 5G手机正式发布,搭载骁龙690处理器,配备6.67英寸窄边框原彩屏、120Hz 刷新率,采用6400万像素AI三摄系统,支持66W快充,提供8GB+128GB和8GB+256GB两个版本,售价1799元起。(IT之家)



【九号机器人发布室内终端配送机器人新品】 九号机器人正式发布了室内终端配送机器人新品——九号飞碟送物机器人和九号饱饱送餐机器人,两款新品的官方指导价格均为19999元起。同时九号机器人移动平台(RMP)也再度亮相,将主要面向室外智慧移动场景。(环球网)



【日本开发高空作业人形机器人】 西日本铁路公司和另外两家日本企业合作开发出一个人形机器人,可以将重40公斤的物体举到十米高处,工作人员戴上虚拟现实的头盔即可通过远程控制,用于架线、维修、保养等高空作业。该机器人预计2024年投入使用。(中新网)



【全球首个月壤数字藏品限量发行】 4月24日,中国探月工程发布全球首个月壤数字藏品,由百度超级链提供技术支持。月壤数字藏品分别在百度App、小度App各限量发行1731份,致敬嫦娥5号带回的1731克真实月壤。


【OPPO K10首发搭载天玑8000-MAX 5G移动平台】 4月24日,OPPO K10及OPPO K10 Pro两款游戏旗舰亮相,其中OPPO K10全球首发搭载天玑8000-MAX 5G移动平台,OPPO K10 Pro则搭载旗舰级芯片高通骁龙888 5G移动平台,分别1999元、2499元起。


【中核集团将推出“核动力宠物狗”】 中核集团旗下N宇宙研发团队研发出一款核动力宠物狗“咪朵”,目前正在产品内测阶段,计划不久将推向市场。有网友表示希望“咪朵”能核动力发电,随时随地帮笔记本和手机充电,中核集团官方回复称,需求已经提给开发那边。



政策&市场

【上海下发第二批复工复产企业“白名单”,加快打通产业链供应链】 据了解,第二批复工复产企业“白名单”数量比第一批更多,覆盖了集成电路、汽车制造、装备制造、生物医药等重点领域。(第一财经)


【南美非洲等成中国企业出海“新蓝海”】 亚马逊云科技发布中国企业“上云出海”趋势,在受访的已出海企业中,大企业占比63%,中小企业为37%。在出海意愿上,中小企业更为强烈,占比达到65%。南美、非洲、中东等新兴地区正成为中国企业出海的“新蓝海”。(北青网)


【手机用户平均换机周期超31个月】行业分析公司Counterpoint发布的数据显示,目前手机用户的平均换机周期已超31个月;市场研究机构Strategy Analytics则称,中国用户的平均换机周期为28个月。(科技日报)


IPO&投融资

4月24日至4月30日期间,全球科技领域融资事件共103起,其中国内46起,海外57起。据睿兽分析不完全统计,本周国内科技领域融资金额总计61.68亿元人民币,海外融资金额总计101.59亿元人民币睿兽分析戳此处查看更多)

以下为本周全球重要IPO&融资信息:

【将产品卖给宁德时代,禾川科技IPO】 4月28日,禾川科技成功登陆科创板,发行价为23.66元/股,市值约36亿元。截至当日收盘,禾川科技报19.70元/股,跌幅为16.74%,总市值为29.75亿元。这意味着,禾川科技的市值在上市首日蒸发约6亿元。据招股书,王项彬持股禾川科技19.76%股份;北极光创投旗下越超公司持股13.57%,为机构第一大股东。

禾川科技成立于2011年,是工业自动化控制核心部件及整体解决方案提供商,产品包括伺服系统、PLC(控制器)等,广泛应用于 3C 电子、光伏、锂电池等行业,并覆盖了工业富联、宁德时代、顺丰控股、三通一达、隆基股份等多家行业龙头企业。招股书显示,2018年至2020年及2021年上半年,公司实现营业收入2.83亿元、3.13亿元、5.44亿元、3.69亿元,对应净利润分别为4973万元、4762万元、1.06亿元、5396万元。

创始人王项彬出生于1974年,在电器行业从事设计工作,通过努力逐步做到了管理层,2005年升任安科迅科技有限公司执行董事。2009年,王项彬决定创业,并筹备组建了今天的禾川科技。以发行价计算,王项彬的身价(持仓市值)约为6.91亿元。截至当日收盘,王项彬的持仓市值则降至5.75亿元,相对减少约1.16亿元。(创业邦)


【“橡鹭科技”获数亿元Pre-A轮融资】 创业邦获悉,本轮融资由腾讯和IDG资本领投,老股东源码资本跟投。本轮融资将主要用于产品技术研发,产线建设及组织升级。目前橡鹭科技旗下多款机器人产品已完成研发,进入市场商业化阶段。睿兽分析戳此处查看更多)


【“开元通信”完成数亿元A+轮融资】创业邦获悉,本轮融资由红土湛卢领投,产业投资人红杉中国、工业富联、广思达以及东方富海、高瓴创投、KIP资本、元禾璞华跟投,老股东IDG资本、顺为资本、勤合资本、华业天成资本追加投资。睿兽分析戳此处查看更多)


【“影刀RPA”完成1亿美元C轮融资】创业邦获悉,本轮融资由高盛、某产业CVC机构领投,老股东GGV纪源资本、高瓴创投等跟投。影刀产品最初从电商赛道切入,以拖拉拽等低代码形态提高产品设计的易用性。睿兽分析戳此处查看更多)


【“华翊量子”完成过亿元天使轮融资】本轮融资由高榕资本领投,奥锐特药业股份有限公司、红杉资本中国、奇绩创坛及图灵创投跟投。该笔融资主要将用于研发制造一百至两百量子比特规模的离子阱量子计算机及开发相应的量子计算云平台。睿兽分析戳此处查看更多)


【“领鹊科技”获近亿元A轮融资】建筑机器人研发、制造与运营商领鹊科技宣布完成近亿元A轮融资,本轮融资由IDG资本领投,老股东Atypical Ventures跟投。本轮资金主要用于产品的研发制造以及商业化推广。睿兽分析戳此处查看更多)


【“华引芯”获B2轮融资】 本轮融资由老股东国中资本持续加码。华引芯B轮融资累计近2亿元,本轮融资将继续用于华引芯全球光源研究中心“C²O-X”的搭建,引进全球半导体光源器件研发人才以开展异构光源器件的持续研发和生产。华引芯是由海归技术团队带领,显示技术领域的新锐企业。睿兽分析戳此处查看更多)


【“粒界科技”再获数千万美元B+轮投资】 本轮融资由BV百度风投、建信信托、朗玛峰创投共同领投,现有股东高瓴创投跟投。此次资金将主要用于进一步完善第三代图形引擎的端云交互和体验,并加快商业化和应用生态布局。粒界科技是一家计算机图形引擎技术提供商。 睿兽分析 戳此处查看更多)


【“众星志连”完成数千万元天使轮融资】创业邦获悉,本轮融资由普华资本独家投资。该轮融资将主要用于公司微小卫星研发投入及星座试验星的研制。众星志连是一家集研发、制造、运营于一体的微小卫星及卫星星座综合服务提供商,孵化自浙江大学微小卫星研究中心。睿兽分析戳此处查看更多)


【“VS·work”完成数千万元Pre-A轮融资】 创业邦获悉,本轮融资领投方为金雨茂物投资管理,由一苇资本担任长期独家财务顾问。资金将主要用于市场推广与产品迭代。VS·work是一家元宇宙引擎公司,其解决方案可解决线上展会的临场感问题。睿兽分析戳此处查看更多)


【“雪诺科技”获数千万元天使轮融资】 创业邦获悉,本轮融资投资方为GGV纪源资本和晨晖创投。雪诺科技成立于2021年8月,是一家网络安全产品及服务提供商,创始人高雪峰之前任360集团信息安全中心及政企安全集团总经理。睿兽分析戳此处查看更多)


【“八点八数字”完成近千万元融资,布局虚拟数字人业务场景】投资方为无锡宝通科技股份有限公司。八点八数字是一家虚拟人全链路公司,为政企、品牌、影视、游戏、动画等客户营销及业务场景服务。睿兽分析戳此处查看更多)



找靠谱商机,关注创业邦视频号!
登录查看更多
0

相关内容

中华人民共和国,通称中国,是一个位于东亚的社会主义国家,由中国共产党一党执政,首都位于北京市。1949年10月1日,中国共产党在第二次国共内战取得绝对优势后,于北京市正式成立中华人民共和国,中国国民党领导的中华民国政府则在同年底败退台湾。 维基百科
美国国防部《联合全域指挥与控制(JADC2)战略概要》
专知会员服务
316+阅读 · 2022年6月13日
中文版-英国国防部《竞争时代的防务》76页报告
专知会员服务
51+阅读 · 2022年6月13日
中国自动驾驶和未来出行服务市场展望
专知会员服务
39+阅读 · 2022年4月18日
【重磅】大数据白皮书(2021年),59页pdf
专知会员服务
125+阅读 · 2021年12月28日
5G AIoT全景商用产品手册,52页pdf
专知会员服务
51+阅读 · 2021年9月10日
专知会员服务
20+阅读 · 2021年6月15日
专知会员服务
145+阅读 · 2021年3月13日
国家自然科学基金
0+阅读 · 2015年12月31日
国家自然科学基金
0+阅读 · 2015年12月31日
国家自然科学基金
0+阅读 · 2014年12月31日
国家自然科学基金
0+阅读 · 2012年12月31日
国家自然科学基金
0+阅读 · 2012年12月31日
国家自然科学基金
0+阅读 · 2012年12月31日
国家自然科学基金
0+阅读 · 2012年12月31日
国家自然科学基金
1+阅读 · 2011年12月31日
国家自然科学基金
0+阅读 · 2011年12月31日
Arxiv
0+阅读 · 2022年6月23日
Arxiv
0+阅读 · 2022年6月19日
Arxiv
1+阅读 · 2022年6月17日
Arxiv
15+阅读 · 2022年5月14日
VIP会员
相关VIP内容
美国国防部《联合全域指挥与控制(JADC2)战略概要》
专知会员服务
316+阅读 · 2022年6月13日
中文版-英国国防部《竞争时代的防务》76页报告
专知会员服务
51+阅读 · 2022年6月13日
中国自动驾驶和未来出行服务市场展望
专知会员服务
39+阅读 · 2022年4月18日
【重磅】大数据白皮书(2021年),59页pdf
专知会员服务
125+阅读 · 2021年12月28日
5G AIoT全景商用产品手册,52页pdf
专知会员服务
51+阅读 · 2021年9月10日
专知会员服务
20+阅读 · 2021年6月15日
专知会员服务
145+阅读 · 2021年3月13日
相关资讯
相关基金
国家自然科学基金
0+阅读 · 2015年12月31日
国家自然科学基金
0+阅读 · 2015年12月31日
国家自然科学基金
0+阅读 · 2014年12月31日
国家自然科学基金
0+阅读 · 2012年12月31日
国家自然科学基金
0+阅读 · 2012年12月31日
国家自然科学基金
0+阅读 · 2012年12月31日
国家自然科学基金
0+阅读 · 2012年12月31日
国家自然科学基金
1+阅读 · 2011年12月31日
国家自然科学基金
0+阅读 · 2011年12月31日
Top
微信扫码咨询专知VIP会员