思路+步骤+方法,三步教你如何快速构建用户画像

2017 年 12 月 21 日 产品100干货速递 超哥Jason

如果你走在大街上,看到迎面走来了一个前凸后翘、长发飘飘、五官精致、皮肤白皙、大腿修长的人,你内心肯定会一阵惊喜:"哇,美女!"。假如你对这个美女产生了兴(性)趣,你想追求这个美女,那么你会想办法去了解这个美女,比如约她吃饭,出去玩以了解她的性格特征,从她闺蜜那打听她的兴趣、爱好等。当你对这个美女的外在和内在都做了详细的了解之后,你觉得的实时机差不多了,就开始了对美女的表白。


其实在你向美女表白前的一些列过程就是在对这个美女进行画像。你在表白前你肯定会对这个美女有了以下判断:


外在,她是一个美女。判断依据:前凸后翘,长发飘飘,五官精致,皮肤白皙,大腿修长


内在,她很温柔、贤惠、知书达理,她喜欢……判断依据:声音好听、细腻,举止优雅,会做饭,能持家,善解人意等


其实我们在做产品或者运营过程中的用户画像也是同样的道理和思路,前面是对单个人的特征描述。在做产品运营过程中的用户画像唯一不同的就是,我们需要对一群人做特征描述,是对一个群体的共性特征的提炼,说白了就是给用户群体打标签。所以用一句话概括:用户画像就是给用户打标签!


当然给用户画像不是随随便便的给用户打几个标签就完事,就像你追美女之前的了解工作一样,你需要对美女的外表进行判断,你需要通过跟美女的交往和沟通,或者从闺蜜那进行打听来了解美女的性格,爱好和需求。所以我们在构建用户画像的时候需要遵循一定的思路、步骤和方法。




用户画像的思路


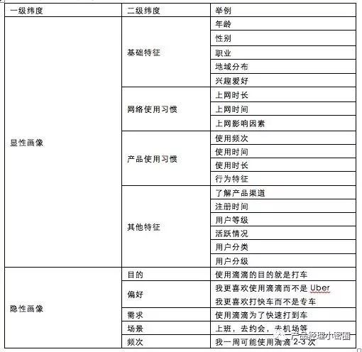
前面在用美女举例的时候,对美女从内在和外在两个方面进行了判断,用户画像的构建思路其实也是从这两个方面进行展开。在这里我们称之为:显性画像和隐性画像两个方面,具体的思路都是围绕这两个方面进行展开。


显性画像:即用户群体的可视化的特征描述。如目标用户的年龄、性别、职业、地域、兴趣爱好等特征


隐性画像:用户内在的深层次的特征描述。包含了用户的产品使用目的、用户偏好、用户需求、产品的使用场景、产品的使用频次等。         

以下可做思路的参考:   





用户画像构建步骤


为了让整个用户画像的工作有秩序,有节奏的进行,我们可以将用户画像分为以下三个步骤:基础数据采集,分析建模,结果呈现。   


第一步:基础数据采集


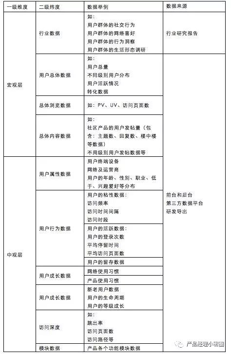
数据是构建用户画像的核心依据,一切不建立在客观数据基础上的用户画像都是耍流氓。在基础数据采集方面可以先通过列举法先列举出构建用户画像所需要的基础数据。具体的思路如下:




当然上面列举的数据纬度相对比较多,在构建用户画像过程中会根据需求进行相关的数据筛选。



在基础资料和数据收集环节我们会通过一手资料和二手资料获取相应的基础数据。


相关的文献资料和研究报告这些资料和数据会有三个方面的来源:


  • 产品数据后台

  • 问卷调研

  • 用户访谈


第二步:分析建模


当我们对用户画像所需要的资料和基础数据收集完毕后,需要对这些资料进行分析和加工,提炼关键要素,构建可视化模型。


比如,如果我们所做的产品是面向95后的用户群体,你需要了解整个95后群的性格特征、行为喜好等,通过搜索你可以获取到以下资料:


  • 企额智库《透视95后:新生代社交行为》         

  • QQ空间独家大数据《"95后"新生代社交网络喜好报告》         

  • 百度《00后用户移动互联网行为洞察》         

  • 中国大数据产业观察《2015年95后生活形态调研报告》         


接着可以对这些报告进行分析和关键词提炼,概括出整个95后群体标签,具体如下:



假如你是做社区产品的用户画像,那么通过用户等级数据、用户行为数据和用户贡献等数据进行分析并建立相应的用户模型,比如某K12领域社区用户分布和需求模型:



我们在做用户画像过程中非常重要的一块工作内容就是问卷调研和用户访谈,这是了解我们用户的非常关键的一个渠道。问卷调研和用户访谈的思路大致如下:


1、问卷调研



问卷调查是一项有目的的研究实践活动,无论一份问卷设计的水平高低与否,其背后必然存在着特定的研究目的。因此将要设计的问卷就是为你的特定研究目的服务的。这是设计问卷之前必须植根于脑海中的一个观念。既然问卷调查是一项有目的的研究实践活动,那么从理论指导实践的角度出发进行就是必须的,即设计问卷前必须要做好充足的理论准备,宏观层面上应做到以下两点:


  • 明确你们研究的主题是什么?

  • 想通过问卷调查获取的信息有哪些?


问卷调研的信息一定是不确定性的用户信息或者无法通过后台数据或者文献资料查阅到的信息。对于已经确定的信息或者可以通过后台以及文献资料能够获取到的信息就无需再通过问卷进行调研。


问卷调研因为需要用有限的问题来获取有价值的信息,因此问卷的设计是一门较深的学问,问卷设计需要有特定的思路、方法和技巧,具体大家可以参考网上的问卷设计的方法。


2、用户访谈


在运营工作中,运营人员会经常通过研究"用户是怎么想的","用户是怎么做的"等。很多时候用研都会选择用户访谈作为研究这类问题的方法,具体步骤如下:   



在访谈结果分析方面,一般采取关键词提炼法,即针对每个用户对每个问题的反馈进行关键词提炼,然后对所有访谈对象反馈出的共性关键词进行汇总,具体思路如下: 



比如,我们针对某在线教育(K12领域)的社区用户的访谈对象的结果进行关键词提炼进行举例: 

   


第三步:画像呈现


前面我们提到了用户画像就是给目标用户群体打标签,从显性画像和隐性画像两个方面来进行,因此,整个用户画像的呈现也需要从这两个方面的进行。我继续以某在线教育(K12领域)社区进行举例(部分内容):



第一部分:显性特征



第二部分:隐性特征

   

当然构建用户画像的目的是为了充分了解我们的用户,进而为产品设计和运营提供参考。因此如果我们新接触一个产品的时候用户画像是我们了解用户的最好方式。另外用户画像的构建一定是要为我们的运营规划、运营策略制定而服务的,如果我们做出来的用户画像无法指导我们的产品设计或者运营规划及策略制定提供参考的话,那么这个用户画像一定是失败的。


所以如果你的leader让你来负责用户的画像构建的话,你需要在构建出具体用户画像之后,可以针对用户画像的结论来提出具体的运营建议和思路。



者:超哥Jason

来源:微信公众号 / 产品经理小密圈


本文由作者授权产品壹佰发布,如需转载,请联系作者。

投稿邮箱:yli01@kaikeba.com 欢迎您的来稿


产品壹佰www.chanpin100.com),是慧科集团旗下企业开课吧诚意打造的,互联网产品人学习成长社群;致力于为互联网产品爱好者,提供优质学习资讯、线上公开课、线下沙龙、学习社群与教学服务。


开课吧 www.kaikeba.com ),是慧科集团倾力打造的互联网人学习成长社群,2016年8月,开课吧实力融聚无限互联、莱茵教育、产品壹佰、美好学院等知名职业教育品牌,专注打造互联网产品经理、UXD全能设计、技术开发等前沿专业课程及学习社群。致力于通过创新科技,提供智慧学习服务,高效链接人与知识,帮助互联网人实现可持续职业成长。



登录查看更多
9

相关内容

用户画像是真实用户的虚拟代表,是 建立在一系列真实数据(Marketing data,Usability data)之上的目标用户模型。通过用户调研去了解用户,根据他们的目标、行为和观点的差 异,将他们区分为不同的类型,然后每种类型中抽取出典型特征,赋予名字、照片、一些人口统计学要素、场景等描述,就形成了一个人物原型 。

知识荟萃

精品入门和进阶教程、论文和代码整理等

更多

查看相关VIP内容、论文、资讯等
【2020新书】实战R语言4,323页pdf
专知会员服务
102+阅读 · 2020年7月1日
【实用书】学习用Python编写代码进行数据分析,103页pdf
专知会员服务
198+阅读 · 2020年6月29日
基于深度学习的表面缺陷检测方法综述
专知会员服务
89+阅读 · 2020年5月31日
干净的数据:数据清洗入门与实践,204页pdf
专知会员服务
164+阅读 · 2020年5月14日
【经典书】Python数据数据分析第二版,541页pdf
专知会员服务
197+阅读 · 2020年3月12日
【经典书】精通机器学习特征工程,中文版,178页pdf
专知会员服务
360+阅读 · 2020年2月15日
用户研究:如何做用户画像分析
产品100干货速递
45+阅读 · 2019年5月9日
手把手教你绘制用户画像(文末赠5本PM必看书籍)
产品100干货速递
7+阅读 · 2018年10月25日
两套经典的用户画像
产品100干货速递
26+阅读 · 2018年6月19日
如何利用动态信息数据构建用户画像?
NPDP产品经理资讯
6+阅读 · 2017年10月11日
【大数据】如何用大数据构建精准用户画像?
产业智能官
12+阅读 · 2017年9月21日
教你 5 步画出用户画像
职人社
8+阅读 · 2017年9月13日
看完后,别再说自己不懂用户画像了
R语言中文社区
15+阅读 · 2017年8月28日
你以为自己真的了解用户画像?其实猫腻可多了
THU数据派
8+阅读 · 2017年7月12日
用户画像之用户性别识别
大数据杂谈
6+阅读 · 2017年6月24日
Arxiv
15+阅读 · 2019年6月25日
Learning Recommender Systems from Multi-Behavior Data
Arxiv
8+阅读 · 2018年5月15日
Arxiv
5+阅读 · 2018年5月5日
Arxiv
9+阅读 · 2018年3月28日
Arxiv
9+阅读 · 2018年1月30日
VIP会员
相关VIP内容
【2020新书】实战R语言4,323页pdf
专知会员服务
102+阅读 · 2020年7月1日
【实用书】学习用Python编写代码进行数据分析,103页pdf
专知会员服务
198+阅读 · 2020年6月29日
基于深度学习的表面缺陷检测方法综述
专知会员服务
89+阅读 · 2020年5月31日
干净的数据:数据清洗入门与实践,204页pdf
专知会员服务
164+阅读 · 2020年5月14日
【经典书】Python数据数据分析第二版,541页pdf
专知会员服务
197+阅读 · 2020年3月12日
【经典书】精通机器学习特征工程,中文版,178页pdf
专知会员服务
360+阅读 · 2020年2月15日
相关资讯
用户研究:如何做用户画像分析
产品100干货速递
45+阅读 · 2019年5月9日
手把手教你绘制用户画像(文末赠5本PM必看书籍)
产品100干货速递
7+阅读 · 2018年10月25日
两套经典的用户画像
产品100干货速递
26+阅读 · 2018年6月19日
如何利用动态信息数据构建用户画像?
NPDP产品经理资讯
6+阅读 · 2017年10月11日
【大数据】如何用大数据构建精准用户画像?
产业智能官
12+阅读 · 2017年9月21日
教你 5 步画出用户画像
职人社
8+阅读 · 2017年9月13日
看完后,别再说自己不懂用户画像了
R语言中文社区
15+阅读 · 2017年8月28日
你以为自己真的了解用户画像?其实猫腻可多了
THU数据派
8+阅读 · 2017年7月12日
用户画像之用户性别识别
大数据杂谈
6+阅读 · 2017年6月24日
相关论文
Top
微信扫码咨询专知VIP会员