模型不收敛,训练速度慢,如何才能改善 GAN 的性能?

2018 年 7 月 24 日 AI研习社

AI 研习社按:本文为雷锋字幕组编译的技术博客,原标题 GAN — Ways to improve GAN performance,作者 Jonathan Hui

翻译 | 姚秀清 郭蕴哲     校对 | 吴桐     整理 |  孔令双



与其他深度网络相比,GAN 模型在以下方面可能会受到严重影响。

  • 不收敛:模型永远不会收敛,更糟糕的是它们变得不稳定。

  • 模式崩溃:生成器生成单个或有限模式。

  • 慢速训练:训练生成器的梯度会消失。

作为 GAN 系列的一部分,本文探讨了如何改进 GAN 的方法。 尤其在如下方面,

  • 更改成本函数以获得更好的优化目标。

  • 在成本函数中添加额外的惩罚以强制执行约束。

  • 避免过度自信和过度拟合。

  • 更好的优化模型的方法。

  • 添加标签。

  特征匹配

生成器试图找到最好的图像来欺骗鉴别器。当两个网络相互抵抗时,“最佳“图像会不断变化。 然而,优化可能变得过于贪婪,并使其成为永无止境的猫捉老鼠游戏。这是模型不收敛且模式崩溃的场景之一。

特征匹配改变了生成器的成本函数,用来最小化真实图像的特征与生成图像之间的统计差异,即,它将目标从击败对手扩展到真实图像中的特征匹配。 我们使用图像特征函数 f(x) 对真实图像和生成图像的均值间的L2范数距离来惩罚生成器。

其中 f(x)  是鉴别器立即层的输出,用于提取图像特征。

每个批次计算的实际图像特征的平均值,都会波动。这对于减轻模式崩溃来说可能是个好消息。它引入了随机性,使得鉴别器更难以过拟合。

当 GAN 模型在训练期间不稳定时,特征匹配是有效的。

  微批次鉴别

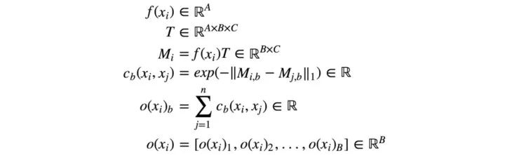
当模式坍塌时,创建的所有图像看起来都相似。为了缓解这个问题,我们将不同批次的实际图像和生成的图像分别送给鉴别器,并计算图像 x 与同一批次中其余图像的相似度。 我们在鉴别器的一个密集层中附加相似度 o(x) ,来确定该图像是真实的还是生成的。

如果模式开始崩溃,则生成的图像的相似性增加。鉴别器可以使用该分数来检测生成的图像。这促使生成器生成具有更接近真实图像的多样性的图像。

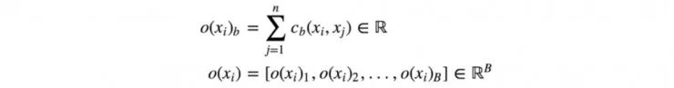
图像 xi 与同一批次中的其他图像之间的相似度 o(xi) 是通过一个变换矩阵 T 计算得到的。如下所示,xi  是输入图像,xj 是同一批次中的其余图像。

方程式有点难以追踪,但概念非常简单。(读者可以选择直接跳到下一部分。)我们使用变换矩阵 T  将特征 xi  转换为 Mi  , 一个 B×C 的矩阵。

我们使用 L1 范数和下面的等式导出图像 i  和 j  之间的相似度 c(xi, xj)  。

图像 xi 与批次中其余图像之间的相似度 o(xi)  为

这里是回顾:

引用自论文“ Improved Techniques for Training GANs  ”

微批次鉴别使我们能够非常快速地生成视觉上吸引人的样本,在这方面它优于特征匹配。

  单面标签平滑

深度网络可能会过自信。 例如,它使用很少的特征来对对象进行分类。 深度学习使用正则化和 Dropout 来缓解问题。

在 GAN 中,我们不希望模型过拟合,尤其是在数据噪声大时。如果鉴别器过分依赖于某一小组特征来检测真实图像,则生成器可能迅速模仿这些特征以击败鉴别器。在 GAN 中,过度自信的负面作用严重,因为鉴别器很容易成为生成器利用的目标。为了避免这个问题,当任何真实图像的预测超过 0.9(D(实际图像)> 0.9)时,我们会对鉴别器进行惩罚。 这是通过将目标标签值设置为 0.9 而不是 1.0 来完成的。 这里是伪代码:

p = tf.placeholder(tf.float32, shape=[None, 10])

# Use 0.9 instead of 1.0.

feed_dict = {

 p: [[0, 0, 0, 0.9, 0, 0, 0, 0, 0, 0]] # Image with label "3"

}

# logits_real_image is the logits calculated by

# the discriminator for real images.

d_real_loss = tf.nn.sigmoid_cross_entropy_with_logits(

                   labels=p, logits=logits_real_image)

  历史平均

在历史平均中,我们跟踪最后 t  个模型的模型参数。 或者,如果我们需要保留一长串模型,我们会更新模型参数的运行平均值。

我们为成本函数添加了如下的一个 L2 成本,来惩罚不同于历史平均值的模型。

对于具有非凸对象函数的 GAN,历史平均可以迫使模型参数停止围绕平衡点兜圈子,从而令其收敛。

  经验回放  

为了击败生成器当前产生的内容,模型优化可能变得过于贪婪。为了解决这个问题,经验回放维护了过去优化迭代中最新生成的图像。我们不仅仅使用当前生成的图像去拟合模型,而且还为鉴别器提供了所有最近生成的图像。因此,鉴别器不会针对生成器某一特定时间段生成的实例进行过度拟合。

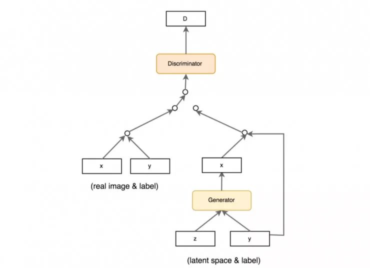
  使用标签(CGAN)

许多数据集都带有样本对象类型的标签。训练 GAN 已经很难了。因此,对于引导 GAN 的训练来说,任何额外的帮助都可以大大提高其性能。添加标签作为潜在空间 z 的一部分, 有助于 GAN 的训练。如下所示 , CGAN 中采用的数据流就充分利用了样本的标签。

  成本函数

成本函数重要吗? 它当然重要,否则那么多研究工作的心血都将是一种浪费。但是如果你听说过 2017 年 Google Brain 的一篇论文,你肯定会有疑虑。 但努力提升图像质量仍然是首要任务。因此在我们对成本函数的作用有一个明确的认识之前,我们很有可能会看到研究人员仍在努力尝试着不同的成本函数。

下图列出了一些常见 GAN 模型的成本函数。

表格改动自这里:

https://github.com/hwalsuklee/tensorflow-generative-model-collections

我们决定不在本文中详细介绍这些成本函数。实际上,如果您想了解更多信息,我们强烈建议您细致地阅读这些文章中的至少一篇:WGAN/WGAN-GP,EBGAN / BEGAN,LSGAN,RGAN 和 RaGAN 。 在本文的最后,我们还列出了一篇更详细地研究成本函数的文章。 成本函数是 GAN 的一个主要研究领域,我们鼓励您稍后阅读该文章。

以下是某些数据集中的一些 FID 分数(越低越好)。这是一个参考点,但需要注意的是,现在对于究竟哪些成本函数表现最佳下结论还为时尚早。 实际上,目前还没有哪一个成本函数在所有不同数据集中都具有最佳表现。

但缺乏好的超参数的模型不可能表现良好,而调参需要大量时间。所以在随机测试不同的成本函数之前,请耐心地优化超参数。

  实现技巧

  • 将图像的像素值转换到 -1 到 1 之间。在生成模型的最后一层使用 tanh 作为激活函数。

  • 在实验中使用高斯分布对 z 取样。

  • Batch normalization 可以让训练结果更稳定。

  • 上采样时使用 PixelShuffle 和反卷积。

  • 下采样时不要使用最大池化而使用卷积步长。

  • Adam 优化通常比别的优化方法表现的更好。

  • 图像交给判别模型之前添加一些噪声,不管是真实的图片还是生成的。

GAN 模型的动态特性尚未得到很好的解释。所以这些技巧只是建议,其优化结果如何可能存在差异。例如,提出 LSGAN 的文章指出 RMSProp 在他们的实验中表现更加稳定。这种情况非常稀少,但是也表明了提出普遍性的建议是非常困难的。

  Virtual batch normalization (VBN)

Batch normalization 已经成为很多深度神经网络设计中的事实标准。Batch normalization 的均值和方差来自当前的 minibatch 。然而,它会在样本之间创建依赖关系,导致生成的图像不是彼此独立的。

下图显示了在使用同一个 batch 的数据训练时,生成的图像有着相同的色调。

上排图像是橙色色调,第二排图像是绿色色调。 原文链接:https://arxiv.org/pdf/1701.00160v3.pdf

本来, 我们对噪声 z  是从随机分布中采样,为我们提供独立样本。然而,这种 batch normalization 造成的偏见却抵消了 z 的随机性。

Virtual batch normalization (VBN) 是在训练前从一个 reference batch 中采样。在前向传播中,我们提前选择一个 reference batch 为 batch normalization 去计算 normalization 的参数( μ 和 σ )。 然而,我们在整个训练过程中使用同一个 batch,会让模型过拟合。为了解决这个问题,我们将 reference batch 与当前 batch 相结合起来计算参数。

  随机种子

用于初始化模型参数的随机种子会影响 GAN 的性能。 如下表所示,测量GAN性能的FID分数在50次独立运行(训练)中有所不同。但是波动的范围不大,并且可以在后续的微调中完成。

一篇来自 Google Brain 的论文指出 LSGAN 偶尔会在某些数据集中失败或崩溃,并且需要使用另一个随机种子重新启动训练。

  Batch normalization

DGCAN 强力建议在网络设计中加入 batch normalization 。 Batch normalization 的使用也成为许多深度网络模型的一般做法。 但是,也会有例外。 下图演示了 batch normalization 对不同数据集的影响。 y 轴是 FID 得分,越低越好。 正如 WGAN-GP 论文所建议的那样,当使用成本函数 WGAN-GP 时,不应该使用 batch normalization 。 我们建议读者检查 batch normalization 上使用的成本函数和相应的FID性能,并通过实验验证来设置。

  多重 GANs

模式崩溃可能并不全是坏事。 实际上,当模式崩溃时,图像质量通常会提高。 实际上,我们可以会为每种模式收集最佳模型,并使用它们来重建不同的图像模式。

判别模型和生成模型之间的平衡

判别模型和生成模型总是处于拉锯战中以相互削弱。生成模型积极创造最好的图像来击败判别模型。 但如果判别模型响应缓慢,生成的图像将收敛,模式开始崩溃。 相反,当判别模型表现良好时,原始生成模型的成本函数的梯度消失,学习速度慢。 我们可以将注意力转向平衡生成模型和判别模型之间的损失,以便在训练 GAN 中找到最佳位置。 不幸的是,解决方案似乎难以捉摸。 在判别模型和生成模型之间的交替梯度下降中,定义它们之间的静态比率似乎是有效的,但也有很多人怀疑它的效果。 如果说已经有人做过这件事的话,那就是研究人员每训练生成模型5次再更新判别模型的尝试了。 其他动态平衡两个网络的建议仅在最近才引起关注。 

另一方面,一些研究人员认为平衡这些网络的可行性和愿景是很困难的。 训练有素的判别模型无论如何都能为生成模型提供高质量的反馈。 然而训练生成模型使之能与判断模型抗衡也并不容易。 相反,当生成模型表现不佳时,我们可能会将注意力转向寻找不具有接近零梯度的成本函数。

然而问题仍然是存在的。 人们提出了许多建议,研究者们对什么是最好的损失函数的争论仍在继续。

  判别模型和生成模型的网络容量 

判别模型通常比生成模型更复杂(有更多滤波器和更多层),而良好的判别模型可以提供高质量的信息。 在许多 GAN 应用中,当增加生成模型容量并没有带来质量上的改进时,我们便遇到了瓶颈。 在我们确定遭遇了瓶颈并解决这个问题之前,增加生成模型容量不会成为优先考虑的选项。 

  延伸阅读

在本文中,我们没有对损失函数的改进做进一步的说明。 这是一个重要的研究内容,我们建议读者点击下面的链接,对其有进一步的了解。

GAN — A comprehensive review into the gangsters of GANs (Part 2)

https://medium.com/@jonathan_hui/gan-a-comprehensive-review-into-the-gangsters-of-gans-part-2-73233a670d19

这篇文章介绍了改进 GAN 的动机和方向。在 medium.com 了解更多

一些 GAN 的酷酷的应用:

GAN — Some cool applications of GANs.

https://medium.com/@jonathan_hui/gan-some-cool-applications-of-gans-4c9ecca35900

我们在 GAN 开发的最初几年取得了不错的进展。 不会再有只有邮票这么小分辨率的面部图像……在 medium.com 了解更多

本系列所有文章:

GAN — GAN Series (from the beginning to the end)

https://medium.com/@jonathan_hui/gan-gan-series-2d279f906e7b

一个涵盖了 GAN 的应用、问题和解决方案的文章列表。

参考文献:

Improved Techniques for Training GANs

https://arxiv.org/pdf/1606.03498.pdf

原文链接:

https://towardsdatascience.com/gan-ways-to-improve-gan-performance-acf37f9f59b

号外号外~

一个专注于

AI技术发展和AI工程师成长的求知求职社区

诞生啦!

欢迎大家扫码体验


AI研习社




用Keras搭建GAN:图像去模糊中的应用(附代码)

▼▼▼

登录查看更多
1

相关内容

【CMU】深度学习模型中集成优化、约束和控制,33页ppt
专知会员服务
46+阅读 · 2020年5月23日
专知会员服务
109+阅读 · 2020年5月21日
【CVPR2020】用多样性最大化克服单样本NAS中的多模型遗忘
【CVPR 2020-商汤】8比特数值也能训练卷积神经网络模型
专知会员服务
26+阅读 · 2020年5月7日
【CVPR2020】MSG-GAN:用于稳定图像合成的多尺度梯度GAN
专知会员服务
29+阅读 · 2020年4月6日
专知会员服务
45+阅读 · 2020年3月6日
GAN 为什么需要如此多的噪声?
AI科技评论
14+阅读 · 2020年3月17日
提高GAN训练稳定性的9大tricks
人工智能前沿讲习班
13+阅读 · 2019年3月19日
【干货】GAN最新进展:8大技巧提高稳定性
GAN生成式对抗网络
31+阅读 · 2019年2月12日
GAN最新进展:8大技巧提高稳定性
新智元
7+阅读 · 2019年2月12日
生成对抗网络的最新研究进展
AI科技评论
5+阅读 · 2019年2月6日
深度学习训练数据不平衡问题,怎么解决?
AI研习社
7+阅读 · 2018年7月3日
【学界】生成式对抗网络:从生成数据到创造智能
GAN生成式对抗网络
6+阅读 · 2018年6月14日
GAN猫的脸
机械鸡
11+阅读 · 2017年7月8日
Arxiv
8+阅读 · 2018年11月21日
Arxiv
11+阅读 · 2018年1月15日
VIP会员
相关资讯
GAN 为什么需要如此多的噪声?
AI科技评论
14+阅读 · 2020年3月17日
提高GAN训练稳定性的9大tricks
人工智能前沿讲习班
13+阅读 · 2019年3月19日
【干货】GAN最新进展:8大技巧提高稳定性
GAN生成式对抗网络
31+阅读 · 2019年2月12日
GAN最新进展:8大技巧提高稳定性
新智元
7+阅读 · 2019年2月12日
生成对抗网络的最新研究进展
AI科技评论
5+阅读 · 2019年2月6日
深度学习训练数据不平衡问题,怎么解决?
AI研习社
7+阅读 · 2018年7月3日
【学界】生成式对抗网络:从生成数据到创造智能
GAN生成式对抗网络
6+阅读 · 2018年6月14日
GAN猫的脸
机械鸡
11+阅读 · 2017年7月8日
Top
微信扫码咨询专知VIP会员