超详细的分子结构画法,不了解一下?

2019 年 4 月 25 日 材料科学与工程
点击上方「材料科学与工程」快速关注
材料类综合、全面、专业的微信平台


对于科研工作者而言

绘制分子结构式简直就是家常便饭

如果一个搞化学的研究生说他不会画结构式

那就如同跳水运动员告诉你他不会游泳一样

同样都是画分子结构

但是有些人的文章里分子结构

长这样

但是有些人的分子结构

却是这样的

已经有越来越多的顶刊

选择用最简单直接的分子结构作为封面

你的分子结构也想这么酷炫吗?

还要继续用ChemDraw千篇一律地画分子结构吗?

今天就推荐给大家一款超实用的软件

Cinema 4D

教你优雅地画出与众不同的分子结构


接下来将以图中的分子为例,为大家介绍下如何利用C4D软件绘制化学分子结构式,以讲解操作方法为主,各位小伙伴可以结合自身实际情况举一反三

1

打开C4D添加对象:【圆盘】,找到下图物体图标,鼠标长按左键选择添加【圆盘】工具。如图1、图2所示:

图1

图2


2

在【对象】窗口中选中【圆盘】在【属性】窗口中设置,将圆盘分段设置为1,旋转分段设置为5内部半径跟外部半径大小都设置为50cm,并在【显示】中选择【光影着色(线条)】。如图3、图4、图5所示:

图3

图4

图5


3

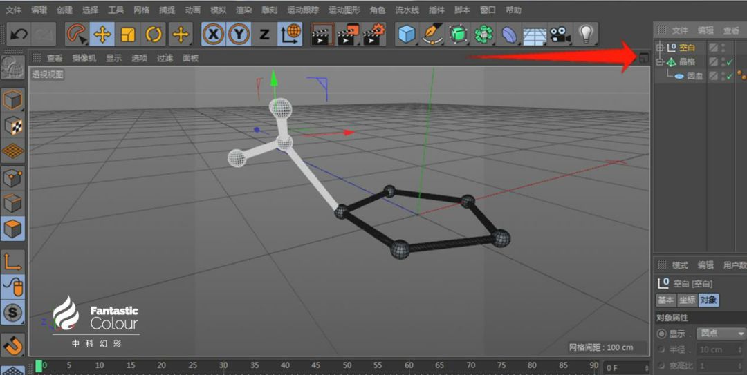
然后选择【阵列】工具中的【晶格】工具。如图6、图7所示:

图6

图7


4

在【对象】窗口中,把【圆盘】按住鼠标左健,拖拽进【晶格】的子层级里直到出现向下的小箭头松开即可。如图8所示:

图8


5

在完成以上操作之后,会出现一个带球的5边型。然后点击编辑框中的【晶格】将细分调到15让圆球看起来更加圆滑。如图9、图10、图11所示:

图9

图10

图11


6

建立一个半径为2cm高度为58cm的【圆柱】 然后再建立出一个跟半径为5cm的【球体】通过调整方向跟角度对齐到球体上。(调整方向键盘键是R,调整上下键为E)。如图12、图13所示:

图12

图13


7

建立一个高度为29cm半径为2cm的【圆柱】进行拼接,(调整方法按照上一步进行调整)然后通过复制粘贴出三个等同的【圆柱】。如图14所示:

图14


8

再每个圆柱的顶点建立一个【球体】。如图15所示:

图15


9

进行分组打包将建立好的物体通过群组进行整体打包,(通过键盘键ALT+G)进行群组打包。如图16所示:

图16


10

通过群组进行复制粘贴(Ctrl+C复制Ctrl+V粘贴)再通过第6歩调整方法进行角度方向的调整。如图17所示:

图17


11

建立半径为10cm的【球体】通过移动方向添加到每一个节点处。如图18、图19所示:

图18

图19


12

群组(Alt+G)整体对象,复制粘贴出物体进行旋转方向进行拼接。如图20所示:

图20


13

添加【材质】并且将物体分段渲染,选择圆柱鼠标点击右键选择【循环/路径切割】选取圆柱的中点对圆柱进行切割分段。如图21所示:

图21


14

添加材质,鼠标左键双击左下角工具框(会出现一个【材质】工具选择),鼠标左键双击【材质】工具进行材质调整,然后将调整好的材质进行拖拽到添加材质的物体上面进行材质填充。如图22、图23、图24所示:

图22

图23

图24


15

通过上述的方法一一将物体进行材质的添加。如图25所示:

图25


16

添加【灯光】,鼠标点击上面工具栏最右边的灯泡图标,选择自己想要添加的灯光方式单击进行灯光添加,通过上下拖动查看灯光效果,(通过键盘按键Ctrt+R)进行渲染浏览查看。如图26、图27所示:

图26

图27


17

进行【渲染】,鼠标点击【编辑渲染设置】进行渲染调整,将将宽度设置为1920高度设置为1200分辨率设置为300。如图28所示:

图28


18

设置完成后鼠标点击【渲染到图片查看器】工具进行渲染操作。如29图、图30所示:

图29

图30


END

渲染出图,查看渲染后的图片。如图31所示:

图31

接下来我们还会定期推出科研绘图使用技巧分享

后续还有视频版哦!

了解更多科研绘图技巧

系统学习科研论文配图的制作

敬请关注

科研绘图·学术图像专题培训会

👇👇👇

开课四年

我们走过了全国各大城市

举办超过200场科研绘图培训

教授超过3000名学员

如果你是没基础科研小白,不要担心入门难,因为我们90%以上的学员都是零基础,经验丰富的金牌讲师,手把手带你从入门到精通;

如果你是有基础老司机,不要担心课程只是蜻蜓点水浮于表面,充实的案例教学模式,带你挖掘更多隐藏技能,游刃有余玩转各种科研绘图软件。


课程内容

1

“高颜值”论文配图的基本标准

▲国际期刊投稿对图片的标准清单解读:版式、分辨率、格式、色彩模式;

▲掌握所投期刊的要求,如何利用高质量配图博得审稿人的认可,做到“投其所好”;

▲科研论文配图的图像学知识:位图与矢量图的不同适用场合及优劣对比、原始图像获取的注意事项、投稿返修图片问题汇总分析、各种图像格式的适用场合及优劣对比;

▲结合实例,讲解论文配图常见设计误区及标准解决方案;

▲科研论文配图的设计思路:构图、箭头、线条、文字、配色以及形象化的表现手法

2

图像数据的美化处理

▲电子显微镜等成像设备的采图原理、及其数据处理差异、采图参数;

▲SCI杂志对图像的尺寸要求、采图原则、后处理注意事项;

▲照片类图像数据的色彩校正深入分析讲解:图像剪裁、颜色匹配、颜色通道合成、明暗对比优化、电镜伪彩上色、黑场白场中性灰场等详解、多图像排版、某些图片数据如何获取原始图等;

▲电镜图的伪彩上色处理,纳米球尺寸/粒径分布测量,光照不均校正/物镜污渍去除,白平衡的规范化调节;

▲图片瑕疵修复及科研论文配图允许范围内的修改方式和操作;

▲图层/蒙版/曲线、调色:曲线/色阶、图像裁剪、像素/尺寸修改、自动拼接、测量、TEM照片上色。

『学习软件:Photoshop』

3

科研论文TOC&Scheme的设计制作

▲快速制作高质量科研论文插图的基本设计思路与流程,示意图绘制、配色入门、美化图表、论文大图排版、会议展报制作等。学员在老师的带领下练习由简单到复杂的案例,课程结束后学员有能力自己制作Nature等顶刊级别的图表;

▲TOC内容图/Scheme流程图的基本要求,箭头标注的设置制作和使用标准,深入分析并详细解释如何思考布局、设置画布大小、字体与字号的选择、线条粗细、如何科学裁剪图片、如何精准排版、各种标注线和箭头的规范化处理、矢量绘图原理、常见效果及其实现、配色/字体/排版、论文配图要点及如何导出小体积高清图片;

▲AI常规操作及科技绘图常用工具,利用该软件进行数据图的修饰美化、二维图像的设计制作、流程图的排版整合,结合实例详细教授AI绘制科研配图的技巧和要点;

▲文章插图中基本图形的艺术化设计制作,深入剖析高级色彩搭配的要点,两色/三色搭配、主色/辅助色/点缀色、相近色/对比色、论文配色思路,并附赠超值资源包下载。

『学习软件:AI』

4

Photoshop在科研绘图中的应用

▲结合高档次杂志最新案例进行技术学习,核心技巧如图层/蒙版/曲线、曲线/色阶、图像裁剪、像素/尺寸修改、自动拼接等重点功能;

▲学习高级抠像的常用技巧(并赠送人像美化技法和超值资源素材包下载),根据当场次学员科研背景,详细教授论文配图中常用图形绘制;

▲利用Photoshop实现艺术化封面/配图的设计,顶级杂志的封面设计技巧和基本思路,如何独立完成一张封面的设计。

『学习软件:Photoshop』

5

如何让你的配图更立体、更高级

▲三维绘图软件在科研论文配图设计中的重要应用,根据当场次学员科研背景进行特定模型素材的制作学习;

▲通过基础科研模型(如甲烷分子等)熟悉工具栏和基本操作,学习常用功能的快捷操作,常用工具的调用:快速创建准确分子模型晶格工具,创建任意弯曲的形状路径变形绑定工具,快速创建规律排列的晶体模型阵列工具,一次性创建大量相同模型散布工具,制作多孔模型布尔工具,自由形式工具绘制细胞表面的凹凸,软选择工具制作材料表面的鼓包等,学习使用Vray渲染器渲染模型和修改材质让图像更加立体生动。

『学习软件:3ds Max/C4D』

6

各种软件的综合运用

▲结合国际顶级SCI期刊杂志封面及配图进行实战训练,从设计思路的整理、模型的设计制作和图片内容的排版制作进行深度解析,手把手带领学员从零开始设计制作,综合运用包括Chem Office、Origin等科研作图软件以及Ps、AI、3ds Max/C4D等专业绘图软件的各种优势功能,教授PPT软件的高阶使用技巧,包括如何利用PPT制作技术路线图,反应机制图,基本几何图形如矩形/圆形/线条/多边形/箭头等,并使用填充,渐变,阴影等效果;

▲随课赠送原版科研绘图素材包以供学员课后投稿使用,掌握绘制常用图像处理/示意图,轻松应付日常应用场景,并具备以后自我提升的方法能力。

『学习软件:Chem Office、Origin、PPT、3ds Max/C4D』


课程目标

熟练使用国际通用的论文配图制作软件Photoshop、Illustrator、3ds Max及其他图表制作软件;

配合制作出符合国际规范的、可投稿至世界任何国际期刊的高质量论文配图;

掌握所投期刊的要求,如何利用高质量配图博得审稿人的认可,做到“投其所好”;

科研论文配图的设计思路:构图、箭头、线条、文字、配色以及形象化的表现手法;

毕业答辩、成果汇报、项目申请书撰写、著作编纂等工作中,需要高质量图片均可轻松应对。

不犯错图像错误;

提升日常图像处理效率、准确度;

具备部分高级图像分析能力。


案例展示



课程福利

报名后可无限次参加中科幻彩科研绘图同类课程,并随课赠送科研绘图工具书、必备软件下载安装和常用绘图素材包,课后学员交流群持续讨论学习/专业讲师答疑指导

必备科研绘图软件及素材包下载安装

根据课程安排赠送教材



课程结束颁发科研绘图技能培训结业证书


学员群课后交流 讲师随时解答


学员作品


课程特色

特色一:无论是3ds Max、Photoshop还是AI都不是专为科研人员而开发。我们课程将从科研实例出发,帮助学员掌握各种技巧和套路,轻松玩转绘图软件。

特色二:讲师总结五千余幅科研配图设计经验,带领学员快速入门科研绘图,从设计思路到建模组装、图片渲染,掌握科研中常见模型的绘制方法和图片美化的能力。

特色三:将化学、物理、生物、材料等领域中典型模型作为实战案例,同时根据学员专业背景进行素材整理,量身定制课程内容,将学以致用发挥到极致。

特色四:建立专属学员微信群,课前专业助教协助安装软件下载素材包,课后讲师长期群内随时答疑,不定期推送绘图技能提升小视频,帮助学员轻松应对科研绘图中的常见难题。

特色五:我们承诺:学员一次报名,终身免费复学。无需担忧学不会、学不精,只要你愿意学,幻彩保证奉陪到底。


报名方式

时间地点:

2019年4月27-28日 北京·中科院地理所

2019年4月27-28日 成都·中科院成都分院

2019年5月4-5日 天津·天津大学

2019年5月11-12日 上海·上海科技大学

2019年5月18-19日 北京·中科院过程所

2019年5月25-26日 广州·暨南大学


注册费用:

原价:2990元/人

团报价:2790元/人(3人及以上)

报名咨询:18560061984(微信同号)


备注:如有专场培训需求,可安排讲师赴贵单位开展专场培训,专场培训价格更优,详询请加课程助理微信:wuruixue2910

提供正规发票(包括会议注册表、邀请函等报销材料)、费用包含两日午餐,住宿及其他费用自理。

扫描二维码在线填写报名表,工作人员会在收到报名信息的第一时间电话联系确认相关信息。

缴费方式:

▷ 银行转账汇款

开户行:北京银行中关村海淀园支行

收款单位:北京中科幻彩动漫科技有限公司

银行账号:20000030083400006498686

备注:姓名+单位+场次

▷ 支付宝转账

企业支付宝账户:zhongkehuancai@126.com

请核对户名:北京中科幻彩动漫科技有限公司

▷ 现场刷卡/现金

培训当天可刷公务卡或现金或微信支付,请扫码填写报名信息以便我们提前为您准备发票等报销手续。


往期佳作

北京中科幻彩动漫科技有限公司,是国内领先的科研绘图企业,专业提供科研成果的可视化服务,由中科院化学所和北京大学研究人员创立,设计制作包括SCI期刊封面,插图、示意图、TOC、科学动画/科普视频等,是目前国内最大的科研绘图服务商,现已与Wiley®Springer®Elsevier®等出版单位建立合作关系。公司设计作品已发表在包括Science Nature Cell PNAS 等各学科国际著名杂志上,拥有超过五千幅的配图制作经验。

更多作品展示请登录

http://www.zhongkehuancai.com

登录查看更多
2

相关内容

【2020新书】实战R语言4,323页pdf
专知会员服务
102+阅读 · 2020年7月1日
还在修改博士论文?这份《博士论文写作技巧》为你指南
【天津大学】风格线条画生成技术综述
专知会员服务
35+阅读 · 2020年4月26日
【2020新书】如何认真写好的代码和软件,318页pdf
专知会员服务
65+阅读 · 2020年3月26日
【经典书】Python数据数据分析第二版,541页pdf
专知会员服务
197+阅读 · 2020年3月12日
【经典书】Python计算机视觉编程,中文版,363页pdf
专知会员服务
143+阅读 · 2020年2月16日
【AAAI2020知识图谱论文概述】Knowledge Graphs @ AAAI 2020
专知会员服务
134+阅读 · 2020年2月13日
可解释推荐:综述与新视角
专知会员服务
114+阅读 · 2019年10月13日
跳出公式,看清全局,图神经网络(GCN)原理详解
AI科技评论
64+阅读 · 2019年9月22日
Graph Neural Networks 综述
计算机视觉life
30+阅读 · 2019年8月13日
图卷积网络介绍及进展【附PPT与视频资料】
人工智能前沿讲习班
24+阅读 · 2019年1月3日
从零开始一起学习SLAM | 神奇的单应矩阵
计算机视觉life
9+阅读 · 2018年11月11日
卷积神经网络简明教程
论智
8+阅读 · 2018年8月24日
直白介绍卷积神经网络(CNN)
Python开发者
25+阅读 · 2018年4月8日
如何轻松解锁神经网络的数学姿势
ImportNew
6+阅读 · 2018年1月4日
Geometric Graph Convolutional Neural Networks
Arxiv
10+阅读 · 2019年9月11日
Mesh R-CNN
Arxiv
4+阅读 · 2019年6月6日
Arxiv
22+阅读 · 2018年2月14日
Arxiv
7+阅读 · 2018年1月10日
VIP会员
相关VIP内容
【2020新书】实战R语言4,323页pdf
专知会员服务
102+阅读 · 2020年7月1日
还在修改博士论文?这份《博士论文写作技巧》为你指南
【天津大学】风格线条画生成技术综述
专知会员服务
35+阅读 · 2020年4月26日
【2020新书】如何认真写好的代码和软件,318页pdf
专知会员服务
65+阅读 · 2020年3月26日
【经典书】Python数据数据分析第二版,541页pdf
专知会员服务
197+阅读 · 2020年3月12日
【经典书】Python计算机视觉编程,中文版,363页pdf
专知会员服务
143+阅读 · 2020年2月16日
【AAAI2020知识图谱论文概述】Knowledge Graphs @ AAAI 2020
专知会员服务
134+阅读 · 2020年2月13日
可解释推荐:综述与新视角
专知会员服务
114+阅读 · 2019年10月13日
相关资讯
跳出公式,看清全局,图神经网络(GCN)原理详解
AI科技评论
64+阅读 · 2019年9月22日
Graph Neural Networks 综述
计算机视觉life
30+阅读 · 2019年8月13日
图卷积网络介绍及进展【附PPT与视频资料】
人工智能前沿讲习班
24+阅读 · 2019年1月3日
从零开始一起学习SLAM | 神奇的单应矩阵
计算机视觉life
9+阅读 · 2018年11月11日
卷积神经网络简明教程
论智
8+阅读 · 2018年8月24日
直白介绍卷积神经网络(CNN)
Python开发者
25+阅读 · 2018年4月8日
如何轻松解锁神经网络的数学姿势
ImportNew
6+阅读 · 2018年1月4日
Top
微信扫码咨询专知VIP会员