LibRec 精选:基于参数共享的CNN-RNN混合模型

2019 年 3 月 7 日 LibRec智能推荐

LibRec 精选

LibRec智能推荐 第 27 期(至2019.3.8),更新 5 篇精彩讨论内容。


你的好运气藏在你的实力里,也藏在你不为人知的努力,你越努力,就越幸运。


1

慕课《量子机器学习》,链接: https://www.edx.org/course/quantum-machine-learning

2

矩阵与向量的求导计算(附详细的推导和计算过程),链接1:https://github.com/LynnHo/Matrix-Calculus,链接2:http://artem.sobolev.name/posts/2017-01-29-matrix-and-vector-calculus-via-differentials.html

3

【视频教程】Netflix竞赛的大规模并行协同过滤,论文:https://endymecy.gitbooks.io/spark-ml-source-analysis/content/%E6%8E%A8%E8%8D%90/papers/Large-scale%20Parallel%20Collaborative%20Filtering%20the%20Netflix%20Prize.pdf


视频1:https://www.youtube.com/watch?v=lRBZzSWUkUI

视频2:https://www.youtube.com/watch?v=6fB0McQFSHQ





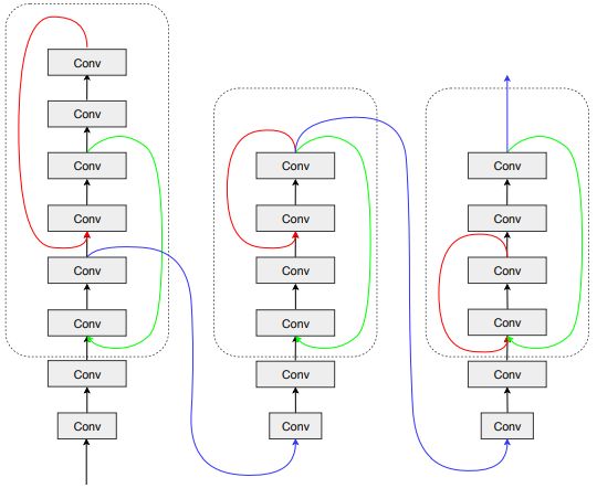
1. Learning Implicitly Recurrent CNNs Through Parameter Sharing (ICLR'19)


Paper: https://arxiv.org/abs/1902.09701

Code: https://github.com/lolemacs/soft-sharing

We introduce a parameter sharing scheme, in which different layers of a convolutional neural network (CNN) are defined by a learned linear combination of parameter tensors from a global bank of templates. Restricting the number of templates yields a flexible hybridization of traditional CNNs and recurrent networks. Compared to traditional CNNs, we demonstrate substantial parameter savings on standard image classification tasks, while maintaining accuracy. Our simple parameter sharing scheme, though defined via soft weights, in practice often yields trained networks with near strict recurrent structure; with negligible side effects, they convert into networks with actual loops. Training these networks thus implicitly involves discovery of suitable recurrent architectures. Though considering only the design aspect of recurrent links, our trained networks achieve accuracy competitive with those built using state-of-the-art neural architecture search (NAS) procedures. Our hybridization of recurrent and convolutional networks may also represent a beneficial architectural bias. Specifically, on synthetic tasks which are algorithmic in nature, our hybrid networks both train faster and extrapolate better to test examples outside the span of the training set.




2. SC-FEGAN: Face Editing Generative Adversarial Network with User's Sketch and Color


arXiv: https://arxiv.org/abs/1902.06838

code: https://github.com/JoYoungjoo/SC-FEGAN

We present a novel image editing system that generates images as the user provides free-form mask, sketch and color as an input. Our system consist of a end-to-end trainable convolutional network. Contrary to the existing methods, our system wholly utilizes free-form user input with color and shape. This allows the system to respond to the user's sketch and color input, using it as a guideline to generate an image. In our particular work, we trained network with additional style loss which made it possible to generate realistic results, despite large portions of the image being removed. Our proposed network architecture SC-FEGAN is well suited to generate high quality synthetic image using intuitive user inputs.




登录查看更多
6

相关内容

专知会员服务
61+阅读 · 2020年3月19日
专知会员服务
110+阅读 · 2020年3月12日
【反馈循环自编码器】FEEDBACK RECURRENT AUTOENCODER
专知会员服务
23+阅读 · 2020年1月28日
【推荐系统/计算广告/机器学习/CTR预估资料汇总】
专知会员服务
88+阅读 · 2019年10月21日
【深度学习视频分析/多模态学习资源大列表】
专知会员服务
92+阅读 · 2019年10月16日
[综述]深度学习下的场景文本检测与识别
专知会员服务
78+阅读 · 2019年10月10日
TensorFlow 2.0 学习资源汇总
专知会员服务
67+阅读 · 2019年10月9日
最新BERT相关论文清单,BERT-related Papers
专知会员服务
53+阅读 · 2019年9月29日
LibRec 精选:你见过最有趣的论文标题是什么?
LibRec智能推荐
4+阅读 · 2019年11月6日
LibRec 精选:从0开始构建RNN网络
LibRec智能推荐
5+阅读 · 2019年5月31日
LibRec 精选:推荐系统的常用数据集
LibRec智能推荐
17+阅读 · 2019年2月15日
LibRec 精选:推荐系统的论文与源码
LibRec智能推荐
14+阅读 · 2018年11月29日
LibRec 精选:基于LSTM的序列推荐实现(PyTorch)
LibRec智能推荐
50+阅读 · 2018年8月27日
LibRec 精选:推荐的可解释性[综述]
LibRec智能推荐
10+阅读 · 2018年5月4日
LibRec 精选:推荐系统9个必备数据集
LibRec智能推荐
6+阅读 · 2018年3月7日
基于LSTM-CNN组合模型的Twitter情感分析(附代码)
机器学习研究会
50+阅读 · 2018年2月21日
【推荐】深度学习情感分析综述
机器学习研究会
58+阅读 · 2018年1月26日
Self-Attention Graph Pooling
Arxiv
5+阅读 · 2019年4月17日
Arxiv
8+阅读 · 2019年3月28日
Arxiv
19+阅读 · 2018年6月27日
Arxiv
5+阅读 · 2018年1月29日
Arxiv
7+阅读 · 2018年1月10日
Arxiv
4+阅读 · 2017年7月25日
VIP会员
相关VIP内容
专知会员服务
61+阅读 · 2020年3月19日
专知会员服务
110+阅读 · 2020年3月12日
【反馈循环自编码器】FEEDBACK RECURRENT AUTOENCODER
专知会员服务
23+阅读 · 2020年1月28日
【推荐系统/计算广告/机器学习/CTR预估资料汇总】
专知会员服务
88+阅读 · 2019年10月21日
【深度学习视频分析/多模态学习资源大列表】
专知会员服务
92+阅读 · 2019年10月16日
[综述]深度学习下的场景文本检测与识别
专知会员服务
78+阅读 · 2019年10月10日
TensorFlow 2.0 学习资源汇总
专知会员服务
67+阅读 · 2019年10月9日
最新BERT相关论文清单,BERT-related Papers
专知会员服务
53+阅读 · 2019年9月29日
相关资讯
LibRec 精选:你见过最有趣的论文标题是什么?
LibRec智能推荐
4+阅读 · 2019年11月6日
LibRec 精选:从0开始构建RNN网络
LibRec智能推荐
5+阅读 · 2019年5月31日
LibRec 精选:推荐系统的常用数据集
LibRec智能推荐
17+阅读 · 2019年2月15日
LibRec 精选:推荐系统的论文与源码
LibRec智能推荐
14+阅读 · 2018年11月29日
LibRec 精选:基于LSTM的序列推荐实现(PyTorch)
LibRec智能推荐
50+阅读 · 2018年8月27日
LibRec 精选:推荐的可解释性[综述]
LibRec智能推荐
10+阅读 · 2018年5月4日
LibRec 精选:推荐系统9个必备数据集
LibRec智能推荐
6+阅读 · 2018年3月7日
基于LSTM-CNN组合模型的Twitter情感分析(附代码)
机器学习研究会
50+阅读 · 2018年2月21日
【推荐】深度学习情感分析综述
机器学习研究会
58+阅读 · 2018年1月26日
相关论文
Top
微信扫码咨询专知VIP会员