新技术手段影响本科院校课堂教学效果的实证研究

2019 年 9 月 26 日 MOOC

| 全文共8924字,建议阅读时长8分钟 |


 本文由《江苏高教》授权发布

作者:曾广录 詹琳

摘要

互联网、大数据、人工智能技术的迅猛发展,给本科院校教师带来了新的教学技术手段。各种运用这些新技术手段的教学模式纷纷出现。那么运用新技术手段会提高本科院校教师的课堂教学效果吗?理论分析和抽样数据的实证研究结果表明:新技术手段的确会影响本科院校教师的课堂教学效果,但这种影响会受到教师教学方法和大学生个体特征因素的约束。本科院校教师使用新技术手段进行课堂教学需要在结合大学生个体特征因素基础上,充分运用各种有效的教学方法,才能真正全面地提高课堂教学效果。

关键词:新技术;本科院校;教学方法;个体特征;教学效果 


观点扫描


智慧教室则在智慧黑板基础上,进一步解决了跨教室、跨区域、跨文化的教师教学和学生学习的多种需求,具有便捷性、交互性和开放性等特征。智慧校园则把各种教学资源或学习资源整合在校内的社会网络中,教师的教学行为和学生的学习行为能得到实时保存和传送。


与传统教学手段相比,新技术手段为教师的教学设计、教学组织和教学方法改革提供了非常优越的资源环境和时空环境。


新技术手段并没有改变“教学相长,因材施教”的教育本质,如果教师完全依赖于新技术手段去实施课堂教学,甚至把新技术手段当成减轻自己教学工作负担而贪图舒服的一个工具,不去结合专业课程实际、教学内容、学生知识基础和学生个体特征有意识地进行课堂教学设计和教学组织,教学质量仍旧难以得到根本性改变和普遍性提高。


利用新技术手段进行教学,更需要教师充分地结合这种新技术进行教学设计和教学方法的改革,更需要强调“因材施教”,尤其是要关注和引导自主学习能力较弱、抽象思维能力不强、思维还不太成熟、学习基础不好的学生。


真正、全面提升本科院校课堂教学效果仍需要教师在充分运用新技术手段条件下,通过结合大学生的智力水平、性别、年龄等个体特征,采用启发式、探究式、实践式等有效的教学方法进行教学。


一、问题提出


以互联网、大数据、人工智能技术为代表的新技术给本科院校教师课堂教学带来了新的教学技术手段。智慧黑板、智慧教室、智慧校园等新技术手段的出现极大地改善了高校教师的教学环境,诸如慕课、微课、翻转课堂、雨课堂等运用新技术手段的教学模式纷纷涌现,高校教师的教学手段和教学模式正发生革命性变化。


但面对新技术手段,社会上出现了两种极端认识:一是“唯技术主义”,认为新教学技术和模式可极大地提高教学效果,完全可以替代教师的教学,这对传统的教师岗位产生了威胁,本科院校必须适应新形势的发展。


一些本科院校不惜代价盲目地建设和开发在线精品开放课程,造成了人力物力资源的极大浪费就是这种观点的典型反应。二是“反技术主义”,认为新技术会使教师变得懒惰,如一些教师热衷于在课堂上播放视频替代课堂教学,使得教学效果下滑。


那么,是不是有了新的教学技术手段或教学模式,教师的岗位真的会受到威胁呢?使用新技术手段能否提高本科院校教师的课堂教学效果?使用新技术手段进行课堂教学会不会受到大学生个体特征因素的影响?厘清这些问题对于人们正确面对新技术手段给本科院校教师教学带来的众多困惑和正确运用新教学技术手段进行高校课堂教学改革具有重要意义。


二、文献回顾


随着大数据、移动互联网、人工智能等技术的飞速发展,学术界关于高等教育利用现代教育技术手段进行教学改革的研究不断涌现。杨现民等[1]学者研究了智慧教学模式的具体内涵,认为智慧教学是教师充分利用多种先进信息技术和信息资源展开的教学活动,与传统数字化教学相比,智慧教学更加开放、多元和高效,师生间的沟通更加通畅,互动更加深入,教师的备课、作业批改、教学评价等更加智能化。


胡弼成等[2]分析了大数据技术对教学改革的影响后认为,大数据会引发新的教学变革,智慧教学将是教学数字化的重要内容。张岩[3]研究了互联网在教学改革中的作用后认为,互联网改变了以教师为中心的传统的授课模式,学生对教师的依赖性减弱,教师变成了学生学习的服务者和辅助者。鄢晓等[4]的研究表明,以MOOCs、 Smart 和 Clicker 等为代表的新兴教育技术,正深刻影响和改变着高等学校的教学方式。刘刚等[5]认为,互联网教学创新能更好地体现“教学相长,因材施教”的教学本质。



王薇等[6]的研究表明,现代教育技术条件下,高等学校传统的单向、封闭式课堂教学的弊端更为突显: 一方面,学生长期处于被动接受状态,学习上容易产生惰性,进而缺乏判断力、创造力以及独立思考的能力;另一方面,单向式教学使得教师过于注重知识的传授,师生之间难以实现良好的互动交流,进而无法发挥课堂教学的独特优势,达成信息时代赋予学校和课堂教学改革的历史使命。杨阳等[7]研究了大数据对现代高校教育管理及如何建立大数据技术条件下的高校教师队伍问题。


综合来说,现有研究全面分析了新教学技术手段的特征,并比较全面地揭示了新技术手段对教育管理、传统教学方式和教学方法所产生的影响,但研究新技术手段影响本科院校教学效果的文献却很少,从实证角度来研究这两者之间关系的则更少。


三、理论分析


长期以来,本科院校课堂教学一直采取班级授课制,主要以教师在课堂上传授知识为主,其教学方式往往是单向的、封闭式的,学生的主体地位很难得到体现。为革除其弊端,学者一直致力于新教学模式和新教学理论的探索。例如,20世纪60年代,科恩构建了“课堂讨论”和“开放课堂”教学模式;70年代产生了将自治参与作为教学目标的“批判教学论”;1991年,斯皮创建了“情景性教学”和“随机通达教学”等教学模式。


这些教学模式或理论的共同特点是强调学生的本体地位,主张通过开放、互动的教学方式来提高教学质量。但最初因技术手段的限制,这些教学模式或理论都难以得到真正的、普遍的实施。


1.新技术为本科院校教师实施教学改革提供了更优越的时空环境


本科院校的传统课堂教学环境主要以黑板、粉笔、教材等教学资源为主,教学环境单一,教学方式单调。随着大数据、云计算、虚拟化、互联网和物联网等新概念、新技术的出现和不断发展,相继出现的智慧黑板、智慧教室、智慧校园正在改变着传统的教学环境、师生关系、教学内容和教学过程,教师组织课堂教学的教学资源和时空环境变得无限广阔。基于互联网的慕课、微课、翻转课堂、雨课堂等各种新教学方式和方法纷纷涌现。


智慧黑板是传统黑板与新技术、新理念的融合,融板书、电子备注、资源即时调用、程式化、可视化等多种功能于一体[8]。智慧教室则在智慧黑板基础上,进一步解决了跨教室、跨区域、跨文化的教师教学和学生学习的多种需求,具有便捷性、交互性和开放性等特征。智慧校园则把各种教学资源或学习资源整合在校内的社会网络中,教师的教学行为和学生的学习行为能得到实时保存和传送。教师和学生可以利用先进的遥感技术、微型网络服务器、移动学习装置等技术进行即时辅导、学习和协作[9]。教师和学生真正有了一个轻松、自由的施教和学习空间。


智慧黑板、智慧教室、智慧校园的出现,使教学的基础环境具备了内容多样化、管理灵活化、获取资源便利化、师生互动及时化、情境感知智能化等诸多功能,为教师的课堂教学提供了变革性技术和手段。不仅使学者们在20世纪创立的诸如“开放课堂”“情景性教学”“随机通达教学”等新教学模式和“批判教学论”等先进教学理论有了真正实施的物质基础和环境,而且为本科院校教师大胆发挥主观能动性、积极进行课堂教学改革和创新提供了无限的空间环境。



慕课、微课、翻转课堂、雨课堂等新教学方式的出现,正是新时期先进教育教学理论和新技术融合的典型产物,这些教学方式和方法的优势在于:学生可以脱离教师进行自主学习,学生从理论上可以摆脱对教师的依赖;能为教师自主教学和学生自主学习提供个性化服务,大规模的因材施教成为可能。


例如,本科院校学生可以不用选修本校教师开设的某一专业课程,完全可通过慕课等选修网上更有价值的该专业课程进行自主学习;教师可充分利用慕课、微课等资源采取翻转课堂、雨课堂等形式进行教学,批量化因材施教成为可能,可大幅度提高课堂教学效果。


总之,与传统教学手段相比,新技术手段为教师的教学设计、教学组织和教学方法改革提供了非常优越的资源环境和时空环境。例如:利用大数据技术,教师可以迅速、方便地去分析每一位学生的智力水平、个性特征、身心发展状况、学习基础等个体特征信息,极大地降低了教师全面掌握每一位学生个体特征的成本和工作负担,教师实施规模化、动态化和即时化的教学设计成为可能;利用移动互联网技术,教师可迅速、方便地调用各种网上资源,采用新教学模式去满足个性化教学的需要;利用人工智能技术,教师可随时把握学生的学习动态、对知识的掌握情况及创新能力等信息,让教师有针对性地去采取课外辅导和答疑等弥补性措施。


2.新技术条件下提高教学效果仍需要运用各种有效的教学方法


在新技术条件下,尽管教学空间能够不断地集成各种先进的教育技术,不断形成更优的学习环境,但这些教学空间的改造只是改善了教学活动的外在环境条件,只是为教师的教学改革提供了外在的物质基础,即使学生能够利用慕课进行自主学习,但由于受知识基础、学习能力、智力水平、身心状况等个体特征的约束,其对新知识的接受、理解及创新能力仍然是十分有限的,仍然需要教师的指点、启发或引导才能融会贯通。


因此,在本科院校教学过程中,教师的主导作用必不可少,其教学效果尤其是学生创新能力的培养仍取决于教师教学方法的使用。如果教师简单地将慕课资源搬到课堂上,不去根据专业学生的实际和个体差异进行教学设计或组织教学,很可能让那些智力水平相对弱的学生失去学习的兴趣或难以理解知识内涵,从而造成教学效果的下滑。


新技术手段并没有改变“教学相长,因材施教”的教育本质,如果教师完全依赖于新技术手段去实施课堂教学,甚至把新技术手段当成减轻自己教学工作负担而贪图舒服的一个工具,不去结合专业课程实际、教学内容、学生知识基础和学生个体特征有意识地进行课堂教学设计和教学组织,教学质量仍旧难以得到根本性改变和普遍性提高。这种“唯技术主义”的教学现象实际上在很多本科院校都存在。例如,一些教师完全不备课,直接使用在网上下载的PPT或直接播放教学视频进行课堂教学,其教学效果可想而知。



教育学和心理学研究表明,学生智能和身心特征具有多样性和差异性,不同本科院校学生、不同性别学生、不同年级学生拥有各具优势的智力和个性特征,本科院校的教师应当采取各种有效方法,针对不同学生的智力特点、个性特征、身心发展阶段和学习基础等个体特征进行教学设计和教学组织,才能做到扬长补短、因材施教,提高教育教学效果,造就个性化、多样化的专业人才。


例如,不同层次本科院校学生的智力水平存在明显差异,“985”“211”院校学生的智力水平一般要高于一般普通本科院校的学生;不同性别的大学生其心智水平或思维特点也是有差异的,一般来说,男生的抽象思维能力强于女生,而女生的思维缜密度要好于男生;不同年级大学生的心理特征和学习习惯也是有差异的,低年级学生对高校教师的好奇感和学习动力明显要高于高年级学生,而高年级学生的思维成熟度要高于低年级学生,其对问题的分析更加全面。


本科院校学生虽然具备了初步的独立思维能力,但个体特征不同的大学生对教师使用新技术手段进行教学的认知能力、接受能力和学习效果是不同的,智力水平和抽象思维能力相对较弱的学生可能对教师使用新技术的依赖性更强。


如果不考虑学生这些个体特征差异,千篇一律地使用新技术手段,对所有学生使用同一种教学方法或教学模式,教学效果的差异也就必然会出现。例如,何琳洁等[10]的研究表明,翻转课堂的实施效果,与学生的自主学习能力有很大的关联。在翻转课堂教学实践中,教师应更多地关注和引导自主学习能力较弱的学生,在课堂交流中发现他们的兴趣点,引导其参与到课堂学习和讨论中来,做到优质教育资源的全员共享。


也就是说,利用新技术手段进行教学,更需要教师充分地结合这种新技术进行教学设计和教学方法的改革,更需要强调“因材施教”,尤其是要关注和引导自主学习能力较弱、抽象思维能力不强、思维还不太成熟、学习基础不好的学生。


基于以上理论分析,我们提出以下理论假设:


假设1:使用新技术手段进行课堂教学能提高本科院校教学效果,而且使用新技术手段越充分、教学方法越好,教学效果越好。


假设2:本科院校教师使用新技术手段进行课堂教学的效果会受到学生智力水平、性别、年级等个体特征因素的约束。


四、实证分析


1.变量定义、数据来源与描述性统计分析


对于本科院校来说,“985”高校和“211”高校由于录取分数线大大高于一般的普通本科院校,因此推断学生的智力水平在总体上高于一般普通本科院校学生。可以使用学生所属院校的类别作为其智力水平的代理变量。


最能反映教师课堂教学效果的应该是授课对象的考试成绩或学生的创新能力。但由于各门课程评价的标准不一样,即使同一门专业课程,各院校选择的试题不一样,因此用单一的学生考试成绩作为衡量教学效果的依据并不科学;学生的创新能力也难以量化。


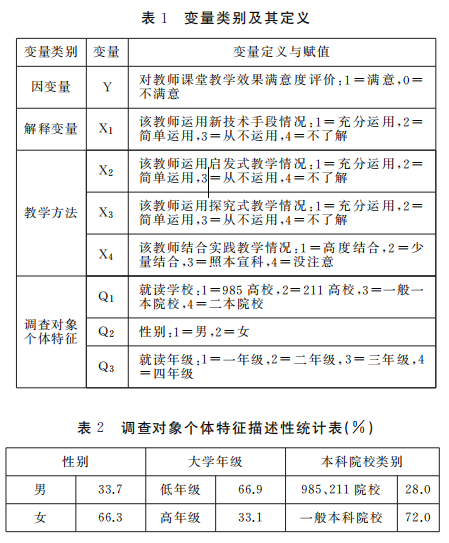
因此,在调查中,我们放弃了对学生考试成绩和创新能力的考察,而使用学生对教师课堂教学效果满意度评价作为教学效果的替代变量进行考察,这相对要科学一些。因为,一般来说,学生对教师教学效果的满意度越高,其教学效果越好。为研究需要,经过数据处理,使其(Y)满足二元变量的条件,选非常满意、满意的赋值为 1,其他为不满意,赋值为0。其变量定义和赋值设计参见表1。


根据研究假设,我们设计了调查问卷,问卷中包含了8方面问题(参见表1中的8个变量)。问卷调查时间为2018年1月至2018年3月,调查地区主要包括湖南、广东和上海等地区。共发放调查问卷3000份,收回有效问卷2739份,占全部问卷总数的91.3%。


根据描述性统计结果(表2),所调查的本科生有72%来自一般本科院校,28%来自“985”“211”高校;男生占33.7%,女生占66.3%;大学一年级和二年级(低年级)学生占66.9%,三、四年级(高年级)学生约占33.1%。



2.研究方法


根据调查问卷数据及其解释变量的处理情况,这里选择Probit模型进行回归分析。其模型基本形式如下:


Pj=P(Yj=1|X1,X2,X3,X4)=β0+β1X1+β2X2+β3X3+β4X4+ε其中,Pj为在自变量Xk(k=1,2,3,4)条件下 Yj=1的概率,“β0,β1,…,β4”为待估参数。


X1为解释变量,代表教师使用新技术手段进行教学情况,包括使用智慧教室进行课堂教学改革,采用翻转课堂、慕课或微课等教学方式,将移动互联网或大数据技术应用于专业教学等情况。X2、X3、X4为控制变量,分别代表专业教师运用启发式教学、探究式教学和结合实践进行教学等情况。


解释变量和控制变量数据都经过了标准化处理。为揭示学生个体特征对教师使用新技术手段进行教学的效果满意度评价所产生的影响,将Q1、Q2、Q3作为计量回归的分组变量。为简单起见,对Q1和Q3进行了数据处理:Q1分为“985”“211”高校组和一般本科院校两组,分别代表高智力水平组和中等智力水平组;Q3分为低年级组(一、二年级组)和高年级组(三、四年级组)。


3.回归结果分析


使用计量分析软件Stata13.0得到回归结果如表3所示。卡方和对数似然值都表明,各模型的拟合优度好,各回归方程整体显著性强。



全部样本模型回归结果表明,整体上教师使用新技术手段进行教学会显著影响学生对其教学效果的评价,而且使用技术手段越充分(也就是结合新技术手段进行教学设计或组织教学越充分),学生对教师教学效果满意度评价的概率越高。同时,无论是全样本回归结果还是各分组样本回归结果,教师的教学效果都受到诸如启发式、探究式和实践式教学方法的显著影响,而且使用这些教学方法越充分,学生对教学效果的满意度评价概率越高。因此假设1成立。


就智力分组(Q1)的回归结果看,高智力组,也就是“985”和“211”本科院校教师使用新技术手段对教学效果满意度评价的影响并不显著,而中智力组,也就是一般本科院校教师使用新技术手段对教学效果满意度评价的影响显著,这说明在授课对象不同智力水平下,新技术手段对教学效果的影响是存在差异的。


按性别分组(Q2)的回归结果,就男生组来说,教师使用新技术手段进行教学对教学效果满意度评价的影响不显著,但就女生组来说,教师使用新技术手段对教学效果满意度评价的影响却很显著,这说明授课对象的性别不同,新技术手段对教学效果的影响也是有差异的。


按大学年级分组(Q3)回归结果,就低年级组学生来说,教师使用新技术手段对教学效果满意度评价的影响不显著,而高年级组教师使用新技术手段对教学效果满意度评价的影响很显著,这说明授课对象所处的年级不同,新技术手段对教学效果的影响也存在差异。


综合三组的回归结果可以看出,本科院校教师使用新技术手段进行教学的效果会受到诸如智力水平、性别、年级等大学生个体特征差异的约束,因此假设2成立。同时,这更进一步说明了本科院校教师在使用新技术手段进行教学设计和组织教学过程中,需要发挥主观能动性,充分结合学生个体特征因素开展因材施教,才能全面提高教学效果。


总之,抽样调查回归结果表明,总体上,教师使用新技术手段会提高教学效果,当然这种效果还受到教师运用启发式、探究式和实践式等教学方法因素和大学生智力水平、性别、年龄等个体特征因素的影响。综合这两者可以说明,在新技术手段条件下,要提高课堂教学效果,教师仍需要充分发挥主观能动性,即结合学生的个体特征,使用先进的教学方法去组织和实施教学活动。



五、结语


互联网、大数据、人工智能等新技术的迅猛发展,引发了本科院校教学技术手段的变革,各种教学模式纷纷涌现。但是,新的教学技术手段只是作为一种工具形态而存在,只是为本科院校教师提高课堂教学效果提供了更为优越的外在教学环境和手段。


真正、全面提升本科院校课堂教学效果仍需要教师在充分运用新技术手段条件下,通过结合大学生的智力水平、性别、年龄等个体特征,采用启发式、探究式、实践式等有效的教学方法进行教学。


新技术手段不仅没有削弱教师的地位和作用,反而对教师提出了更高的要求:教师不仅要通过自身努力掌握各种先进的教学技术手段,还要结合大学生的个体特征,使用各种有效的教学方法实现因材施教。


因此,对于各高校管理部门来说,在新技术条件下,要提高本科院校课堂教学效果,需要通过采取新激励措施鼓励教师充分掌握和运用新技术手段去进行教学设计和组织教学,需要鼓励教师在全面把握学生个体特征的基础上实施因材施教,需要鼓励教师充分发挥新技术手段的优势进行启发式、探究式、实践式等教学方法的改革。


【参考文献】

[1]杨现民,余胜泉.论我国数字化教育的转型升级[J].教育研究,2014(5):113-120.
[2]胡弼成,王祖霖.“大数据”对教育的作用、挑战及教育变革趋势[J].现代大学教育,2015(4):98-104.
[3]张岩.“互联网+教育”理念及模式探析[J].中国高教研究,2016(2):70-73.
[4]鄢晓,邬大光.论教育技术发展牵引的教学改革[J].中国高教研究,2016(10):47-51.
[5]刘刚,李佳,梁晗.“互联网+”时代高校教学创新的思考与对策[J].中国高教研究,2017(2):93-98.
[6]王薇,向洁,王卫东.高校开放式课堂教学研究[J].现代大学教育,2018(2):96-102.
[7]杨阳,苏力,石城.大数据对现代高校教育管理的影响及改进策略[J].江苏高教,2019(3):58-61.
[8]陈卫东,叶新东,张际平.智能教室研究现状与未来展望[J].远程教育杂志,2011(4):39-45.
[9]黄荣怀, 胡永斌,杨俊峰,等.智慧教室的概念及特征[J].开放教育研究,2012(2):22-27.
[10]何琳洁,贺辰衎,戴娜.大学翻转课堂教学效果的实验研究——以《货币银行学》为例[J].大学教育科学,2017(6):69-74.


作者简介:曾广录,长沙大学经济与管理学院教授、经济学博士;詹琳,长沙大学经济与管理学院副教授、博士。


转载自:《江苏高教》

排版、插图来自公众号:MOOC(微信号:openonline)


新维空间站相关业务联系:

董老师 15210808569

琚老师 15210770713

联系地址:

北京中关村大街18号B座902室—室联网•新维空间站



更多资讯

【教育信息化中的伪需求】之一:智慧教室中的“多屏”是伪需求吗?

【教育信息化中的伪需求】之二:智慧教室中的吊麦是个伪需求吗?

【教育信息化中的伪需求】之三:智慧教室中的录播是个伪需求吗?

【教育信息化中的伪需求】之四:智慧教育中VR是个伪需求吗?

【教育信息化中的伪需求】之五:智慧教室的xPad交互是个伪需求吗?

【教育信息化中的伪需求】之六:慕课是个伪需求吗?

【MOOC透视】关于“慕课是个伪需求吗?”的讨论总结

美国教育界眼中的教育技术

Syllabus(课程教学大纲)的重要性及其在美国大学中的应用

同为课程教学大纲,中美有何不同?

说说美国大学的学习考核与学业评价


我们哒微博线啦!!!


扫描下方二维码关注

给你不一样的

室联网·新维空间站



喜欢我们就多一次点赞多一次分享吧~


有缘的人终会相聚,慕客君想了想,要是不分享出来,怕我们会擦肩而过~


《预约、体验——新维空间站》

《【会员招募】“新维空间站”1年100场活动等你来加入》

有缘的人总会相聚——MOOC公号招募长期合作者


产权及免责声明 本文系“MOOC”公号转载、编辑的文章,编辑后增加的插图均来自于互联网,对文中观点保持中立,对所包含内容的准确性、可靠性或者完整性不提供任何明示或暗示的保证,不对文章观点负责,仅作分享之用,文章版权及插图属于原作者。如果分享内容侵犯您的版权或者非授权发布,请及时与我们联系,我们会及时内审核处理。


了解在线教育,
把握MOOC国际发展前沿,请关注:

微信公号:openonline
公号昵称:MOOC

 

登录查看更多
1

相关内容

清华大学发布的免费智慧教学解决方案
人机对抗智能技术
专知会员服务
214+阅读 · 2020年5月3日
大数据安全技术研究进展
专知会员服务
96+阅读 · 2020年5月2日
【教程推荐】中科大刘淇教授-数据挖掘基础,刘 淇
专知会员服务
82+阅读 · 2020年3月4日
中科大-人工智能方向专业课程2020《脑与认知科学导论》
新时期我国信息技术产业的发展
专知会员服务
71+阅读 · 2020年1月18日
在线学习体验影响因素结构关系探析
MOOC
7+阅读 · 2019年3月20日
人工智能在教育领域的应用探析
MOOC
14+阅读 · 2019年3月16日
Talking-Heads Attention
Arxiv
15+阅读 · 2020年3月5日
Conditional BERT Contextual Augmentation
Arxiv
8+阅读 · 2018年12月17日
Labeling Panoramas with Spherical Hourglass Networks
Arxiv
7+阅读 · 2018年2月26日
VIP会员
Top
微信扫码咨询专知VIP会员