基于网络教学平台的学习分析模型构建与应用

2018 年 6 月 30 日 MOOC

| 全文共15269字,建议阅读时15分钟 |

本文由《电化教育研究》杂志授权发布

作者:韩锡斌、 程建钢

摘要

 

虽然基于数据的学习分析已成为教育领域研究和实践的热点,但仍然无法形成统一的模型,需要对特定情境的学习分析模型进行深入研究。文章基于网络教学平台的教学情境构建学习分析模型,该模型包括面向对象、数据来源、分析方法和分析内容四个核心要素。同时,基于模块化、可扩展的理念,构建了基于网络教学平台的学习分析数据处理流程,并详细讨论了该流程中的主要环节:数据采集、数据分析、结果呈现和反馈应用的具体方法。基于实际应用,对提出的学习分析模型进行了拓展,包括增加基于师生学习行为关联模型的分析方法,以及在学习分析模型中增加测量量表,采集师生的主观报告数据,以此拓展数据源,从而更加全面地进行学习分析。

关键词:学习分析; 概念模型; 网络教学平台; 学习分析应用; 教育大数据

 

近年来,基于数据的学习分析成为教育领域研究和实践的热点[1]。在基于网络的教学过程中,技术平台积累了大量的日志数据。对这些数据进行挖掘和分析,将为教学干预提供更多、更准确的依据,从而更加有效地促进学习、教学和管理[2]。同时,数据驱动的分析和挖掘也为教育研究提供了一种新的范式[3]。学习分析在近几年的快速发展表明了研究者和实践者对其重要性的共识。但到目前为止,学习分析仍然无法形成统一的模型,需要对特定情境的学习分析模型进行深入研究。本文聚焦于基于网络教学平台的教学情境,试图构建相应的学习分析模型,讨论其核心要素和数据处理流程,通过模型的应用进行验证并对其进行拓展。

 

一、相关研究进展

 

(一)有关学习分析模型构建的研究


学习分析是指采集、分析、反馈关于学习者和学习情境的数据,从而理解、优化学习和环境[4]。学习分析模型用于描述学习分析的核心要素和数据处理流程。在西门子(Siemens)提出的模型中,一类数据来源于学校构建的网络教学平台、社交软件(如Facebook、Tweet、Blog等)上的日志记录,以及学习者个人资料(如在Linkedin、Elgg上的记录)等;另一类数据是关联型的,将学习者、课程等方面数据进行整合。基于上述数据进行学习预测、干预和调整[5]。伊莱亚斯(Elias)提出的模型中,通过对数据的选择、获取、聚合、预测、优化、使用,进行数据收集、信息加工处理和知识运用[6]。克洛(Clow)的模型中包括学习者、数据、度量、干预四个方面的要素,认为通过采取干预措施实现反馈的完整回路,对于学习分析尤为重要[6]。卡利尔(Khalil)和艾伯纳(Ebner)提出的模型中,包括四个主要部分,即学习环境、大数据、分析和行动,学习分析的一个周期始于学习环境,止于适当的干预行动,上一个周期的结束是新的学习分析周期的开始[7]。迪克霍夫(Dyckhoff)等人提出一个面向教师的学习分析框架,采集教学资源应用、学习者的特征信息、学习行为和学习结果等数据,为教师教学干预提供精准依据[8]。美国教育部在2014年发布的通过教育数据挖掘和学习分析促进教与学报告中提出了一个自适应学习系统,通过收集学习者的特征和行为数据,对学习者进行反馈,支持自适应学习,同时,教师和管理者也可以获得相应数据进行分析[9]。范哈默伦(van Harmelen)将基于数据的分析框架分为五层:硬件设施和软件、数据收集与处理、分析方法、可视化呈现和分析结果应用[10]。还有学者考虑学生、学习、课程之间的关系,设计一个融合多源信息的学习分析框架,该框架整合了在线学习环境中的数据,包括个人特征、社会网络、物理数据、课程数据、反馈数据,通过学习分析、个性化和自适应、报告呈现三个引擎进行数据处理。该框架强调了学习环境中数据的异构性和多源性,将数据、分析工具、环境连接为一个具有反馈环节的闭合系统,是一种面向服务的架构[11]。国内也有研究针对不同应用情境提出了学习分析模型,如基于数据处理过程的学习分析概念模型[12]、基于学习活动流的框架[13]、基于在线学习平台的模型自适应学习系统框架[14]等。


综上所述,学习分析的核心要素一般涉及四个方面:分析什么数据、如何分析、为什么分析以及分析结果面向哪些人[15]。学习分析的数据处理流程都需要经历数据收集、数据分析、数据呈现和反馈应用四个阶段[16]。本文将借鉴上述研究成果,基于网络教学平台的教学情境讨论学习分析模型的核心要素和数据处理流程。


(二)有关学习分析模型的应用研究


根据学习分析模型的使用者,可以将其应用进行分类:面向学习者、教学者、管理者和研究者。面向学习者的应用可以促进他们了解和反思学习成效,但其核心是基于教学原理的学习过程分析,进行形成性评价,提供学习建议,促进个性化学习[9]。构建基于学习分析的自适应学习系统才能真正面向学习者[17],这也是研究的难点。面向教师的应用能够支持他们及时诊断学生学习,运用分析结果设计教学干预、调整教学策略,同时反思教学方式和效果。面向不同层面的管理者的应用能够促进管理效率和质量的提高[17],可以支持学校教育管理者评估系统的运行效果,优化决策计划,合理分配资源,改变院校的管理模式和效果;政府的管理者可以依据学习分析模型评估整个高等教育系统的运行情况,制定教育质量保障和效率提高的政策[19-20]。面向研究者的应用能够支持他们采用基于数据的研究范式[3],探索教学行为和管理行为的规律,也可以利用数据评估学习、教学和管理决策的效果。


目前,对学习分析的应用需要进行更深入的教学、管理和研究方面的开发,同时,还要提高解释数据的能力,构建相关评估的标准。更为重要的是,不少研究在迷恋学习分析方法和技术的同时,忽略了“为什么分析以及分析结果面向哪些应用”这一核心问题[15]。强调学习分析模型的研究要与实践紧密结合,不断迭代发展。本文将基于网络教学平台的教学情境,将分析学习模型投入应用,根据效果优化提出的模型。

 

二、基于网络教学平台的学习分析模型构建

 

(一)基于网络教学平台的学习分析模型的总体框架


本文依据已有文献的研究成果,基于网络教学平台的教学情境,提出相应的学习分析模型总体框架(如图1所示),包含以下四个方面的核心要素:


图1 基于网络教学平台学习分析模型的总体框架


(1)面向学生、教师、管理者和研究者;

(2)数据来源于网络教学平台中学生和教师的行为数据;

(3)依据教学理论、管理理论,采用统计学方法、数据挖掘方法等进行数据处理;

(4)为学生、教师提供即时的反馈,以便改进学习和教学;为管理者提供教学运行状况信息,为决策提供支持;为研究者提供学生和教师的行为数据,以便研究学与教的规律。


学习分析系统基于网络教学平台构建,数据主要来源于平台的功能模块:学习资源、学习、活动学习、评价课程等,抽取到的学生数据、教师数据、课程数据和元数据等,经过清洗和格式转换存储到专门的分析数据库中。数据采集预留了扩展源,便于后续增加专用数据,如测量问卷等,以及对接外部数据,如社交网站中的数据等。


数据分析处理模块主要是对数据进行一定的处理,采用构件技术,将各种分析方法的算法编制成可调用的模块,存于分析方法库中,便于重复使用,同时,也有利于方法库的不断扩充。结果呈现模块也采用同样方法将各种呈现工具置于库中。结果反馈模块将分析结果以设定的呈现方式展示到用户界面,在教学的不同活动和环节中反馈给学生、教师或管理者。另外,学习分析系统采集到的数据也可以通过数据输出接口直接被批量导出,供研究者采用其他方法进行进一步分析。


(二)基于网络教学平台学习分析的数据采集


在进行数据采集时需要考虑如何更好地捕捉在特定情境中用户的信息,如登录系统的时间和次数、完成的任务及其频次等信息,这些信息主要通过捕捉学生使用PC浏览器和移动终端App的信息来实现[5]。本文基于学习分析的需要,确定了从网络教学平台中采集数据的基本属性,包括数据名称、采集对象、数据内容与采集方式、采集频率和具体来源(见表1)。

表1 基于网络教学平台学习分析的数据采集样例


(三)基于网络教学平台学习分析的数据处理与分析


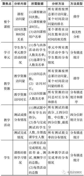
学习分析用到的数据分析与处理方法一般有三类:(1)统计学方法,包括描述统计、排序、方差、相关分析、回归分析等;(2)数据挖掘方法,包括分类、聚类、回归、关系挖掘、模式识别等[21-24];(3)新兴的方法,如基于社交网络的分析技术[25-26],基于穿戴设备和感知技术的多模态分析[27]等。本文基于网络教学平台的教学情境,将前两类常用方法编制为可复用的构件,存储于“学习方法库”中。学习分析的内容聚焦在四个方面:整个课程、课程的两个核心部分(教学资源和教学活动)、课程的学习单元、学生,每个可复用的分析方法构件都标注了属性,包括聚焦点、分析内容、所需数据、分析方法和方法类型等,用户可以依据这些属性进行查询调用。数据处理与分析方法的样例见表2。


表2 基于网络教学平台学习分析的数据处理与分析样例


(四)基于网络教学平台学习分析的结果呈现与反馈应用


在分析结果呈现与反馈应用方面,图形比普通文本或数据更加直观,且能让使用者易于理解分析结果中蕴含的信息[28]。有研究在网络教学平台上基于浏览器构建了可视化的呈现功能模块,供教师直接使用[29]。本文依据教学行为分析的特点、反馈需求和技术呈现的可能性,对学习分析结果的反馈内容和呈现方式进行了详细分析与设计,呈现与反馈的对象主要是学生、教师和管理者,表3展示了一些可视化呈现的样例,如仪表盘、浮点图、二维曲线等。将这些可视化呈现的算法编制为可复用的构件,置于“呈现工具库”,供用户随时调用。另外,学习分析系统采集到的数据可以通过数据输出接口直接被批量导出,反馈给研究者进一步分析。

 

三、基于网络教学平台的学习分析模型应用与拓展

 

(一)学习分析模型在教学中的应用


本研究团队自2006年起在“清华教育在线(THEOL)”网络教学平台中开始开发并应用学习跟踪统计模块,2014年基于本文提出的学习分析模型开发了全新的学习分析软件系统,嵌入THEOL7.0版本中应用。自2015年春季学期至2016春季共计三个学期,在13所本科和职业院校进行了持续应用。上述院校的学生、教师和管理员对学习分析系统的功能需求进行了反馈,结果表明:本文提出的学习分析模型基本能够满足应用需求,但也需进一步改进。基于上述反馈建议,于2016年下半年对学习分析模型及其软件系统进行了进一步优化,并将新的系统嵌入THEOL8.0版本。目前该版本的系统在近百所院校常态化应用,支持学生的学习、教师的教学和管理员的管理。


(二)学习分析模型在应用中的拓展


上文提出的学习分析模型中使用的仍然是常规的统计分析方法和基本的数据挖掘方法,采集的也是基本的教学行为数据,需要进一步拓展。根据应用过程中发现的问题,对提出的学习分析模型进行了两个方面的拓展,包括学习分析方法的拓展和数据源及其采集方法的拓展。


1. 学习分析方法的拓展


本文基于学习分析模型收集到的院校师生教学数据,进一步研究拓展学习分析的方法,主要聚焦于师生教学行为的相关分析。研究数据来自某高校的THEOL网络教学平台,通过学习分析系统的“数据输出接口”从数据库中批量导出。采集了一个学期的所有课程数据,共得到有效样本量为900门课。

表3  基于网络教学平台学习分析的结果呈现与可视化样例


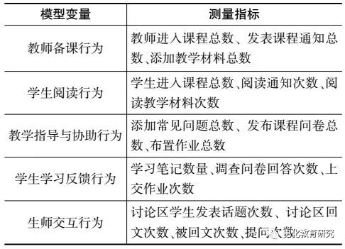
将网络教学平台中教师和学生在每门课程中相关操作次数作为变量及其测量指标, 共有16个。依据在线教学的交互理论及相关研究成果[30-32],构建了分析学习者与学习内容、教师、同伴之间的交互模型,并对上述变量的测量指标数据进行因子分析,共得到潜变量因子5个,分别为教师备课行为、学生阅读行为、教师教学指导与协助行为、学生学习反馈行为、生师交互行为。其中,与教师备课行为相关的测量指标有3个,与学生阅读行为相关的测量指标为3个,与教师教学指导与协助行为相关的测量指标有3个,与学生学习反馈行为相关的测量指标为3个,与生师交互行为相关的测量指标有4个(见表4)。


表4 模型变量及其测量指标

      注:以上每个指标分值越大,表明在网络教学平台上行为越活跃。


基于上述交互模型和获取的测量数据构建了结构方程模型,据此分析该高校的教师群体教学行为和学生群体学习行为的相关关系(详细分析过程参见本团队已发表的研究论文[33])。研究结论表明:基于学习分析模型采集的数据,构建的教学交互关系模型不同于常规的统计分析方法,能够较为细致地描述师生教学交互行为之间的关系。对该交互关系模型进行构件化编程,可以配置到“分析方法库”中,扩充面向教师和教学管理员的分析工具。除此之外,本文研究团队还通过采集不同院校之间教师教学数据,构建了教师教学行为特征模型[34],据此分析校级之间的差异,确定学校混合教学改革的阶段性特征。将该方法构件增加到“分析方法库”中,可供学校和政府的管理者评估信息化教学实施效果。


2. 数据源及其采集方法的拓展


上文提出的学习分析模型中采集的数据均是师生在网络教学平台上的日志数据,是客观的教学行为跟踪信息。本研究尝试通过测量量表采集师生的主观报告的数据,以此拓展数据源,以便更加全面地进行学习分析。问卷分为两个方面,一是学生学习投入的水平,二是教师的教学水平。


为了理解和解释学生的学习投入,已有研究建立了不同的理论和模型,结果表明:一个高投入学习水平的学生能够对学习投入相当多的精力和时间,积极主动参与学习活动,并且经常与教师和同伴互动交流,对学习效果产生积极影响[35-37]。随着信息技术不断发展及其在教育中应用的深入,有研究者关注了基于网络学习中学习投入的特征,建立了相关的学习投入模型[38]。也有研究对学生学习投入问卷进行了研究[39-40]。本研究团队以混合学习理论、学生学习投入理论为指导,从以上模型和问卷量表中进行题目筛选与修改,编制了六个维度29个题项的混合课程学生学习投入量表。


教师教学水平方面,本团队着力于学生感知的教师教学水平量表,用于调查学生对其教师混合课程教学行为的感受。根据社区探究理论中的教学存在要素[41],本科教育阶段有效教学七项原则理论[42],设计了教师行为量表,设计了六个维度31个题项的教师教学水平测量量表。在某高校回收了576份学生有效问卷,取257份进行项目分析和探索性因子分析,300份进行验证性因子分析,验证了上述两个量表的信度和效度。根据上述两个量表测量到的数据,对学生学习投入水平和教师教学水平及其关系进行了分析[43],结果如下:


(1)在混合课程环境中,利用学生学习投入量表,能够全面定量地描述学生在学习投入六维度上的表现,包括主动学习、师生交互、小组协作、策略运用、自我管理和情感投入。据此可以将学生学习投入类型分为四种:全面投入型、独立学习型、协作学习型、被动投入型。

  

(2)利用教师教学水平测量量表,能够全面定量地描述学生主观感受的教师教学水平,包括设计组织教学、促进参与和讨论、直接指导、提供学习资源、提供学习反馈和评价、提供情感支持六个维度。

  

(3)通过构建结构方程模型,分析了教师教学行为六个维度对学生学习投入的六个维度的复杂关联关系。

  

(4)上述测量量表获取的数据不同于在线操作的日志数据,而是能够基于教学相关理论,全面表征学生学习投入和教师教学行为的特征,增加了学习分析系统中的数据采集和分析方法。将测量量表和分析模型置于“数据采集扩展源”模块和“分析方法库”中,可以支持教师更加细致地对学生学习特征进行分类,并分析自身教学行为对学生学习投入的影响。

 

四、研究结论

 

本文基于网络教学平台的教学情境构建了学习分析模型,该模型包括四个核心要素:面向学生、教师、管理者和研究者;数据来源于网络教学平台中学生和教师的行为数据;依据教学理论、管理理论,采用统计学方法、数据挖掘方法等进行数据处理;为学生、教师提供即时的反馈,以便改进学习和教学;为管理者提供教学运行状况信息,为决策提供支持;为研究者提供学生和教师的行为数据,以便研究学与教的规律。


确定了基于网络教学平台的学习分析数据处理流程,分为数据采集、数据分析、结果呈现和反馈应用四个环节。该流程的所有环节体现了模块化、可扩展的理念,有利于学习分析模型的不断迭代和优化,如除了采集来自网络教学平台的数据,还设计了数据采集扩展源模块;构建了基于构件、可复用的学习分析方法库和可视化呈现工具库,可随时增加其中的方法和工具;提供了数据输出接口,以便采用其他软件进行分析。


基于上述学习分析模型开发的软件在院校中进行了应用,初步验证了有效性。根据应用过程中发现的问题,对提出的学习分析模型进行了两个方面的拓展,包括学习分析方法的拓展和数据源及其采集方法的拓展。除了网络教学平台上师生教学行为的客观跟踪数据外,本文尝试通过在学习分析模型中增加测量量表,采集师生的主观报告的数据,以此拓展数据源,从而更加全面地开展学习分析。


【参考文献】

[1] 郭炯,郑晓俊. 基于大数据的学习分析研究综述[J]. 中国电化教育,2017(1):121-130.

[2] 韩锡斌,黄月,马婧,程建钢. 学习分析的系统化综述:回顾、辨析及前瞻[J]. 清华大学教育研究,2017(3):41-51.

[3] 丁小浩. 大数据时代的教育研究[J]. 清华大学教育研究,2017,38 (5) :8-14.

[4] LONG P,SIEMENS G. Penetrating the fog: analytics in learning and education [J]. Educause review,2011,46(5):31-40.

[5] SIEMENS G. What are learning analytics [DB/OL].(2010-08-25)[2018-04-19]. http://www.elearnspace.org/blog/2010/08/25/what-are-learning-analytics/.

[6] ELIAS T. Learning analytics: definitions,processes and potential [DB/OL]. [2018-04-19]. https://pdfs.semanticscholar.org/732e/452659685fe3950b0e515a28ce89d9c5592a.pdf.

[7] KHALIL M,EBNER M. Learning analytics: principles and constraints [DB/OL].[2018-06-12].https://www.researchgate.net/publication/278940599_Learning_Analytics_Principles_and_Constraints.

[8] DYCKHOFF A L,ZIELKE D,BULTMANN M,CHATTI M A,SCHROEDER U. Design and implementation of a learning analytics toolkit for teachers [J]. Journal of educational technology & society,2012,15 (3):58-76.

[9] BIENKOWSKI M,FENG M,MEANS B. Enhancing teaching and learning through educational data mining and learning analytics: an issue brief [DB/OL]. [2018-04-19]https://tech.ed.gov/wp-content/uploads/2014/03/edm-la-brief.pdf.

[10] VAN HARMELEN M. Analytics for understanding research [DB/OL].[2018-04-19]. http://publications.cetis.org.uk/wp-content/uploads/2012/12/Analytics-for-Understanding-Research-Vol1-No4.pdf.

[11] IFENTHALER D,WIDANAPATHIRANA C. Development and validation of a learning analytics framework: two case studies using support vector machines [J]. Technology knowledge & learning,2014,19(1/2):221-240.

[12] 李艳燕,马韶茜,黄荣怀. 学习分析技术:服务学习过程设计和优化[J]. 开放教育研究,2012,18(5):18-24.

[13] 郁晓华,顾小清. 学习活动流:一个学习分析的行为模型[J]. 远程教育杂志,2013 (4):20-28.

[14] 朱珂,刘清堂. 基于“学习分析”技术的学习平台开发与应用研究[J].中国电化教育,2013(9):127-132.

[15] CHATTI M A,DYCKHOFF A L,SCHROEDER U,THUS H. A reference model for learning anal[J]. International journal of technology enhanced learning,2012,4(5/6): 318-331.

[16] KRAAN W,SHERLOCK D. Analytics tools and infrastructure [DB/OL]. [2018-04-19]. http://publications.cetis.org.uk/wp-content/uploads/2013/01/Analytics-Tools-and-Infrastructure-Vol-1-No11.pdf.

[17] DUNCAN A,CATOR K. Expanding evidence approaches for learning in a digital world [DB/OL].[2018-04-19]. https://tech.ed.gov/wp-content/uploads/2014/11/Expanding-Evidence.pdf.

[18] PIETY P J,HICKEY D T,BISHOP M J. Educational data sciences: framing emergent practices for analytics of learning,organizations,and systems [DB/OL].[2018-06-12].http://edinfoconnections.com/wp-content/uploads/2014/01/Educational-Data-Sciences-Feb-9.pdf.

[19] SIEMENS G,DAWSON S,LYNCH G. Improving the quality and productivity of the higher education sector -policy and strategy for systems-level deployment of learning analytics [DB/OL].[2018-04-19]. https://solaresearch.org/core/improving-the-quality-and-productivity-of-the-higher-education-sector/.

[20] GRELLER W,DRACHSLER H. Translating learning into numbers: a generic framework for learning analytics [J]. Educational technology & society,2012,15 (3):42-57.

[21] CAMPBELL J P,DEBLOIS P B,OBLINGER D G. Academic analytics: a new tool for a new era [J]. Educause Review,2007,42(4):41-57.

[22] AMOLD K. Signals: applying academic analytics [DB/OL].[2018-04-19]. http://er.educause.edu/articles/2010/3/signals-applying-academic-analytics.

[23] ROMERO C,VENTURA S. Data mining in education [J]. Wiley interdisciplinary reviews: data mining and knowledge discovery,2013,3(1): 12-27.

[24] ROMERO C,VENTURA S. Educational data mining: a review of the state-of-the-art[C]//IEEE Transaction on Systems,Man,and Cybernetics,Part C: Applications and Reviews. New York:IEEE,2010:601-618.

[25] BAKHARIA A,DAWSON S. SNAPP: a bird's-eye view of temporal participant interaction [C]//Proceeding of the 1st International Conference on Learning Analytics and Knowledge,LAK'11 . New York: ACM,2011.

[26] LANG C,SIEMENS G,WISE A,GASEVI?D. (Eds). Handbook of learning analytics [DB/OL]. [2018-04-19]. https://solaresearch.org/hla-17/.

[27] WORSLEY M,ABRAHAMSON D,BLIKSTEIN P,GROVER S,SCHNEIDER B,TISSENBAUM M. Situating multimodal learning analytics [DB/OL]. [2018-06-12].http://ccl.northwestern.edu/2016/Worsley.Abrahamson.Blikstein.Grover.Schneider.Tissenbarum.ICLS2016.pdf.

[28] MAZZA R. Introduction to information visualization [D]. London: Springer-Verlag,2009.

[29] LEONY D,PARDO A,VALENTIN L F,QUINONES I,KLOOS C D. Learning analytics in the LMS: using browser extensions to embed visualizations into a learning management system [DB/OL]. [2018-04-19].http://ceur-ws.org/Vol-894/paper6.pdf.

[30] MOORE M G. Three types of interaction [J]. The american journal of distance education,1989,3(2),1-6.

[31] GARRISON D R,ANDERSON T,ARCHER W. Critical thinking in a text-based environment: computer conferencing in higher education [J]. Internet and higher education,1999,2 (2/3):87-105.

[32] SOO K S,BONK C J. Interaction: what does it mean in online distance education? [DB/OL].[2018-06-12]. https://files.eric.ed.gov/fulltext/ED428724.pdf.

[33] 马婧,韩锡斌,周潜,程建钢. 基于学习分析的高校师生在线教学群体行为的实证研究[J]. 电化教育研究,2014(2):13-18.

[34] 黄月,韩锡斌,程建钢.混合教学改革的阶段性特征与实施效果偏差分析[J].现代远程教育研究,2017(5):69-77.

[35] ASTIN A W. Student involvement: a developmental theory for higher education [J]. Journal of college student development,1984,25:297-308.

[36] ASTIN A W. What matters in college? four critical years revisited [M]. San Francisco: Jossey-Bass,1993.

[37] ASTIN A W. Student involvement: a developmental theory for higher education [J]. Journal of college student development,1999,40(5):518-529.

[38] KEARSLEY G,SHEIDERMAN B. Engagement theory: a framework for technology based technology-based teaching and learning [J]. Educational technology,1998,38(5):20.

[39] COATE H. Measuring and modeling student engagement in online and campus-based higher education [D]. Melbourne: University of Melbourne,2005.

[40] GUNUC S,KUZU A. Confirmation of campus-class-technology model in student engagement: a path analysis [J]. Computers in human behavior,2015,48:114-125.

[41] GARRISON D R,ANDERSON T. E-learning in the 21st century: a framework for research and practice [M]. London: Routledge Farmer,2003.

[42] CHICKERING A W,GAMSON Z F. Seven principles for good practice in undergraduate education [J]. American association for higher education bulletin,1987,39(7):3-7.

[43] 马婧. 促进学习投入的混合教学设计与教学行为研究[D]. 北京:清华大学,2017.


Construction and Application of Learning Analytics Model Based on Learning Management System

 

HAN Xibin, CHENG Jiangang

(Institute of Education, Tsinghua University, Beijing 100084)

 

  [Abstract] There is a tremendous increasing interest in databased learning analytics in academic research and educational practice, but it is hard to establish a unified model for all learning situations. Thus, it is necessary to study the learning analysis model of a particular situation. This study attempts to build a learning analytics model based on Learning Management System, which includes four core elements: object, data source, analytical method and analytic content. Meanwhile, based on the concept of modularization and extensibility, the procedure of data processing of learning analytics based on Learning Management System is constructed. The main steps of the procedure are discussed in detail: data collection, data analysis, result presentation and feedback. Based on the practical application, the proposed learning analysis model is extended. An analytical method based on the relational model of learning behavior between teachers and students is added. In learning analytics model, a measurement scale is added to collect subjective report data of teachers and students, so as to expand data sources and conduct more comprehensive learning analysis.

  [Keywords] Learning Analytics; Concept Model; Learning Management System; Application of Learning Analytics; Educational Big Data

作者简介: 韩锡斌(1964—),男,天津人。副教授,博士,主要从事数字化学习理论与方法研究。

基金项目:北京市教育科学规划重点课题“基于网络教学平台的学习分析研究”(项目编号:AJA13146)

 

本文发表于《电化教育研究》2018年第7期,转载请与电化教育研究杂志社编辑部联系(官方邮箱:dhjyyj@163.com)。

排版、插图来自公众号:MOOC(微信号:openonline)



【邀请函】质量保障体系建设及本科教学工作审核/合格评估专题研修班


喜欢我们就多一次点赞多一次分享吧~


有缘的人终会相聚,慕客君想了想,要是不分享出来,怕我们会擦肩而过~

《预约、体验——新维空间站》

《【会员招募】“新维空间站”1年100场活动等你来加入》

有缘的人总会相聚——MOOC公号招募长期合作者


产权及免责声明 本文系“MOOC”公号转载、编辑的文章,编辑后增加的插图均来自于互联网,对文中观点保持中立,对所包含内容的准确性、可靠性或者完整性不提供任何明示或暗示的保证,不对文章观点负责,仅作分享之用,文章版权及插图属于原作者。如果分享内容侵犯您的版权或者非授权发布,请及时与我们联系,我们会及时内审核处理。


了解在线教育,
把握MOOC国际发展前沿,请关注:
微信公号:openonline
公号昵称:MOOC

   

登录查看更多
1

相关内容

专知会员服务
81+阅读 · 2020年6月20日
大数据安全技术研究进展
专知会员服务
96+阅读 · 2020年5月2日
基于深度学习的多标签生成研究进展
专知会员服务
147+阅读 · 2020年4月25日
专知会员服务
100+阅读 · 2020年2月20日
【论文推荐】文本分析应用的NLP特征推荐
专知会员服务
34+阅读 · 2019年12月8日
[综述]基于深度学习的开放领域对话系统研究综述
专知会员服务
80+阅读 · 2019年10月12日
基于虚拟现实环境的深度学习模型构建
MOOC
24+阅读 · 2019年9月28日
支持个性化学习的行为大数据可视化研究
在线学习体验影响因素结构关系探析
MOOC
7+阅读 · 2019年3月20日
人工智能在教育领域的应用探析
MOOC
14+阅读 · 2019年3月16日
Arxiv
6+阅读 · 2019年4月8日
Hierarchical Deep Multiagent Reinforcement Learning
Arxiv
8+阅读 · 2018年9月25日
Arxiv
14+阅读 · 2018年5月15日
Arxiv
12+阅读 · 2018年1月28日
Arxiv
4+阅读 · 2017年7月25日
VIP会员
相关VIP内容
专知会员服务
81+阅读 · 2020年6月20日
大数据安全技术研究进展
专知会员服务
96+阅读 · 2020年5月2日
基于深度学习的多标签生成研究进展
专知会员服务
147+阅读 · 2020年4月25日
专知会员服务
100+阅读 · 2020年2月20日
【论文推荐】文本分析应用的NLP特征推荐
专知会员服务
34+阅读 · 2019年12月8日
[综述]基于深度学习的开放领域对话系统研究综述
专知会员服务
80+阅读 · 2019年10月12日
相关论文
Top
微信扫码咨询专知VIP会员