消费金融行业研究报告 | 36氪研究

2019 年 12 月 2 日 36氪

金融科技正在颠覆消费金融价值链,智能风控将成为消费金融发展的关键。



文 |  Tempo

2018年我国消费金融市场规模约8.45万亿元,预计2020年将达12万亿元,行业前景广阔。
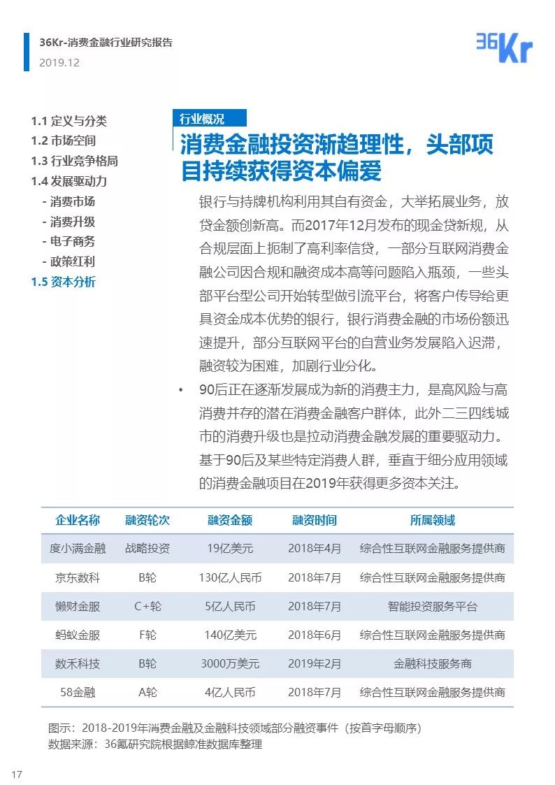
2018-2019年,消费金融项目数量渐增,热度不减,但长尾明显,资本向头部项目集中。
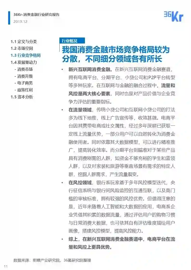
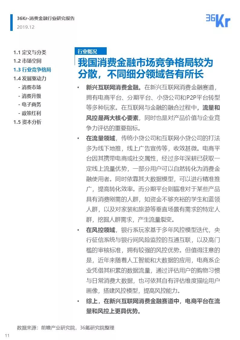
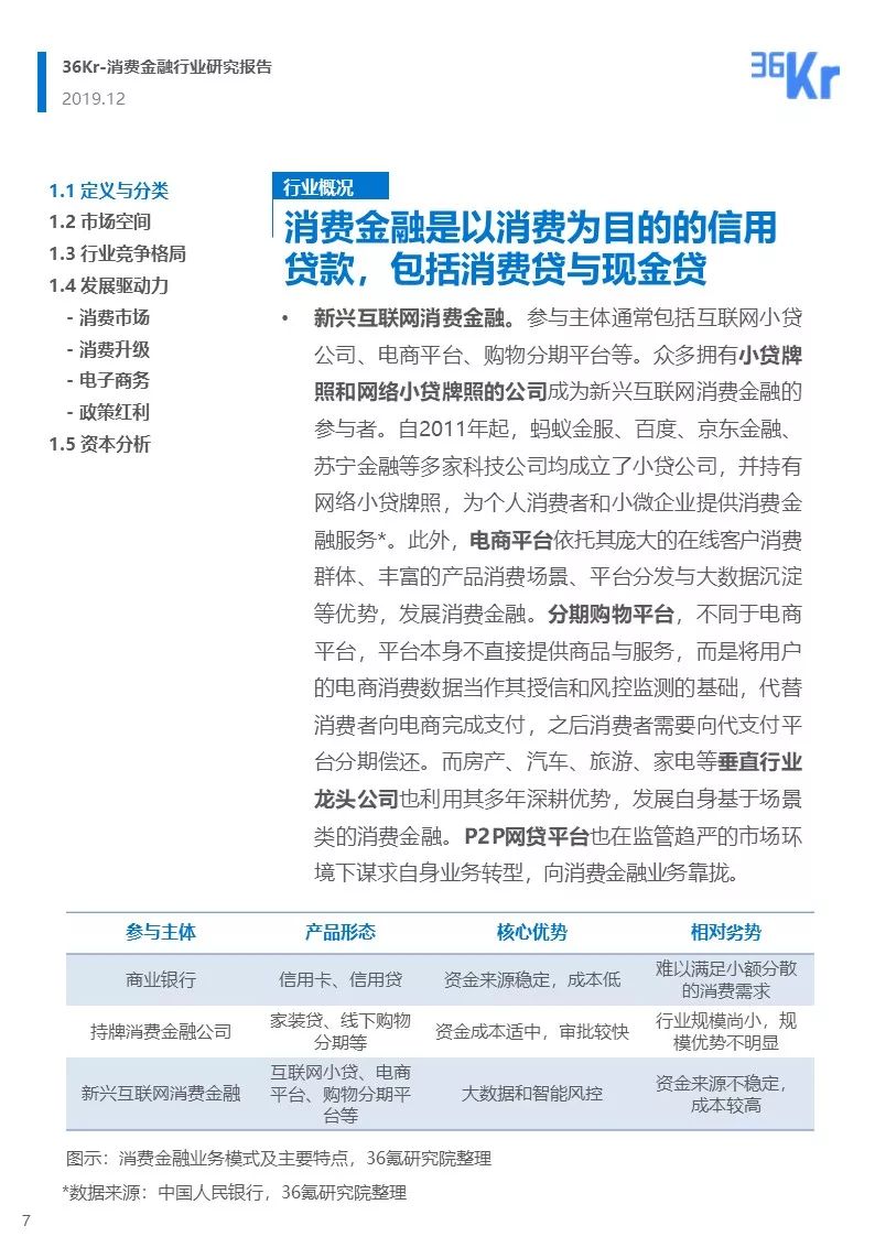
目前从整体来看,消费金融市场竞争格局较为分散,尚未形成垄断局面。 在传统银行、持牌消费金融、互联网消费金融领域均有领先的优势企业出现,各具特色,各有所长。
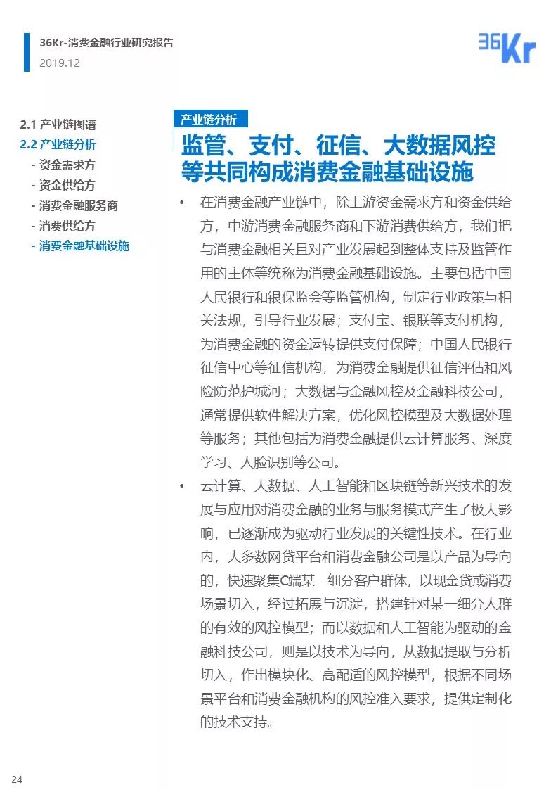
大数据分析、人工智能、物联网和区块链等金融科技的应用正在颠覆金融行业价值链。 目前较为成熟的是大数据分析和人工智能,用以解决消费金融领域存在于贷前、贷中和贷后流程中的诸多痛点问题。
随着国内金融行业监管收紧,消费金融领域历经多年规范与洗牌,利润空间收窄,对客户需求和风险点识别要求更加精准,智能风控将成为消费金融发展的关键。
本报告主要研究以下问题:
  • 目前消费金融市场现状如何,有怎样的发展趋势?
  • 哪些消费金融公司最具发展潜力?
  • 消费金融产业链有哪些环节,哪些环节最具价值?
  • 消费金融有哪些商业模式,各自优劣势是什么?
  • 金融科技将为消费金融带来哪些颠覆性价值?
  • 未来消费金融公司的核心竞争力是什么?
  • 消费金融领域内哪些头部公司值得关注?

注: 本报告PDF版本可 点击阅读原文” 下载,提取码: 1acn

关于36氪研究院
36氪研究院是36氪子品牌,专注于一级市场的行业研究,通过定性定量结合的方式研究新兴行业与企业,欢迎大家积极与我们交流讨论。



登录查看更多
0

相关内容

在社会经济生活,银行、证券或保险业者从市场主体募集资金,并投资给其它市场主体的经济活动。
2020年中国《知识图谱》行业研究报告,45页ppt
专知会员服务
240+阅读 · 2020年4月18日
德勤:2020技术趋势报告,120页pdf
专知会员服务
192+阅读 · 2020年3月31日
报告 | 2020中国5G经济报告,100页pdf
专知会员服务
98+阅读 · 2019年12月29日
【德勤】中国人工智能产业白皮书,68页pdf
专知会员服务
309+阅读 · 2019年12月23日
【大数据白皮书 2019】中国信息通信研究院
专知会员服务
138+阅读 · 2019年12月12日
2018-2019年国内化妆品行业研究报告
行业研究报告
15+阅读 · 2019年9月28日
人工智能商业化研究报告(2019)
腾讯大讲堂
15+阅读 · 2019年7月9日
医药零售行业报告
医谷
9+阅读 · 2019年7月8日
2019社交行业研究报告
行业研究报告
5+阅读 · 2019年5月30日
2019中国家政服务行业发展剖析及行业投资机遇分析报告
2018年游戏行业研究报告
行业研究报告
3+阅读 · 2019年4月20日
艾瑞咨询2019中国智慧城市发展报告,附PPT下载
智能交通技术
25+阅读 · 2019年4月18日
2018年德国汽车产业研究报告
行业研究报告
16+阅读 · 2018年12月1日
2018年中国供应链金融行业研究报告
艾瑞咨询
7+阅读 · 2018年11月20日
【行业报告】2018年中国人工智能行业研究报告
互联网金融
5+阅读 · 2018年4月7日
Arxiv
5+阅读 · 2019年4月21日
VIP会员
相关资讯
2018-2019年国内化妆品行业研究报告
行业研究报告
15+阅读 · 2019年9月28日
人工智能商业化研究报告(2019)
腾讯大讲堂
15+阅读 · 2019年7月9日
医药零售行业报告
医谷
9+阅读 · 2019年7月8日
2019社交行业研究报告
行业研究报告
5+阅读 · 2019年5月30日
2019中国家政服务行业发展剖析及行业投资机遇分析报告
2018年游戏行业研究报告
行业研究报告
3+阅读 · 2019年4月20日
艾瑞咨询2019中国智慧城市发展报告,附PPT下载
智能交通技术
25+阅读 · 2019年4月18日
2018年德国汽车产业研究报告
行业研究报告
16+阅读 · 2018年12月1日
2018年中国供应链金融行业研究报告
艾瑞咨询
7+阅读 · 2018年11月20日
【行业报告】2018年中国人工智能行业研究报告
互联网金融
5+阅读 · 2018年4月7日
Top
微信扫码咨询专知VIP会员