云从科技的AB面:资本看好的AI小巨头,被时代眷顾的优等生

2022 年 4 月 8 日 36氪
所有的投入,都变成了实打实的市场增长与技术储备,在市场高速增长等背景下,云从成为AI行业的一大中流砥柱。


4月6日,云从科技上市申请正式获批。
中国第一家纯内资背景的AI小巨头IPO,至此尘埃落定。

而此时的云从,是一家成立仅7年的年轻企业,也是国内AI三驾马车中,唯一一家具备全内资背景的企业。

如果从2015年才正式成立开始回顾,这家公司一路走来可谓是被时代眷顾的优等生的典范:

成立之初,带着中科院的背景;发展过程中,是AI史无前例的产业大爆发与国家层面的重点关注;上市之时,恰逢科创板、北交所相继完善,为高科技企业的资本发展,铺开了扩张的通路。

但翻开故事的B面,我们则会听到,上市是AI小巨头的卸妆油,AI在一级市场被严重高估,AI巨头融资多但并不赚钱等等质疑。

那么,究竟哪一个才是真的AI?

以刚刚上市的云从为例,我们将扒开它的财务数据,通过回答以下四个问题,告诉你,为什么还不赚钱的AI,我们依旧看好它:

公开的财务背后,AI小巨头的真面目究竟是什么?

高市值、大亏损背后,AI小巨头的钱究竟都花去了哪里?

成长中的AI小巨头,于产业于中国又有什么重要意义?

云从在国内的AI企业中,究竟特殊在哪里?


 财务背后,AI小巨头究竟价值几何?

云从是谁?

官网显示,云从是一家高效人机协同操作系统和行业解决方案提供商的公司。公司主要业务为通过自主研发的人机协同操作系统,提供信息化、数字化和智能化的人工智能服务,服务于智慧金融、智慧治理、智慧出行、智慧商业等应用场景。

这样说,或许对业外人士来说,依旧是一头雾水。那么,云从究竟在做什么,价值几何,或许从财务角度,普通人也可以对这家AI小巨头有一个更全面的了解。

(1) 营收高增长中折射出的AI行业加速

先看营收,报告期内,云从的营收从2018年的4.84亿增长到2020年的7.51亿,资产负债率由2018年的49.03%,下降至2019年的20.63%。 

可以看出,在此期间,伴随着全球AI产业的发展,云从科技的整体营收处在一个高速增长的阶段资产负债也处于健康发展状态对于2020年增速为负,如果结合公司2021年上半年营收4.55亿,同比增长105.70%来看,则不难发现2020年的下滑,其实仅是一个疫情中的偶然因素。

如果进行横向对比其他AI巨头的增速,增长105.70%的云从也处于行业领先地位。

(2)利润为负背后,人机协同操作系统正撑起一个未来

营收增长虽快,但如果从利润角度出发,我们不难发现,亏损几乎是云从,乃至整个AI企业的共同底色。

但亏损并不意味着低价值,毕竟强如亚马逊、Meta、京东,也曾创下多年亏损,但市值却一路高涨的奇迹。

那国内的AI企业,是否可以走出如传统互联网一样,让人们忽略眼前短暂的亏损呢?

答案是肯定的。

依旧以云从为例,将其营收与利润进一步拆分,我们可以发现,云从的业务整体,可以分为三大部分:人工智能解决方案、人机协同操作系统、其他业务三大项。因为其他业务占比常年不超过4%,可以忽略不计。

两大业务之中,人工智能解决方案不断下降,2018-2020年间的营收占比,由93.3%下降到68.2%;人机协同操作系统业务则整体处于稳中有升的局面,占比由6.4%上升到31.4%。

整体毛利从2018年的21.7%提升到了2020年的43.5%。

一般来说,方案是典型的定制化非标品,每一单交付的产品都不尽相同,因此需要耗费大量的人力与研发成本;而操作系统,则是典型的软件化标准产品,一次研发完成,后续只要付出低成本的销售。

其中区别,从两大业务的毛利对比中不难发现,人工智能解决方案业务2018-2020年期间,毛利率分别为17.76%、23.43%和28.19%;毛利率逐步上升;而人机协同操作系统的毛利率在此期间则分别高达为75.55%、89.30%和75.86%。

也就是说,云从的两大业务,解决方案负责赚钱扩大营收,发展人机协同操作系统;而营收占比仅30%利润占比却超过55%,且整体营收占比还在不断提升的人机协同操作系统,将成为云从长期的发展根本。


 高市值、大亏损背后,钱都花去了哪儿?

对AI企业,市场经常说,上市,会是他们真实经营状况的卸妆油。

翻开招股书,我们也发现的确如此,大多数AI企业,成立以来就被一级市场迅速催熟,在全球竞合的大环境中成长,然后在亏损中“流血上市”,似乎是国内AI小巨头的共同宿命。

唯一的疑问是,既然资本看好、国家重视、技术高速发展,那么为什么AI企业还在亏损,他们的钱,都花去了哪里?

财报告诉了我们答案:高昂的研发,以及销售管理费用。

2020年,云从科技总营收7.55亿元,而对应的营业总成本则高达14.90亿。其中,营业成本一项仅4.27亿;研发费用则以5.78亿之多远远超过营业成本,与此同时,销售费用与管理费用,也分别高达2.74亿与2.31亿。

其中管理费用多不难理解,AI是热门赛道,人才本就稀缺,为留住企业人才与骨干,那么势必付出高昂的股权激励成本。比如,2019年云从就曾一次性确认股份支付费用 13亿元,2020年云从部分被激励对象离职将其股权转让,公司再次确认股份支付费用 6,683.26 万元。

横向对比,企业B2018-2020年间,企业管理费用分别高达2.73亿,5.32亿,5.76亿;企业A港股上市,2018-2020年期间的行政开支一项也分别高达4.52亿、7.66亿,以及15.90亿。

高销售管理费用,同样是初创期企业都必须经历的过程。对于一家新企业而言,产品的前期推广,企业知名度的打响,以及用户教育,都需要投入不菲的成本,这不仅在AI企业身上存在,同期崛起的国货美妆动辄上亿邀请明星网红代言、互联网企业高昂的获客成本都是同理。

如果说,高管理费用与高销售费用是早期企业都必须经历的过程;那么高研发,则是AI企业“科创属性”的根本保证。

2018-2020年间,云从科技的研发费用分别高达8.49亿、19.16亿以及24.54亿,营收占比分别为30.61%、56.25%和 76.59%。相应的,公司2018-2020年的研发人员占比也分别高达51.10%、49.64%和55.42%,整体处于不断提升的水平。

也就是说,在行业高速发展期,云从选择将赚来的钱,全部用在研发、市场教育,以及人才的激励之上,让技术发展越来越快,让市场越来越受惠于AI,让所有科研人员得到体面的生活保障。

而这,也正是我们看好AI的根本所在。


AI不赚钱,为什么我们依旧看好它

市场教育、人才的激励、研发当然是好事,但如何考量这些投入的成果?

云从显然交出了一份满分答卷。

高昂的市场教育背后,对应的是云从远远领先于全行业的增长速度,2021年上半年,疫情中,云从依旧交出了营收4.55亿,同比105.70%的增速就是最好的证明。

人才的激励背后,则对应了更高的产出,以及云从不断提升的市场地位。

具体来说,云从的产品主要落地于智慧金融、智慧治理、智慧出行、智慧城市、智慧商业等领域。金融方面。云从已经覆盖国内六大国有银行在内超过 100 家金融机构;智慧之类方面,云从产品则已经服务全国三十多个省的政法、校园、景区等场景;出行方面,云从产品覆盖了国内前十大机场以及上百民用机场枢纽;智慧城市领域已在广州、四川、湖南等多地建设“数字基座”标杆项目。

高昂的研发投入,则对应着公司不断突破的技术实力,与屡次打破的世界记录:云从的跨镜追踪、3D结构光人脸识别、双层异构深度神经网络和对抗性神经网络技术等AI技术处于世界先头水平。

2018年,云从跨镜追踪(Re-ID)技术打破三项世界权威纪录,让人工智能实现从“刷脸”到“识人”的突破;2019年,云从再创跨镜追踪(Re-ID)三项世界记录;2020年,云从机器阅读理解、图像识别论文,被国际人工智能领域顶级学术会议AAAI 2020收录,并第三次刷新Re-ID世界纪录;2021年,云从的语音识别、语义纠错、深度学习降噪等技术,又刷新了权威中文语音识别数据集Aishell和清华大学语音Thchs30测试集、国际顶会Interspeech2020 DNS Challenge比赛数据集等多项国际、国内语音识别权威纪录……

所有的投入,都变成了实打实的市场增长与技术储备,在市场高速增长等背景下,云从成为AI行业的一大中流砥柱。

弗若斯特沙利文预测,2020年中国人工智能市场规模约为1858亿元,约占全球市场的12.2%,但是到了2025年,中国的人工智能市场规模将超过万亿,占全球市场的20.9%。

这背后,是云从,以及无数中国AI企业日复一日投入,用高昂的研发与坚持换来的。


云从之于AI,究竟特殊在哪儿?

回到此次上市,如果对比其它AI巨头,仅仅募资37.5亿的云从,这次多少显得有些低调。

但另一个维度来说,在资本上的不急不缓求稳求进,反而构成了云从的另外一重护城河。

这还得从云从的历史开始讲起。

2015年,云从科技正式从中科院重庆绿色人工智能技术研究院孵化成立,此后相继引入中国国新、广州产业投资基金、渤海产业投资基金等国资背景的资本加入,迄今没有任何一家海外资本参与,这也是国内头部AI企业中的独一份。 

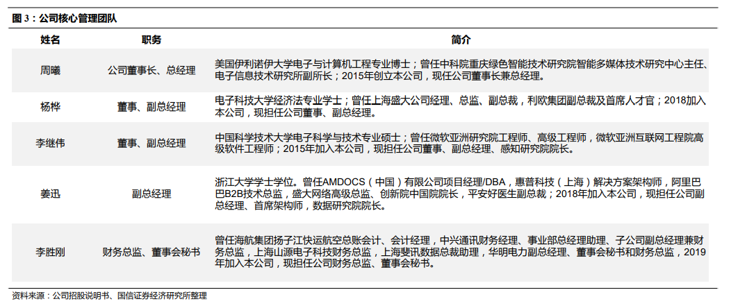
云从的创始人周曦,也曾以中科院“百人计划”专家身份引进回国,担任中国科学院重庆绿色智能技术研究院信息所副所长等职位。

不难发现,在资本层面,云从是一家根正苗红的中国企业。业务层面,云从也一直保持着“审慎的态度”。

而在得数据者得天下,AI发展不断与隐私、数据安全相博弈,全球竞合激烈的当下,中国企业、中科院孵化、纯内资构成、国资参与这几个属性,无疑是云从技术之外,最大的底色,也无疑是云从在行业中长期发展竞争之中的特色所在。


选择AI,就是选择一个时代

回顾过去百年,我们不妨思考一个问题,对于个人而言,最好的投资是什么?

洛克菲勒选择在美国工业大爆发的十八世纪八十年代卖石油;范德比尔特选择在美国的镀金年代修铁路;比尔盖茨选择在信息革命的起点做操作系统;乔布斯选择在通信技术大革命中押注随身携带的智能手机……

无一例外,押注这个时代,就是最好的投资。

那么,当AI产业发展如火如荼,成为各国发展重点,国家将其写入十四五规划,最聪明的科技巨头们纷纷转型all in AI,将人工智能作为企业发展的重中之重时,AI是否值得投资,答案不言自明。

登录查看更多
0

相关内容

云从科技成立于2015年4月,从创立起,云从科技每天都在致力于将人脸识别和智能生活的方方面面结合在一起,希望能创立一家更聪明,更有责任感的公司,用尖端科技去造福社会。
36氪研究院 | 2021年中国医疗AI行业研究报告,40页pdf
专知会员服务
84+阅读 · 2021年12月22日
2021年中国云原生AI开发平台白皮书
专知会员服务
58+阅读 · 2021年12月4日
2021年中国区块链行业发展白皮书,63页pdf
专知会员服务
70+阅读 · 2021年10月27日
人工智能AI中台白皮书(2021年),45页pdf
专知会员服务
288+阅读 · 2021年9月18日
专知会员服务
98+阅读 · 2021年8月16日
专知会员服务
101+阅读 · 2021年8月8日
专知会员服务
38+阅读 · 2021年5月21日
2021年中国人工智能在零售领域应用行业短报告,30页pdf
专知会员服务
70+阅读 · 2021年4月22日
第一家扭亏为盈的AI企业,格灵深瞳成功冲刺IPO
创业邦杂志
0+阅读 · 2022年3月19日
国家自然科学基金
1+阅读 · 2015年12月31日
国家自然科学基金
0+阅读 · 2015年12月31日
国家自然科学基金
0+阅读 · 2013年12月31日
国家自然科学基金
0+阅读 · 2012年12月31日
国家自然科学基金
0+阅读 · 2012年12月31日
国家自然科学基金
0+阅读 · 2012年12月31日
国家自然科学基金
0+阅读 · 2012年12月31日
国家自然科学基金
0+阅读 · 2012年12月31日
Arxiv
0+阅读 · 2022年4月19日
Arxiv
0+阅读 · 2022年4月18日
Arxiv
0+阅读 · 2022年4月15日
Generalized Out-of-Distribution Detection: A Survey
Arxiv
15+阅读 · 2021年10月21日
Arxiv
16+阅读 · 2021年7月18日
Arxiv
17+阅读 · 2021年1月21日
VIP会员
相关VIP内容
36氪研究院 | 2021年中国医疗AI行业研究报告,40页pdf
专知会员服务
84+阅读 · 2021年12月22日
2021年中国云原生AI开发平台白皮书
专知会员服务
58+阅读 · 2021年12月4日
2021年中国区块链行业发展白皮书,63页pdf
专知会员服务
70+阅读 · 2021年10月27日
人工智能AI中台白皮书(2021年),45页pdf
专知会员服务
288+阅读 · 2021年9月18日
专知会员服务
98+阅读 · 2021年8月16日
专知会员服务
101+阅读 · 2021年8月8日
专知会员服务
38+阅读 · 2021年5月21日
2021年中国人工智能在零售领域应用行业短报告,30页pdf
专知会员服务
70+阅读 · 2021年4月22日
相关基金
国家自然科学基金
1+阅读 · 2015年12月31日
国家自然科学基金
0+阅读 · 2015年12月31日
国家自然科学基金
0+阅读 · 2013年12月31日
国家自然科学基金
0+阅读 · 2012年12月31日
国家自然科学基金
0+阅读 · 2012年12月31日
国家自然科学基金
0+阅读 · 2012年12月31日
国家自然科学基金
0+阅读 · 2012年12月31日
国家自然科学基金
0+阅读 · 2012年12月31日
相关论文
Arxiv
0+阅读 · 2022年4月19日
Arxiv
0+阅读 · 2022年4月18日
Arxiv
0+阅读 · 2022年4月15日
Generalized Out-of-Distribution Detection: A Survey
Arxiv
15+阅读 · 2021年10月21日
Arxiv
16+阅读 · 2021年7月18日
Arxiv
17+阅读 · 2021年1月21日
Top
微信扫码咨询专知VIP会员