央行发布《人工智能算法金融应用评价规范》,28页pdf阐述人工智能金融应用算法评价框架,包含安全性、可解释性、精准性和性能

2021 年 5 月 2 日 专知

为全面提升人工智能技术在金融领域应用和管理水平,推动金融与科技深度融合协调发展,中国人民银行制定了《人工智能算法金融应用评价规范》(以下简称《规范》),于近日正式印发。


《规范》针对当前人工智能技术应用存在的算法黑箱、算法同质化、模型缺陷等潜在风险问题,建立了人工智能金融应用算法评价框架,从安全性、可解释性、精准性和性能等方面系统化地提出基本要求、评价方法和判定准则,为金融机构加强智能算法应用风险管理提供指引。


《规范》的发布有助于引导金融机构充分发挥人工智能“头雁效应”,加快金融数字化转型步伐,持续推动金融服务更为贴心、更加智慧、更有温度,打造数字经济时代金融创新发展新引擎,助力健全具有高度适应性、竞争力、普惠性的现代金融体系。


规范的第五章总则指出:本文件从安全性、可解释性、精准性和性能方面这四个方面对AI开展算法评价,适用场景分为资金类和非资金类。不仅针对传统的AI算法评价指标——精准性和性能方面做出要求,更是史无前例的在算法的安全性与可解释性上做出了限制,客观地评价了AI算法对于金融场景的适合程度。下面就针对这四方面展开解读:


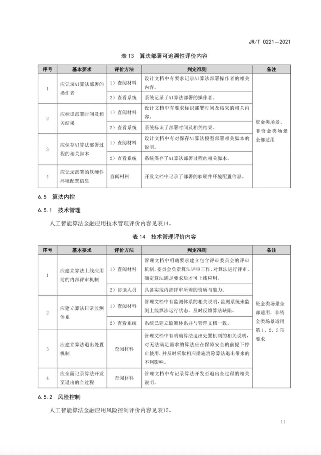
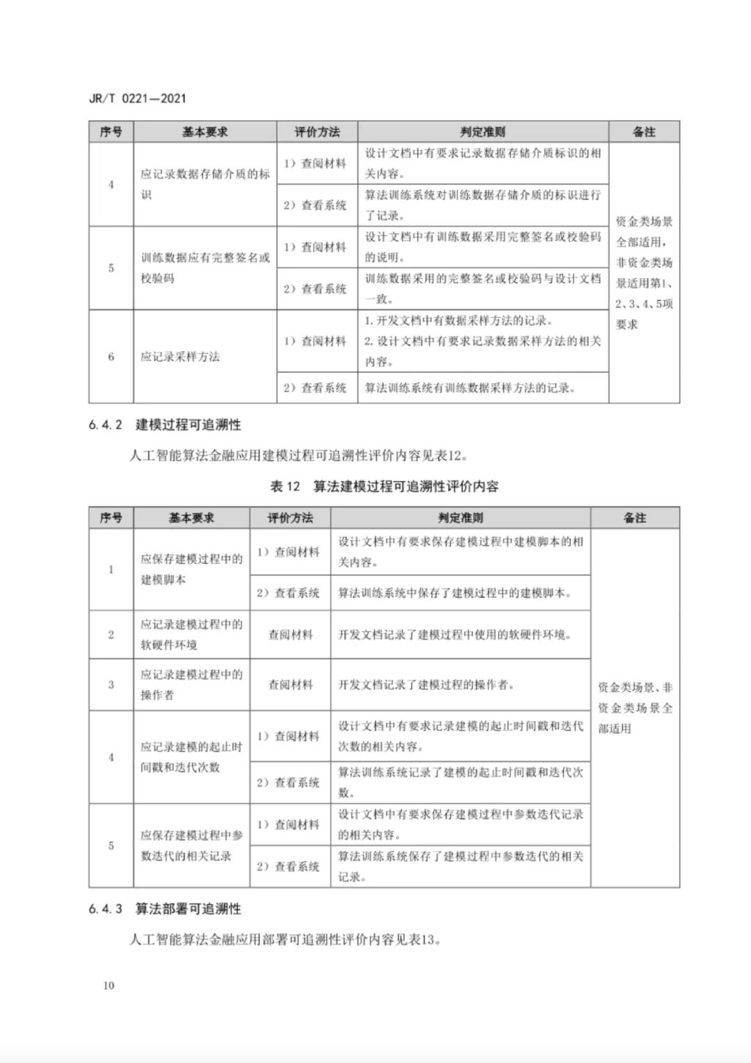
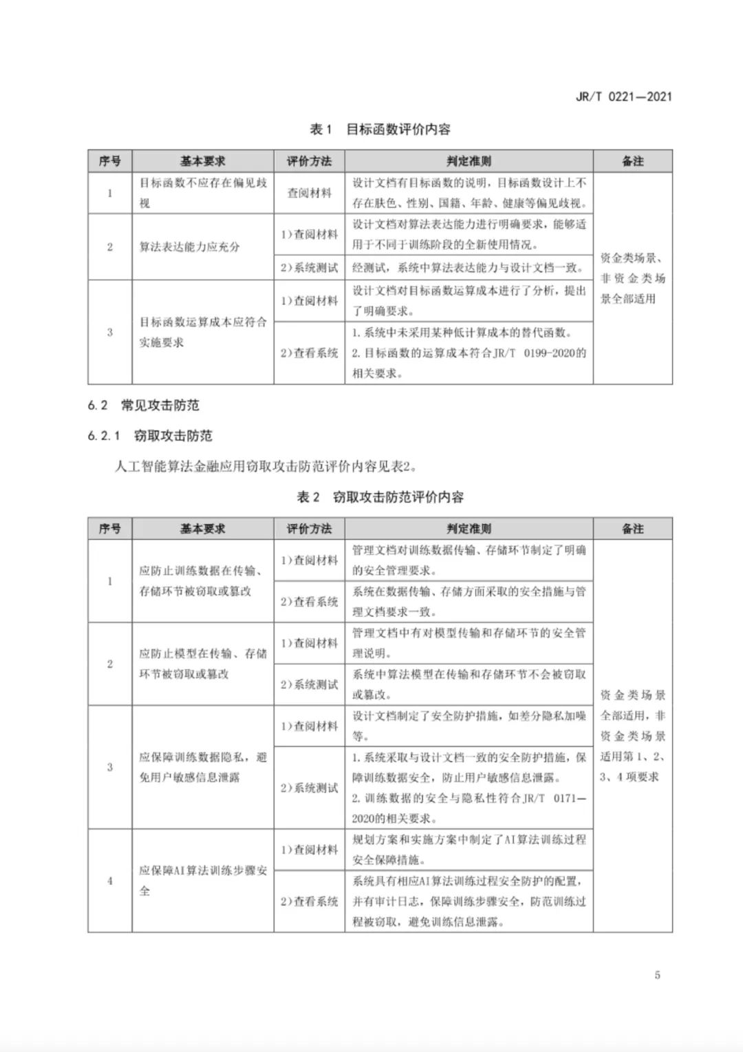
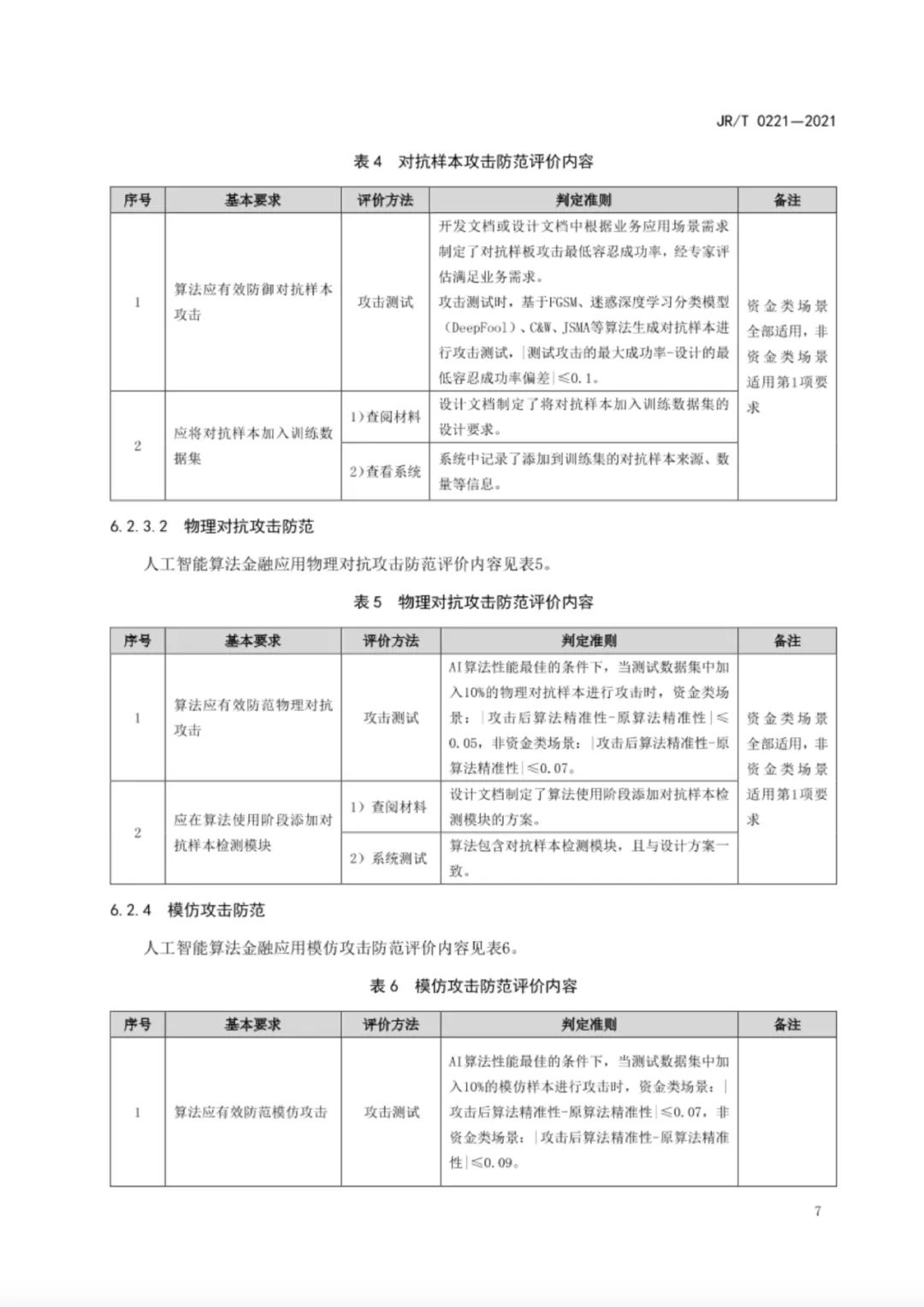
AI算法的安全性是决定是否可用的基础,它为金融行业的应用提供了安全保障,只有在满足了安全性的要求为前提条件下AI算法才能在金融领域展开应用。《规范》中针对AI算法的安全性评价主要是从目标函数的安全性,算法面对不同种类攻击的防范能力,算法所依赖的库的安全性,算法的可追溯性,算法内控等方面提出了基本要求、评价方法和判定标准。

AI算法的可解释性是判断算法是否适用的重要依据,可解释性越高的算法,其内在逻辑、决策过程、技术实现路径、预期目标越清晰,算法也更容易被场景应用者理解、管理和应用。《规范》中针对算法的可解释性评价从算法建模准备、建模过程、建模应用三个方面提出了基本要求、评价方法和判定准则。



专知便捷查看

便捷下载,请关注专知公众号(点击上方蓝色专知关注)

  • 后台回复“AIFE” 就可以获取央行发布《人工智能算法金融应用评价规范》,28页pdf阐述人工智能金融应用算法评价框架,包含安全性、可解释性、精准性和性能》专知下载链接

专知,专业可信的人工智能知识分发 ,让认知协作更快更好!欢迎注册登录专知www.zhuanzhi.ai,获取5000+AI主题干货知识资料!


欢迎微信扫一扫加入专知人工智能知识星球群,获取最新AI专业干货知识教程资料和与专家交流咨询
点击“ 阅读原文 ”,了解使用 专知 ,查看获取5000+AI主题知识资源
登录查看更多
3

相关内容

专知会员服务
104+阅读 · 2021年6月23日
央行发布《人工智能算法金融应用评价规范》,28页pdf
专知会员服务
76+阅读 · 2021年5月2日
【斯坦福经典书】强化学习在金融应用,414页pdf
专知会员服务
127+阅读 · 2021年3月30日
专知会员服务
124+阅读 · 2021年3月22日
专知会员服务
145+阅读 · 2021年3月13日
专知会员服务
31+阅读 · 2021年2月7日
《人工智能安全框架(2020年)》白皮书,68页pdf
专知会员服务
167+阅读 · 2021年1月9日
最新《监督机器学习可解释性》2020大综述论文,74页pdf
专知会员服务
130+阅读 · 2020年11月19日
【德勤】中国人工智能产业白皮书,68页pdf
专知会员服务
310+阅读 · 2019年12月23日
白皮书 | 工业智能前沿报告,35页pdf
专知
31+阅读 · 2021年3月9日
【智能供应链】智能供应链在智能制造领域的应用
产业智能官
9+阅读 · 2020年5月17日
交通评价指标概略
智能交通技术
15+阅读 · 2019年7月21日
深度学习在金融文本情感分类中的应用
AI前线
36+阅读 · 2019年1月12日
Waveform Relaxation with asynchronous time-integration
Arxiv
0+阅读 · 2021年6月23日
Knowledge Distillation from Internal Representations
Arxiv
4+阅读 · 2019年10月8日
Deep Comparison: Relation Columns for Few-Shot Learning
VIP会员
相关VIP内容
专知会员服务
104+阅读 · 2021年6月23日
央行发布《人工智能算法金融应用评价规范》,28页pdf
专知会员服务
76+阅读 · 2021年5月2日
【斯坦福经典书】强化学习在金融应用,414页pdf
专知会员服务
127+阅读 · 2021年3月30日
专知会员服务
124+阅读 · 2021年3月22日
专知会员服务
145+阅读 · 2021年3月13日
专知会员服务
31+阅读 · 2021年2月7日
《人工智能安全框架(2020年)》白皮书,68页pdf
专知会员服务
167+阅读 · 2021年1月9日
最新《监督机器学习可解释性》2020大综述论文,74页pdf
专知会员服务
130+阅读 · 2020年11月19日
【德勤】中国人工智能产业白皮书,68页pdf
专知会员服务
310+阅读 · 2019年12月23日
Top
微信扫码咨询专知VIP会员