2020中国医学人工智能大会&“深度学习+智慧医疗”专刊征文

2020 年 10 月 28 日 中国图象图形学报

点击图片进入大会官网


大会主办:国际测试委员会,青岛市人民政府


举办时间:2020年10月30日-31日



地点:山东省青岛市·富力艾美酒店






图粉福利

“AI+医学影像”专刊免费获取:

前沿专刊 | “AI+医学影像”专刊正式出版

深度学习+智慧医疗”专刊征文

(见文末通知)


0 1
GAOKAO



大会主席




韩德民教授

中国工程院院士

原同仁医院院长



郭毅可教授

英国皇家工程院院士

香港浸会大学副校长



蒋田仔教授

欧洲科学院院士



02
GAOKAO



大会主题




(1)脑疾病的机制和诊疗策略研究

(2)脑科学与类脑计算

(3)基因大数据与神经遗传疾病的精准诊疗

(4)智慧医院管理与决策

(5)医学影像人工智能

(6)慢病管理&高血压慢病管理专题

(7)智慧生物工程



0 3
GAOKAO



大会日程




10月30日

MedTech主论坛·五楼主会场




智慧医院管理与决策高峰论坛



高血压慢病管理专题论坛



10月31日

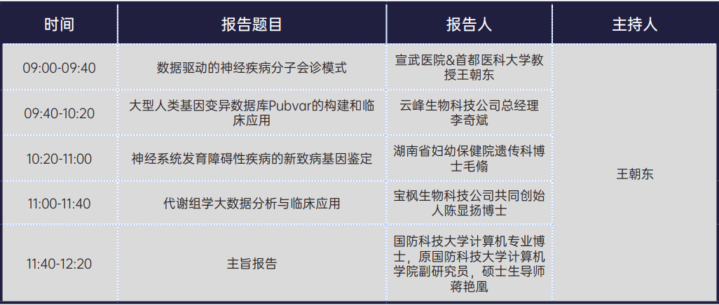
基因大数据与神经遗传疾病的精准诊疗



智能医学工程



脑疾病的机制和诊疗策略研究



医学影像人工智能



脑科学与类脑计算论坛



11月1日

慢病智能管理



深度学习+智慧医疗”专刊征文

《中国图象图形学报》和国际智慧医疗科技大会(CMAI 2021)共同策划

专刊主编

田捷 教授,中国科学院自动化研究所,国家杰出青年基金获得者


专刊编委

龚启勇 主任医生 四川省华西医院,国家杰出青年基金获得者

黄庆明 教授,中国科学院大学,国家杰出青年基金获得者

周少华 研究员,中国科学院计算所

赵地 副研究员,中国科学院计算所


重要日期和联系方式

截稿时间:2021年2月28日
拟出版日期:2021年第9期 
韩编辑:010-58887030;
E-mail:hanxd@radi.ac.cn


END


扫码加入图图社区,优享最新资讯


"图图Seminar" 学术直播



回放平台:

知网在线教学服务平台:

http://k.cnki.net/Room/Home/Index/181822

B站:

https://space.bilibili.com/27032291



往期目录:

汪荣贵——机器学习基本知识体系与入门方法

陈强——从Cell封面论文谈AI研究中的实验数据问题

石争浩——从先验到深度:低见度图像增强

行知论坛——南理工行知论坛&图图Seminar:智能画质增强专题

孙显——遥感图像智能分析:方法与应用

章国锋——视觉SLAM在AR应用上的关键性问题探讨

林宙辰——机器学习中优化算法前沿简介

白相志,冯朝路——“医学图像与人工智能”主题论坛

李雷达——以人为中心的图像感知评价:从质量到美学

汪荣贵——深度强化学习系列课程1-4讲

张明敏,郭诗辉——“人工智能与虚拟现实”主题论坛

高连如——高光谱遥感图像处理与信息提取

杨扬——“出身决定论”?看科研之路如何逆袭!



本文系《中国图象图形学报》独家稿件

内容仅供学习交流

版权属于原作者

欢迎大家关注转发!


编辑:韩小荷

指导:梧桐君

审校:夏薇薇

总编辑:肖   亮




声  明


欢迎转发本号原创内容,任何形式的媒体或机构未经授权,不得转载和摘编。授权请在后台留言“机构名称+文章标题+转载/转发”联系本号。转载需标注原作者和信息来源为《中国图象图形学报》。本号转载信息旨在传播交流,内容为作者观点,不代表本号立场。未经允许,请勿二次转载。如涉及文字、图片等内容、版权和其他问题,请于文章发出20日内联系本号,我们将第一时间处理。《中国图象图形学报》拥有最终解释权。


我就知道你“在看”





登录查看更多
0

相关内容

智慧医疗英文简称WIT120,是最近兴起的专有医疗名词,通过打造健康档案区域医疗信息平台,利用最先进的物联网技术,实现患者与医务人员、医疗机构、医疗设备之间的互动,逐步达到信息化。
面向健康的大数据与人工智能,103页ppt
专知会员服务
117+阅读 · 2020年12月29日
专知会员服务
125+阅读 · 2020年11月15日
专家报告 | 给“深度”以“先验”,让你的模糊图像清晰起来!
中国多媒体大会(ChinaMM 2020) 征文通知
专知
16+阅读 · 2020年3月27日
专家报告|深度学习+图像多模态融合
中国图象图形学报
12+阅读 · 2019年10月23日
2019中国肿瘤免疫治疗会议(附最新版日程)
肿瘤资讯
11+阅读 · 2019年6月13日
学会征文|第三届亚洲人工智能技术大会征文通知
中国人工智能学会
3+阅读 · 2019年3月12日
报名 | 清华大学“智慧医学影像论坛2018”
数据派THU
8+阅读 · 2018年6月27日
【行业报告】2018年中国人工智能行业研究报告
互联网金融
5+阅读 · 2018年4月7日
会议征文|第一届中国模式识别与计算机视觉学术会议
中国人工智能学会
5+阅读 · 2017年12月6日
Arxiv
5+阅读 · 2018年10月11日
Arxiv
4+阅读 · 2018年3月1日
Arxiv
8+阅读 · 2018年1月25日
Arxiv
5+阅读 · 2017年12月29日
VIP会员
相关VIP内容
面向健康的大数据与人工智能,103页ppt
专知会员服务
117+阅读 · 2020年12月29日
专知会员服务
125+阅读 · 2020年11月15日
相关资讯
专家报告 | 给“深度”以“先验”,让你的模糊图像清晰起来!
中国多媒体大会(ChinaMM 2020) 征文通知
专知
16+阅读 · 2020年3月27日
专家报告|深度学习+图像多模态融合
中国图象图形学报
12+阅读 · 2019年10月23日
2019中国肿瘤免疫治疗会议(附最新版日程)
肿瘤资讯
11+阅读 · 2019年6月13日
学会征文|第三届亚洲人工智能技术大会征文通知
中国人工智能学会
3+阅读 · 2019年3月12日
报名 | 清华大学“智慧医学影像论坛2018”
数据派THU
8+阅读 · 2018年6月27日
【行业报告】2018年中国人工智能行业研究报告
互联网金融
5+阅读 · 2018年4月7日
会议征文|第一届中国模式识别与计算机视觉学术会议
中国人工智能学会
5+阅读 · 2017年12月6日
Top
微信扫码咨询专知VIP会员