中兴称主营活动已无法进行;IPO前夕小米估值连遭下调;Model S撞墙起火造成两死一伤| 雷锋早报

2018 年 5 月 10 日 雷锋网 雷锋早报

关注 雷锋网 回复关键词 GAIR 

抽送价值 3999元 GAIR 大会 参会门票 

截止到5.16 24时


中兴公告称主营活动已无法进行

5月9日中兴发布公告称受美国激活拒绝令影响,公司主要经营活动已无法进行,但现金充足。中兴称2018年4月20日发布的公告提及BIS签发了一项激活拒绝令的命令,受拒绝令影响,公司主要经营活动已无法进行。

经查询,中兴官方的商城以及天猫中兴旗舰店页面显示“网站改版中”,无法下单。但在京东的中兴官方旗舰店还在正常销售中。此外,网易科技询问了线下零售商迪信通,仍在销售中兴手机,尚未听到停止销售的消息。

中兴公关方面称要以官方发布的信息为准。而另外一位内部人士则表示中兴是不会放弃本土市场的。“线上京东,线下运营商的门店都在还销售中兴手机。”该人士表示。

国内新闻


腾讯QQ突发大面积故障,传出QQ关闭谣言

5月9日晚间腾讯QQ突然发生大面积故障,无论PC端还是手机端聊天时消息发送都显示失败,出现红色感叹号提示,同时文件传输也没有速度,但实际上消息和文件都已经正常发出。

随后有谣言称,网络总局正式通知QQ将于2018年5月10日夜间12:00正式关闭,关闭原因QQ大量散发不良信息,对青少年造成不可挽回的后果,司法局少年保护法第36条第4款明确规定,对青少年进行心理影响的软件涉嫌触碰法律,对其进行相应惩罚。

QQ官方很快做出回应,称5月9日21时40分左右,因个别服务器波动,部分用户发送QQ消息之后,出现红色感叹号,而消息实际上是发送成功的。经第一时间处理,该问题于当日23时14分完全修复,用户可以进行正常会话。对于“QQ将要关闭”的谣言,腾讯严正声明:这些信息均为谣言!请大家不要信谣、传谣,QQ还要为大家服务很久呢。

IPO前夕小米估值连遭下调 最低至600亿美元

据彭博援引市场人士称,投资者对小米的估值或为600亿至700亿美元,较早前传出的最高1000亿美元估值,大幅削减三至四成。昨日华尔街日报称,小米在接下来的IPO中目标估值为700亿-800亿美元。

接近该宗IPO交易的人曾形成了这样的想法:小米或以1,000亿美元的估值筹集至少100亿美元,这将使其成为自阿里巴巴集团四年前在纽约上市以来全球最大的一宗IPO。但是,当投资者上周看到了小米的实际数据之后,知情人士称,估值将更有可能从600亿-700亿美元左右起步。

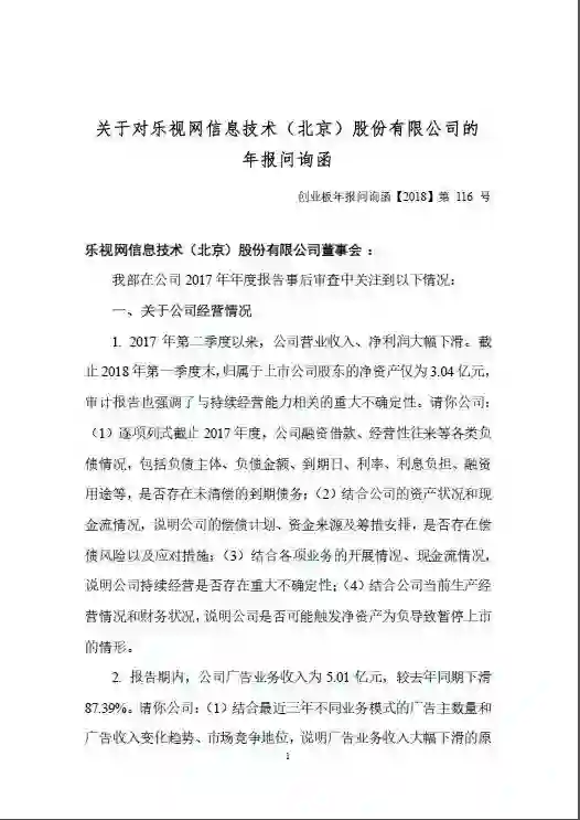
深交所就乐视网年报连发33问

继去年巨亏138亿元之后,乐视网昨天又公布了一份今年一季度亏损3亿多元的财报,财报提到随着乐视网现有债务到期将导致公司现金流进一步紧张的风险。乐视网此次发布的季报显示,今年一季度公司营业总收入为4.37亿元,同比大幅下滑接近九成;公司净利润为-3.07亿元,而去年同期盈利1.2亿元,算下来大幅下滑346.2%。在这份财报中,乐视网还披露了当前面临的七大风险,其中再度提到公司实际控制人贾跃亭面临失去乐视控制权的风险。

昨天,乐视网还收到了深交所的年报问询函,主要针对乐视网2017年年报的一些经营情况进行问询,要求公司就年报补充回答33个问题,其中涉及乐视网是否面临暂停上市等敏感问题。深交所要求乐视网在5月18日之前进行答复。

摩拜单车开启免押金试点:无芝麻信用限制,新老用户不用交押金

5月9日晚间消息,摩拜单车宣布在合肥开启免押金,无芝麻信用限制,新老用户不用交押金,已交押金可退。不过摩拜单车并未透露未来免押金城市的具体计划。摩拜单车宣称,合肥是摩拜全国第一个免押省会城市,标志共享单车行业逐渐进入无押金时代。这也是摩拜单车被美团点评收购后,继组织架构调整后,在业务上的最新重要进展。

此前ofo、哈罗单车等也联合芝麻信用推出了免押金服务,不过一般只适用于新用户。而此次摩拜单车的免押金则宣称新老用户皆可以无芝麻信用限制的免押金。

京东与盯盯拍达成战略合作 布局车联网智能硬件市场

5月9日,新三板上市企业盯盯拍(深圳)技术股份有限公司(简称“盯盯拍”)与京东进行战略合作签约,将在大数据分析领域加强合作,布局车联网智能硬件市场,共同发力汽车后市场领域。数据显示,2017年行车记录仪保有量约13%,预计2019年智能行车记录仪占比将超过50%。随着智能化的高速发展,消费者对行车记录仪功能的需求也在不断升级。

盯盯拍CEO罗勇在签约现场表示,将利用京东在大数据方面的优势,对用户习惯及诉求进行深度抓取与分析,盯盯拍将把行车记录仪领域延伸拓展至车联网生态科技。

世界大学生超算总决赛清华成功卫冕 上海科大获AI大奖

2018 ASC世界大学生超级计算机竞赛(ASC18)总决赛在南昌大学落下帷幕,清华大学成功卫冕总冠军,首次入围总决赛的“黑马”上海科技大学一鸣惊人,揽获亚军和e Prize计算挑战奖两项大奖,台湾清华大学获得最高计算性能奖。

ASC18由亚洲超算协会、浪潮集团和南昌大学联合举办,共有全球300余支高校代表队报名,经过预赛选拔有20支队伍晋级总决赛。决赛要求参赛大学生队伍在3000瓦功耗约束下自行设计超算系统,运行优化国际通行基准测试、人工智能机器阅读理解、2017年诺贝尔化学奖冷冻电镜技术的核心应用Relion、美国国家航空航天局(NASA)著名计算流体力学软件CFL3D等前沿科学与工程应用。

国际新闻


Uber Elevate计划提供空中自动驾驶城市交通服务

Uber优步正在努力建立的自动驾驶车队将消除对人类司机的需求。现在优步又提出名为Elevate的天空自动驾驶城市交通计划。优步说,Elevate将允许人们在15分钟内从旧金山码头前往圣何塞市中心。往返于同一地点的车程需要两个小时。

Uber Elevate的目标是使用垂直起降飞机。它将开发基础设施来支持其垂直起降飞机网络,并表示与道路,铁路,桥梁和隧道相比,这种基础设施将节省大量成本。

Uber没有说明使用Elevate系统需要多少费用。 Uber Elevate仍然需要扩建其飞机并符合FAA的规定。电池技术也需要设计用于支持飞机并具有快速充电功能。目前Uber Elevate的垂直起降电动飞机并非自动驾驶,需要大量的飞行员,但可以缩短培训时间。

特斯拉Model S在佛罗里达州撞墙起火,造成两死一伤

一辆特斯拉 Model S 电动汽车近日在美国佛罗里达州劳德代尔堡(Fort Lauderdale)发生车祸,导致车内的 3 名青少年 2 死 1 伤。据劳德代尔堡警方女发言人特蕾西·费格内(Tracy Figone)称,这起事故发生在 5 月 8 日晚 7 点左右(北京时间昨天),一辆 Model S 电动汽车在海风大道(Seabreaze Boulevard)1300 街区飞速行驶,后来撞墙起火, 其中一名青少年被甩出车外,而另外两名在大火中不幸遇难。

据费格内称,在大火中丧生的是两名男子均为 18 岁,而被甩出汽车的那名男子已被送往当地一家医院救治。事故发生后,警方为调查事故原因,将这条道路封闭数小时。但到目前为止,尚不清楚这起事故发生的具体原因。

据一位不愿意透露姓名的目击者称,当时这辆汽车在海风大道上飞驰而过,然后撞墙、失控、并起火。这位目击者本想上去施救,但他说:“他们还在动,但我没法把他们救出来,因为火实在太大了。”

Waymo无人驾驶汽车打车服务今年底前将落户美国凤凰城

今天在谷歌I/O开发者大会上,Waymo CEO约翰·克拉富西克(John Krafcik)披露了该公司未来数月将把无人驾驶汽车打车服务范围扩大到普通公众的计划。通过其“早期乘客”计划,Waymo一直在凤凰城公路上测试无人驾驶汽车打车服务,但很快,任何人都将能够下载Waymo打车应用,享受乘坐无人驾驶汽车的快乐。

克拉富西克披露的这一消息表明,在美国的无人驾驶汽车开发大战中,目前Waymo处于领先位置。数家公司都宣布将推出无人驾驶汽车。据克拉富西克称,Waymo的自动驾驶汽车打车服务将于今年晚些时候在凤凰城向公众开放。

高通计划为Wear OS智能手表推出新芯片平台

2016年2月的高通发布了面向可穿戴设备的骁龙 Wear 2100 SoC 。但是两年过去了,Android Wear(后更名 Wear OS)的市场表现一直难以令人满意。近期接受外媒 Wearable 的采访时,高通高级可穿戴总监 Pankaj Kedia 透露:“公司已经意识到了这个问题,并将于今秋发布面向旗舰级智能手表的升级款芯片,多家合作伙伴也会在节日期间推出基于新芯片的 Wear OS 穿戴设备”。

Kedia 表示,第三代处理器将会“从头打造一种不妥协的智能手表体验”,据说能够让小手表有更好的电池续航。此外,高通显然也在设计让常亮显示屏(alway-on display)更具能效表现的芯片。

三星或效仿苹果研制无线AR/VR头盔 最快8月展出

CNET曾于4月27报道,苹果公司正致力于研发增强现实(AR)和虚拟现实(VR)的独立无线头盔。该头盔使用苹果自己研发的芯片,使用时无需将其插入传统电脑或手机。日前,《韩国时报》报道,三星作为苹果的竞争对手,也拥有“支持AR和VR的强大的无线头盔”。该款头盔可以使用三星自己的处理器和OLED屏幕。

三星和苹果的产品有一个关键区别,即三星的这款头盔并不一定是单独使用的。苹果研发的VR/AR无线头盔使用苹果公司自己的芯片,使用时无需将其插入传统电脑或手机。而据《泰晤士报》报道,三星正在与微软合作,可能会将该头盔带入微软的Windows混合现实平台。

软银公布2017财年Q4财报的净利润2.19亿美元,同比下滑96%

北京时间5月9日消息,软银集团(TYO: 9984)发布了截至3月31日的2017财年第四季度及全年财报。财报显示,软银第四财季营收为2.3475万亿日元(约合214.18亿美元),较上年同期的2.3195万亿日元增长1%;归属于软银母公司股东的净利润为240.33亿日元(约合2.19亿美元),较上年同期的5805.35亿日元下降96%。

对此,分析师指出,软银集团的第四季度营业利润超出了预期,不过其净利润同比环比均有大幅下滑。关于2017财年的预测,软银表示,因为有太多的不确定因素,所以并没有去做。

- END -

雷锋网诚招编辑、运营、兼职外翻等岗位

详情点击招聘启事

关注雷锋网(leiphone-sz)回复 加读者群交个朋友

登录查看更多
0

相关内容

乐视视频,原名乐视网,2004年成立于北京,享有国家级高新技术企业资质,致力打造基于视频产业、内容产业和智能终端的“平台+内容+终端+应用”完整生态系统,被业界称为“乐视模式”。乐视垂直产业链整合业务涵盖互联网视频、影视制作与发行、智能终端、应用市场、电子商务、互联网智能电动汽车等;旗下公司包括乐视网、乐视致新、乐视移动、乐视影业、乐视体育、网酒网、乐视控股等;2014年乐视全生态业务总收入接近100亿元。
AI创新者:破解项目绩效的密码
专知会员服务
35+阅读 · 2020年6月21日
专知会员服务
29+阅读 · 2020年3月6日
广东疾控中心《新型冠状病毒感染防护》,65页pdf
专知会员服务
19+阅读 · 2020年1月26日
阿里巴巴达摩院发布「2020十大科技趋势」
专知会员服务
108+阅读 · 2020年1月2日
奔驰女车主同意和解,舆情分析全事件
THU数据派
10+阅读 · 2019年4月17日
华为和其“公关危机”下的5G发布会
1号机器人网
7+阅读 · 2019年1月27日
刘强东人设崩了,京东没崩
PingWest品玩
6+阅读 · 2018年11月20日
刘强东清明节回湖南湘潭认祖,带给乡亲100亿“小礼物”
中国企业家杂志
7+阅读 · 2018年4月7日
2017企业阵亡最全名单公布
小饭桌
6+阅读 · 2018年2月28日
贾跃亭的汽车梦,还轮不到我们嘲笑
虎嗅网
5+阅读 · 2017年7月6日
Bivariate Beta LSTM
Arxiv
6+阅读 · 2019年10月7日
Arxiv
7+阅读 · 2018年1月18日
Arxiv
5+阅读 · 2015年9月14日
VIP会员
Top
微信扫码咨询专知VIP会员