德勤:工业4.0与数字孪生(附PDF下载)

2018 年 9 月 6 日 走向智能论坛
关注 走向智能论坛 ,与我们同行!
小智的话

德勤(Deloitte)2018年初发布《工业4.0与数字孪生 制造业如虎添翼》研究报告,描述了数字孪生的定义与创建方式,并探讨了其如何驱动价值创造、现实应用场景,以及企业如何着手部署创建数字孪生。本文来自:德勒官网,由《走向智能论坛》公号推荐阅读。

德勤:工业4.0与数字孪生

在“走向智能论坛”微信公众号回复“20180906”,可免费下载”德勤:工业4.0与数字孪生“完整PDF 


关于报告


生产流程数字化已是大势所趋,大量企业努力寻求有效策略,以期从运营和战略层面推动价值的创造。本报告描述了数字孪生的定义与创建方式,并探讨了其如何驱动价值创造、现实应用场景,以及企业如何着手部署创建数字孪生。


核心观点/主要成果


从根本上讲,数字孪生是以数字化的形式对某一物理实体过去和目前的行为或流程进行动态呈现,有助于提升企业绩效。其真正功能在于能够在物理世界和数字世界之间全面建立准实时联系,这也是该技术的价值所在。数字孪生主要用于复杂资产或流程建模,图1呈现了物理世界与数字世界的交互作用的模型。


创建数字孪生,主要关注两大领域:


  1. 设计数字孪生的流程和产品生命周期的信息要求——从资产的设计到资产在真实世界中的现场使用和维护;


  2. 创建使能技术,整合真实资产及其数字孪生,使传感器数据与企业核心系统中的运营和交易信息实现实时流动。


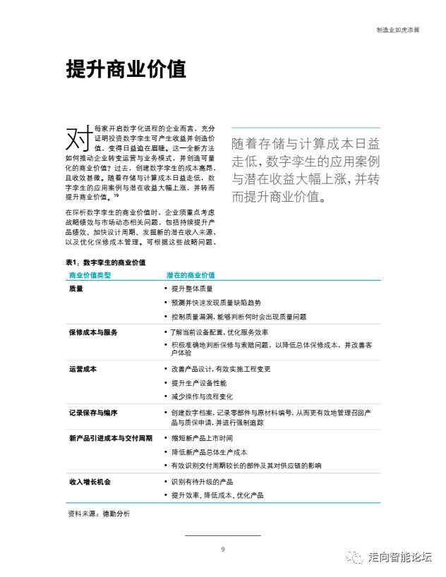
在探析数字孪生的商业价值时,企业须重点考虑战略绩效与市场动态相关问题,包括持续提升产品绩效、加快设计周期、发掘新的潜在收入来源,以及优化保修成本管理。表1列示了各种类型的商业价值。


更为重要的是,与传统项目不同,数字孪生并不会在有所收效后戛然而止。要长期在市场占据独特优势,企业应不断在新的业务领域再次进行尝试。同时,企业须将数字化技术与数字孪生渗透至整个组织结构,涵盖研发与销售,并运用数字孪生改变企业的业务模式及决策过程,从而源源不断地为企业开创新的收入来源。


。。。。。。


在“走向智能论坛”微信公众号回复“20180906”,可免费下载”德勤:工业4.0与数字孪生“完整PDF 


声  明

本文来自:德勒官网,版权归原机构所有,由《走向智能论坛》公号推荐阅读。

相关阅读

1、中国信通院:区块链白皮书(2018年)(附解读及白皮书下载)

2、Gartner:2018人工智能技术成熟度曲线

3、德勤:2018中国智能制造报告(附PDF下载)

5、埃森哲:从物联网到智联网,重塑数据处理方式

6、毕马威:2018全球科技创新报告(附PDF下载)

7、Gartner:2018年最值得投入的十大安全项目

8、麦肯锡:人工智能的未来之路(附PDF下载)



登录查看更多
41

相关内容

数字孪生是一个虚拟模型,用于准确地反映物理对象。 所研究的对象(例如风力涡轮)会配备各种与重要功能领域相关的传感器。 这些传感器产生与物理对象不同方面的性能相关的数据,如能量输出、温度、天气条件等等。 然后,这些数据将转发到处理系统并应用于数字副本。
最新《深度多模态数据分析》综述论文,26页pdf
专知会员服务
302+阅读 · 2020年6月16日
德勤:2020技术趋势报告,120页pdf
专知会员服务
192+阅读 · 2020年3月31日
报告 | 2020中国5G经济报告,100页pdf
专知会员服务
98+阅读 · 2019年12月29日
智能交通大数据最新论文综述-附PDF下载
专知会员服务
106+阅读 · 2019年12月25日
【德勤】中国人工智能产业白皮书,68页pdf
专知会员服务
310+阅读 · 2019年12月23日
【数字孪生】数字孪生技术从概念到应用
产业智能官
95+阅读 · 2020年2月16日
【数字孪生】从CAD数据到数字孪生
产业智能官
22+阅读 · 2019年11月11日
【数字孪生】九论数字孪生
产业智能官
58+阅读 · 2019年7月6日
【数字孪生】一文读懂数字孪生的应用及意义
产业智能官
43+阅读 · 2018年9月28日
Deep Co-Training for Semi-Supervised Image Segmentation
Arxiv
4+阅读 · 2018年5月10日
VIP会员
相关VIP内容
相关资讯
【数字孪生】数字孪生技术从概念到应用
产业智能官
95+阅读 · 2020年2月16日
【数字孪生】从CAD数据到数字孪生
产业智能官
22+阅读 · 2019年11月11日
【数字孪生】九论数字孪生
产业智能官
58+阅读 · 2019年7月6日
【数字孪生】一文读懂数字孪生的应用及意义
产业智能官
43+阅读 · 2018年9月28日
Top
微信扫码咨询专知VIP会员