Kindle 退出中国市场,「盖泡面」之前你应该知道的 10+ 件事

2022 年 6 月 6 日 少数派

6 月 2 日,亚马逊中国官网发布了一则《Kindle 中国电子书店运营调整通知》,宣布将在 2023 年 6 月 30 日停止中国区 Kindle 电子书店的运营。这离 2013 年 6 月 Kindle 入华恰好过去十年。

消息一出,便引发极大反响,猜测原因者有之,缅怀嗟悼者有之,吐槽愤慨者亦有之。对此,在给媒体的邮件声明中,亚马逊表示退出并非因为政策因素,而是「定期评估全球业务做出的调整」。显然,这种更多只能表明停止运营并非出于什么硬性要求。

但推测归推测,既然 Kindle 退出已成定局,从用户角度,能做的更多是充分了解相关安排,妥善处理内容和数据,合理选择替代方案。这也就是本文的主题。

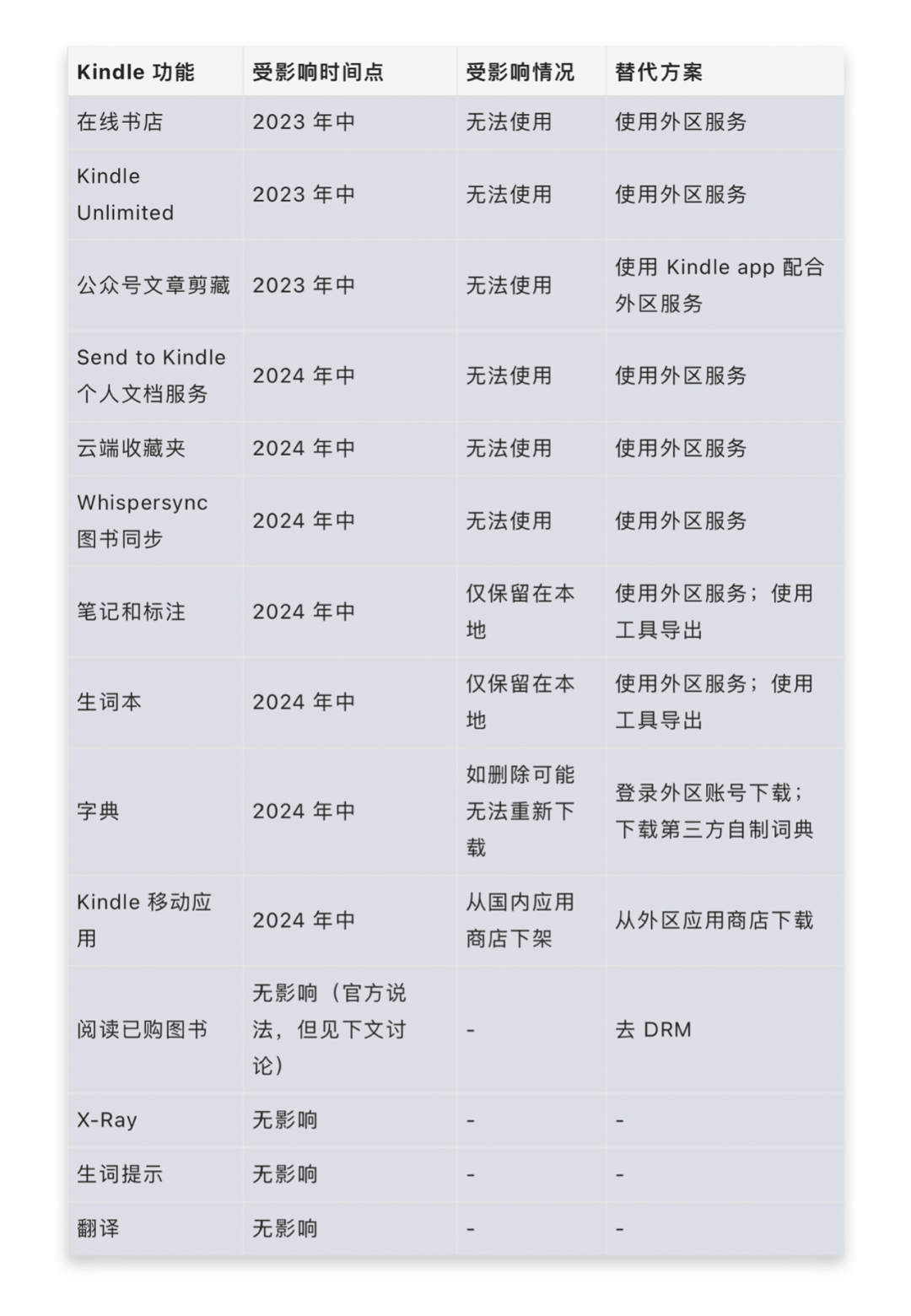
值得肯定的是,虽然亚马逊此次「运营调整」事发突然,但沟通还算到位,发扬了擅长写 FAQ 的优良传统。通知开头就是一个包含明确日期的表格,简明扼要地说明了「应该做什么」和「还剩下什么」这些用户普遍关心的问题。然后,通知以常见问答的形式,介绍了各项业务的退出安排。实际上,观察很多自媒体就此事的报道,不少文章甚至都懒得发挥平时充沛的想象力,而选择了直接复制粘贴问答原文,可谓以实际行动表达对官方工作的肯定。

根据官方通知,我们可以画出这样一个时间轴:

简言之,Kindle 平台的核心功能——在线书店将在一年后率先终止,而文档服务(邮箱传书)等其他附属功能则还有两年「保质期」。

不过,官方通知的文体使然,多少还是能看出有所保留。老用户应该知道,Kindle 的功能非常丰富,远不止通知中提及的范围。为此,本文整理了一个更完整的清单,列举功能受影响情况及其替代方案,如下表所示:

下面,我们具体讨论几个亚马逊没有充分解释的问题。

花钱买过的书到底能不能看?

这是网上讨论中人们最关心的问题。根据亚马逊的说法,用户「可以继续使用 Kindle 电子书阅读器阅读已下载的电子书」,「还可以使用手机或电脑端的 Kindle app 进行阅读」。

但问题在于,可以阅读的范围仅限于「已下载」的电子书,而下载服务将于 2024 年中关停,没来得及在那之前下载的电子书也就拱手让人了。

不仅如此,Kindle 商店的电子书均受到 DRM(数字版权管理)技术的保护;你只能在登录账户的设备上阅读该账户购买的内容。因此,设想你在 2024 年 6 月 30 日之后重置了设备;根据通知,Kindle 中国账号体系届时也已关停。那么,即使你将之前备份的电子书拷回阅读器,也会因为无法登录账号而被 DRM 拒之门外。

这很自然地会引发两个疑问:首先,亚马逊是否有权这么处理,应该怎么处理才合适?其次,如果上述场景成真,用户可以怎么提前应对?

[ 注:本节部分讨论仅为作者个人观点,不代表网站立场,亦不构成法律意见。]

01 亚马逊该怎么做

对于第一个问题,根据《Kindle 商店使用条件》,用户「在下载或阅读 Kindle 内容并支付任何相关费用(包括相关税费)之后」,即被授予了「非排他性权利」,可以「无限次地阅读、使用及显示此等 Kindle 内容」(§1)。因此,「跑路」并不能成为影响用户继续「无限次」阅读的理由,除非亚马逊与用户协商解除协议、撤回授权。

不过,亚马逊留了一手,「可以在任何时间不经通知而变更、暂停或中断全部或部分服务,包括在服务中增加或去除订阅内容」。此外,对于用户「无法使用 Kindle 应用程序所引起或涉及的所有损失的累计责任均不超出 50 元人民币」(§3)。

但这样的规定并不足以让亚马逊高枕无忧。就在 2020 年,爱奇艺和腾讯视频因为对《庆余年》增设所谓「超前点播」机制,变相向会员额外收费,分别在北京深圳被起诉。两家都拿出用户协议中的类似条款,主张自己有权「基于自身运营策略变更全部或部分会员权益、适用的用户设备终端」。

他们没有成功。北京互联网法院认为,这种「单方变更权」受到合同法公平原则的制约,而爱奇艺的单方变更损害了会员的主要权益,是无效的;所谓「继续使用即同意」的规定也不能视为征得了用户的同意。深圳南山法院则认为,腾讯未告知用户,如果不同意修改,可以如何停止使用以及退费,事实上导致无法停止会员服务,应当视为合同未变更。

至于责任限额,也可能由法院根据请求酌情提高。此外,亚马逊也没有理由主张不能预见的「情势变更」,或者法规政策等「不可抗力」——它在多年的年报里中都预告过不能继续在中国运营的风险,也在媒体声明里矢口否认了因为政策因素退出。因此,如果届时有用户较真,亚马逊是有可能因为没有充分履行承诺,被要求继续履行、采取补救措施或者赔偿损失。

那么,如果亚马逊交个朋友、留个善名,它可以怎么做呢?最简单粗暴的方法,当然是给用户提供无 DRM 保护的下载版本。但亚马逊与版权方的约定一般不会允许这么做;更何况,这是一家可以因为自己上架失误,在销售后直接远程删除用户设备中奥威尔小说的奥威尔流派公司。

因此,相对务实和理想的情形,是由亚马逊推出 DRM 框架下的补充措施。例如,维持一个精简版的在线或者离线服务,仅供现有用户访问已购内容。这并非异想天开。根据中国新闻出版行业标准 CY/T 115-2015《电子书内容版权保护通用规范》,「应同时支持在线和离线授权,许可证的发放时间应与电子书内容分发时间无关」(§5.4.1)。(并不需要什么黑魔法,连 Windows 都至今可以通过电话激活。)

或者,亚马逊可以与其他电子书平台达成合作,允许用户将已购内容的授权迁移到第三方平台上继续阅读。这也是有先例的,国内早期精编电子书平台字节社在停止运营前,就曾经向用户补偿豆瓣阅读的等额代金券。

02 用户能怎么做

至于第二个问题:用户如何「自救」——太阳底下无新事,亚马逊不是第一个跑路的电子书商,类似的问题也就不是第一次出现。九年前,一家名叫 BooksOnBoard 的小平台在面临倒闭时,就很「良心」地直接在公告里传授了应对门道:

如果你将图书下载到 PC 或 Mac 上,可以去除图书上的 DRM,此后就能通过拖拽等方式直接在设备间传输,而无需再次下载。[…] 我们有很多顾客使用 Calibre 等工具从下载的电子书上去除 DRM,以便在更换阅读设备后仍能无限期阅读。很多人主张,只要是使用已购电子书、出于个人而非盗版用途,这么做就是合法的。他们说这符合电子书许可的精神,也是常见做法。

意料之中,出版方指控 BooksOnBoard 的这条「坦率」公告构成侵权……

……然后被驳回了。审理该案的纽约地区法院认为,去除 DRM 对于顾客继续以个人非商业目的使用图书是必要的;书商虽然提及了 Calibre 这一具体工具名称,但并不拥有、也不能控制该软件,也没有证据表明平台方知悉其被用于非法用途。(Abbey House Media, Inc. v. Apple Inc., 66 F. Supp. 3d 413, 421 (S.D.N.Y. 2014).)

当然,如上面所说,不太能指望亚马逊走这种小平台的野路子。如果官方届时真的没有提供任何补偿措施,用户只能自力救济。

去除 DRM 的具体方法超出了本文的讨论范围,这里只简单介绍背景。如果检索网上资料,可以发现相关教程众多,但说法各异,看起来眼花缭乱。

之所以如此,本质原因是由于技术限制,去 DRM 工具只能较好地处理旧的 AZW3 格式,处理新的 KFX 格式非常吃力,而现在能够获取旧格式电子书的渠道越来越少。

但实际上,按照如下思路,根据自己的情况准备各软硬件条件即可:

  • 电子书管理软件 Calibre;

  • 用于去 DRM 的 Calibre 插件:经典工具 DeDRM 去年停止维护后,社区创建了分叉版本 noDRM 并继续开发;

  • 经官方渠道下载的旧格式电子书原始文件,目前还有两种渠道:

    1. 如果账号绑定了 Kindle 设备,可从「管理我的内容和设备」页面选择「通过电脑下载 USB 传输」菜单项下载。这对于本文讨论前提是最适用的,也更简单;

    2. 通过早期版本的 Kindle 电脑客户端下载。早期版本指尚无 KFX 支持或可以屏蔽 KFX 支持的版本,对于 Windows 版指 1.24.3 或以前,对于 Mac 版指 1.31 或以前。具体指示见 MobileRead 上的原文[1];早期版本的官方下载渠道见 GitHub Gist 上的列举[2]

准备好上述条件后,配置 noDRM 插件,填写 Kindle 设备序列号(步骤见插件文档[3];使用电脑客户端下载则无需),此后导入 Calibre 的电子书均会被去除 DRM。

当然,DRM 方案的更新比较频繁,之后也可能发生变化。但无论工具和方法怎样变化,都建议读者以插件作者在论坛(一般是 MobileRead)和 GitHub 上的文档等一手资料为准,不要轻信其他渠道的转述或重新打包,更不要使用以此名义营利的付费服务

换(或者不换)外区账号会有什么影响?

首先明确一个背景:与游戏主机不同,Kindle 设备基本没有「锁区」的情况:国行设备和海外版本的固件是通用的(Kindle 8 的变种版本、咪咕定制版除外);国行设备可以登录其他地区的亚马逊账号。

因此,尽管官方通知没有提及,只要注册一个外区亚马逊账号,就可以继续使用中区行将结束的各种联机功能。当然,你也可以选择继续坚守国内账号,直到停止服务,但各类功能会随着服务陆续关停受到不同程度影响。这在下文中也会具体讨论。

01 中文电子书购买渠道的缺失无法弥补

如果将 Kindle 撤出对国内读者造成的影响排个序,为首大概就是用户失去了一个品类丰富、价格也基本合理的电子书平台。这也是唯一无法通过换区弥补的功能。

美国亚马逊虽然有中文内容出售(甚至设有一个专门的中文书店页面),而且价格显著低于英文图书,但种类非常有限,几乎没有近年新作。

02 文档服务换区后用法不变,但存微信文章没那么方便了

个人文档服务(发送附件给指定邮箱以自动推送到 Kindle)是 Kindle 的拳头功能之一,也衍生出了丰富的第三方应用生态。中区的文档服务将于两年后停服,但登录外区账号就可以继续使用,方法也没有变化,只是记得要重新将常用发件邮箱加入新账号的白名单。

但对于国内用户而言,一个额外的不便与保存微信文章有关,公众号是中文一个主要文章来源,也是对外部保存限制最多的。此前,Kindle 在国内采用了一种通行做法,即允许用户向其公众号发送微信文章链接,进而抓取其内容。根据公告,Kindle 公众号将在明年六月底停运,此后自然也就无法通过这种途径发送微信文章。

对此,最直接的替代方法是在切换到外区账号后,改用 Kindle app 保存网页的功能。以 iOS 为例,安装 Kindle app 并登录与阅读器相同账号后,用 Safari 浏览器打开要保存的微信文章(最好滑动到底部以保证图片全部加载),点击工具栏的「分享」按钮,并选择「Kindle」,稍后就能在阅读器上看到剪藏的文章。不过,这种做法在成功率和版式效果上不可能与基于公众号的解决方案相比。

用 Kindle app 保存微信文章

03 笔记、标注和生词本做个备份,换区后可以继续云同步

很多用户有边看书边做笔记和标注的习惯。在 Kindle 上,这些内容以纯文本形式存储在 /documents/My Clippings.txt 中,可以直接复制备份。如果你想以更好看的形式导出这些笔记和标注,也可以使用选择繁多的第三方工具(例如少数派商店中的糯词笔记 Knotes 和 Klib,我们后续也会单独推出相关文章)。

My Clippings.txt 通过 Kindle 云服务同步,这会受到停服的影响,不过换区以后就可以继续同步了(但建议先备份),还可以解锁国内没有提供的网页版管理器

网页版标注管理器

另一个与此相关的受影响功能是生词本(Vocabulary Builder)。Kindle 会记录用户的查词历史,并提供一个简单的界面来管理和复习。生词本以数据库格式在本地存储,会随着亚马逊账号在设备间同步。如果中国服务关停,那么也就无法再同步了。

对此,你可以登录外区账号,使用外区服务继续同步生词本。也可以自行通过 SQL 工具提取生词本文件(位于内部存储中的 /system/vocabulary/vocab.db)的信息,或者使用网上的大把现成工具。

04 阅读增强功能换不换区都可以接着用

通知中提到,「英文翻译、X-Ray、生词提示等阅读功能」,这倒是可以相信的。

其中,英文翻译调用的是微软 Bing 的翻译服务,因此不受 Kindle 自身调整的影响。X-Ray(显示书中关键人物、地点、术语的出现位置)信息记录在数据库文件中,根据亚马逊商品的内部编号(ASIN)从云端下载;而 ASIN 是全球唯一的,并不区分中外。至于生词提示(在行间空隙显示生词解释)所用的词表,则直接记录在电子书文件中,更与服务端无关。事实上,你甚至可以通过开源工具自行制作 X-Ray 和生词提示信息。

不过,Kindle 的词典功能确实可能受到影响。Kindle 的词典原理非常简单,只不过是 Kindle 内部存储的 /documents/dictionaries/目录下的电子书文件;亚马逊账户和 Kindle 绑定后,会自动获得若干词典的下载权限。因此,如果中区亚马逊账号不能用于登录 Kindle,而用户又自行删除了内置词典,那么的确可能会影响词典功能的使用。

但解决方法也很简单:Kindle 的词典目录是全球一致的。只要登录任何一个其他区的账号,就可以下载到同样的词典。此外,网上也有很多比内置词典更方便、更全面(尽管质量未必更好)的自制词典,搜索下载后存入上述路径即可在阅读中使用。

05 换区可以解锁一些额外功能

由于提供服务范围不同,换成外区的账号后,可以使用一些国内尚未提供的功能。例如,美区账号可以接入 GoodRead,记录读书进度、查阅书单和书评。

如果你是教育机构用户,或者有一些图书馆的读者卡,还可以通过 OverDrive 服务免费借阅图书杂志。

还能怎么摆脱「盖泡面」的命运?

01 越狱:失去一条锁链,得到一个世界

如果动手能力较强,可以考虑将 Kindle「越狱」:通过利用系统漏洞提升权限,解除只能运行官方软件的限制。

坦白说,随着 Kindle 自身功能的完善,越狱近年来吸引力越发有限;但此次中区关停无疑会重新凸显越狱的价值。如果你主要看重 Kindle 的硬件,而不太看重它的服务属性,越狱可以让你充分压榨 Kindle 的潜力。

截至 2022 年 6 月,可以越狱的最新版本固件是 5.14.2(不能越狱的 5.14.3 推出于 2022 年 4 月 26 日),越狱方式为通过演示模式的漏洞注入破解代码。越狱过程并不复杂,一般包括:触发漏洞;安装第三方软件安装工具(一般使用 MRPI,MobileRead Package Installer);安装第三方阅读器(一般使用 KOReader);以及安装其他实用程序(例如启动器 KUAL、无线管理工具 USBNetwork Hack 等)。

功能强大的第三方阅读器 KOReader

具体步骤可以参考 MobileRead 上的原帖[4]。与去 DRM 时类似,建议读者不要随意跟随转述的指导,更不要使用第三方重新打包的工具或者付费服务

此外,越狱操作的一个变种是为 Kindle 安装 Android 系统。但是,现有方案只适用于 2015 年之前的设备,安装的也是 4.4、5.1 等版本的老旧系统,加上 Kindle 的硬件性能非常弱,基本没有实用价值。因此,除非是为了技术研究或废物利用,本文并不推荐这么做

02 退货:好心一早放开我

当然,如果你真的对这个「泡面盖」的未来失去了信心,还可以选择退货。

根据官方公布的退货政策及流程,只有 (i) 购买于 2022 年 1 月 1 日及以后,(ii) 通过中国授权经销渠道(指亚马逊中国官网、京东自营店、天猫旗舰店和其他授权经销商的线上和线下渠道)购买,且 (iii) 没有质量问题及人为损坏的设备才能退货。

至于限制条件,则包括 (i) 需要提供相关发票或购买凭证,(ii) 每位用户最多可以申请退 3 台,(iii) 自行承担运费、保价费,毁损、丢失风险自担,并且 (iv) 单独购买的配件不退(但包装中的配件也无需退回)。

当然,纸面上的政策一般都会往严格的方向写,实际执行方式可能更加灵活。观察退货申请页面可以发现,必须登录亚马逊账号才能提交申请,并且申请退货的设备必须与登录账户绑定。需要提供的额外信息包括支付宝账号、真实姓名、联系方式等。但是,设备购买时间、购买渠道均为自行申报,并未要求提交额外的文件予以印证。

Kindle 退货申请表单

据此判断,亚马逊可能主要会通过限制每人退货数量来防止滥用的,而不会非常严格地验证购买渠道。考虑到 Kindle 繁多的销售渠道,以及对于口碑的潜在影响,这或许也是更务实的选择。当然,具体如何执行,还需要根据后续的实际退款经验来证实。

有什么替代品可以选择?

通知给出的解决方案都是以继续留在 Kindle 生态之内为前提的。但除此之外,还有一个非常明显、但也是亚马逊最不会提的选择,那就是转投其他品牌的阅读器。

如今,电子墨水阅读器的选择不可谓不繁多。即使考虑到获取中文电子书的需求,只将目光放在国产阅读器范围内,也很容易列举出十几个不同品牌、几十种型号,让人难以抉择。

就此,本文的篇幅并不允许写成一篇完整的导购(我们正在考虑邀请专业作者完成这一选题),只根据个人的经验和观察做一些初步分析。

首先需要明确的是,Kindle 并不只是一个硬件产品,而是一个同时包括了硬件、软件和服务属性的「解决方案」;Kindle 之所以能获得认可,是亚马逊在这几方面综合实力的产物。

应当肯定,国产电子书这几年确实取得了长足进步,在与 Kindle 对比时从「一败涂地」变成「可以一战」,在国外用户社区中也越来越多被作为购买选项提出来讨论。即使如此,劣势仍然是客观存在的。作为用户,有必要在选购之前对于利弊心中有数:

那么,如果以平级替换 Kindle 为目的,应该怎样选择呢?不妨先回顾一下 Kindle 此前的在售产品线。简而言之,是以 Oasis、Paperwhite 和「青春版」分别面向高、中、低端市场:

据此,选购替代品时,也可以重点关注屏幕为 6-7 寸(可向上放宽至 8 英寸,再大则不能算是平替了)、价格在 600—2300 元区间的产品。本文写作时,这部分国产阅读器的分布规律和代表性参数可概括如下(由于 Kindle 尚未支持彩色显示和手写功能,没有考虑相关产品):

最后,简单介绍几个选购时的思考角度。

首先,就最核心的屏幕组件而言,由于墨水屏的供应基本被元太旗下的 E Ink 公司垄断,各个尺寸基本只有一两种屏幕可选(但部分尺寸上存在代际差异),因此实际显示效果反倒更受软件优化影响,包括默认对比度和文字浓度的选择、刷新率和清晰度之间的权衡等。这也是国产阅读器和 Kindle 差距较大之处。因此,不妨多检索一些近距离拍摄、尤其是和 Kindle 并排对比的实拍图,观察屏幕底色、文字边缘的锐度等是否在接受范围内。

至于尺寸,根据经验,7—8 英寸是比较舒适的,能够在兼顾便携的。考虑到国产电子书本身有一定价格优势,并且近期适逢年中促销、部分地区还发放了消费券,在预算允许的前提下建议优先考虑。

其次,处理器、运行内存对体验有一定影响,但切莫以选购手机时的挑剔程度看待电子书的这些参数。就电子书的核心应用场景——看书而言,受硬件性能的影响很小,至少远小于软件优化的作用。须知 Kindle 直到 2017 年第一次用上双核处理器、直到 2021 年才第一次用上 1GB 内存;这并不完全是「抠门」使然。

此外,尽管很多产品以开放 Android 系统为卖点,但也不要因此忽视考察内置电子书平台和内置阅读器的功能。因为大多数为手机屏幕设计的应用,在墨水屏上总会有些水土不服,效果往往不如自带功能。因此,选择一个内置平台和功能契合自己需求的产品,能省去不少日后反复折腾的功夫。

相关链接

[1] MobileRead 上的原文:

https://www.mobileread.com/forums/showthread.php?t=283371

[2] GitHub Gist 上的列举:

https://gist.github.com/marccarre/645fe68da31678f9191cd3aafecfea1b

[3] 插件文档:

https://github.com/noDRM/DeDRM_tools/blob/master/DeDRM_plugin/DeDRM_EInk%20Kindle%20Serial%20Number_Help.htm

[4] MobileRead 上的原帖:

https://www.mobileread.com/forums/showthread.php?t=346037

原文链接:

https://sspai.com/prime/story/kindle-migration-guide?utm_source=wechat&utm_medium=social

作者:PlatyHsu

责编:他自己

题图来自 Unsplash@jingdachen

/ 更多热门文章 /

登录查看更多
0

相关内容

Kindle 是亚马逊公司( Amazon.com)推出的一个系列的电子阅读器。当前的产品线包括 Kindle keyboard、Kindle Touch、Kindle Paperwhite、Kindle Voyage、Kindle Fire 及 Kindle Fire HD。
2022年中国充电桩行业短报告
专知会员服务
42+阅读 · 2022年6月23日
《5G+智慧农业解决方案》22页PPT,三昇农业
专知会员服务
56+阅读 · 2022年3月23日
【实用书】Python编程,140页pdf
专知会员服务
43+阅读 · 2020年8月20日
【2020新书】实战R语言4,323页pdf
专知会员服务
102+阅读 · 2020年7月1日
【资源】100+本免费数据科学书
专知会员服务
108+阅读 · 2020年3月17日
在 macOS 上一键拼图,你只需要一个快捷指令
少数派
0+阅读 · 2022年7月26日
不要假装怀念Kindle
36氪
0+阅读 · 2022年6月10日
Kindle留下的市场,谁来补?
人人都是产品经理
0+阅读 · 2022年6月7日
亚马逊的 Kindle「泡面盖」,退出中国了
ZEALER订阅号
0+阅读 · 2022年6月2日
你有买过 Kindle 类电子书产品吗?
ZEALER订阅号
0+阅读 · 2022年6月2日
一派讨论·618 你打算买什么?
少数派
0+阅读 · 2022年5月31日
安卓应用市场上架踩坑记
人人都是产品经理
0+阅读 · 2022年4月11日
国家自然科学基金
0+阅读 · 2015年12月31日
国家自然科学基金
0+阅读 · 2014年12月31日
国家自然科学基金
0+阅读 · 2013年12月31日
国家自然科学基金
0+阅读 · 2012年12月31日
国家自然科学基金
0+阅读 · 2012年12月31日
国家自然科学基金
1+阅读 · 2012年12月31日
国家自然科学基金
0+阅读 · 2012年12月31日
国家自然科学基金
0+阅读 · 2011年12月31日
国家自然科学基金
1+阅读 · 2008年12月31日
Arxiv
0+阅读 · 2022年7月27日
Arxiv
0+阅读 · 2022年7月27日
Arxiv
0+阅读 · 2022年7月26日
Arxiv
17+阅读 · 2021年3月29日
CSKG: The CommonSense Knowledge Graph
Arxiv
18+阅读 · 2020年12月21日
已删除
Arxiv
32+阅读 · 2020年3月23日
Arxiv
11+阅读 · 2018年4月25日
VIP会员
相关VIP内容
2022年中国充电桩行业短报告
专知会员服务
42+阅读 · 2022年6月23日
《5G+智慧农业解决方案》22页PPT,三昇农业
专知会员服务
56+阅读 · 2022年3月23日
【实用书】Python编程,140页pdf
专知会员服务
43+阅读 · 2020年8月20日
【2020新书】实战R语言4,323页pdf
专知会员服务
102+阅读 · 2020年7月1日
【资源】100+本免费数据科学书
专知会员服务
108+阅读 · 2020年3月17日
相关资讯
在 macOS 上一键拼图,你只需要一个快捷指令
少数派
0+阅读 · 2022年7月26日
不要假装怀念Kindle
36氪
0+阅读 · 2022年6月10日
Kindle留下的市场,谁来补?
人人都是产品经理
0+阅读 · 2022年6月7日
亚马逊的 Kindle「泡面盖」,退出中国了
ZEALER订阅号
0+阅读 · 2022年6月2日
你有买过 Kindle 类电子书产品吗?
ZEALER订阅号
0+阅读 · 2022年6月2日
一派讨论·618 你打算买什么?
少数派
0+阅读 · 2022年5月31日
安卓应用市场上架踩坑记
人人都是产品经理
0+阅读 · 2022年4月11日
相关基金
国家自然科学基金
0+阅读 · 2015年12月31日
国家自然科学基金
0+阅读 · 2014年12月31日
国家自然科学基金
0+阅读 · 2013年12月31日
国家自然科学基金
0+阅读 · 2012年12月31日
国家自然科学基金
0+阅读 · 2012年12月31日
国家自然科学基金
1+阅读 · 2012年12月31日
国家自然科学基金
0+阅读 · 2012年12月31日
国家自然科学基金
0+阅读 · 2011年12月31日
国家自然科学基金
1+阅读 · 2008年12月31日
相关论文
Arxiv
0+阅读 · 2022年7月27日
Arxiv
0+阅读 · 2022年7月27日
Arxiv
0+阅读 · 2022年7月26日
Arxiv
17+阅读 · 2021年3月29日
CSKG: The CommonSense Knowledge Graph
Arxiv
18+阅读 · 2020年12月21日
已删除
Arxiv
32+阅读 · 2020年3月23日
Arxiv
11+阅读 · 2018年4月25日
Top
微信扫码咨询专知VIP会员