数学建模三剑客 MSN

2018 年 10 月 10 日 数据库开发

(点击上方公号,快速关注我们)


作者:许向武


前言


不管是不是巴萨的球迷,只要你喜欢足球,就一定听说过梅西(Messi)、苏亚雷斯(Suarez)和内马尔(Neymar)这个MSN组合。在众多的数学建模辅助工具中,也有一个犀利无比的MSN组合,他们就是python麾下大名鼎鼎的 Matplotlib + Scipy + Numpy三剑客。


本文是我整理的MSN学习笔记,有些理解可能比较肤浅,甚至是错误的。如果因此误导了某位看官,在工作中造成重大失误或损失,我顶多只能赔偿一顿饭——还得是我们楼下的十元盒饭。特此声明。


文中代码均从我的这台时不时出点问题、闹个情绪的Yoga 3 pro上复制而来,这意味着所有的代码均可在下面的运行环境中顺利运行:


  • pyhton 2.7.8

  • numpy 1.11.1

  • scipy 0.16.1

  • matplotlib 1.5.1


三剑客之Numpy


numpy是一个开源的python科学计算库,包含了很多实用的数学函数,涵盖线性代数、傅里叶变换和随机数生成等功能。最初的numpy其实是scipy的一部分,后来才从scipy中分离出来。


numpy不是python的标准库,需要单独安装。假定你的运行环境已经安装了python包管理工具pip,numpy的安装就非常简单:


pip install numpy


数组对象


ndarray是多维数组对象,也是numpy最核心的对象。在numpy中,数组的维度(dimensions)叫做轴(axes),轴的个数叫做秩(rank)。通常,一个numpy数组的所有元素都是同一种类型的数据,而这些数据的存储和数组的形式无关。


下面的例子,创建了一个三维的数组(在导入numpy时,一般都简写成np)。


import numpy as np

a = np.array([[1,2,3],[4,5,6],[7,8,9]])


数据类型


numpy支持的数据类型主要有布尔型(bool)、整型(integrate)、浮点型(float)和复数型(complex),每一种数据类型根据占用内存的字节数又分为多个不同的子类型。常见的数据类型见下表。



创建数组


通常,我们用np.array()创建数组。如果仅仅是创建一维数组,也可以使用np.arange()或者np.linspace()的方法。np.zeros()、np.ones()、np.eye()则可以构造特殊的数据。np.random.randint()和np.random.random()则可以构造随机数数组。



构造复杂数组


很多时候,我们需要从简单的数据结构,构造出复杂的数组。例如,用一维的数据生成二维格点。


重复数组: tile



一维数组网格化: meshgrid



指定范围和分割方式的网格化: mgrid



上面的例子中用到了虚数。构造虚数的方法如下:


>>> complex(2,5)

(2+5j)


数组的属性


numpy的数组对象除了一些常规的属性外,也有几个类似转置、扁平迭代器等看起来更像是方法的属性。扁平迭代器也许是遍历多维数组的一个简明方法,下面的代码给出了一个例子。



改变数组维度


numpy数组的存储顺序和数组的维度是不相干的,因此改变数组的维度是非常便捷的操作,除resize()外,这一类操作不会改变所操作的数组本身的存储顺序。



索引和切片


对于一维数组的索引和切片,numpy和python的list一样,甚至更灵活。



假设有一栋2层楼,每层楼内的房间都是3排4列,那我们可以用一个三维数组来保存每个房间的居住人数(当然,也可以是房间面积等其他数值信息)。



数组合并


数组合并除了下面介绍的水平合并、垂直合并、深度合并外,还有行合并、列合并,以及concatenate()等方式。假如你比我还懒,那就只了解前三种方法吧,足够用了。



数组拆分


拆分是合并的逆过程,概念是一样的,但稍微有一点不同:



数组运算


数组和常数的四则运算,是数组的每一个元素分别和常数运算;数组和数组的四则运算则是两个数组对应元素的运算(两个数组有相同的shape,否则抛出异常)。



特别提示:如果想对数组内符合特定条件的元素做特殊处理,下面的代码也许有用。



数组方法和常用函数


数组对象本身提供了计算算数平均值、求最大最小值等内置方法,numpy也提供了很多实用的函数。为了缩减篇幅,下面的代码仅以一维数组为例,展示了这些方法和函数用法。事实上,大多数情况下这些方法和函数对于多维数组同样有效,只有少数例外,比如compress函数。



矩阵对象


matrix是矩阵对象,继承自ndarray类型,因此含有ndarray的所有数据属性和方法。不过,当你把矩阵对象当数组操作时,需要注意以下几点:


  • matrix对象总是二维的,即使是展平(ravel函数)操作或是成员选择,返回值也是二维的

  • matrix对象和ndarray对象混合的运算总是返回matrix对象


创建矩阵


matrix对象可以使用一个Matlab风格的字符串来创建(以空格分隔列,以分号分隔行的字符串),也可以用数组来创建。



矩阵的特有属性


矩阵有几个特有的属性使得计算更加容易,这些属性有:



矩阵乘法


对ndarray对象而言,星号是按元素相乘,dot()函数则当作矩阵相乘。对于matrix对象来说,星号和dot()函数都是矩阵相乘。特别的,对于一维数组,dot()函数实现的是向量点乘(结果是标量),但星号实现的却不是差乘。



线性代数模块


numpy.linalg 是numpy的线性代数模块,可以用来解决逆矩阵、特征值、线性方程组以及行列式等问题。


计算逆矩阵


尽管matrix对象本身有逆矩阵的属性,但用numpy.linalg模块求解矩阵的逆,也是非常简单的。



计算行列式


如何计算行列式,我早已经不记得了,但手工计算行列式的痛苦,我依然记忆犹新。现在好了,你在手机上都可以用numpy轻松搞定(前提是你的手机上安装了python + numpy)。


m = np.mat('0 1 2; 1 0 3; 4 -3 8')

np.linalg.det(m)                # 什么?这就成了?

2.0


计算特征值和特征向量


截至目前,我的工作和特征值、特征向量还有没任何关联。记录这一节,纯粹是为了我女儿,她正在读数学专业。



求解线性方程组


有线性方程组如下:


x – 2y + z = 0
2y -8z = 8
-4x + 5y + 9z = -9


求解过程如下:



三剑客之Matplotlib


matplotlib 是python最著名的绘图库,它提供了一整套和Matlab相似的命令API,十分适合交互式地进行制图。而且也可以方便地将它作为绘图控件,嵌入GUI应用程序中。matplotlib 可以绘制多种形式的图形包括普通的线图,直方图,饼图,散点图以及误差线图等;可以比较方便的定制图形的各种属性比如图线的类型,颜色,粗细,字体的大小等;它能够很好地支持一部分 TeX 排版命令,可以比较美观地显示图形中的数学公式。


pyplot介绍


Matplotlib 包含了几十个不同的模块, 如 matlab、mathtext、finance、dates 等,而 pyplot 则是我们最常用的绘图模块,这也是本文介绍的重点。


中文显示问题的解决方案


有很多方法可以解决此问题,但下面的方法恐怕是最简单的解决方案了(我只在windows平台上测试过,其他平台请看官自测)。



绘制最简单的图形


>>> import numpy as np

>>> import matplotlib.pyplot as plt

>>> x = np.arange(0, 2*np.pi, 0.01)

>>> y = np.sin(x)

>>> plt.plot(x, y)

>>> plt.show()



设置标题、坐标轴名称、坐标轴范围


如果你在python的shell中运行下面的代码,而shell的默认编码又不是utf-8的话,中文可能仍然会显示为乱码。你可以尝试着把 u’正弦曲线’ 写成 ‘正弦曲线’.decode(‘gbk’)或者‘正弦曲线’.decode(‘utf-8’)





设置点和线的样式、宽度、颜色


plt.plot函数的调用形式如下:


plot(x, y, color='green', linestyle='dashed', linewidth=1, marker='o', markerfacecolor='blue', markersize=6)

plot(x, y, c='g', ls='--', lw=1, marker='o', mfc='blue', ms=6)


  1. color指定线的颜色,可简写为“c”。颜色的选项为:

    • 蓝色: ‘b’ (blue)

    • 绿色: ‘g’ (green)

    • 红色: ‘r’ (red)

    • 墨绿: ‘c’ (cyan)

    • 洋红: ‘m’ (magenta)

    • 黄色: ‘y’ (yellow)

    • 黑色: ‘k’ (black)

    • 白色: ‘w’ (white)

    • 灰度表示: e.g. 0.75 ([0,1]内任意浮点数)

    • RGB表示法: e.g. ‘#2F4F4F’ 或 (0.18, 0.31, 0.31)

  2. linestyle指定线型,可简写为“ls”。线型的选项为:

    • 实线: ‘-’ (solid line)

    • 虚线: ‘–’ (dashed line)

    • 虚点线: ‘-.’ (dash-dot line)

    • 点线: ‘:’ (dotted line)

    • 无: ”或’ ‘或’None’

  3. linewidth指定线宽,可简写为“lw”。

  4. marker描述数据点的形状

    • 点线: ‘.’

    • 点线: ‘o’

    • 加号: ‘+

    • 叉号: ‘x’

    • 上三角: ‘^’

    • 上三角: ‘v’

  5. markerfacecolor指定数据点标记的表面颜色,可 简写为“ mfc”。

  6. markersize指定数据点标记的大小,可 简写为“ ms”。


文本标注和图例


我们分别使用不同的线型、颜色来绘制以10、e、2为基的一组幂函数曲线,演示文本标注和图例的使用。





在绘制图例时,loc用于指定图例的位置,可用的选项有:


  • best

  • upper right

  • upper left

  • lower left

  • lower right


绘制多轴图


在介绍如何将多幅子图绘制在同一画板的同时,顺便演示如何绘制直线和矩形。我们可以使用subplot函数快速绘制有多个轴的图表。subplot函数的调用形式如下:


subplot(numRows, numCols, plotNum)


subplot将整个绘图区域等分为numRows行 * numCols列个子区域,然后按照从左到右,从上到下的顺序对每个子区域进行编号,左上的子区域的编号为1。如果numRows,numCols和plotNum这三个数都小于10的话,可以把它们缩写为一个整数,例如subplot(323)和subplot(3,2,3)是相同的。subplot在plotNum指定的区域中创建一个轴对象。如果新创建的轴和之前创建的轴重叠的话,之前的轴将被删除。





三剑客之Scipy


前面已经说过,最初的numpy其实是scipy的一部分,后来才从scipy中分离出来。scipy函数库在numpy库的基础上增加了众多的数学、科学以及工程计算中常用的库函数。例如线性代数、常微分方程数值求解、信号处理、图像处理、稀疏矩阵等等。由于其涉及的领域众多,我之于scipy,就像盲人摸大象,只能是摸到哪儿算哪儿。


插值


一维插值和二维插值,是我最常用的scipy的功能之一,也是最容易上手的。


一维插值和样条插值


下面的例子清楚地展示了线性插值和样条插值之后的数据形态。



将原始数据以及线性插值和样条插值之后的数据绘制在一起,效果会比较明显:



代码如下:



特别说明:样条插值附带了很多默认参数,下面是简单的说明。详情请自行搜索。


scipy.interpolate.splrep(x, y, w=None, xb=None, xe=None, k=3, task=0, s=None, t=None, full_output=0, per=0, quiet=1)

# 参数s用来确定平滑点数,通常是m-SQRT(2m),m是曲线点数。如果在插值中不需要平滑应该设定s=0。splrep()输出的是一个3元素的元胞数组(t,c,k),其中t是曲线点,c是计算出来的系数,k是样条阶数,通常是3阶,但可以通过k改变。

scipy.interpolate.splev(x, tck, der=0)

# 其中的der是进行样条计算是需要实际计算到的阶数,必须满足条件der<=k


拟合


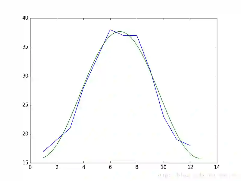
在工作中,我们常常需要在图中描绘某些实际数据观察的同时,使用一个曲线来拟合这些实际数据。所谓拟合,就是找出符合数据变化趋势的曲线方程,或者直接绘制出拟合曲线。


使用numpy.polyfit拟合


下面这段代码,基于Numpy模块,可以直接绘制出拟合曲线,但我无法得到曲线方程(尽管输出了一堆曲线参数)。这是一个值得继续深入研究的问题。



3个拟合结果显示在下图中。




使用scipy.optimize.optimize.curve_fit拟合


scipy提供的拟合,貌似需要先确定带参数的曲线方程,然后由scipy求解方程,返回曲线参数。我们还是以上面的一组数据为例使用scipy拟合曲线。





可以看出,曲线近似正弦函数。构建函数y=a*sin(x*pi/6+b)+c,使用scipy的optimize.curve_fit函数求出a、b、c的值:





求解非线性方程(组)


在数学建模中,需要对一些稀奇古怪的方程(组)求解,Matlab自然是首选,但Matlab不是免费的,scipy则为我们提供了免费的午餐!scipy.optimize库中的fsolve函数可以用来对非线性方程(组)进行求解。它的基本调用形式如下:


fsolve(func, x0)


func(x)是计算方程组误差的函数,它的参数x是一个矢量,表示方程组的各个未知数的一组可能解,func返回将x代入方程组之后得到的误差;x0为未知数矢量的初始值。


我们先来求解一个简单的方程:sin(x)−cos(x)=0.2


>>> from scipy.optimize import fsolve

>>> import numpy as np

>>> def f(A):

    x = float(A[0])

    return [np.sin(x) - np.cos(x) - 0.2]

 

>>> result = fsolve(f, [1])

array([ 0.92729522])

>>> print result

[0.92729522]

>>> print f(result)

[2.7977428707082197e-09]


哈哈,易如反掌!再来一个方程组:


4x2−2sin(yz)=0

5y+3=0

yz−1.5=0



图像处理


在scipy.misc模块中,有一个函数可以载入Lena图像——这副图像是被用作图像处理的经典示范图像。我只是简单展示一下在该图像上的几个操作。


  1. 载入Lena图像,并显示灰度图像

  2. 应用中值滤波扫描信号的每一个数据点,并替换为相邻数据点的中值

  3. 旋转图像

  4. 应用Prewitt滤波器(基于图像强度的梯度计算)





后记


这篇博文自2016年9月初动笔,断断续续写了5个多月。延宕这么久,除了自身懒惰的原因外,主要是因为MSN这个主题涉及的内容太过繁杂,又极其晦涩,无论怎么努力,总怕挂一漏万、贻笑大方。


现在好了,终于写完了。倘若哪位看官发现了谬误,请自行修改,顺便通知我一声;若因此文受益而想约饭、约酒,请发邮件至:

xufive@gmail.com



【关于作者】


许向武:山东远思信息科技有限公司CEO,网名牧码人,齐国土著,太公之后。少小离家,独闯江湖,后归隐于华不注山。素以敲击键盘为业,偶尔游戏于各网络对局室,擅长送财送分,深为众棋友所喜闻乐见。


【关于投稿】


如果大家有原创好文投稿,请直接给公号发送留言。


① 留言格式:
【投稿】+《 文章标题》+ 文章链接

② 示例:
【投稿】
《不要自称是程序员,我十多年的 IT 职场总结》:http://blog.jobbole.com/94148/


③ 最后请附上您的个人简介哈~



看完本文有收获?请转发分享给更多人

关注「数据分析与开发」,提升数据技能

登录查看更多
3

相关内容

MSN:International Conference on Mobile Ad-hoc and Sensor Networks。 Explanation:移动自组织和传感器网络国际会议。 Publisher:IEEE。 SIT: https://dblp.uni-trier.de/db/conf/msn/
【实用书】Python机器学习Scikit-Learn应用指南,247页pdf
专知会员服务
270+阅读 · 2020年6月10日
【实用书】Python技术手册,第三版767页pdf
专知会员服务
240+阅读 · 2020年5月21日
【实用书】Python爬虫Web抓取数据,第二版,306页pdf
专知会员服务
122+阅读 · 2020年5月10日
【干货书】数值计算C编程,319页pdf,Numerical C
专知会员服务
72+阅读 · 2020年4月7日
【图神经网络(GNN)结构化数据分析】
专知会员服务
117+阅读 · 2020年3月22日
【干货】大数据入门指南:Hadoop、Hive、Spark、 Storm等
专知会员服务
98+阅读 · 2019年12月4日
从张量到自动微分:PyTorch入门教程
论智
9+阅读 · 2018年10月10日
实战 | 用Python做图像处理(三)
七月在线实验室
15+阅读 · 2018年5月29日
【干货】​深度学习中的线性代数
专知
21+阅读 · 2018年3月30日
快乐的迁移到 Python3
Python程序员
5+阅读 · 2018年3月25日
【强烈推荐】浅谈将Pytorch模型从CPU转换成GPU
机器学习研究会
7+阅读 · 2017年12月24日
python数据分析师面试题选
数据挖掘入门与实战
6+阅读 · 2017年11月21日
学员笔记||Python数据分析之:numpy入门(一)
七月在线实验室
7+阅读 · 2017年9月28日
Single-frame Regularization for Temporally Stable CNNs
Nocaps: novel object captioning at scale
Arxiv
6+阅读 · 2018年12月20日
Arxiv
9+阅读 · 2018年5月22日
Arxiv
8+阅读 · 2018年5月15日
VIP会员
相关资讯
从张量到自动微分:PyTorch入门教程
论智
9+阅读 · 2018年10月10日
实战 | 用Python做图像处理(三)
七月在线实验室
15+阅读 · 2018年5月29日
【干货】​深度学习中的线性代数
专知
21+阅读 · 2018年3月30日
快乐的迁移到 Python3
Python程序员
5+阅读 · 2018年3月25日
【强烈推荐】浅谈将Pytorch模型从CPU转换成GPU
机器学习研究会
7+阅读 · 2017年12月24日
python数据分析师面试题选
数据挖掘入门与实战
6+阅读 · 2017年11月21日
学员笔记||Python数据分析之:numpy入门(一)
七月在线实验室
7+阅读 · 2017年9月28日
Top
微信扫码咨询专知VIP会员