支持个性化学习的行为大数据可视化研究

2019 年 5 月 27 日 MOOC

| 全文共14545字,建议阅读时长15分钟 |


 本文由《开放教育研究》授权发布

作者:黄昌勤 朱宁 黄琼浩 韩中美

摘要

学习云空间是基于云计算技术构建的网络化学习空间,是重要的在线学习环境。空间中行为大数据的直观展示,对学习智能监测与适应性调整至关重要。本研究旨在探讨如何通过动态可视化呈现学习者在云空间中的行为关联大数据,为个性化知识建构提供及时反馈、监督与指导。研究先基于领域特征需求和可视化支撑技术,提出适用于云空间学习环境的可视化设计原则,建立面向智能学习服务的行为大数据可视化机制;然后结合不同空间学习形式,分析可视化内容、方式与时机的判定理论;再针对典型学习场景,制定个性化云空间可视化元素的适应性变更、基于学习全过程的知识点动态组织、交互感知下的可视化方式即时转换和面向群组角色的差异化内容呈现等可视化实现策略;最后采用问卷调查法和实验研究法分析可视化应用的实践效果。结果表明,本研究提出的可视化方案对网络学习空间的个性化学习活动推进及效果提升有良好的支持作用。

关键词:学习云空间;个性化学习;行为大数据;可视化机制;空间配置

 

一、引言

 

网络学习空间是国家“三通工程”的重点内容,尤其是高新技术驱动下技术与内容的深度融合为其演变与发展提供了支撑(郭绍青等,2017)。学习云空间是利用云计算技术打造的最大化资源供给与服务共享的空间化虚拟学习环境(黄昌勤等,2015a),支持学习者、教师、管理者、家长及教育机构等多种角色实体的一站式交互(杨现民等,2016)。然而,目前云空间中的学习仍缺乏针对性的反馈、监督与指导,不利于个性化学习的实现。学习者是学习活动开展的主体,全面了解其学习行为表现,从及时知晓与动态调整两个角度为其提供智能学习服务,对基于云空间的知识建构和情境动态支持下的个性化活动管控意义重大。

 

视觉是人类最重要的信息获取通道,人脑有50%以上的功能用于视觉感知( Ward et al.,2010)。可视化通过将数据转化为可见的信息、知识及智慧,帮助人们发现、决策、解释、分析、探索和学习(陈为等,2013)。这种视觉认知功能与强调知识自主建构和快速内化的现代学习理论不谋而合。目前,数据可视化主要被用来探索学习路径(Martin et al.,2013)、学习参与(Mackay,2013)、知识掌握( Pardo et al.,2015)、资源建设(黄安心,2015)等,并在诸多学习平台中得到应用,如 SNAPP(Bakharia & Dawson,2011)、 GLASS(Leony et al.,2012)、A-LAS-KA(Ruiperez-Valiente et al.,2015)、学习元平台(杨现民等,2013)等。

 

主体的网络学习行为与知识建构间存在紧密联系,所以行为数据成为教育可视化的重点对象。云空间学习行为数据具有4V特征,即体量(Volume)大、类型(Variety)多、扩建速度( Velocity)快、价值密度(Value)低,是典型的教育大数据(张洪孟等,2015),为保障可视化效果的有效性,往往采用大数据相关技术对其进行处理分析,获取主体的个性需求。基于云空间的学习活动依托相对私密的个体或群组虚拟空间环境,学习效率的提升离不开对学习进展及成效的及时感知、个体与整体的比较状况掌握及学习目标和主体特质与情境现状适配等。将这些学习行为的情境、进展和效果等数据以可视化方式并在适宜的时机予以呈现,既可用于学习行为的监控与反思,还可为针对性学习指导与干预提供线索。

 

基于以上背景,本研究拟分析学习云空间行为大数据可视化的需求及支撑技术,探讨个体和群组学习场景中支持个性化学习的可视化设计、实现及实践,以期为完善云空间个性化学习服务、增强主体学习体验提供有益的理论与实践借鉴。

 

二、面向个性化学习的数据可视化需求及支撑技术

 

建构主义学习理论认为学习是个体以原有经验为基础,在与外界环境的相互作用中构建新的认知图式的过程。然而,认知资源有限理论提出人在完成任务时会占据一定的心理资源,任务容量越大,需要的心理资源越多,但人的心理资源是有限的,即个体存在认知带宽。当心理资源需要大于认知宽带的极限时,将出现认知超负荷,影响大脑的工作质量。随着外界信息的累积和增长,人们的认知能力遭遇挑战,此时必须充分考虑学习主体的差异化需求和学习信息的呈现形式。双重编码理论(Paivio,1986)表明,人脑在感觉记忆阶段存在非言语通道,且图画在回忆任务中更具优势。采用可视化构建学习信息,可降低主体注意资源的消耗,提高记忆工作间的组块化效率,增强对潜在事件的感知,由此降低主体的认知负载。云空间学习行为数据可视化与个性化学习的开展关系密切,主要体现在可视化能辅助个体的注意认知资源配置与学习沟通,并为个性学习行为动态掌控及精准助学提供依据。因此,本研究基于建构主义学习理论、认知资源有限理论和双重编码理论,以高效服务于云空间的个性化学习为出发点,厘清学习行为数据可视化的需求,进而探讨动态可视化的相关支撑技术。

 

(一)云空间中个性化学习数据可视化需求

 

基于云空间的个性化学习需求源自其本身具有的空间化特征,及不同个体在学习动机、认知及知识领悟上的差异。若要有效支持个性化学习活动,需先明确数据可视化能满足哪些方面的个性需求、如何发挥效用其间涉及哪些可视化需求。本文从云空间数据、学习反馈、可视化任务三个维度进行讨论。

 

1.隐私保护与可视共享兼顾的云空间数据可用性需求

 

云空间是学习从同质化走向个性化的重要依托,一般包括个人空间和群组空间两种形态。这种空间化特征为个性化学习发生提供场所的同时,也带来数据的可用性问题,主要表现为两方面:一是正确与完整方面的可用性问题,即由空间环境的差异性和不确定性造成的行为数据局部残缺或瞬时错误;二是私密保障方面的可用性问题,即由个人空间隐私性、群组空间信息半公开化特征(如对内公开且对外隐蔽)带来的部分云空间数据的私密特性。前者需要依据可视化要求进行数据的选择,基于技术手段完成数据甄别与清洗,利用主体当前状况与历史信息等进行补全,保证行为数据的可视共享;后者需要依据私密程度和时空范围等区别对待,保护主体的隐私不受侵犯且尽可能反映空间学习行为表现。显性学习行为数据可采用脱敏技术、可视化时间或场景限制管理机制;隐性学习行为数据可寻找从侧面反映学习行为的关联数据,如学习情境、学习进展或学业成就等数据选择替代。但有了可用的云空间数据就可分析主体的个性特征,呈现适应性学习行为信息。

 

2.个体与群组区分下支持学习反馈的可视化需求

 

云空间的形态构成使学习者既能在个人专属领地开展自主学习,又能参与群组协作并获取开放学习资源。个体学习中,传统的学习反馈常以数字或文字形式呈现总结性的结果数据,不能满足及时针对性调整学习计划与策略的需求,而行为大数据可视化支持下的学习反馈通过对全过程行为数据的采集与分析,纵向挖掘某种学习结果的成因,帮助主体深刻理解空间学习状况,在自主知识建构中不断反省与调整学习行为。群组学习中,传统的学习反馈往往给出多人协作的整体数据,学习分析粒度低,难以窥测群组内个体成员的局部互动信息,而行为大数据可视化支持下的学习反馈通过对概况与细节的展示,横向探究成员之间的社交关系及学习信息差异,增强主体在交互协作中的社会感知,并在群组内部形成竞争与监督机制。由此看来,可视化在个体与群组学习中产生的影响有所差别,所以需要区分个体与群组的可视化学习反馈,将难以捕捉与消化的行为大数据转化为直观的追踪学情、识别学习模式、观测教学绩效的线索,为个性化的行为反思调节及学习设计提供凭据。

 

3.面向主体多元化发展的自适应可视化任务需求

 

学习成效与主体的信息意识联系密切,即主体对学习分析报告的认知判断决定其下一步的行为表现,而可视化对主体的信息意识有干预作用。可视化任务包括数据源选择、数据处理及其算法设计和视觉编码方式的确定等。个性化学习要求尊重学习主体的个性差异,目的是促进其自由、和谐发展。因此,可视化任务需自适应于个体差异才能及时、有效地报告主体的学习行为状况,以便因势利导,成就主体的多元发展。学习过程中,同样的可视化任务对不同学习者产生的影响可能截然不同,譬如,对部分高学业成就者来说,无需过多辅助也能较好地掌控学习;而对个别低学业表现者来说,不断告知其学习不足可能产生负面效应,降低其学习积极性,甚至导致弃学,这是主观倾向上反映出的差异。此外,主体的学习目标、学习任务、所处学习阶段及自身知识积累在不断发生相对稳定且有序的改变,这是客观现实反映出的差异。而这些主客观差异即是可视化任务自适应变更要考虑的因素。

 

(二)学习行为大数据可视化支撑技术

 

可视表达和交互控制是学习行为大数据可视化执行过程的关键一步。为清晰、高效地传达数据背后的意义,可视化技术的选择与应用必须与云空间环境相适应,且与学习行为数据的内在结构和规律相匹配。本研究涉及统计图绘制、文本可视化、关联关系可视化、人机交互等四类支撑技术。

 

1.统计图绘制技术

 

统计图绘制技术是运用几何图形,将学习行为数据分析和统计结果数字进行直观、生动地展示,使其易于理解和比较,可在云空间诸多个性化学习场景中应用。例如,学习的情感变化与趋势,可采用连续字段上比较离散字段值的折线图呈现,及时进行情感调控;学习资源类型的分布,可采用比较一个或多个离散字段值的饼图或圆环图呈现,以判断主体的媒体类型偏好;群组成员的任务进展,可采用几何图形的颜色和数量等呈现,以便个体在直观对比中发现自己的差距,进而调整学习策略与步调等。

 

2.文本可视化技术

 

主体学习过程中检索的关键词、浏览的文档、论坛帖子和观看视频的标题等皆以文字为载体,所以文本是学习行为大数据的主要数据类型之一。文本可视化技术用于从文本数据中提取关键信息,常见的文本可视化方式有标签云、主题河流等。采用标签云可快速了解学习主体的关注点,及关注的话题是否与现阶段学习任务紧密相关;而采用含时间信息的主题河流可揭示主体关注点的时序变化,有利于开展学习目标指引下的精准化助学。

 

3.关联关系可视化技术

 

部分学习行为数据之间存在层次结构或网络结构的关联关系,这对主体的个性行为剖析至关重要,因此需要有对应的技术加以呈现。关联关系可视化技术主要包括分层显示技术和边绑定技术。其中,分层显示技术针对本身存在层次关系和经过划分处理后被赋予层次关系的数据,将其以层级结构形式组织后进行图形化输出,代表性实例有树图和双曲树。课程学习的知识单元常有明确的层级结构,采用分层技术完成知识组织结构的表征,可帮助主体迅速掌握知识单元间的包含或平行关系,在自主知识体系构建中查漏补缺。而边绑定技术针对网络结构数据,通过重新排布边的路径,将地理或语义上相近的边捆绑在一起,代表性实例有和弦图。群组协作中频繁的信息交换产生具有明显网络结构特征的交互数据,采用边绑定技术可实现高层次的抽象简化,有效解决交互行为数据因规模庞大、信息错综复杂而造成的视觉元素聚集、重叠和覆盖等问题,突出个体成员的学习参与情况,以便进行针对性指导。

 

4.人机交互技术

 

人机交互技术是交互式可视化实现的基础。静态视图是对信息的被动呈现,在某些情况下还需要主体与可视化系统交互才能实现信息的意义建构。本研究所需的交互技术有选择、导航、抽象+具象、关联等。其中,选择技术用于引起观察者注意;导航技术通过缩放、平移和旋转,调整视图呈现内容和视点位置;抽象+具象技术用于展示更多或更少的学习行为细节;关联技术用于多个有语义关联的学习行为反馈视图的协调联动。这些人机交互技术使用户能依据主观意愿确定可视化内容的呈现范围与角度,深层次解读主体的行为表现,有助于个性化学习的反思与总结。

 

三、云空间学习行为大数据可视化的设计原则与机制

 

可视化需求的满足及相关支撑技术的运用是行为大数据可视化的基础。为营造积极的视觉化效应,本研究拟构建学习行为大数据可视化机制,探讨如何通过可视化手段将云空间的行为大数据用于个性化学习支持。

 

(一)基于云空间的学习行为大数据可视化设计原则

 

1.私密数据源区分访问原则

 

鉴于空间的私密性特征,数据源访问权限应是可视化首先考虑的问题。从理论上讲,个人空间的可用数据指个体自身的学习行为关联大数据,群组空间的可用数据指单个群组空间所有学习成员留下的行为关联大数据,不同个人或群组空间的数据互不可用。由于大数据技术的应用给主体个人信息保护带来了挑战,而且可视化使以往难以观测的数据变得透明可见,为避免主体隐私泄露但又要满足数据的可用性需求,系统应明确数据访问者的身份、访问时间等,据此区分来访者是否有访问权限。

 

2.面向学习个体差异的自适应原则

 

由上文可知,学习者之间存在主客观上的个性差异,因此自适应的可视化要对学习行为视图是否呈现、何时呈现进行考量,且同样的可视化内容要有不同的视觉呈现形式。另外,个体的自由和谐发展要求学习者对自身的学习行为有深刻认识,形成批判性学习思维,提升学习适应力,这也要求可视化编码信息能够因人、因事、因时自适应改变,形成内外双向反馈,触发主体的元认知监控,及时调节学习行为。

 

3.目标导向的视图动态交互原则

 

面对复杂的学习生态系统与多来源、多形态的行为大数据,有限的静态显示区通常难以呈现大量的行为信息,而单个视图包含信息密度过大可能成为用户的认知负担,削弱视图的可读性,甚至误导用户,反而不利于可视化目标的实现。对此,可将过于复杂的学习行为信息分解,结合人机交互技术为用户提供多种或多个视图,协助其多角度地实时动态观察,发现不足并进行针对性自我干预与他人干预。

 

(二)支持个性化学习的行为大数据可视化机制

 

如何实现行为大数据可视化是充分利用云空间数据、遵循学习认知行为规律的视觉呈现核心。本研究基于上述设计原则,以提供个性化学习支持服务为目标,提出云空间行为大数据可视化机制(见图1)。该机制主要由数据获取与处理模块(模块一)、可视化编码与执行模块(模块二)和视图动态呈现模块(模块三)组成。模块二依据模块一的数据处理结果确定可视化编码信息,并在执行后于模块三中输出;反过来,模块二依据模块三的可视化变更信息和调整可视化编码与执行方案,并反馈给模块一,以更改数据源及数据处理方法。如此循环往复,各个模块进行自适应变更。

 

1.数据获取与处理

 

数据获取与处理属可视化准备环节,遵从私密数据源区分访问原则,从包含学习主体、学习资源、学习情境和学习记录的云空间中,获取可用的个体与群组学习行为关联大数据,经清洗、融合后进行分布式存储形成学习行为特征数据库,继而进行数据处理,最后输出体现个体差异、行为表现和学习情境的处理结果。私密数据集的获取,依据个人空间的隐私性和群组空间的半公开化特征,采集的数据有:1)主体的基本信息(如性别、年龄、所选课程、先前知识)和学业表现(如测试、作品或作业)的学习者数据;2)云空间提供的课程、管理、辅助材料和学习过程生成的资源数据;3)外部传感器和内部应用的情境数据;4)主体搜索与浏览资源、参与活动、完成任务留下的记录各类事件的过程性学习档案数据等。考虑到可视化数据集既有云空间的数据,也有基于特定目的进行复杂分析后得到的数据,本研究使用的处理技术除了大数据分析技术,如深度学习、关联规则、聚类、分类等,还有传统统计技术,如数学运算、概率统计和推理演绎等。

 

2.可视化编码与执行

 

可视化编码与执行属可视化加工环节,是整个机制的核心,遵从面向学习个体差异的自适应原则,依据模块一的输出结果,借鉴新课程倡导的三维教学目标,从空间配置、知识掌握、交互协作、任务进展与情感状态五层面,区分个体和群组学习场景遴选可视化内容;然后结合美学和视觉感知理论设定可视化方式,确定适应于主体信息意识差异的呈现时机;再综合可视化内容、方式与时机的编码信息特征,从可视化支撑技术中选择恰当的技术手段,执行后输出。其间用到的统计图绘制、文本可视化、关联关系可视化、人机交互等技术,根据数据格式和预呈现信息内在关联的需要,既可从某一类中选择一种或多种,也可同时选择多类。该模块旨在突破认知资源限制洞悉行为大数据背后的价值信息,提供满足个性化学习追踪与反馈需求的学习支持服务。其中,可视化内容的选择和表现形式是关键,后文将对其详细探讨。

 

3.视图动态呈现

 

视图动态呈现属可视化输出环节,直接面向终端用户,遵从目标导向的视图动态交互原则,将来自模块二的可视化编码信息以视图形式呈现,并允许用户按自己的意志控制视图的展示。可视化主要面向两类终端用户:学习者和包括教师、专家、辅导者在内参与学习并对学习者提供指导的助学者。以学习者为中心的个性化学习不仅要求学习者调动空间中可利用的功能开展主动学习,还要求助学者全面掌握学习者的个性需求并及时加以协助。对学习者而言,行为信息的自适应呈现使其清晰认识自己的学习进展及可能出现的学习结果,做出正确的自我认知与评价,适时采取应对措施,如通过可视化了解自己的学习进度偏慢时,反省是否是不当的学习方式或消极的学习情感等阻碍了学习,或者利用图形化的空间配置信息,寻找更适宜的学习资源及志趣相投的学伴;对助学者而言,可视化的学习行为报告为深入了解、追踪、分析学习者的学习状况提供有力支持,便于发现需关注的学习者,并针对性地调整干预策略和评价方案等,使问题学习者的学习行为发生改变。

 


四、学习行为大数据可视化的内容、呈现方式及时机

 

本研究基于个体学习与群组学习两种视角展开。其中,个体学习行为大数据可视化关注个体成长,希望通过对个体自主学习过程性信息的挖掘与呈现,帮助其进行个性化的自我管理与调节,不断实现学习的阶段目标与最终目标;群组学习行为大数据可视化希望通过对整体与成员学习行为的横向比较,探寻群组内的成员互动关系,增进协作与交流,形成良性发展的学习共同体,提高个性化学习适应度。

 

(一)学习行为大数据可视化内容

 

1.基于空间配置的可视化内容

 

空间可配置是云空间的基本特征,它允许主体像布置房间一样对空间中的工具、资源、人员等要素进行自由调配。基于空间配置的可视化内容选择从个人空间与群组空间两个维度展开。对于个人空间,为及时感知当前配置是否满足个性化学习目标的实现要求,本研究对空间配置与学习期望目标匹配度进行可视化;为在庞杂的信息源中选择适合的配置要素,实现以学习为中心的空间要素的个性整合,对空间中各类媒体资源所占比例及工具、资源、学伴、学习主题的推荐等级进行可视化;同时为直观探测个体成长变化,对主体的学习能力值进行可视化。对于群组空间,学习受空间配置与学习目标的匹配度以及空间要素整合的影响较大,因此对这两项内容进行可视化。

 

2.基于任务进展的可视化内容

 

学习任务大致分需观看的学习材料、要完成的作业或测试等,任务进展反映了主体在独立分析、解决问题中逐步将知识内化的行为表现,对其不断评估并将结果可视化反馈成为个性化学习不可或缺的一部分。本研究把个体在不同群组中的学习主题集成到个人空间中,借鉴项目管理理念,对执行任务过程中关注的话题和不同主题下单个学习任务的进度、进度快慢与完成效果可视化。群组中完成同样任务的成员内部存在较强的可比性,故在群组学习中同时对整个群组与单个成员的任务进度进行可视化,籍此突显成员之间及单个成员与整体的差异,发现学业拖延和学习困难的学习者。

 

3.基于知识掌握的可视化内容

 

知识的获取与掌握是教育的核心目标,无论是建构主义学习理论提出的关于新旧知识相互作用的观点,还是奥苏贝尔指出的原有知识状况对教学的影响,都说明了先验知识在后期学习中发挥重要作用。尤其在个性化学习中,学习进度和资源呈现不是“一刀切”,而是根据主体先验知识的掌握程度确定后期学习路径及是否需要助学者介入。为帮助主体快速定位迷思概念和知识盲点,本研究对知识点的掌握程度可视化;为帮助主体明晰各知识点的前后关系,并据此推测某一知识点未能牢固掌握的原因,对各知识点之间的组织结构可视化。

 

4.基于成员交互协作的可视化内容

 

群组学习空间不但是知识获取的地方,更是群体智慧共享的场所。群体动力理论指出,成员内部的互相作用产生了群体动力,并反过来影响个体成员。群组成员之间的社会化互动是群体动力产生的源泉,反映了成员之间的个性协作关系及学习参与状况。基于群组成员的交互协作,本研究对成员之间的往来关系和交流次数可视化,以探寻边缘成员和信息流转关键人;同时,将发起会话较多的一方用视觉符号标识,以分辨成员在交互中处于主动地位还是被动地位。

 

5.基于情感状态的可视化内容

 

情感作为非智力因素,影响人们领会知识的能力,也反映了个体的学习意愿。个体在自主学习时常处于无人监管状态而容易出现学习倦怠、学习孤独等情感缺失问题,影响学习的积极性。为便于个性化学习情感管控,本研究对个体基于时序的情感状态值可视化,呈现学习过程的情感波动。另外,考虑到学习活动的推进过程伴随着多种情感,并影响学习任务的完成效果,本研究对个体执行单个任务时的专心投入、困惑、沮丧和无聊四类情感所占比例可视化。

 

(二)学习行为大数据可视化方式与时机

 

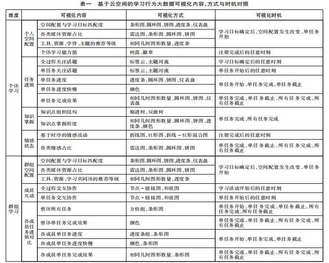
综合前述分析可知,学习行为大数据可视化不仅涉及面向学习空间的支撑技术、设计原则、可行机制,更重要的是如何基于教育理论和学习目标思考可视化的内容、方式和时机。对不同的可视化内容,可视化的方式与时机有显著差异。为此,本研究针对个体与群组学习的典型场景,提炼出表一所示的可视化内容、方式与时机对照表。

 


五、面向个性化学习的行为大数据可视化实现策略

 

学习行为大数据可视化的决策原点是通过直观的动态学习监测与调控,服务于个性化学习活动的开展。结合上述对可视化内容、方式与时机的探讨,本研究以应用为背景,从空间可视化元素变更、知识点组织、可视化方式转换和群组可视化内容呈现四方面提出可视化实现的策略。

 

(一)个性化云空间可视化元素的适应性变更策略

 

可视化元素是传达信息的载体,包括字符、形状、尺寸、颜色、布局、方位和纹理等,它们的组合可视作信息的组织。由于主体的视觉偏好且学习目标表现为进化性,云空间可视化元素应随主体阶段性目标的转变或学习等级提升等而改变。空间的私密性恰好保证在不影响其他空间的同时,使主体能按照自身意愿组合运用各种可视化元素。为了给主体提供高效、可定制的个性化知识建构场所并创造良好的视觉效果,本研究将可视化元素的适应性变更分为系统智能判定下的自适应变更和主体主动采取的自定义变更。学习之初,系统依据经验为主体呈现大众化的可视化元素组合方案,随着学习的推进,再根据学习需求和学习情境等因素加以改变,为其推送更适配的可视化元素变更方案,并由主体自主决定接受与否。若主体不接受,则可以利用空间配置功能进行自定义设置,完成可视化元素的个性化变更。

 

(二)基于学习全过程的知识点动态组织策略

 

知识点组织指提取、整理并使学习材料中的知识点有序化。在基于云空间的学习中,知识点散落在课程视频、文档材料、他人分享的学习资源里,不同群组的空间阻隔和知识内容碎片化给主体的领域知识体系构建带来挑战。为使主体对自身知识掌握程度一目了然,系统需先对其学习的知识点进行有效的组织,继而以视觉化形式呈现。知识的更新迭代面临着新旧知识的替换和新知识的引进,这要求伴随学习全过程构建起的知识体系内部组织结构是动态变化的。在组建知识树时,知识点单元用节点表示,利用知识点之间的联通性确定哪些知识节点相互关联,并依据知识点之间存在的支持与被支持关系确定知识点组织过程中节点的先后顺序。

 

(三)交互感知下的可视化方式即时转换策略

 

学习行为大数据可视化交互的有效性与人机交互延时、交互场景变化是否干扰空间用户对视图的认知有关。因此,可视化实现应考虑用户的忍耐度,对需要立即响应的交互任务可预先执行,对相对复杂而又难以即时完成的任务,可分解成若干个子任务,由此解决交互延时问题;另外,还可采用过渡动画辅助识别交互场景切换产生的视觉通道变换,减少对用户造成的认知干扰。交互感知下的可视化方式即时转换具体体现在三方面:1)当同一视图中传达多种视觉信号时,系统通过高亮、添加背景色、展示偏心标签或降低未被选中对象的透明度等即时做出响应,区别呈现学习主体的关注对象,聚焦用户视线;2)当需要在固定的屏幕空间内呈现从整体到局部的连续变化时,系统通过提供更改比例大小滑块实现视图的缩放展示,允许用户纵深跟踪观察个体学习行为信息;3)当多视图从不同侧面呈现学习行为状况时,若某一视图发生改变则带动其他视图的改变,籍此凸显行为数据之间的内在关联。

 

(四)面向群组角色的差异化内容呈现策略

 

学习群组内各类角色承担的职责不同,决定了所呈现的可视化内容应有差异。助学者的职责是及时为学习者提供满足其个性需求的帮助与指导,而这源于对个体学习全过程的充分掌握,所以应将个体和群组学习相关的所有可视化内容予以呈现。学习者的职责是运用云空间提供的各种信息获得促进自我发展的知识与智慧,因此应将与该学习者相关的个体学习可视化内容和所加入群组的可视化内容加以反馈,且在可视化自适应于学习个体差异的同时,赋予个体显示和隐藏系统所提供可视化内容的权限,使其在个人隐私保护上有一定的自主性。此外,由同伴效应可知,学习同伴的行为信息是影响个体学习情感及阶段性学习计划制定的重要因素,因此可为学习者呈现同伴个体学习可视化内容。然而,并非所有学习者都乐意将自己的学习行为信息告知他人,故而可引入信任机制,以“申请一接受/拒绝”的方式让学习者自主决定是否呈现或呈现某一部分个体行为信息。

 

六、云空间学习行为大数据可视化实践与效果分析

 

采用上述策略,笔者在团队已有的学习云空间 iStudy(黄昌勤等,2015b)中设计并实现了行为大数据可视化子系统,随后展开教学实践,分别面向学习过程和结果分析学习行为大数据可视化的实践效果。

 

(一)云空间学习行为大数据可视化实践

 

在该学习云空间中,各可视化功能与原有学习功能紧密融合,不仅运用统计图绘制、文本可视化和关联关系可视化等技术实现学习行为数据的视觉化呈现,并依据需要辅以人机交互技术,满足用户对所呈现视图的动态控制。为有效促进个体自主学习和群组交互协作中个性化学习活动的有序开展和及时管控,主要可视化功能应包括:1)基于带标注条形图的空间配置与学习目标匹配度、基于圆环图和饼图的媒体资源占比、基于相同几何图形的空间配置元素推荐等级等个人和群组空间配置信息可视化,以及基于树苗图形的个体学习能力值可视化;2)基于方格组的群组总体任务进展情况可视化和基于动态进度条的任务进度、基于不同颜色的进度快慢、基于相同几何图形的任务完成效果等个体任务进展情况可视化,以及基于标签云与主题河流的个体关注焦点信息可视化;3)基于树形的知识点组织结构和基于进度条的知识点掌握程度等个体知识掌握状况可视化;4)基于节点链接图与和弦图的群组全过程及单任务中成员交互协作情况可视化;5)基于折线图与柱状图的情感波动、基于雷达图和圆环图的情感类型等个体情感状态可视化。

 

实现相关可视化功能后,笔者选取某大学某学院同年级56名本科生作为被试,从实证的角度检验上述研究的具体实践状况。采用测量配对法将被试学生分为甲、乙两个等组,其中,甲组学生基于实现了可视化功能的学习云空间,乙组学生基于原学习云空间,同时围绕“Java语言程序设计”这门课程进行为期10周的学习。甲组的个人和群组空间界面分别如图2和图3所示。

 


(二)学习行为大数据可视化实践效果

 

1.学习过程行为大数据可视化实践效果分析

 

为了解云空间行为大数据可视化给个性化学习过程带来的影响,笔者采用封闭式问卷对甲组的28名学生的学习情况展开调查。问卷采用李克特五点量表,1~5分别表示完全不同意、不同意、一般、同意、完全同意,问卷共包含10道题,调查统计结果如表二所示。

 


问题1至6用于调查可视化对学习适应程度产生的影响。统计结果显示,大多数学生能够依据可视化的反馈信息,快速适应云空间学习环境,合理规划学习时间,并且主动发现与探索自己在学习过程中存在的问题,不断改善学习策略。此外,可视化对学习群组内的交流协作以及个体学习心态的及时调整有益。可见,学习行为大数据可视化在改善云空间学习适应度方面从整体上得到认可。然而,问题4和5的统计结果表明,3.57%的学生认为可视化在改善学习策略与促进组内交流方面效果不佳,问题6的统计结果表明,7.14%的学生认为可视化在帮助调整学习心态上没有发挥作用,究其原因可知,虽然将学习行为以视觉形式告知,但学习者在行为改进上主要依赖助学者提供的建议或根据自己的经验做出改变,平台缺少相应的学习建议,使部分学生改变了学习行为却没有取得更好的学习成效。接下来,考虑在云空间中结合部分可视化结果给出相应的学习指导意见,作为学习者行为改进的参照。

 

问题7至10用于调查可视化对学习注意力产生的影响。由调查结果可知,可视化能够将学生的注意力集中到要完成的任务上,并促使其坚持完成各阶段的学习任务,而且在此过程中能准确获取学习信息,减少出错率,随着个性化学习进程,帮助学生主动且有目的地完成注意力的转移。但从统计结果发现,这四个问题皆有人给出反对意见,尤其是问题9中有14.28%的学生认为在减少任务出错率上帮助不大,原因在于目前注册用户较少,系统反馈存在些许延迟,况且影响学生注意力的因素不可控,可视化只能使学生尽可能将注意力放在当前学习任务上,而不能排除干扰因素,导致部分学生对学习注意力改善方面不够满意。

 

2.学习结果行为大数据可视化实践效果分析

 

关于云空间学习行为大数据可视化对个性化学习结果的影响,笔者从学习任务与学习评价两个层面展开分析。在学习任务层面,将整个课程学习过程中的9项任务(任务5和任务9分别是期中、期末测试,其他任务是针对不同章节的作业)的完成效果进行了量化。首先,将甲、乙两组学生各个任务的完成效果进行两两对比(见图4)。从图中可以看出,两组任务的完成效果均会随着任务难度有所起伏,但随着学习活动的开展,它们的差距逐渐变大并在中后期趋于稳定。分析得知,学习初期的内容比较基础,任务相对简单,学生受可视化的影响相对较小,因此任务完成效果相差不大;随着学习内容层次逐渐提高,任务难度不断增大,两组学生的任务完成效果出现明显差别。进一步观察发现,任务9的差距小于任务5,主要因为在任务9前给学生提供了准备时间,使其有机会复习巩固还没来得及掌握的知识,而任务5没有,比较来看,虽然差距缩小了,但甲组依然优于乙组。

 


接下来,为探究可视化是否对不同层次的学生均有帮助,本研究将两组学生按照高(6人)、中(16人)、低(6人)分三个梯度,经过10个星期的学习后,分别比较不同层次学生的期末测试成绩(见图5)。观察发现,甲组三个层次的学生成绩皆高于乙组,而从各层次学生成绩差距来看,中等层次差距最大。随后,对中等层次学生的期末成绩进行独立样本T检验(见表三),观察得出两组成绩存在显著差异(P<0.05)。可见,可视化对各层次学生成绩均有帮助,其中对中等层次学生帮助最大。

 


在学习评价层面,收集两组学生关于学习方法、学习效率、学业表现等 方面的评价数据,包括学生自评、同伴评价和助学者评价(见图6)。从组内评价来看,甲组三种评价相对来说差距更小,说明甲组中三种参与者给出的评判较相近,也说明可视化使学生更清晰地了解自己与学伴;从组间评价来看,甲组的三种评价结果皆优于乙组,尤其助学者在后期访谈中指出可视化助其更好地对学习者做出指导,甲组学生的学习方式更恰当,学习效率更高,这与评价结果一致,说明甲组学生更能得到助学者的肯定。

 


通过对上述调查统计和对比实验结果分析可知,应用本研究提出的学习行为大数据可视化方案可以提升主体的网络空间学习适应程度和注意力,使其在个性化学习过程中更好地完成学习任务,尤其对中等层次的学习者帮助较大,而且有利于学习者对自身学习情况做出更准确的判断,并得到助学者的认可。由此说明,该可视化方案能够通过有效的学习行为呈现支持个性化学习。

 

七、结语

 

近年来,可视化在教育领域中愈发受到研究者及教育工作者的推崇。无论线上还是线下,采用视觉符号表达信息的方式在知识可视化、思维可视化、学习分析可视化以及AR/VR等多类型的场景中均取得了良好的应用成效。随着教育信息化进程的不断推进,网络学习逐渐成为普适化的学习方式,且越来越关注个体差异,利用可视化技术和大数据技术可将学习全过程中个体的网络学习行为进行全景式直观反馈,有利于实现学习行为的动态管控与个性化助学。本研究针对空间化的云学习环境,设计了适应性呈现学习行为大数据的可视化理论与实践方案。首先依据建构主义学习理论、认知资源有限理论以及双重编码理论,基于典型需求分析与关键技术探讨确立了支持个性化知识构建的云空间学习行为大数据可视化设计原则,继而构建了可视化机制,研究了面向个体与群组学习的可视化内容、方式与时机,并详细论述了实现策略,最后,在已有的 iStudy学习云空间中实现相关功能后,通过问卷调查与对比性实验分析实践效果,得知此方案对个性化学习过程与结果皆有益处。

 

虽然应用本研究所提的可视化方案对提高学习效果具有一定的促进作用,但仍存在些许不足,为后续研究指明了方向,主要表现为两个方面:1)可视化方式与时机的判定具有一定的局限性,有待进步探究可视化如何影响学习者的学习认知过程,以满足定制性可视化的要求;2)可视化的动态交互特性仍需丰富,力求对学习者在认知(如改善注意力、专注力和反应时间)、情感(如引发积极的情绪状态)等方面产生正面影响,后续将开展支持个性化学习的可视化实证研究,促进基于云空间的高效学习。总体而言,可视化在学习云空间环境中将迎来更广阔的应用前景,发挥更大的教育价值潜能。

 


基金项目:2018年度教育部人文社科规划基金项目“大数据背景下网络学习空间的智能服务生态与应用模式研究”(18YJA880027);2018年度国家自然科学基金项目“学习云空间中基于大数据的多模态学习者情感分析与归因研究”(6187020);2017-2018学年度华南师范大学“挑战杯”金种子培育项目“学习云空间中学习行为大数据分析及其可视化研究”(17JXK09)。

 

作者简介:黄昌勤,博士,教授,博士生导师,华南师范大学教育信息技术学院,研究方向:网络新技术及其教育应用、教育信息化工程;朱宁,硕士研究生,华南师范大学教育信息技术学院;黄琼浩、韩中美,博士研究生,华南师范大学教育信息技术学院。


转载自:《开放教育研究》2019年  4月 第25卷 第2期

排版、插图来自公众号:MOOC(微信号:openonline)


新维空间站相关业务联系:

刘老师 13901311878

刘老师 13810520758

邓老师 17801126118


微信公众号又双叒叕改版啦

快把“MOOC”设为星标

不错过每日好文

喜欢我们就多一次点赞多一次分享吧~


有缘的人终会相聚,慕客君想了想,要是不分享出来,怕我们会擦肩而过~


《预约、体验——新维空间站》

《【会员招募】“新维空间站”1年100场活动等你来加入》

有缘的人总会相聚——MOOC公号招募长期合作者


产权及免责声明 本文系“MOOC”公号转载、编辑的文章,编辑后增加的插图均来自于互联网,对文中观点保持中立,对所包含内容的准确性、可靠性或者完整性不提供任何明示或暗示的保证,不对文章观点负责,仅作分享之用,文章版权及插图属于原作者。如果分享内容侵犯您的版权或者非授权发布,请及时与我们联系,我们会及时内审核处理。


了解在线教育,
把握MOOC国际发展前沿,请关注:

微信公号:openonline
公号昵称:MOOC

 

登录查看更多
18

相关内容

人机对抗智能技术
专知会员服务
214+阅读 · 2020年5月3日
大数据安全技术研究进展
专知会员服务
96+阅读 · 2020年5月2日
基于深度学习的多标签生成研究进展
专知会员服务
147+阅读 · 2020年4月25日
【ICMR2020】持续健康状态接口事件检索
专知会员服务
18+阅读 · 2020年4月18日
【WWW2020-微软】理解用户行为用于文档推荐
专知会员服务
36+阅读 · 2020年4月5日
专知会员服务
126+阅读 · 2020年3月26日
【教程推荐】中科大刘淇教授-数据挖掘基础,刘 淇
专知会员服务
82+阅读 · 2020年3月4日
【大数据白皮书 2019】中国信息通信研究院
专知会员服务
138+阅读 · 2019年12月12日
在线学习体验影响因素结构关系探析
MOOC
7+阅读 · 2019年3月20日
人工智能在教育领域的应用探析
MOOC
14+阅读 · 2019年3月16日
Arxiv
3+阅读 · 2018年11月29日
VIP会员
相关VIP内容
人机对抗智能技术
专知会员服务
214+阅读 · 2020年5月3日
大数据安全技术研究进展
专知会员服务
96+阅读 · 2020年5月2日
基于深度学习的多标签生成研究进展
专知会员服务
147+阅读 · 2020年4月25日
【ICMR2020】持续健康状态接口事件检索
专知会员服务
18+阅读 · 2020年4月18日
【WWW2020-微软】理解用户行为用于文档推荐
专知会员服务
36+阅读 · 2020年4月5日
专知会员服务
126+阅读 · 2020年3月26日
【教程推荐】中科大刘淇教授-数据挖掘基础,刘 淇
专知会员服务
82+阅读 · 2020年3月4日
【大数据白皮书 2019】中国信息通信研究院
专知会员服务
138+阅读 · 2019年12月12日
Top
微信扫码咨询专知VIP会员