《中国自动驾驶仿真技术研究报告(2019)》介绍

2019 年 7 月 8 日 智能交通技术

在2019年5月30日的年会上,中国首部自动驾驶仿真蓝皮书《中国自动驾驶仿真技术研究报告(2019)》重磅发布。

此部自动驾驶仿真蓝皮书是由51VR发起,由清华大学苏州汽车研究院、广汽研究院智能网联技术研发中心、中国汽车技术研究中心智能汽车研究室暨汽车软件测评中心、江苏省智能网联汽车创新中心、北京智能车联产业创新中心、奇点汽车和当家移动绿色互联网技术集团有限公司(51VR)联合发布。

《中国自动驾驶仿真测试技术研究报告(2019)》是目前为止第一部全面介绍中国自动驾驶仿真测试发展现状的工具书,既结合了当前学术机构的前沿研究成果,又结合了领先企业的最新工程实践,内容涵盖自动驾驶仿真测试所有领域,包括:仿真测试市场需求分析、方法应用、搭建技术方案、软件现状、虚拟场景数据库、示范区测试方法介绍、标准介绍、挑战及发展趋势八个部分,由自动驾驶仿真领域多位行业专家意见汇编而成。

自动驾驶系统的计算机仿真是自动驾驶车辆测试和试验的基础关键技术,也是未来行业定义自动驾驶车辆相关开发与准入技术标准的基础工具。计算机仿真测试与真实物理测试互为补充,缺一不可。《2019 中国自动驾驶仿真技术蓝皮书》是一部全面介绍中国自动驾驶仿真测试发展现状的工具书。由当家移动绿色互联网技术集团有限公司(51VR)联合学术研究单位与企业,通过详细收集并整理当前行业现状,结合自动驾驶仿真领域多位行业专家意见汇编而成。蓝皮书内容涵盖仿真测试的意义、测试方法和作用、搭建技术方案、软件现状、虚拟场景数据库、数据集、示范区测试方式介绍、仿真测试标准介绍、挑战及发展趋势等部分,旨在为从事自动驾驶系统仿真与测试评价工作的管理人员及科研人员提供及时详细的技术参考。

智车科技整理了蓝皮书的部分内容:

自动驾驶仿真技术方法

自动驾驶的关键技术是环境感知技术和车辆控制技术,如图 2-1 所示。其中环境感知技术是无人驾驶汽车行驶的基础,车辆控制技术是无人驾驶汽车行驶的核心,包括决策规划和控制执行两个环节,这两项技术相辅相成共同构成自动驾驶汽车的关键技术。自动驾驶的整个流程归结起来有三个部分,首先,是通过雷达、激光雷达、摄像头、车载网联系统等对外界的环境进行感知识别;然后,在融合多方面感知信息的基础上,通过智能算法学习外界场景信息,预测场景中交通参与者的轨迹,规划车辆运行轨迹,实现车辆拟人化控制融入交通流中;第三,跟踪决策规划的轨迹目标,控制车辆的油门、刹车和转向等驾驶动作,调节车辆行驶速度、位置和方向等状态,以保证汽车的安全性、操纵性和稳定性。无论是环境感知技术,还是车辆控制技术,自动驾驶都需要大量的算法支持,而算法研发本来就是个不断迭代的过程,在算法不成熟的条件下,为了配合自动驾驶汽车的功能和性能开发,我们必须遵循从纯模型的仿真,到半实物的仿真,到封闭场地和道路测试,并最终走向开放场地和道路测试这一开发流程。这一流程已经越来越被业内人士所认可。

仿真技术的基本原理是在仿真场景内,将真实控制器变成算法,结合传感器仿真等技术,完成对算法的测试和验证。NVIDIA 在自动驾驶相关论文中较为详细的解释了一种基于端到端深度学习原理的仿真测试,其主要过程如下:

1. 架构:设计深度卷积神经网络(CNN),包括标准化层,卷积层,全连接层,输入为道路影像图片,输出为方向盘控制角度。

2. 训练:仿真器根据之前准备好的由前置摄像头拍摄的道路影像,每一帧图片对应的人类司机操控方向盘的旋转角度作为真实参考值,用于校正 CNN 的输出角度,利用这些数据对 CNN 进行训练,使输出角度和真实角度的平均平方误差到达最小。

3. 数据处理:对于每一帧图片,随机移动、翻转、扭曲、遮挡、改变亮度等,并相应改变方向盘的真实角度,用于模拟汽车的不同位置和环境,以期达到正态分布的仿真情境。

4. 测试:训练好的 CNN 可以实时通过图像输出方向盘角度,可以直观的看出汽车在仿真器道路上的行驶状态。一个完整的自动驾驶仿真平台,需要包括静态场景还原、动态案例仿真、传感器仿真、车辆动力学仿真、并行加速计算等功能,并能够较为容易的接入自动驾驶感知和决策控制系统,如图 2-2 所示。只有算法与仿真平台紧密结合,才能形成一个闭环,达到持续迭代和优化的状态。

自动驾驶仿真测试应用

在自动驾驶算法迭代初期,对于原理和软件系统验证的 SiL(Software in the Loop)据较为重要的地位。自动驾驶作为人工智能在汽车行业的应用领域,需要大量的数据集来训练机器学习算法,主要是感知识别算法。目前,全球主流的自动驾驶测试数据集包括 Cityscapes、Imagenet(ILSVRC)、COCO、PASCALVOC、CIFAR、MNIST、KITTI、LFW 等。

仿真平台除了借助传感器仿真、车辆动力学仿真,通过纯软件的方式接入自动驾驶感知和决策控制系统形成闭环测试之外,集成部分硬件系统的验证测试也是系统开发与验证不可或缺的一部分。通过仿真环境,结合部分硬件系统的计算结果进行测试,可以使软件和硬件的兼容性和功能完整性得以验证,用较低的成本测量验证子系统模块功能安全性,局部子系统的全方位测试验证,可以方便有针对性的达到系统辨识和错误追踪定位的目的。如图 2-8 所示,在自动驾驶仿真系统解耦架构的基础上,作为自动驾驶系统的感知部分,包括摄像头、激光雷达、毫米波雷达、超声波雷达、GPS/IMU、V2X 等,该部分的性能决定了自动驾驶车辆能否适应复杂多变的交通环境。针对不同的传感器,HIL(硬件在环)会根据不同的传感器和环境因素来部署。前面我们提到传感器仿真中的物理信号仿真和原始信号仿真,都与 HIL 相关。

自动驾驶仿真测试的验证与精度

虚拟环境的构建,我们可以通过采集激光点云数据,建立高精度地图。它的数据精度主要通过组合导航数据解算精度、点云数据生成精度、数据采集精度等来保证。组合导航数据精度保证,采用专业软件来处理,软件具有 GPS 差分解算、POS 松组合解算、POS进组合解算、数据融合、数据平滑等功能,同时可以对数据精度的好坏进行预估。点云数据生成精度,点云数据生成前设备都经过精确的标定,为后期高精度激光点云的生成提供保证。数据采集精度,专业的系统具有快速的自动提取功能,系统的自动提取功能包括两个过程:一级模型提取和二级模型提取,一级模型是在对点云进行构件提取、自动探面、探线、提取特征线并矢量化的结果,二级模型是在一级模型提取的特征面和特征线的基础上得到具有现实意义的实体,实现了分层分类和实体化,并且拥有几何属性,便于后期分析。

动态场景仿真,如果仿真源数据来自实际路采真实数据,那么验证手段较为直接,通过算法抽取重建的动态场景与原始采样数据的高一致性是精度的保证。如果是智能体行为或者随机交通流,验证更多是从主观感受出发,与现实行为越接近越好。针对天气和气候仿真,它的验证手段也是尽可能地与现实接近。

传感器仿真,在某些情况下,仿真场景需要真实的反映出环境的物理材质,比如摩擦力系数,空气阻力,而对感知算法的研发,要求仿真环境达到照片级的渲染效果,同时尽可能地物理逼真。拿摄像头物理仿真为例,为了改善虚拟物体的真实性,我们可以利用基于物理的渲染过程(Physically-Based-Rendering)中的基础色(Base Color)、粗糙度(Roughness)、金属度(Metallic)、镜面反射(Specular)来对物体进行物理渲染。基础色来定义材质的整体颜色,采用的是 RGB 三通道值,并且把每个通道值自动调节到0到1之间。Roughness 用来控制材质的粗糙度,粗糙材料比光滑材料在更多方向上散射反射光,这是反射的模糊或锐利产生的原因;粗糙度值为0(光滑)时为镜面反射,粗糙度值为1(粗糙)为漫反射(或无光泽)表面。金属度用来控制材质表面看起来是否像金属,非金属的金属值为0,金属的金属值为1;对于纯表面,例如纯金属,石材或塑料,此值将为0或1。镜面反射用来调整材质反射光的能力,输入值在0到1之间。经过Physically-Based-Rendering中的这四个属性物理渲染后,使得我们虚拟出来的物体更加接近真实世界的物体,更加符合人眼视觉的感知。渲染的真实度,可以通过机器学习的方法或者纯采样算法来评估。

现有的仿真测试软件现状

现在的自动驾驶仿真系统的构成已经很复杂,各个仿真软件都有各自的优势和研发的重点,搭建一个完整的仿真系统也越来越需要多个软件互相之间的配合。

典型的自动驾驶仿真平台要包括:

1) 根据真实路网或高精地图搭建或生成大规模虚拟场景的道路环境模块。

2) 根据实际路侧数据,或者是参数化交通模型生成测试场景的交通模块。

3) 仿真各种传感器,包括摄像头,激光雷达,毫米波雷达,GPS,超声波雷达,IMU 的模块,既可以提供原始数据,也可以提供真值。

4) 车辆动力学模型,可以根据 ADAS 或者自动驾驶系统的输入,结合路面特性对车辆本身进行仿真,完成闭环的测试。

5) 分布式案例存储和运行平台,可以通过添加硬件的方式大幅提高自动驾驶测试的里程数。

6) 对接 ADAS 和自动驾驶系统的丰富的接口,以及和 ECU,传感器进行 HIL测试的设备。

典型的自动驾驶仿真软件包括传统的动力学仿真软件,也包括较新的来自于国内外初创公司的仿真产品,还有相关的用作交通仿真的商业软件。CarSim、CarMaker、PreScan、PTV Vissim、SUMO、VIRESVTD、rFpro、Cognata、RightHook、Parallel Domain、51Sim-One、Pilot-D GaiA、Metamoto、ESI Pro-Sivic、NVIDIA Drive Constellation、PanoSim、AAI、AirSim、CARLA、LGSVL Simulator、百度 Apollo、Waymo Carcraft。

虚拟场景数据库

构建场景库需选取对自动驾驶具有挑战性且在现实中有一定概率出现的场景。由于场景的统计学意义难以精确估算,往往很难有力说明场景库与实际路测里程的确切关系。一些自动驾驶相关企业在构建虚拟场景库方面进行了探索,例如:Mcity 提出了六步分析思路,主要是利用蒙特卡罗算法,减少日常驾驶中没有发生事故的数据,用发生了危险事故的数据进行取代,实现人类驾驶员与自动驾驶车之间数据高频率交互;中国汽车技术研究中心将仿真场景划分为自然驾驶场景、危险工况场景、法律规范场景、参数重组场景四类,包括不同自然条件(天气、光线等),不同道路类型(路面状态、车道线类型等),不同交通参与者(车辆、行人位置速度等),不同环境类型(高速、小区、商场、乡村等)在内的多类型虚拟仿真测试用例。目前,场景选取与场景库构建还处于不断探索的过程,可从以下方面持续开展研究:

1) 制定完善自动驾驶测试相关标准,指导测试工作与场景库构建;

2) 对典型复杂交通场景进行采集入库,例如主要城市、高速公路的拥堵与事故高发交叉口、路段,真实存在的复杂场景对自动驾驶测试有重要意义;

3) 对真实复杂静态场景进行要素分析,泛化生成多类别的静态测试场景;

4) 对真实复杂动态场景进行要素与行为分析,在交通宏观参数,驾驶员决策,车辆行为等多层面上进行泛化,生成多类别的动态测试场景;

5) 完善虚拟测试场景的标注方法、重要度评价理论,从而实现更好的场景库组织架构,以及针对某种测试需求的场景集快速生成。

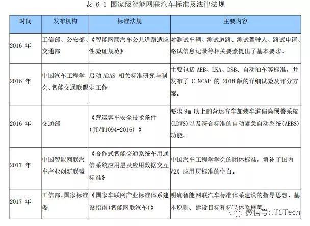
自动驾驶仿真测试标准介绍

国家级自动驾驶道路测试标准:2018 年 4 月 12 日,工业和信息化部、公安部、交通运输部联合发布了《智能网联汽车道路测试管理规范(试行)》。该规范自 2018 年 5 月 1 日起开始施行。这是我国首个针对自动驾驶汽车测试的考核评价标准。根据规范中的解释,规范中提到的智能网联汽车指的是搭载先进的车载传感器、控制器、执行器等装置,并融合现代通信与网络技术,实现车与 X(人、车、路、云端等)智能信息交换、共享,具备复杂环境感知、智能决策、协同控制等功能,并最终可实现替代人来操作的新一代汽车,即通常意义上的智能汽车、自动驾驶汽车。这其中包括乘用车、商用车,但不包括低速汽车和摩托车。

中国自动驾驶仿真技术展望

计算机仿真与虚拟测试技术在自动驾驶研发过程中将发挥越来越重要的作用。并将推动自动驾驶技术早日实现商业化。未来具备信息高度共享化的智能网联汽车与车联网技术根本上组成了一个信息物理系统,仿真软件也将在信息模型与物理模型两个维度进行综合仿真,对全系统进行完整的仿真。从模型到软件,从软件到硬件,从部件到系统,各层次都需要不断深入的构建智能网联汽车的知识模型,组成完整的知识技术体系。交通系统是人-车-路相互作用的系统,自动驾驶系统仿真技术的重点发展方向是提供接近真实的复杂动态环境,尤其对机动车,非机动车,行人等交通参与者的高度动态交互行为,对天气与天光变化的仿真,并把上述动态交通要素按照不同的复杂程度进行重新组合。

自动驾驶汽车将在一个漫长的周期内逐步替代传统汽车,必然形成传统汽车与自动驾驶汽车混行的局面,研究人机交互将成为仿真技术研究的一个方向。智慧交通与车联网技术使得自动驾驶的汽车与数字智能化道路进行有机融合,研究在交通系统下的车辆行为也是仿真技术的另一发展方向。未来,需要对自动驾驶车辆进行更多维度的测试与评价。首先可以对车辆驾驶的自治性进行评价。对车辆本身在一定外界条件下的行驶能力进行测试评价。其次可以对车辆参与交通的协调性做出测试与评定。根据其他的交通参与者的行为方式选择自身用何种行为进行交互性回应。这些测试与评价需要仿真技术提供更高维度的虚拟场景与评价体系。

未来,自动驾驶仿真技术会始终服务于法律法规。通过仿真评估交通事故的法律责任,帮助对交通行为进行管理和监管,对交通规则进行技术评估。自动驾驶仿真技术将服务于产品认证,通过仿真方法提供一个科学而全面的产品测试和审查方法。自动驾驶仿真技术还将协助建立一个全国范围的通用型数据库,其包含自动驾驶汽车工作的典型工况和边缘案例,数据信息可与其他国家和地区共享,帮助行业进行跨地区的交叉认可,最终达到自动驾驶系统的技术普适性。

对于此次蓝皮书的意义,成波教授表示:“国内自动驾驶仿真行业尚处于起步阶段,但正在打破国外仿真软件长期垄断的状况,此次蓝皮书的发布正是对中国原创仿真软件崛起的一个阶段性总结。

北汽集团研究总院副院长兼新技术研究院院长孔凡忠说,“自动驾驶研发中,仿真技术必不可少,国内这一领域中,主机厂都是刚刚起步,相关研究主要集中在大学,51VR瞄准机遇进入这一领域,势必会对推动智能网联汽车的发展做出贡献。

江苏省智能网联汽车创新中心总经理戴一凡认为:“自动驾驶仿真测试是前期验证的核心环节,现在的仿真软件和系统,90%以上都是国外的,大到工业软件体系,也是国外的,如果我们能做出自己的自动驾驶仿真软件,符合中国消费者的习惯,会对汽车行业自主研发很有益处。

最终,自动驾驶仿真测试将与实际道路测试相辅相成,共同促进我国汽车行业的进一步发展。


登录查看更多
7

相关内容

华为发布《自动驾驶网络解决方案白皮书》
专知会员服务
130+阅读 · 2020年5月22日
报告 | 2020中国5G经济报告,100页pdf
专知会员服务
98+阅读 · 2019年12月29日
2019中国硬科技发展白皮书 193页
专知会员服务
86+阅读 · 2019年12月13日
【白皮书】“物联网+区块链”应用与发展白皮书-2019
专知会员服务
94+阅读 · 2019年11月13日
2019年人工智能行业现状与发展趋势报告,52页ppt
专知会员服务
124+阅读 · 2019年10月10日
无人驾驶仿真软件
智能交通技术
22+阅读 · 2019年5月9日
无人驾驶开源仿真平台整理
智能交通技术
27+阅读 · 2019年5月9日
我国智能网联汽车车路协同发展路线政策及示范环境研究
自动驾驶汽车技术路线简介
智能交通技术
15+阅读 · 2019年4月25日
自动驾驶车载激光雷达技术现状分析
智能交通技术
17+阅读 · 2019年4月9日
CCF发布2017-2018中国计算机科学技术发展报告
中国计算机学会
18+阅读 · 2018年11月7日
2018-2020年中国服务机器人行业深度研究报告
机器人大讲堂
5+阅读 · 2018年1月30日
车联网白皮书(2017)
智能交通技术
14+阅读 · 2017年10月8日
Few-shot Adaptive Faster R-CNN
Arxiv
3+阅读 · 2019年3月22日
Self-Driving Cars: A Survey
Arxiv
41+阅读 · 2019年1月14日
Arxiv
5+阅读 · 2018年5月16日
Arxiv
7+阅读 · 2018年4月21日
VIP会员
相关资讯
无人驾驶仿真软件
智能交通技术
22+阅读 · 2019年5月9日
无人驾驶开源仿真平台整理
智能交通技术
27+阅读 · 2019年5月9日
我国智能网联汽车车路协同发展路线政策及示范环境研究
自动驾驶汽车技术路线简介
智能交通技术
15+阅读 · 2019年4月25日
自动驾驶车载激光雷达技术现状分析
智能交通技术
17+阅读 · 2019年4月9日
CCF发布2017-2018中国计算机科学技术发展报告
中国计算机学会
18+阅读 · 2018年11月7日
2018-2020年中国服务机器人行业深度研究报告
机器人大讲堂
5+阅读 · 2018年1月30日
车联网白皮书(2017)
智能交通技术
14+阅读 · 2017年10月8日
相关论文
Few-shot Adaptive Faster R-CNN
Arxiv
3+阅读 · 2019年3月22日
Self-Driving Cars: A Survey
Arxiv
41+阅读 · 2019年1月14日
Arxiv
5+阅读 · 2018年5月16日
Arxiv
7+阅读 · 2018年4月21日
Top
微信扫码咨询专知VIP会员